
Operationele versterkers, of op-AMP's, worden veel gebruikt in elektronica vanwege hun vermogen om analoge signalen te verwerken.Ze zijn ontworpen om elektrische signalen te versterken en bewerkingen zoals toevoeging, aftrekking en integratie uit te voeren.U vindt vaak op-AMP's in apparaten die nauwkeurige signaalregeling vereisen, zoals audioapparatuur, meetinstrumenten en besturingssystemen.
Een van de redenen waarom OP-AMP's zo veelzijdig zijn, is hun hoogspanningsversterking.Dit betekent dat ze zelfs zeer kleine invoersignalen kunnen nemen en deze aanzienlijk kunnen versterken.Door externe componenten zoals weerstanden en condensatoren toe te voegen, kunt u een op-amp aanpassen om een verscheidenheid aan functies uit te voeren, waaronder filteren en vergelijking.
Op-AMP's spelen een grote rol in circuits die nauwkeurigheid en betrouwbaarheid vereisen.Van de vele beschikbare typen is de IC 741 een van de meest populaire vanwege zijn veelzijdigheid en gebruiksgemak.Of u nu een eenvoudige versterker bouwt of meer complexe systemen ontwerpt, de IC 741 biedt een betrouwbare basis.
De IC 741 is een klassieke operationele versterker die bekend staat om zijn veelzijdigheid en breed scala aan toepassingen.Voor het eerst geïntroduceerd in 1963 door Fairchild Semiconductors, werd het al snel een standaard in de wereld van analoge elektronica.Deze OP-AMP is ontworpen om invoersignalen te versterken en wiskundige bewerkingen uit te voeren, waardoor het geschikt is voor taken zoals toevoeging, aftrekking en signaalintegratie.
Een van de opvallende kenmerken van de IC 741 is de hoogspanningsversterking, waardoor het zelfs zwakke signalen effectief kan versterken.Het werkt ook betrouwbaar over een breed scala aan voedingsspanningen en omvat functies zoals kortsluitbeveiliging en interne frequentiecompensatie.Deze kenmerken maken het een keuze voor studenten, hobbyisten en professionals die werken aan analoge circuits.
De IC 741 is verkrijgbaar in verschillende pakketten, zoals de 8-pins dip, TO5-8 Metal Can en Soic-formaten, waardoor gebruikers flexibiliteit krijgen in hoe ze deze integreren in hun ontwerpen.Het gebruiksgemak en de betrouwbaarheid maken het een fundamentele bouwsteen in veel elektronische projecten.

| Parameter | Waarde |
| Inputimpedantie | Meer dan 100 kilo-ohms |
| Uitgangsimpedantie | Minder dan 100 ohm |
| Frequentiebereik | 0 Hz tot 1 MHz |
| Offset stroom/spanning | Laag |
| Spanningsversterking | Ongeveer 200.000 |
| Parameter | Waarde |
| Stroomvoorziening | Vereist een minimale spanning van 5V en kan tot 18V verdragen |
| Invoerimpedantie | Ongeveer 2 MΩ |
| Uitgangsimpedantie | Ongeveer 75 Ω |
| Spanningsversterking | 200.000 voor lage frequenties (200 V/MV) |
| Maximale uitgangsstroom | 20 ma |
| Aanbevolen uitvoerbelasting | Meer dan 2 kΩ |
| Invoer offset | Varieert tussen 2 mV en 6 mV |
| Slew -tarief | 0,5 V/µs (snelheid waarmee een op-amp spanningsveranderingen detecteert) |
De hoge ingangsimpedantie van de IC 741 en de lage uitgangsimpedantie maken het zeer geschikt voor gebruik als spanningsversterker.
De onderstaande tabel geeft een samenvatting van de standaardspecificaties voor de IC 741 operationele versterker.
| Parameter | Symbool | Typische waarde | Eenheid |
| Voedingsspanning | VCC | ± 15 | V |
| Uitgangsspanningsschommeling | Af | ± 14 | V |
| Uitgangsstroom | Ie | 25 | ma |
| Open-lus winst | Aol | 200.000 | V/v |
| Invoerimpedantie | Zin | 2 | MΩ |
| Uitgangsimpedantie | Zout | 75 | Ω |
| Offsetspanning | Vos | 1 | MV |
| Offset spanningsafwijking | Tcvos | 7 | µV/° C |
| Offset spanning veroudering | Avos/At | 0,3 | µv/maand |
| Slew -tarief | SR | 0,5 | V/µs |
| Bandbreedte | BW | 1.5 | MHz |
| Common-mode afwijzingsverhouding | CMRR | 90 | db |
| Ratio van de afwijzingsvermogen van de voeding | PSRR | 86 (positief), 96 (negatief) | db |
Het diagram toont acht pinnen, met drie daarvan - pins 2, 3 en 6 - bijzonder zinvol zijn.Pin 2 vertegenwoordigt de inverterende terminal, terwijl pin 3 de niet-inverterende terminal is.Dit zijn de invoerpunten waar signalen worden toegepast.Pin 6 dient als de uitgangsaansluiting en levert het versterkte of verwerkte signaal af.
Pin 8 wordt niet gebruikt in het circuit en speelt geen actieve rol.De "741" in de naam van het IC weerspiegelt het ontwerp, waarbij zeven van de pennen actief zijn, inclusief vier pinnen voor invoer (2, 3, 4 en 7) en één voor uitgang (6).De driehoekige vorm in het interne diagram van het IC vertegenwoordigt zijn functie als een operationele versterker, die zijn rol in signaalverwerking en versterkingstaken benadrukt.

• Power Penin Pins: Pin 4 en Pin 7
Pinnen 4 en 7 zijn de stroomverbindingen voor de IC 741. Pin 4 verbindt met de negatieve spanningsvoorraad, terwijl pin 7 verbinding maakt met de positieve spanningsvoorraad.Deze pennen bieden de vereiste energie die het IC moet bedienen.De IC kan werken binnen een spanningsbereik van 5V tot 18V, waardoor het flexibel is voor verschillende circuitontwerpen.Zorgen voor een stabiele voeding naar deze pennen is belangrijk voor de betrouwbare werking van de OP-AMP.
• Outputpen: pin 6
Pin 6 is waar de uitgang van de IC 741 beschikbaar is.De spanning op deze pin is afhankelijk van het feedbackmechanisme en de ingangsspanningen op pin 2 en pin 3. Als de uitgangsspanning hoog is, zal deze de positieve voedingsspanning benaderen die is aangesloten op pin 7. Aan de andere kant, als de uitgangsspanning isLaag, het zal dichter bij de negatieve voedingsspanning op pin 4 komen. Deze pin weerspiegelt het versterkte of verwerkte signaal op basis van de invoer- en circuitconfiguratie.
• Invoerpennen: Pin 2 en Pin 3
Pin 2 en pin 3 zijn de invoeraansluitingen voor de IC.Pin 2 fungeert als de inverterende ingang, terwijl pin 3 dient als de niet-omkering input.Als de spanning op pin 2 hoger is dan bij pin 3, daalt de uitgangsspanning laag.Omgekeerd, wanneer de spanning op pin 3 hoger is dan bij pin 2, zal de uitgangsspanning stijgen.Met deze ingangen kunt u de uitvoer regelen door de invoersignalen te variëren, waardoor ze centraal staan in hoe de op-amp werkt in verschillende configuraties.
• Offset nulpennen: pin 1 en pin 5
Pin 1 en pin 5 worden gebruikt om de offsetspanning van de IC 741 aan te passen. Vanwege kleine onregelmatigheden in het productieproces of het ontwerp kunnen lichte spanningsverschillen bij de ingangspennen de output beïnvloeden.Om dit op te lossen, kan een offsetspanning worden toegepast op pinnen 1 en 5 met behulp van een externe potentiometer.Deze aanpassing helpt de uitvoer te verfijnen voor een grotere nauwkeurigheid in gevoelige circuits.
• Niet aangesloten pin: pin 8
Pin 8 heeft geen interne of externe verbindingen in de IC 741. Het wordt gewoon niet verbonden en speelt geen rol bij het functioneren van de IC.Deze pin neemt de ruimte in voor structurele doeleinden binnen het 8-pins pakket.
De IC 741 werkt door het verschil tussen twee ingangssignalen te versterken-een verbonden met de inverterende terminal en de andere op de niet-inverterende terminal.Dit verschil wordt vervolgens verwerkt via een reeks interne componenten, waaronder transistors en huidige spiegels, die samenwerken om een nauwkeurige en stabiele versterking te garanderen.
De invoerfase van de IC 741 maakt gebruik van een differentiële versterker, die de ingangen isoleert en ongewenste signaalfeedback voorkomt.Deze fase legt de basis voor hoe de op-amp reageert op verschillende invoerspanningen.Het signaal gaat vervolgens door een tussenliggende fase waar het verder wordt verwerkt en versterkt.Huidige spiegels binnen het IC reguleren de stroomstroom, waardoor consistente prestaties worden gewaarborgd, zelfs met variërende invoeromstandigheden.
Ten slotte bereikt het signaal de uitgangsfase, waar het wordt voorbereid op levering aan de aangesloten belasting.Deze uitgang kan in fase zijn met de invoer (niet-inverterende modus) of omgekeerde (inverterende modus), afhankelijk van de circuitconfiguratie.De IC 741 is ontworpen om een breed scala aan ingangsspanningen aan te kunnen en deze te versterken met minimale vervorming, waardoor het een betrouwbare keuze is voor precieze analoge signaalverwerking.

De interne structuur van de IC 741 is een zorgvuldig ontworpen opstelling van transistors, weerstanden en huidige spiegels, allemaal geïntegreerd in een enkele chip.Met dit ontwerp kan de op-AMP complexe bewerkingen met nauwkeurigheid en stabiliteit afhandelen.
In de kern heeft de IC 741 een differentiële invoerfase, waarbij twee transistoren de inverterende en niet-inverterende ingangen verwerken.Deze fase bepaalt het verschil tussen de twee invoersignalen en zorgt voor isolatie om feedbackproblemen te voorkomen.De uitgang van deze fase wordt vervolgens naar een tweede versterkingsfase gestuurd voor verder signaalversterking.
Om de huidige stroom te reguleren en stabiliteit te waarborgen, gebruikt de IC huidige spiegels - specifieke transistorconfiguraties die stroom regelen en repliceren met precisie.Deze huidige spiegels helpen de op-amp consistente prestaties te behouden over een reeks bedrijfsomstandigheden.
De uiteindelijke uitgangsfase omvat extra transistoren en weerstanden, die het geamplificeerde signaal vormen voor levering aan de uitgangspen.Deze fase omvat ook beschermingsmechanismen, zoals kortsluitbeveiliging, om het IC tijdens de werking te beschermen.
Over het algemeen is de interne structuur van de IC 741 ontworpen om hoge prestaties in evenwicht te brengen met betrouwbaarheid, waardoor deze geschikt is voor een breed scala aan analoge toepassingen.
Het vermogen van de IC 741 om signalen te versterken, varieert afhankelijk van de frequentie van het ingangssignaal.Bij lagere frequenties, meestal onder 10Hz, blijft de winst relatief constant en extreem hoog, ongeveer 200.000.Hierdoor kan de op-AMP kleine invoersignalen effectief versterken met minimale vervorming.
Naarmate de frequentie van het ingangssignaal toeneemt, neemt de versterking geleidelijk af.Deze daling van de winst wordt aanzienlijk naarmate de frequentie 100.000 Hz nadert, waarbij de winst uiteindelijk tot eenheid vermindert (1).Dit gedrag is typerend voor operationele versterkers en wordt beïnvloed door interne beperkingen, zoals capaciteit en bandbreedte.
Deze relatie tussen versterking en frequentie wordt weergegeven in de onderstaande grafiek, waaruit blijkt hoe de IC 741 -overgangen van hoge versterking bij lage frequenties naar veel lagere versterking bij hogere frequenties.

Inzicht in dit kenmerk is cruciaal voor het ontwerpen van circuits die nauwkeurige controle van signaalversterking over verschillende frequenties vereisen.Het helpt bij het selecteren van de juiste configuraties en componenten om de gewenste prestaties te bereiken.
De IC 741 kan worden geconfigureerd als een integrator of differentiator, waardoor deze wiskundige bewerkingen kan uitvoeren op analoge signalen.Deze configuraties vereisen specifieke componenten en verbindingen om het uitgangssignaal te vormen op basis van de invoer.
Om deze rollen te verkennen, heb je een breadboard, weerstanden, condensatoren, een IC 741, een gereguleerde voeding en een oscilloscoop (CRO) nodig.De integrator- en differentiatorcircuits zijn hieronder gedetailleerd.

Het integratorcircuit, gebouwd met behulp van de IC 741, genereert een uitgang die overeenkomt met de integrale van het ingangssignaal.Dit betekent dat de uitgang de cumulatieve waarde van de invoer in de loop van de tijd vertegenwoordigt.Het instellen van het circuit is eenvoudig en stelt u in staat om te zien hoe de Signalen van de IC 741 verwerken.
Breng om te beginnen een sinusgolfinvoersignaal aan met een frequentie van 1 kHz en een amplitude van 2V piek-tot-piek.Dit ingangssignaal drijft het circuit aan en dient als basis voor het observeren van de prestaties van de integrator.Zodra het circuit is ingesteld, sluit u de ingangs- en uitvoersecties aan op de kanalen van een CRO (kathode straal oscilloscoop).Met deze installatie kunt u de golfvormen bekijken en vergelijken.
Door de golfvormen op de CRO te observeren, kunt u duidelijk zien hoe de IC 741 het ingangssignaal omzet in een geïntegreerde uitgang.Let op de golfvormen en vergelijk ze met theoretische voorspellingen om het gedrag van het circuit te bevestigen.Dit proces benadrukt het vermogen van de IC 741 om wiskundige bewerkingen uit te voeren, zoals integratie, die veel wordt gebruikt in analoge signaalverwerking.

Het differentiatorcircuit met behulp van de IC 741 is ontworpen om een uitgang te produceren die de snelheid van verandering van het ingangssignaal vertegenwoordigt.Dit betekent dat het benadrukt hoe snel het ingangssignaal in de loop van de tijd verandert, waardoor het nuttig is voor toepassingen die wijzigingen of overgangen in signalen vereisen.
Om dit circuit in te stellen, brengt u een driehoekig golfsignaal aan met een frequentie van 1 kHz en een amplitude van 2V piek-tot-piek op de ingang.Met deze invoergolfvorm kunt u observeren hoe het circuit reageert op verschillende veranderingspercentages in het signaal.
Sluit vervolgens de ingangs- en uitvoersecties van het circuit aan op de CRO (kathode straal oscilloscoop) kanalen.Met deze stap kunt u de golfvormen in realtime controleren en analyseren.Terwijl u de uitgangsgolfvorm op de CRO observeert, vergelijkt u deze met de theoretische verwachtingen om te verifiëren hoe goed het differentiatorcircuit presteert.
Deze configuratie toont de mogelijkheid van de IC 741 om de afgeleide van invoersignalen te berekenen, waardoor het een essentieel hulpmiddel is voor signaalverwerkingstaken die precisie vereisen.

Beide configuraties laten zien hoe flexibel de IC 741 is bij het omgaan met wiskundige bewerkingen op signalen.De mogelijkheid om te fungeren als een integrator of differentiator maakt het een waardevolle component in signaalverwerking, besturingssystemen en verschillende elektronische instrumentatietoepassingen.Deze veelzijdigheid benadrukt het nut ervan in circuits die precisie en aanpassingsvermogen vereisen.
In een open-lus-opstelling werkt de IC 741 zonder feedback, waardoor het een maximale spanningsversterking van maximaal 200.000 kan behalen.Deze configuratie is ideaal voor vergelijkingstoepassingen, waarbij de op-amp de spanning vergelijkt met de omkerings- en niet-inverterende ingangen, waardoor een positieve of negatieve uitvoer wordt geproduceerd op basis van de vergelijking.Vanwege de hoge gevoeligheid is de open-lusmodus echter minder geschikt voor versterking.Voor stabiele en gecontroleerde winst wordt feedback toegevoegd, waarbij de op-amp worden overgebracht naar een gesloten-lusconfiguratie.

De IC 741 -operationele versterker kan worden geconfigureerd voor verschillende applicaties, waaronder als een adder, subtractor, comparator, spanningsvolger, integrator of differentiator.Deze toepassingen benadrukken het vermogen van de OP-AMP om wiskundige bewerkingen en signaalverwerking efficiënt af te handelen.
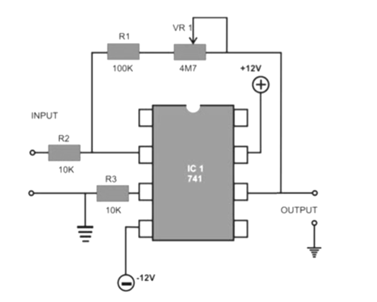
Het onderstaande circuitdiagram toont aan dat de IC 741 als comparator wordt gebruikt.In deze opstelling identificeert en verwerkt het IC zwakke signalen, waardoor het gemakkelijker wordt om ze in het circuit te onderscheiden en te analyseren.
Laten we eens kijken naar twee verschillende spanningsversterkingscircuits die zijn gebouwd met de IC 741 om de functionaliteit verder te verkennen. Deze configuraties tonen de flexibiliteit en prestaties van de op-AMP bij het versterken van signalen voor verschillende toepassingen.
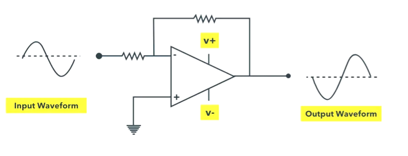
Invering versterkercircuit met 741 op amp
In een inverterende versterker met behulp van de 741 op-amp dient pin 2 als invoer, terwijl pin 6 de uitgang is.Wanneer het ingangssignaal wordt toegepast op pin 2, wordt de uitgang verkregen uit pin 6 omgekeerd in polariteit.Dit betekent dat een positieve input resulteert in een negatieve output en een negatieve invoer resulteert in een positieve output.Dit gedrag is de reden waarom het een inverterende versterker wordt genoemd.
Het circuitdiagram en de bijbehorende input-output golfvorm worden hieronder weergegeven:

De winst van deze versterker wordt bepaald met behulp van de formule:
Winst (av) = -(r2 / r1)
Het negatieve teken in de formule geeft de inversie van de polariteit van het uitgangssignaal aan.Door de waarden van weerstanden R1 en R2 te wijzigen, kunt u bepalen hoeveel het ingangssignaal wordt versterkt.
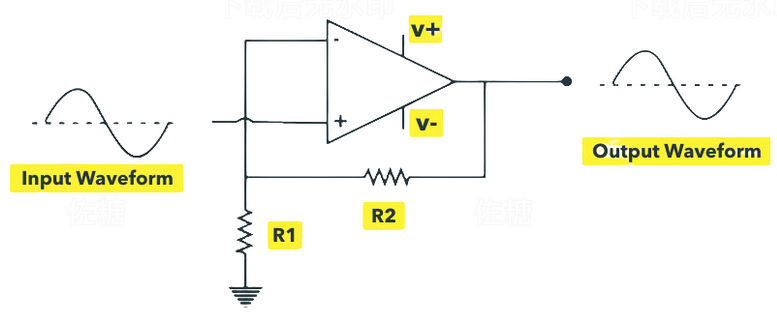
In een niet-inverterende versterker met behulp van de 741 op-amp wordt pin 3 gebruikt als de ingang en wordt de uitgang genomen uit pin 6. De uitgang behoudt dezelfde polariteit als de invoer, wat betekent dat een positieve invoer resulteert in een positieve uitgang, terwijl een negatieve input een negatieve output produceert.Dit kenmerk geeft het de naam Non-inverting-versterker.
Het circuitdiagram en de ingangsuitvoergolfvorm voor de niet-inverterende versterker worden hieronder gegeven:

De formule voor het berekenen van de versterking in deze configuratie is:
Versterking (av) = 1 + (r2 / r1)
Hier hangt de winst af van de waarden van weerstanden R1 en R2.Door deze weerstandswaarden aan te passen, kunt u het gewenste versterkingsniveau bereiken zonder de polariteit van het signaal om te keren.
De IC 741 -operationele versterker is een veelzijdige component die veel wordt gebruikt in veel elektronische circuits.Hieronder is een uitwerking van zijn verschillende toepassingen:
De IC 741 wordt veel gebruikt om signalen over verschillende frequenties te versterken.Het kan signalen van DC naar hogere radiofrequenties verwerken, waardoor het geschikt is voor veel toepassingen.U zult het bijvoorbeeld vaak zien in frequentie-selectieve versterkers, die van cruciaal belang zijn in tooncontrolesystemen voor stereo- en Hi-Fi-audio-opstellingen.Deze mogelijkheid om selectief specifieke frequenties te versterken, helpt de geluidskwaliteit in deze systemen te verbeteren.
Als het gaat om het uitvoeren van wiskundige bewerkingen, schijnt de IC 741.Het wordt vaak gebruikt in circuits die zijn ontworpen voor integratie, differentiatie en optellen.Deze bewerkingen zijn waardevol in signaalverwerking en besturingssystemen waar precieze wiskundige functies vereist zijn om analoge signalen te manipuleren.
In toepassingen waar reguliere diodes tekortschieten als gevolg van spanningsdruppels, werkt de IC 741 als een precisieverlichting.Het gedraagt zich als een ideale diode zonder spanningsval, waardoor nauwkeurige signaalrectificatie mogelijk wordt.Deze functie is vooral handig bij het verwerken van zwakke signalen zonder vervorming.
De IC 741 speelt een belangrijke rol bij het genereren van oscillaties.Je vindt het in functiegeneratoren die een verscheidenheid aan uitgangsgolfvormen produceren, zoals sinusvormige, vierkante en driehoekige golven.Bovendien wordt het vaak gebruikt in pulsbreedtemodulatoren (PWM -generatoren), die essentieel zijn in stroomcontrolecircuits.
De IC 741 wordt op grote schaal gebruikt als vergelijker en bepaalt of twee spanningen op hetzelfde niveau zijn.Deze functionaliteit is nuttig in toepassingen zoals spanningsregulatie en signaalvergelijkingscircuits.Het helpt bij het ontwerpen van systemen die beslissingen moeten nemen op basis van spanningsdrempels.
De IC 741 draagt bij aan het omzetten van digitale signalen in analoge signalen en vice versa.Het wordt vaak gebruikt in digitale-naar-analoog converters (DAC's) om binaire input te vertalen in overeenkomstige analoge uitgangen.Evenzo wordt het gebruikt in analoge-naar-digitale converters (ADC's), waardoor soepele interactie tussen analoge en digitale systemen mogelijk wordt.
• Variabele audiofrequentie -oscillator: helpt bij het genereren van verstelbare audiosignalen voor testen en geluidsproductie.
• Verstelbare RIPPLE -gereguleerde voeding: zorgt voor een stabiele voeding door spanningsschommelingen te minimaliseren.
• Vierkanaals audiomixer: combineert audiosignalen van meerdere ingangen in één uitvoerkanaal.
• Lichtbewerkte schakelaar: werkt met lichtafhankelijke weerstanden (LDR's) om apparaten te regelen op basis van lichtintensiteit.
• DC -spanningspolariteitsmeter: identificeert de polariteit van DC -spanning in circuits.
• Kamerthermometer: meet kamertemperatuur met behulp van een sensorcircuit.
• Bug -luisteraar: versterkt geluid voor luisterapparaten.
• Microfoonversterker: verhoogt de sterkte van microfoonsignalen voor audioapparatuur.
• OP-AMP-tester: controleert de functionaliteit van operationele versterkers.
• Kortingsbeveiliging voor RPS: voorkomt schade door te beschermen tegen kortsluiting.
• Thermische aanraakschakelaar: activeert apparaten met een aanraakgevoelige thermische schakelaar.
• Spannings-naar-frequentieconversie: converteert spanningssignalen in overeenkomstige frequentie-uitgangen.
De IC 741 -operationele versterker is een veelzijdige en betrouwbare component die veel wordt gebruikt in elektronische circuits voor het versterken van signalen, het uitvoeren van wiskundige bewerkingen en het regelen van spanning.Het eenvoudige ontwerp, gebruiksgemak en de mogelijkheid om zich aan verschillende functies aan te passen, maken het een favoriet voor verschillende toepassingen.Of u nu werkt aan basisversterking of meer geavanceerde projecten, de IC 741 biedt een solide basis voor het creëren van efficiënte en effectieve circuits.
Stuur een aanvraag, we zullen onmiddellijk reageren.
De IC 741 is een operationele versterker die analoge signalen verwerkt door wiskundige bewerkingen uit te voeren zoals toevoeging, aftrekking, Integratie en differentiatie.Het wordt veel gebruikt in circuits vereisen versterking, filteren of vergelijking van spanningen.
Om de IC 741 te testen, brengt u ingangsspanningen toe op de inverting en Niet-inverterende terminals en meet de uitgangsspanning.Een functioneel IC zal de verwachte versterkte uitgang of een correcte vergelijking bieden resultaat, afhankelijk van de circuitconfiguratie.Als alternatief kunt u dat Controleer de ingangsspanningen om te bevestigen dat ze zich op de juiste niveaus bevinden, zoals Dit duidt op de juiste werking.
In een open-lusconfiguratie heeft de IC 741 een zeer hoge winst, Meestal ongeveer 200.000 v/v.In praktische toepassingen echter, feedback wordt toegevoegd om de winst voor de gewenste te besturen en te stabiliseren versterking.
De 8-pins lay-out maakt meerdere functies mogelijk, waaronder invoer Terminals, een uitvoeraansluiting, voedingsverbindingen en offset nul aanpassing.Dit ontwerp biedt flexibiliteit om de op-amp te configureren voor verschillende circuits.
De IC 741 is een operationele versterker die is ontworpen om analoog te verwerken signalen door spanningen te versterken of te vergelijken.Aan de andere kant, de IC 555 is een timer die wordt gebruikt om vierkant golfsignalen te genereren, waardoor het ideaal is voor Taken zoals oscillatie, timing en pulsgeneratie.Terwijl beide zijn Veelzijdig, hun functies en toepassingen zijn verschillend.
Op 2024/11/29
Op 2024/11/29
Op 8000/04/18 147757
Op 2000/04/18 111936
Op 1600/04/18 111349
Op 0400/04/18 83721
Op 1970/01/1 79508
Op 1970/01/1 66909
Op 1970/01/1 63045
Op 1970/01/1 63012
Op 1970/01/1 54081
Op 1970/01/1 52125