
De UC3843 PWM-controller verbetert de prestaties van DC-naar-DC-converters en offline systemen door een precieze spanningsregeling en stabiele stroomstroom met minimale externe componenten te waarborgen.Het ondersteunt twee modi: spanningsmodus, die zorgt voor een stabiele uitgangsspanning voor gevoelige systemen en de huidige modus, die de uitgangsstroom stabiliseert voor toepassingen zoals Switch Mode Power Supplies (SMPS).Op grote schaal gebruikt in apparaten zoals batterijladers en spanningsregelaars, biedt de UC3843 efficiënt, betrouwbaar energiebeheer met precieze stroomgereguleerde PWM-regeling, waardoor het ideaal is voor energie-efficiënte en robuuste systeemontwerpen.
De UC3843 werkt als een sleutelcomponent in voedingssystemen door gebruik te maken van pulsbreedtemodulatie (PWM) om de stroomtransformatie te reguleren.Het past de duty -cyclus van de schakeltransistor aan om ingangsspanningsvariaties en fluctuerende belastingen te beheren, waardoor stabiliteit in buck of boost -configuraties wordt gewaarborgd.In Buck -modus, de UC3843 vermindert de ingangsspanning tot een lagere, stabiele uitgang, het beschermen van elektronische componenten en het verbeteren van de efficiëntie.In Boost -modus, het verhoogt de invoerspanning, waardoor het ideaal is voor apparaten op batterijen die spanningsversterking vereisen.Het besturingsmechanisme van de UC3843 is gebaseerd op het bemonsteren van de uitgangsspanning en het vergelijken met een stabiele referentiespanning.Alle discrepanties worden gecorrigeerd door het PWM -signaal aan te passen, waardoor de consistente uitgang ondanks veranderingen in invoer of belasting wordt gewaarborgd.De prestaties van de UC3843 zijn afhankelijk van precieze integratie met externe componenten.De juiste afstemming van specificaties zorgt voor stabiliteit onder verschillende omstandigheden, waardoor het volledige potentieel van het IC voor superieure energiebeheer ontgrendt.

|
PIN Nr. |
Speldnaam |
Beschrijving |
|
1 |
Comp/comparator |
Uitgangspen aangesloten op de spanningsfeedbackpen
een weerstand en condensator, die een 1MHz lage impedantiesignaal oplevert op basis van
spanningsvariaties. |
|
2 |
VFB/spanningsfeedback |
Invoerpen in de foutversterker, waardoor de variatie wordt verstrekt
in spanningsniveaus naar het IC. |
|
3 |
Huidige zin |
Monitoren circuitstroom via een shuntweerstand, met de
spanning erover gegeven als feedback aan deze pin. |
|
4 |
RT (timingweerstand) / CT (timingcondensator) |
Maakt verbinding met de interne oscillator, die is ingesteld met behulp van
een externe weerstand en condensator. |
|
5 |
GND |
Grondpen van het circuit. |
|
6 |
Uitgang |
Voert het puls-breedte-modulatie (PWM) signaal uit op basis van
Feedback, gebruikt om elektronische apparaten van stroom te schakelen. |
|
7 |
VCC |
Spanningsvoorraadpen voor de IC. |
|
8 |
Vreef |
Referentiespanningspen, waarop de PWM -signaalgeneratie
is gebaseerd. |
|
Functie/specificatie |
Details |
|
Type |
Huidige modus PWM-controller |
|
Aantal pinnen |
8 |
|
Bedrijfsspanningsbereik |
7.0V - 8.2V |
|
Hoge uitgangsspanning |
13.5V |
|
Uitgangspin stroom |
1a |
|
Maximale bronstroom |
22MA |
|
Analoge ingangsbereik |
-0.3V tot 6.3V |
|
Verdienen |
3V |
|
Typische oscillatiefrequentie |
52 kHz |
|
Lage uitgangsspanning |
0,08V |
• UC3842
• UC2842
• SG2524
• UC3844

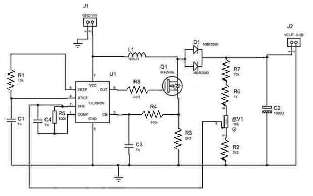
Het ontwerpen van een DC-naar-DC-boost-omzetter omvat het selecteren en samenstellen van componenten die samenwerken om een DC-spanning op efficiënte wijze op te zetten.De kern van dit systeem is de UC3843 PWM -controller, een hoog aangeschreven IC dat bekend staat om zijn efficiëntie bij het beheren van stroomconversies.Belangrijkste componenten in deze opstelling zijn onder andere Jumper -draden, de UC3843 IC, een MBR2060CT Schottky -diode, een IRFZ44 MOSFET, een 100 µh inductor, 1NF -condensatoren, een 10K trimpot, een 0,1Ω 5W -resistor, een 470Ω -resistor, verschillende 10K -resistor, verschillende 10K -resistors, 1000 µF Capacitors, een 22Ω weerstand, een weerstand van 2,2 kΩ, 100K weerstanden en een 2x2 pin -terminalblok.Elk onderdeel wordt zorgvuldig gekozen om ervoor te zorgen dat het circuit betrouwbaar werkt, waardoor stabiele en efficiënte spanningsconversie wordt geleverd.
De UC3843 IC is ontworpen voor voedingstoepassingen, uitgerust met functies zoals een soft-start-functie, overspanningsbeveiliging en interne temperatuurcompensatie.Het werkt met een vaste frequentie van 50 kHz, wat zorgt voor een gestage en betrouwbare prestaties.Het IC integreert componenten zoals een foutversterker, een spanningsreferentie, een PWM -vergelijker, een oscillator en een externe MOSFET -driver.Door de veelzijdigheid voor verschillende pakkettypen (SOP, TO-220 en DIP) kan het zich aanpassen aan verschillende ontwerpen.Het IC werkt samen met externe condensatoren en weerstanden om spanning efficiënt te reguleren, waardoor het geschikt is voor een breed scala aan stroomconversietaken.
De IRFZ44 MOSFET dient als de schakelcomponent in de converter en speelt een rol bij het opzetten van de spanning.Bekend om zijn lage onresistentie, minimaliseert het vermogensverliezen terwijl hij hoge stromen en spanningen hanteert.Een goed thermisch beheer, zoals het gebruik van een geschikte koellichaam, voorkomt oververhitting en zorgt voor continue werking.Het selecteren van geschikte poortweerstanden verbetert de schakelprestaties van de MOSFET en zorgt voor een efficiënte werking onder verschillende belastingen.
De MBR2060CT is een Schottky -diode geselecteerd voor de lage voorwaartse spanningsval, die de efficiëntie van het circuit verbetert.Het fungeert als een freewheeling -diode, waardoor de stroom in één richting kan stromen wanneer de MOSFET is uitgeschakeld.Deze functie beschermt het circuit tegen omgekeerde stromen en ondersteunt het ondersteunen van hogesnelheid.Door zorgvuldig de spanning van de diode en de stroomwaarden te matchen met de vereisten van het circuit, worden duurzaamheid en efficiëntie gemaximaliseerd.
De 100 µh -inductor is een belangrijk onderdeel dat energie opslaat tijdens de MOSFET's op fase en deze tijdens de off -fase vrijgeeft, waardoor de spanning wordt opgevoerd.Het kiezen van een inductor met een hoge verzadigingsstroom en lage seriesweerstand is nodig om energieverliezen te minimaliseren.Dit zorgt ervoor dat de converter stabiele spanningsuitgang handhaaft, zelfs onder verschillende belastingsomstandigheden, wat consistente prestaties oplevert.
De 10K -trimpot wordt gebruikt voor het aanpassen van de uitgangsspanning.Geïntegreerd in de feedbacklus van de IC, het maakt een precieze kalibratie mogelijk om aan specifieke spanningsvereisten te voldoen.Het selecteren van een trimpot met geschikte weerstandswaarden zorgt ervoor dat de uitgangsspanning stabiel is en nauwkeurig gereguleerd is.Deze precieze controle is behoefte aan het voeden van gevoelige apparaten zoals laptops, LED -stuurprogramma's en smartphones, die hogere en consistente spanningsniveaus vereisen.
• Vereist minder externe componenten, waardoor het circuitontwerp wordt vereenvoudigd.
• Ondersteunt offline convertertoepassingen.
• Beschikt over automatische feed-forward compensatie voor stabiliteit.
• Schakelt een efficiënte stroom van de huidige modus in tot 500 kHz, ideaal voor hoogfrequent gebruik.
• kosteneffectief en vermindert de complexiteit
• Gevoelig voor onderspanning, uitdagend in onstabiele krachtomgevingen.
• Potentiële stroomvoorzieningsproblemen vereisen een zorgvuldige ontwerpplanning.
• Niet -lineariteit compliceert precisietaken, eisen kalibratie en testen.
• Vereist circuitaanpassingen en verbeterd thermisch beheer.
In de Power Electronics wordt de UC3843 PWM -controller zeer gewaardeerd vanwege zijn efficiëntie en nauwkeurigheid.Het verhoogt de stroomafgifte door verliezen te verminderen en een consistente werking te waarborgen, zelfs te midden van fluctuerende belastingsomstandigheden.Apparaten koel en efficiënt houden verhoogt vaak hun levensduur en minimaliseert het onderhoud.
De controller demonstreert zijn veerkracht in load machines, waardoor verschillende operationele uitdagingen in staat zijn.De flexibiliteit ervan zorgt voor aanhoudende systeembetrouwbaarheid over verschillende omgevingscondities en elektrische belastingen.Het faciliteren van soepelere bewerkingen en langdurige machinaal de lange levensduur.Dit is geweldig in sectoren waar precisie en betrouwbaarheid imperatieven zijn.
De UC3843 PWM-controller is opgenomen in apparaten op batterijen en speelt een rol in energiebesparing.Door het stroomverbruik te verfijnen, verlengt het de levensduur van de batterij met behoud van apparaatfunctionaliteit.Dit evenwicht wordt gebruikt in draagbare elektronica.Het gebruik van deze controller in energiebeheersystemen kan de tevredenheid en het concurrentievermogen van de markt aanzienlijk verbeteren.
Stuur een aanvraag, we zullen onmiddellijk reageren.
Op 2024/12/17
Op 2024/12/16
Op 8000/04/18 147760
Op 2000/04/18 111970
Op 1600/04/18 111351
Op 0400/04/18 83741
Op 1970/01/1 79527
Op 1970/01/1 66934
Op 1970/01/1 63084
Op 1970/01/1 63025
Op 1970/01/1 54092
Op 1970/01/1 52166