
De STM32F446 Series, die gebruik maakt van de Arm® Cortex®-M4-processor, toont geavanceerde mogelijkheden in ingebed systeemontwerp.Met snelheden die tot 180 MHz bereiken en de opname van een drijvende-komma-eenheid, verbetert de serie processen met betrekking tot één-precisieberekeningen.Geheugenbeschermingsfuncties en DSP -instructies worden gebruikt bij het handhaven van de integriteit van programma's, met name binnen ingewikkelde projectinstellingen.Deze serie integreert high-speed flash-geheugen van maximaal 512 kbytes, naast 128 kbytes SRAM en maximaal 4 kbytes back-up SRAM.Met deze combinatie kunnen veeleisende applicaties snelle gegevenstoegang en opslag bereiken, waardoor een uitgebreid bereik van I/OS- en randapparatuur efficiënt wordt beheren via meerdere bussystemen.De structuur vereenvoudigt de uitvoering van ingewikkelde taken.
Om de prestaties te maximaliseren, dient strategische taakallocatie zoals het delegeren van complexe berekeningen aan gespecialiseerde eenheden om de algehele efficiëntie van het systeem te verhogen.De STM32F446-serie is uitgerust met drie 12-bit ADC's en twee DAC's en blinkt uit in het verwerken van precieze analoge signalen.Een RTC met een laag vermogen is een belangrijke rol in scenario's die zorgvuldig tijdbeheer vereisen met beperkte stroombronnen.Verschillende timers, waaronder die ontworpen voor PWM en motorbesturingselement, bieden geavanceerde besturingsopties in automatisering en robotstoepassingen.De serie beschikt over uitgebreide communicatie -interfaces die brede connectiviteit mogelijk maken, ideaal voor geïntegreerde systemen in het technologische landschap van vandaag.Deze interfaces ondersteunen vloeistofinteractie met externe apparaten, ter bevordering van robuuste en gegevensuitwisseling.De focus op verbindingsstabiliteit en het minimaliseren van latentie is nodig om ervoor te zorgen dat systemen niet alleen reageren, maar ook betrouwbaar zijn.



Geheugenbronnen in de microcontroller zijn 512 kbytes flash en 128 kbytes SRAM.Deze capaciteit is aanpasbaar aan verschillende geavanceerde taken, dankzij de flexibiliteit ervan bij het ondersteunen van een breed spectrum van externe geheugentypen.Velen genieten van de vrijheid om systeemontwerpen aan te passen aan specifieke gegevensverwerking en opslagbehoeften.
Met uitzonderlijke connectiviteit heeft de STM32F446 talloze interfaces, zoals USB, I2C, Usarts, SPIS en CAN.Deze opties zorgen voor een soepele interoperabiliteit tussen verschillende apparaten en systemen, die een breed scala aan industriële en consumentenbehoeften hebben.Het diverse verbindingsaanbod is behulpzaam bij het maken van effectieve IoT -oplossingen, waarbij systeeminteracties attent zijn.
De microcontroller presenteert een dual-mode quadspi-interface die gegevensoverdracht versnelt, voor toepassingen waar timing de resultaten beïnvloedt.Geavanceerde klok- en energiebeheer ondersteunen slim energieverbruik, waardoor stroombesparende technieken mogelijk worden gemaakt met behoud van de prestatie-integriteit.Bovendien zorgen de gevarieerde vermogensmodi mogelijk voor adaptieve energieoplossingen die zijn afgestemd op verschillende operationele eisen.
Het biedt ondersteuning voor applicaties, met zijn uitgebreide timers en onderbrekingsmogelijkheden die zorgen voor precieze controle.Dit kan opmerkelijk zijn in automatisering en robotica, waarbij nauwkeurigheid in timing de effectiviteit van het systeem kan transformeren.Het is volkomen aan het afstemmen van deze timers die de dynamiek van dergelijke systemen aanzienlijk kan verbeteren.
Geavanceerde foutopsporingshulpmiddelen Empower om grondige systeemanalyses uit te voeren en potentiële problemen effectief op te lossen.Deze capaciteit om systeemgedrag te ontleden, vermindert de ontwikkelingscycli en tegelijkertijd de betrouwbaarheid van het eindproduct te verbeteren.De rol van geavanceerde foutopsporingsinterfaces bij het maken van succesvolle, duurzame oplossingen.De STM32F446-microcontroller is uitgerust om een robuuste reeks high-performance computing, brede connectiviteit en adept-energiebeheer te integreren.Deze mix van functies positioneert het als een optimale keuze voor technische inspanningen die innovatie in evenwicht brengen met praktische eisen.
Technische specificaties, functies en parameters van de STMicroelectronics STM32F446, samen met componenten vergelijkbaar met de STM32F446ZCH6.
|
Type |
Parameter |
|
Levenscyclusstatus |
Actief (laatst bijgewerkt: 6 maanden geleden) |
|
Oppervlaktetype |
ROHS |
|
Montagetype |
Oppervlaktemontage |
|
Aantal pinnen |
144 |
|
Pakket / kast |
144-lfbga |
|
Gegevensconverters |
ADC 16-bit, DAC 24-bit |
|
Verpakking |
Cut -tape (CT) |
|
Serie |
STM32H7 |
|
Solder Mask Assembly Lead (SML) |
PB (lood) |
|
ECCN -code |
5a991.A-2 |
|
Eindafwerking |
SN |
|
Eindpunt |
0,5 mm |
|
Eindpositie |
ONDERKANT |
|
Frequentie |
550 MHz |
|
Voedingsspanning-min (v) |
1.71V |
|
Voedingsspanning-max (v) |
3.6V |
|
Voedingsspanningstyp (v) |
1.8V |
|
Spanning - Supply (Max) |
3.6V |
|
Oscillatortype |
Intern |
|
Programma -geheugengrootte |
2 GB |
|
Programma -geheugentype |
FLASH |
|
Leveringsstroom |
150 mA |
|
I/O -pinnen |
168 |
|
Pin veranderbaar |
Ja |
|
CPU -familie |
Arm cortex-m7 |
|
Breedte externe busgegevens |
32 |
|
Breedte |
7 mm |
|
Leidstatus |
Rohs compliant |
|
Factory doorlooptijd |
12 weken |
|
Pakket / kast |
144-lfbga |
|
Aantal I/OS |
168 |
|
Bedrijfstemperatuur |
-40 ° C tot +105 ° C |
|
Onderdeelstatus |
Actief |
|
Aantal beëindigingen |
144 |
|
Eindpositie |
ONDERKANT |
|
Voedingsspanning |
1.8V |
|
Frequentie |
550 MHz |
|
Gegevensnelheid - Max |
2400 mt/s |
|
Geheugengrootte |
256 kb |
|
RAM -maat |
1 GB |
|
Cellulaire / Wi-Fi / Bluetooth |
GSM, GPRS, Edge, WCDMA, LTE, Bluetooth, Wi-Fi |
|
Kernen |
1 |
|
Kanalen |
32 |
|
Buskanalen |
12 |
|
Adres busbreedte |
32 |
|
Gegevensbusbreedte |
32 |
|
Lengte |
7 cm |
|
Breedte |
7 cm |
|
ROHS -status |
Rohs compliant |


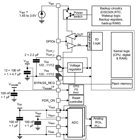
Laadcondensatoren hebben een belangrijke rol bij het handhaven van een gestage spanningsniveaus, terwijl het ruis in elektronische circuits effectief wordt verminderd.Ze beheren tijdelijke reacties, waardoor circuitfunctionaliteit wordt gevormd.Door deze condensatoren zorgvuldig te selecteren en te positioneren, kunt u signaalintegriteit versterken en elektromagnetische verstoring beperken.Nauwkeurige beoordeling van PIN -parameters onder diverse laadscenario's is een stap in de richting van het valideren van ontwerpgebouwen en het implementeren van vereiste wijzigingen.Het gebruik van ultramoderne meetbenaderingen, inclusief tijddomein reflectometrie, werpt licht op de complexe interacties tussen condensatoren en extra circuitcomponenten.

Efficiënt circuitontwerp hangt af van een genuanceerd begrip van spanningsparameters, waardoor een blauwdruk wordt gevormd die niet alleen compatibiliteit van componenten bevordert, maar ook de betrouwbaarheid van het systeem verstopt.Het afstemmen op deze spanningsnormen helpt schadelijke variaties te omzeilen, die mogelijk circuits kunnen destabiliseren.Een goed uitgevoerd spanningsplan heeft invloed op de duurzaamheid en voortdurende functionaliteit van elektronische apparaten.Aan het begin van het circuitontwerp roept op tot aandacht voor bewezen benaderingen, zodat alle pinnen precies worden gereguleerd voor een effectieve werking.Het gebruik van topspanningsreferentiecomponenten houdt de spanningsuniformiteit over de hele linie omlaag, waardoor de signaalkwaliteit wordt behouden.Het integreren van feedbacklussen in ontwerpen zorgt voor onmiddellijke spanningsaanpassingen temidden van variaties, waardoor de prestaties op zijn hoogtepunt worden gehouden.

De opstelling van de voeding moet ervoor zorgen dat VDDA en VSSA zijn verbonden met respectievelijk VDD en VSS.Deze opstelling helpt bij het afstemmen van de vermogensreferenties voor zowel analoge als digitale secties van het circuit, waardoor potentiële mismatches worden verminderd die de functionaliteit kunnen verstoren.Omgevingen van gemengde signalen eisen een harmonieus machtsbalans, omdat het de operationele betrouwbaarheid van het algemene systeem diep beïnvloedt.
Bepaalde pakketconfiguraties profiteren van toegewijd USB Power Management.Deze functionaliteit stabiliseert bewerkingen op verschillende apparaatinstellingen.USB Power Management vermindert de invloed van stroomstieken op verbonden randapparatuur, vooral in draagbare en compacte apparaten waar optimalisatie van ruimtebesparende en stroomgebruik wordt bewonderd.Deze inzichten komen voort uit ontwerppraktijken die prioriteit geven aan de stabiliteit van de belasting.
Het vaststellen van een betrouwbare krachtindeling is van belang.Instabiliteiten van de voedingslijn of ruis kunnen leiden tot onregelmatige functionaliteit, waardoor de efficiëntie van het apparaat wordt beïnvloed.In ingewikkelde systemen verhoogt sterk energiebeheer effectief de betrouwbaarheid en output, weerspiegelt de industrienormen die afhankelijk zijn van rigoureuze tests en validatie om de uitzonderlijke kwaliteit te handhaven.
Om stevigheid te stimuleren, kan de inzet van filtercondensatoren in de buurt van stroomverbindingen gunstig zijn.Ze onderdrukken spanningsschommelingen en minimaliseren ruis, leveren een schonere stroombron.Het gebruik van precieze aardingsstrategieën en vervaardigde PCB -padontwerpen kunnen potentiële verstoringen verder tegengaan.Deze benaderingen weerspiegelen de realiteit waar doordachte ontwerpaanpassingen leiden tot merkbare verbeteringen in apparaatefficiëntie.
De STM32F446 -microcontroller onderscheidt zich voor zijn aanpassingsvermogen over een divers scala aan toepassingen, van IoT -systemen tot industriële omgevingen.Het behandelt gevarieerde technologische behoeften, waardoor zowel automatisering als elektronica worden verbeterd.
In het IoT -ecosysteem draagt de STM32F446 bij aan verbeterde connectiviteit en gegevensverwerking.Het ondersteunt geavanceerde netwerkprotocollen, waardoor slimme apparaten efficiënt kunnen communiceren.Dit ondersteunt applicaties zoals slimme huizen en intelligente transportsystemen, waar betrouwbare connectiviteit nodig is.
In industriële omgevingen wordt de STM32F446 gebruikt voor het bevorderen van automatisering en verfijnde controle.Het maakt de naadloze integratie van sensoren en actuatoren mogelijk voor hedendaagse productie- en kwaliteitsborgingsprocessen.
Industrieën die de STM32F446 gebruiken voor motorcontrole- en automatiseringsrapport Verbeterde operationele efficiëntie en productkwaliteit, wat een weerspiegeling is van zijn rol bij het transformeren van industriële methoden.
Uitzonderlijke prestaties in motorbesturingselement zijn een kenmerk van deze microcontroller en biedt nauwkeurige controle over snelheid en positie.Het komt voor in robotica en elektrische voertuigen, waar nauwkeurigheid en krachtefficiëntie geweldig zijn.
In medische apparatuur wordt de STM32F446 gevierd vanwege zijn betrouwbaarheids- en veiligheidsfuncties.Het vergemakkelijkt het creëren van apparaten van draagbare diagnostiek tot ingewikkelde bewakingssystemen voor precieze patiëntenzorg.
In huishoudelijke apparaten biedt de STM32F446 geavanceerde functies zoals energiezuinige operaties en intelligente controlesystemen, verrijking en vooruitgang van duurzaamheid.Slimme apparaten, zoals wasmachines en koelkasten, gebruiken deze microcontrollers om energie-efficiëntie en operationeel aanpassingsvermogen te stimuleren, aan de verwachtingen van technisch geïntegreerd leven te voldoen.

STMicro -elektronica komt naar voren als een leider in halfgeleiderinnovatie en biedt geavanceerde oplossingen in micro -elektronica.Deze drive is duidelijk in zijn sterke focus op System-on-Chip (SOC) -technologie, die een passie belichaamt voor het vormgeven van de toekomst van moderne elektronica.Door strategische allianties en vooruitziende blik verhoogt STMicroelectronics zijn vermogen om complexe uitdagingen aan te gaan.Deze strategie bewijst in het navigeren van snelle verschuivingen van de consumenten, waardoor het bedrijf flexibel en sterk blijft.Met een schat aan expertise en een toewijding aan samenwerkingsgroei, blijft STMicroelectronics de semiconductor -industrie beïnvloeden.
Materiële barrièrebag 17/dec/2020.pdf
Mult dev a/t chgs 13/dec/2021.pdf
Stuur een aanvraag, we zullen onmiddellijk reageren.
Op 2024/10/29
Op 2024/10/29
Op 8000/04/18 147757
Op 2000/04/18 111936
Op 1600/04/18 111349
Op 0400/04/18 83721
Op 1970/01/1 79508
Op 1970/01/1 66907
Op 1970/01/1 63037
Op 1970/01/1 63012
Op 1970/01/1 54081
Op 1970/01/1 52125