
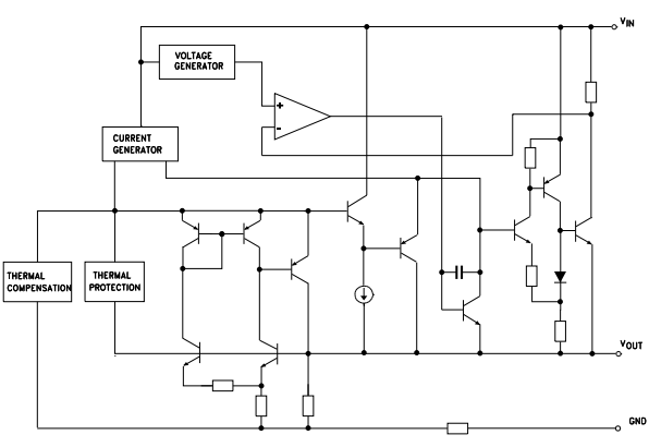
De LD1117S33TR blinkt uit als een spanningsregelaar, die tot 800 mA aanbiedt met een verstelbare referentiespanning die begint bij 1,25 V. Het gemak van integratie in bestaande systemen, dankzij pin-to-pins compatibiliteit met standaard industriële modules, maakt dit apparaat aantrekkelijk voor diverse toepassingen.
De verstelbare versie van de LD1117S33TR biedt opmerkelijke verbeteringen, zoals het verlagen van de uitvalspanning.Deze eigenschap bevordert efficiënt energieverbruik, waardoor systemen stabiel blijven te midden van fluctuerende inputomstandigheden.De verbeterde spanningstolerantie draagt bij aan betrouwbaarheid, sterk gewaardeerd in scenario's die een gestage voeding vereisen.In praktische toepassing toont de LD1117S33TR veelzijdigheid in verschillende circuits.Het krijgt waardering voor het vereenvoudigen van de integratie, waardoor de herontwerpkosten worden verlaagd en de ontwikkeling van ontwikkelingsontwikkeling versnelt.

|
Pin -nummer |
Speldnaam |
Beschrijving |
|
1 |
Grond |
Grondpen - verbonden met de grond van het systeem. |
|
2 |
Af |
Gereguleerde uitgangsspanning |
|
3 |
Vin |
Ingangsspanning die moet worden gereguleerd |



• LM1117MPX-3.3/NOPB
• LT1117ist-3.3#TR
• LD1117S30C
• Basisconfiguratie: Om een versie met vaste spanningsregelaar te gebruiken, moet u de stroombron op de VIN -pin verbinden en een gestabiliseerde uitgang uit de VOUT -pin tekenen, waardoor de adj/grondpen geaard blijven.De introductie van een condensator bij de output kan de ruisinterferentie aanzienlijk verminderen, wat voornamelijk gunstig is in gevoelige toepassingen, waardoor duidelijkheid wordt gewaarborgd wanneer geluid problemen kan veroorzaken.
• Verstelbare uitvoerconfiguratie: Voor scenario's die een instelbare uitgang vereisen, het verbinden van twee weerstanden, R1 en R2, maakt spanningsafstemming volgens de gewenste specificatie mogelijk.Vergroting van de afwijzing van Ripple door een condensator, CADJ, toe te voegen, kan de stabiliteit verbeteren.U kunt vaak merken dat het aanpassen van deze componenten de prestaties verhoogt, vooral in dynamische omgevingen die flexibiliteit eisen.
• Geluidsbeheer: Implementatie van extra condensatoren bij zowel de input als de uitvoer biedt effectieve ruisfiltratie.Deze techniek behoudt signaalintegriteit, een aspect dat actief is in precisie -elektronica.Inzichten uit veldtesten en iteratieve ontwerpverbeteringen begeleiden vaak optimale condensatorselectie en plaatsing, wat de diepte van praktische expertise weerspiegelt.




|
Type |
Parameter |
|
Levenscyclusstatus |
Actief (laatst bijgewerkt: 7 maanden geleden) |
|
Factory doorlooptijd |
8 weken |
|
Contact opnemen |
Tin |
|
Inzetten |
Oppervlaktemontage |
|
Montagetype |
Oppervlaktemontage |
|
Pakket / kast |
TO-261-4, TO-261AA |
|
Aantal pinnen |
3 |
|
Gewicht |
4.535924G |
|
Bedrijfstemperatuur |
0 ° C ~ 125 ° C |
|
Verpakking |
Tape & Reel (TR) |
|
JESD-609 Code |
E3 |
|
Onderdeelstatus |
Actief |
|
Vochtgevoeligheidsniveau (MSL) |
1 (onbeperkt) |
|
Aantal beëindigingen |
4 |
|
Beëindiging |
SMD/SMT |
|
ECCN -code |
EAR99 |
|
Verpakkingsmethode |
TR, 7 inch |
|
Max Power Dissipation |
12w |
|
Eindpositie |
Dual
|
|
Eindvorm |
Meulvleugel |
|
Aantal functies |
1 |
|
Basisonderdeelnummer |
LD1117 |
|
Telling |
4 |
|
Jesd-30-code |
R-PDSO-G4 |
|
Aantal uitgangen |
1 |
|
Uitgangspanning |
3.3V |
|
Uitgangstype |
Vast |
|
Max uitgangsstroom |
1.3a |
|
Spanning |
3.3V |
|
Max voedingsspanning |
15V |
|
Min voedingsspanning |
4.75V |
|
Uitvoerconfiguratie |
Positief |
|
Power Dissipation |
12w |
|
Ruststroom |
10 ma |
|
Nauwkeurigheid |
1% |
|
Max uitgangsspanning |
3.3V |
|
Uitgangsspanning 1 |
3.3V |
|
Aantal toezichthouders |
1 |
|
Min -ingangsspanning |
4.75V |
|
Beschermingsfuncties |
Overstroom, over temperatuur |
|
Spanningsuitval (max) |
1.2V @ 800MA |
|
PSRR |
75dB (120Hz) |
|
Uitval spanning |
1.1V |
|
Nominale ingangsspanning |
3.3V |
|
Dropout-spanning1-nom |
1.1V |
|
Min -uitgangsspanning |
3.3V |
|
Nominale uitgangsspanning |
3.3V |
|
Input Bias Current |
5MA |
|
Nauwkeurigheid van de uitgangsspanning |
1% |
|
Hoogte |
1,8 mm |
|
Lengte |
6,5 mm |
|
Breedte |
3,5 mm |
|
Bereik SVHC |
Geen SVHC |
|
Stralingsharding |
Nee |
|
ROHS -status |
ROHS3 -compatibel |
|
Leid gratis |
Leid gratis |
|
Onderdeelnummer |
Fabrikant |
Pakket / kast |
Aantal pinnen |
Aantal uitgangen |
Max uitgangsstroom |
Min -ingangsspanning |
Nominale ingangsspanning |
Min -uitgangsspanning |
Nominale uitgangsspanning |
Uitgangspanning |
Max uitgangsspanning |
Nauwkeurigheid |
Bekijk vergelijken |
|
LD1117S33TR |
Stmicro -elektronica |
TO-261-4, TO-261AA |
3 |
1 |
1.3 A |
4.75 V |
3.3 V |
3.3 V |
3.3 V |
3.3 V |
3.3 V |
1% |
LD1117S33TR vs NCP1117ST33T3G |
|
NCP1117ST33T3G |
Op halfgeleider |
TO-261-4, TO-261AA |
3 |
1 |
1.3 A |
3.6 V |
2.5 V |
2.5 V |
2.5 V |
2.5 V |
2.5 V |
1% |
LD1117S33TR vs NCP1117ST33T3G |
|
LD1117STR |
Stmicro -elektronica |
TO-261-4, TO-261AA |
4 |
1 |
1:00 uur |
3.5 V |
- |
3.3 V |
3.3 V |
3.3 V |
3.3 V |
1% |
LD1117S33TR vs LD1117STR |
|
LD1117S50CTR |
Stmicro -elektronica |
TO-261-4, TO-261AA |
3 |
1 |
1.3 A |
2.35 V |
- |
1.25 V |
- |
15 V |
15 V |
1% |
LD1117S33TR vs LD1117S50CTR |
|
LD1117S25TR |
Stmicro -elektronica |
TO-261-4, TO-261AA |
3 |
1 |
1.3 A |
6.5 V |
- |
5 V |
- |
5 V |
5 V |
1% |
LD1117S33TR vs LD1117S25TR |
Cilindrische batterijhouders.pdf
De LD1117S33TR is een veelzijdige low-dropout spanningsregelaar die tot 800 mA uitgangsstroom aankan.Beschikbaar in vaste en verstelbare spanningsversies, biedt het meerdere standaarduitgangsspanningen.Het wijdverbreide gebruik is een bewijs van de efficiëntie ervan en de flexibele rol die het speelt bij het leveren van stabiele voedingen, vooral in machtsgevoelige omgevingen.De regulator toont aanpassingsvermogen en voldoet aan verschillende technologische vereisten.In toepassingen kunt u ontdekken dat de LD1117S33TR uitblinkt in warmtegevoelige scenario's, waardoor de levensduur en efficiëntie van het apparaat wordt verlengd.
Spanningsuitval is het kleinste spanningsverschil dat nodig is tussen de ingang en uitgang om ervoor te zorgen dat de regulator de juiste regulering van de uitgangsspanning handhaaft.Deze maatregel weerspiegelt de efficiëntie van een regulator, meestal wanneer de ingangsspanning de uitgangsspanning nadert.Een lagere uitvalspanning impliceert een grotere efficiëntie, wat opmerkelijke implicaties heeft voor apparaten die afhankelijk zijn van beperkte stroombronnen zoals batterijen.In de praktijk kan het verminderen van de uitvalspanning de levensduur en prestaties van draagbare elektronica aanzienlijk verbeteren door onnodige vermogensdissipatie te minimaliseren.
Stuur een aanvraag, we zullen onmiddellijk reageren.
Op 2024/10/29
Op 2024/10/29
Op 8000/04/17 147713
Op 2000/04/17 111752
Op 1600/04/17 111324
Op 0400/04/17 83638
Op 1970/01/1 79296
Op 1970/01/1 66792
Op 1970/01/1 62956
Op 1970/01/1 62842
Op 1970/01/1 54038
Op 1970/01/1 52013