

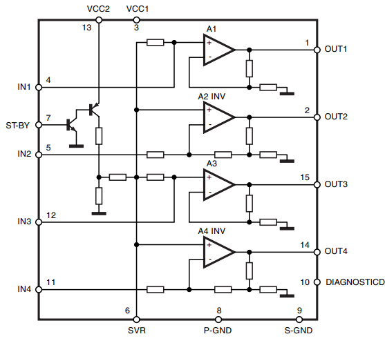
|
Nr |
Naam |
Type |
Functie |
|
1 |
OUT1 |
UIT |
Kanaal 1 -uitgang |
|
2 |
OUT2 |
UIT |
Kanaal 2 -uitgang |
|
3 |
VCC1 |
PWR |
Stroomvoorziening |
|
4 |
In1 |
IN |
Kanaal 1 -ingang |
|
5 |
In2 |
IN |
Kanaal 2 -invoer |
|
6 |
SVR |
IN |
STROOPPANNINGSAPPANNING |
|
7 |
By-by |
IN |
Standby -besturingspen |
|
8 |
P-GND |
PWR |
Stroomgebied |
|
9 |
S-GND |
PWR |
Signaalgebied |
|
10 |
Diagnosticd |
UIT |
Diagnostiek output |
|
11 |
In4 |
IN |
Kanaal 4 -invoer |
|
12 |
In3 |
IN |
Kanaal 3 -invoer |
|
13 |
VCC2 |
PWR |
Stroomvoorziening |
|
14 |
OUT4 |
UIT |
Kanaal 4 -uitgang |
|
15 |
OUT3 |
UIT |
Kanaal 3 -uitgang |


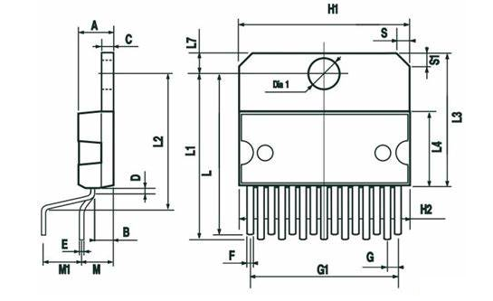
De STA540 Versterker is ingekapseld in een 15-pins multiwatt ECOPACK® PB-vrij pakket.Dit milieuvriendelijke ontwerp houdt zich aan ROHS-normen, ter illustratie van een toewijding aan duurzaamheid in elektronische componenten.De loodvrije aard vermindert de ecologische impact en weerspiegelt de verschuiving van de elektronica-industrie naar groene technologie.
De STA540 beschikt over ingebouwde kortsluitings- en thermische beveiligingssystemen, waardoor de betrouwbaarheid wordt verbeterd door te beschermen tegen onregelmatige operationele omstandigheden.Thermische bescherming behandelt autonoom oververhitting, wat de prestatiestabiliteit handhaaft.U kunt dus hun inspanningen op innovatie kanaliseren in plaats van zich zorgen te maken over faalrisico's.In combinatie met deze waarborgen, bieden de diagnostische mogelijkheden van de versterker snelle foutdetectie, het bevorderen van downtime -reductie en prestatie -optimalisatie.Efficiënte probleemoplossing maakt onderscheid tussen kleine tegenslagen en significante operationele onderbrekingen.
Met inzichten uit praktische ervaringen in het ontwerp van elektronica, wordt de STA540 op grote schaal gebruikt in audiotoepassingen waar duidelijkheid en robuustheid actief zijn.De betrouwbaarheid ervan maakt het een favoriet voor zowel professionele audiosystemen als consumentenproducten.De voorkeur voor dergelijke betrouwbare componenten illustreert een trend in de richting van producten die duurzaamheid en efficiënte prestaties beloven.Aan de hand bij ROHS -normen, de STA540 markeert vooruitgang bij het verminderen van gevaarlijke stoffen in elektronica.Deze overgang beperkt milieuschade en benadrukt een ethische verplichting tot duurzame ontwikkeling, resonerend met maatschappelijke waarden die prioriteit geven aan behoud en verantwoordelijkheid.

|
Type |
Parameter |
|
Levenscyclusstatus |
Actief (laatst bijgewerkt: 7 maanden geleden) |
|
Factory doorlooptijd |
6 weken |
|
Contact opnemen |
Tin |
|
Inzetten |
Door gat |
|
Montagetype |
Door gat |
|
Pakket / kast |
MultiWatt-15 (verticale, gebogen en gespreide leads) |
|
Aantal pinnen |
15 |
|
Bedrijfstemperatuur |
0 ° C ~ 70 ° C TA |
|
Verpakking |
Buis |
|
Onderdeelstatus |
Actief |
|
Vochtgevoeligheidsniveau (MSL) |
1 (onbeperkt) |
|
Aantal beëindigingen |
15 |
|
ECCN -code |
EAR99 |
|
Type |
Klasse AB |
|
Max Power Dissipation |
36W |
|
Spanning - levering |
8v ~ 22V |
|
Eindpositie |
ZIGZAG |
|
Aantal functies |
1 |
|
Eindpunt |
1,27 mm |
|
Basisonderdeelnummer |
STA540 |
|
Telling |
15 |
|
Uitgangstype |
2-kanaals (stereo) of 4-kanaals (quad) |
|
Bedrijfsvoorzieningspanning |
18V |
|
Supply Voltage-Max (VSUP) |
22V |
|
Voedingsspanning-min (VSUP) |
8V |
|
Aantal kanalen |
4 |
|
Power Dissipation |
36W |
|
Uitgangsvermogen |
34W |
|
Leveringstype |
Enkel |
|
Bandbreedte |
22 kHz |
|
Spanningsversterking |
26DB |
|
Verdienen |
26 dB |
|
Max uitgangsvermogen |
38W |
|
Max Output Power X -kanalen @ Load
|
38W x 2 @ 4 Ω;16W x 4 @ 4 Ω |
|
Harmonische vervorming |
10% |
|
Laadimpedantie |
8 ohm |
|
Functies |
Kortsluiting en thermische bescherming, stand-by |
|
Hoogte |
10,7 mm |
|
Lengte |
19,6 mm |
|
Breedte |
5 mm |
|
Bereik SVHC |
Geen SVHC |
|
Stralingsharding |
Nee |
|
ROHS -status |
ROHS3 -compatibel |
|
Leid gratis |
Leid gratis |
|
Functie |
Details |
|
Hoge uitvoerstroomcapaciteit |
Voedingsuitvoerconfiguraties |
|
2x 38 W in 4 Ω bij 18 V, 1 kHz, 10% THD |
|
|
2x 34 W in 8 Ω bij 22 V, 1 kHz, 10% THD |
|
|
2x 24 W in 4 Ω bij 14,4 V, 1 kHz, 10% THD |
|
|
2x 15 W in 8 Ω bij 16 V, 1 kHz, 10% THD |
|
|
4x 13 W in 2 Ω bij 15 V, 1 kHz, 10% THD |
|
|
4x 11 W in 4 Ω bij 18 V, 1 kHz, 10% THD |
|
|
4x 7 W in 4 Ω bij 14,4 V, 1 kHz, 10% THD |
|
|
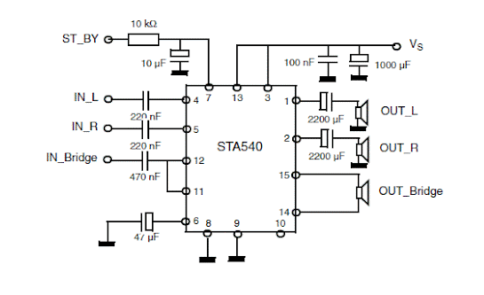
Minimale externe componenten |
Geen bootstrap -condensatoren, geen Boucherot -cellen, intern
Vaste winst 20 dB |
|
Standby -functie |
CMOS compatibel |
|
Geen hoorbare pop |
Geen hoorbare pop tijdens standby -operaties |
|
Diagnostische voorzieningen |
Clip-detector, uitvoer naar GND-kortsluitingsdetector,
Uitgang naar VS-kortsluitingsdetector, zachte kortsluitingscontrole bij Train-On,
Thermische afsluitwaarschuwing |
STA540 beheert vakkundig kortsluitingen in AC/DC -uitgangen.De stevige constructie zorgt voor betrouwbare prestaties, waardoor downtime aanzienlijk wordt verminderd.Het omgaan met korte circuits is eenvoudig om elektrische componenten te beschermen en hun levensduur te verlengen.Specialists richten zich vaak op het verfijnen van circuitontwerpen om mogelijke verstoringen te voorkomen.
De STA540 ondersteunt een zachte start tijdens power-up, betoveren de stroomstroom en verdedigen tegen mogelijke systeemschade.Deze geleidelijke spanningstoename is geschikt voor systemen die gevoelig zijn voor abrupte veranderingen.Het toepassen van soft-start-technieken is een algemeen aangenomen methode die de systeemstabiliteit verbetert en de levensduur verlengt.
Met thermische beperkers voorkomt STA540 effectief oververhitting.Deze temperatuur regelt de prestaties naarmate de temperatuur klimt, waardoor veilige operaties worden gewaarborgd.U kunt deze strategieën benadrukken om de integriteit van de apparaat te behouden, meestal in warmtegevoelige omgevingen.Dit weerspiegelt een verplichting tot veiligheid en betrouwbaarheid in engineering.
STA540 verdraagt een hoge inductieve spanning, waardoor het geschikt is voor vermogenstaken met verschillende inductieve belastingen.Dit kenmerk wordt gebruikt wanneer componenten stress worden geconfronteerd door inductieve reacties.U kunt deze aspecten vaak opnemen om veerkracht en consistente prestaties te behouden onder het verschuiven van belastingsomstandigheden.
Met de bescherming van elektrostatische ontlading (ESD) beschermen STA540 -componenten van abrupte elektronische lozingen die falen kunnen veroorzaken.Het integreren van ESD -bescherming is een kernbenadering voor het behouden van apparaatprestaties in de loop van de tijd.Doorgaans kunt u deze beschermende functies nuttig vinden om de duurzaamheid van de product te waarborgen en de klanttevredenheid te verbeteren.

|
Deel |
Vergelijken |
Fabrikanten |
Categorie |
Beschrijving |
|
E-TDA7375AV |
STA540 vs E-TDA7375AV |
St Microelectronics |
Audioversterkers |
Versterker IC 2Channel (stereo) of 4Channel (quad) klasse
AB 43W X 2 @ 4Ω;12w x 4 @ 2Ω 15-Multiwatt |
|
TDA7375V |
STA540 vs TDA7375V |
St Microelectronics |
Audioversterkers |
Audio amp speaker 2ch stereo/4ch stereo 40w klasse abs
15pin (15+tab) MultiWatt V -buis |
|
TDA7375AV |
STA540 vs TDA7375AV |
St Microelectronics |
Audioversterkers |
Audio amp spreker 1ch mono/2ch stereo/4ch stereo 25w
Class-ab 15pin (15+tab) MultiWatt V-buis |

STMICROECTRONICS is een prominente fabrikant van halfgeleiders in Europa, opgericht in 1987 door de integratie van Franse en Italiaanse ondernemingen.Sindsdien is het hoofdkantoor in Genève een hub voor het beïnvloeden van de wereldwijde elektronica -industrie, op het snijvlak van technologische vooruitgang en duurzame praktijken.
De toewijding van het bedrijf aan innovatie wordt aangetoond door substantiële investeringen in onderzoek en ontwikkeling.Door geavanceerde technologieën te omarmen, voldoet STMicroelectronics aan de gevarieerde eisen van de markt, waarbij componenten worden geproduceerd voor sectoren zoals automotive, industriële, persoonlijke elektronica en communicatieapparatuur.Met name zijn stappen in de autoductortechnologie voor auto's bijhouden aan het creëren van meer energie-efficiënte elektrische voertuigen.
STMICROElectronics benadrukt duurzame praktijken en integreert milieuvriendelijke methoden in de productieprocessen.Door zijn CO2 -voetafdruk te minimaliseren en te pleiten voor hernieuwbare energie, verschijnt het bedrijf in overeenstemming met de industrie naar de verantwoordelijkheid van het milieu.Dit versterkt niet alleen zijn reputatie, maar heeft ook een positieve invloed op de gemeenschappen die het dient.
De STA540 is vervaardigd voor diegenen die waarde hechten aan audiosystemen met high-fidelity, meestal wanneer duurzaamheid en duidelijkheid gewenst zijn.Ontworpen om te gedijen in uitdagende omgevingen, biedt het ingebouwde beveiligingsfuncties die zorgen voor een gestage prestaties.U zult merken dat het op grote schaal wordt gebruikt in thuisbioscoopsystemen, professionele audioapparatuur en hoogwaardige luidsprekeropstellingen.Het vermogen om duidelijk geluid te produceren met minimale vervorming trekt u aan die genieten van de naadloze integratie en superieure auditieve prestaties.Een onderscheidend aspect van de STA540 is de veerkracht in veeleisende scenario's.Of het nu gaat om expansieve locaties of gezellige thuisinstellingen, de beveiligingsmechanismen, zoals thermische afsluiting en kortsluitbeveiliging, handhaven continue werking.Deze functies helpen bij het verminderen van angsten die verband houden met plotselinge onderbrekingen, vooral tijdens live -evenementen of langere gebruiksperioden.
Stuur een aanvraag, we zullen onmiddellijk reageren.
Op 2024/10/29
Op 2024/10/29
Op 8000/04/18 147757
Op 2000/04/18 111936
Op 1600/04/18 111349
Op 0400/04/18 83721
Op 1970/01/1 79508
Op 1970/01/1 66909
Op 1970/01/1 63045
Op 1970/01/1 63012
Op 1970/01/1 54081
Op 1970/01/1 52126