
De MC9328MX21CVM is lid van de I.MX21 -familie Microprocessor die oorspronkelijk werd ontwikkeld door Freescale Semiconductor, nu onderdeel van NXP.Gebouwd rond de ARM926EJ-S-kern met tot 266 MHz, is dit apparaat ontworpen om efficiënte verwerking te leveren voor multimedia en ingebedde toepassingen.De bredere i.mx21 -familie deelt dezelfde kernarchitectuur, maar biedt meerdere varianten om aan verschillende behoeften te voldoen, met verschillen in verpakkingsafmetingen, thermische kwaliteiten en nalevingsopties.Deze variaties lieten de kosten, prestaties en vormfactorvereisten in evenwicht met behoud van software -compatibiliteit in de hele serie.
Op zoek naar MC9328MX21CVM?Neem contact met ons op om de huidige voorraad, doorlooptijd en prijzen te controleren.

MC9328MX21CVM -symbool

MC9328MX21CVM voetafdruk

MC9328MX21CVM 3D -model
• ARM926EJ-S Processor Core
De MC9328MX21CVM wordt aangedreven door een ARM926EJ-S-kern die tot 266 MHz loopt, waardoor een evenwicht van prestaties en een laag stroomverbruik biedt.Het ondersteunt geavanceerde instructiesets, inclusief Java -versnelling, waardoor het geschikt is voor multimedia en ingebedde toepassingen.
• Op de chip caches
Het integreert een 16 KB -instructiecache en een gegevenscache van 16 KB.Deze helpen de uitvoeringssnelheid en efficiëntie te verbeteren door de behoefte aan frequente externe geheugentoegang te verminderen.
• Enhanced Multimedia Accelerator (EMMA)
Het apparaat bevat op hardware gebaseerde video-versnelling, waardoor een soepele weergave van formaten zoals MPEG-4 bij QVGA-resolutie en 30 frames per seconde mogelijk worden weergegeven.Dit vermindert de CPU -belasting en verbetert de totale multimedia -prestaties.
• Advanced Display -ondersteuning
Het beschikt over een ingebouwde LCD-controller, slimme LCD-controller en CMOS-sensorinterface.Deze modules maken naadloze afhandeling van grafische displays en camera -ingangen voor draagbare apparaten mogelijk.
• Flexibele geheugeninterfaces
De processor ondersteunt SDRAM, NAND Flash met ECC, PCMCIA/CompactFlash en een algemene externe interfacemodule (EIM).Deze flexibiliteit maakt het gemakkelijk om te integreren met verschillende opslagtypen in ingebedde systemen.
• Rijke connectiviteitsopties
Het biedt meerdere interfaces, waaronder USB-onderweg, UARTS, SPI, I²C, SSI/I²S voor audio en een 1-draads controller.Met dubbele MMC/SD -slots en IRDA -ondersteuning kan het zowel bekabelde als draadloze communicatie verwerken.
• Systeembesturing en timing
Het apparaat integreert timers, PWM -modules, een waakhondtimer en een klok.Deze zorgen voor precieze timing, stroomregeling en systeemstabiliteit bij langdurige werking.
• Lage werkzaamheden
De MC9328MX21CVM is ontworpen met geavanceerd energiebeheer, ter ondersteuning van actieve, slaap- en standby -modi.Het verbruikt slechts ongeveer 120 mA tijdens volledige werking en minder dan 1 mA in stand -by, waardoor de levensduur van de batterij wordt verlengd in draagbare systemen.
• Industriële kwaliteit betrouwbaarheid
Verpakt in een 289-pins MAPBGA, werkt het over een breed industrieel temperatuurbereik (–40 ° C tot +85 ° C).Het voldoet ook aan de AEC-Q100-kwalificatie en zorgt voor duurzaamheid in harde omgevingen.
• Geïntegreerde foutopsporings- en DMA -ondersteuning
De processor bevat een JTAG -foutopsporingsinterface en een DMA -controller met Direct Memory Access (DMA).Deze functies stroomlijnen softwareontwikkeling en verbeteren de efficiëntie van gegevensoverdracht in ingebedde toepassingen.

Het I.MX21 -blokdiagram van de MC9328MX21CVM laat zien hoe de chip is gebouwd en welke functies deze ondersteunt.In het midden is de ARM926EJ-S-processor, met ingebouwde instructie en datacaches, die de hoofdprogramma's uitvoert.Het systeembesturingsblok verwerkt startup, klokgeneratie en foutopsporing, terwijl het standaard I/O -blok timers, waakhond, PWM, GPIO en een DMA -controller biedt voor basissystemen.Human Interface Functies zoals de LCD/SLCD -controller, Camera Interface (CSI) en toetsenbordondersteuning laten de chip rechtstreeks verbinding maken met schermen en invoerapparaten.
Voor multimedia beheert de EMMA -versneller video -afspelen en verwerking, waardoor de werklast op de CPU wordt verminderd.Connectiviteit is ook sterk, met USB OTG, UART, SPI, I²C, IRDA, 1-draads en audio-interfaces voor het koppelen met randapparatuur en externe apparaten.Aan de geheugenzijde werkt de chip met SDRAM, NAND FLASH, PCMCIA/CF en MMC/SD -kaarten en biedt flexibele opslaguitbreiding.In totaal combineert de i.mx21 verwerking, multimedia, connectiviteit en geheugenondersteuning in één efficiënt platform voor ingebedde toepassingen.

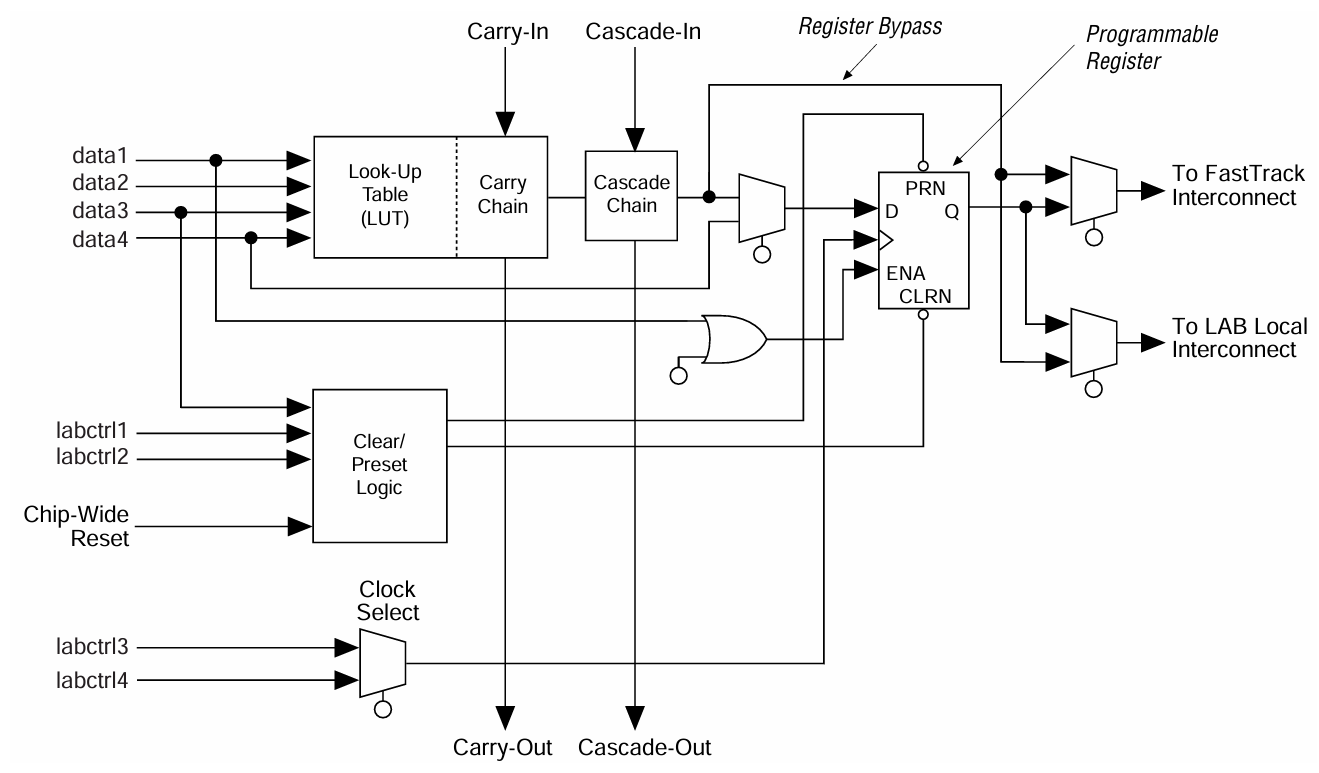
De multimedia -versneller (EMMA) in de MC9328MX21CVM is gebouwd om video- en beeldtaken te versnellen, zodat de hoofdarm kern niet overbelast wordt.De opzoektabel (LUT) is waar invoergegevens worden verwerkt, terwijl de carry- en cascade-ketens helpen om wiskunde- en logische bewerkingen in meerdere fasen te verwerken.Hierdoor kan de chip sneller pixels en multimediagegevens verwerken.Het programmeerbare register slaat de resultaten tijdelijk op en werkt met de systeemklok, terwijl de logica van Clear/Preset ervoor zorgt dat het systeem correct kan worden gereset of geïnitialiseerd.Met een klok select Block kan het systeem de juiste timingbron kiezen voor multimediafuncties.Ten slotte kunnen de uitgangen naar een fasttrack-interconnect gaan voor snelle overdrachten of een lokale interconnect voor het gebruik van circuit in de buurt.In totaal maakt de Emma video -afspelen, coderen en beeldverwerking sneller en efficiënter, waardoor stroom wordt bespaard voor ingebedde toepassingen.
|
Type |
Parameter |
|
Fabrikant |
NXP USA Inc./ Freescale
Halfgeleider |
|
Serie |
I.MX21 |
|
Verpakking |
Dienblad |
|
Onderdeelstatus |
Verouderd |
|
Kernprocessor |
ARM926EJ-S |
|
Aantal kernen/busbreedte |
1 kern, 32-bit |
|
Snelheid |
266 MHz |
|
RAM -controllers |
Sdram |
|
Grafische versnelling |
Nee |
|
Display & Interface -controllers |
Toetsenbord, LCD |
|
USB |
USB 1.x (2) |
|
Spanning - I/O |
1.8 V, 3.0 V |
|
Bedrijfstemperatuur |
-40 ° C ~ 85 ° C (TA) |
|
Montagetype |
Oppervlaktemontage |
|
Pakket / kast |
289-lfbga |
|
Leverancierapparaatpakket |
289-pbga (17 × 17) |
|
Extra interfaces |
1-draads, I²C, I²S, SPI, SSI, MMC/SD, UART |
|
Base Productnummer |
MC9328MX21 |
1. Draagbare multimedia -apparaten
De MC9328MX21CVM is goed geschikt voor draagbare multimediaproducten zoals MP3-spelers, handheld PDA's en digitale camera's.De geïntegreerde multimedia -versneller (EMMA) maakt soepele video -afspelen en audioverwerking mogelijk zonder de CPU zwaar te laden.Deze combinatie van prestaties en een laag stroomverbruik verlengt de levensduur van de batterij, waardoor het ideaal is voor consumentenelektronica onderweg.
2. Smartphones en berichtenapparaten
Met ondersteuning voor LCD -displays, camera -interfaces en meerdere connectiviteitsopties, is de processor een sterke keuze voor smartphones en berichtenapparaten.Hiermee kunnen het afspelen van video, audiostreaming en efficiënt opslagbeheer, die goed zijn voor mobiele communicatie.Het ontwerp van lage vermogens zorgt ervoor dat deze apparaten licht, responsief en batterijvriendelijk blijven.
3. Consumentenelektronica en webapparatuur
De MC9328MX21CVM biedt een evenwichtige mix van connectiviteit, geheugenuitbreiding en multimedia -ondersteuning voor producten zoals draagbare webbrowsers, draadloze communicators en interactieve gadgets.USB OTG, MMC/SD -ondersteuning en netwerkinterfaces geven flexibiliteit in gebouw verbonden apparaten.Deze functies maken het aantrekkelijk voor kostengevoelige producten die nog steeds een rijke functionaliteit vereisen.
4. Industriële en automotive -toepassingen
Dankzij het temperatuurbereik van industriële kwaliteit en de robuuste betrouwbaarheid kan de MC9328MX21CVM ook worden gebruikt in ingebedde industriële en automobielsystemen.Het ondersteunt grafische displays, datalogging en besturing interfaces in omgevingen waar robuuste werking vereist is.De vermogensefficiëntie en meerdere I/O -interfaces maken eenvoudige integratie mogelijk in voertuiginfotainmentsystemen, bedieningseenheden of draagbare industriële tools.
5. Video- en bewakingssystemen
De hardware-versnelling en camerasensorinterface van de processor maken het geschikt voor video-opname- en afspeelsystemen met een laag vermogen.Het kan taken voor het coderen en decoderen van video verwerken en tegelijkertijd opslag- en weergavemogelijkheden bieden.Dit maakt het waardevol in instapvideo-surveillance of monitoringapparatuur waar energie-efficiëntie en compacte grootte de sleutel zijn.
|
Specificaties |
MC9328MX21CVM |
MC9328MX21CVK |
MC9328MX21VM |
MC9328MX21VK |
MC9328MX21DVM |
MC9328MX21DVK |
|
Processorkern |
ARM926EJ-S, 266 MHz |
ARM926EJ-S, 266 MHz |
ARM926EJ-S, 266 MHz |
ARM926EJ-S, 266 MHz |
ARM926EJ-S, 266 MHz |
ARM926EJ-S, 266 MHz |
|
Cache op de chip |
16 kb i-cache + 16 kb d-cache |
16 kb i-cache + 16 kb d-cache |
16 kb i-cache + 16 kb d-cache |
16 kb i-cache + 16 kb d-cache |
16 kb i-cache + 16 kb d-cache |
16 kb i-cache + 16 kb d-cache |
|
Multimedia -ondersteuning |
Emma (MPEG-4, Video Accel.), LCDC, CSI |
Emma (MPEG-4, Video Accel.), LCDC, CSI |
Emma (MPEG-4, Video Accel.), LCDC, CSI |
Emma (MPEG-4, Video Accel.), LCDC, CSI |
Emma (MPEG-4, Video Accel.), LCDC, CSI |
Emma (MPEG-4, Video Accel.), LCDC, CSI |
|
Geheugeninterfaces |
SDRAM, NAND W/ECC, PCMCIA/CF, MMC/SD |
SDRAM, NAND W/ECC, PCMCIA/CF, MMC/SD |
SDRAM, NAND W/ECC, PCMCIA/CF, MMC/SD |
SDRAM, NAND W/ECC, PCMCIA/CF, MMC/SD |
SDRAM, NAND W/ECC, PCMCIA/CF, MMC/SD |
SDRAM, NAND W/ECC, PCMCIA/CF, MMC/SD |
|
Connectiviteit |
USB OTG, UARTS, SPI, I²C, SSI/I²S, Irda, 1-draads |
USB OTG, UARTS, SPI, I²C, SSI/I²S, Irda, 1-draads |
USB OTG, UARTS, SPI, I²C, SSI/I²S, Irda, 1-draads |
USB OTG, UARTS, SPI, I²C, SSI/I²S, Irda, 1-draads |
USB OTG, UARTS, SPI, I²C, SSI/I²S, Irda, 1-draads |
USB OTG, UARTS, SPI, I²C, SSI/I²S, Irda, 1-draads |
|
Pakkettype |
MAPBGA-289 |
MAPBGA-289 |
MAPBGA-289 |
MAPBGA-289 |
MAPBGA-289 |
MAPBGA-289 |
|
Pek / maat |
0,8 mm / 17 × 17 mm |
0,65 mm / 14 × 14 mm |
0,8 mm / 17 × 17 mm |
0,65 mm / 14 × 14 mm |
0,8 mm / 17 × 17 mm |
0,65 mm / 14 × 14 mm |
|
Temperatuurbereik |
–40 ° C tot +85 ° C |
–40 ° C tot +85 ° C |
0 ° C tot +70 ° C |
0 ° C tot +70 ° C |
–30 ° C tot +70 ° C |
–30 ° C tot +70 ° C |
|
Cijfer |
Industrieel |
Industrieel |
Commercieel |
Commercieel |
Verlengd |
Verlengd |
|
Levenscyclusstatus |
Verouderd |
Verouderd |
Verouderd |
Verouderd |
Verouderd |
Verouderd |
Voordat de MC9328MX21CVM programmeert, is het belangrijk om te begrijpen dat deze processor deel uitmaakt van de I.MX21 -familie, ontworpen met een mix van multimedia-, geheugen- en connectiviteitsfuncties.Programmering omvat zowel hardware -initialisatie als softwareconfiguratie om een stabiele en efficiënte systeembewerking te garanderen.
1. Referentiedocumentatie
De eerste stap is om het gegevensblad en de referentiehandleiding voor de MC9328MX21CVM te bekijken.Deze documenten bieden details over registerkaarten, klokinstellingen, pin -functies en opstartmodi.Zonder dit kunnen verkeerde configuraties in latere stappen opstartfouten of onstabiele prestaties veroorzaken.
2. Hardware- en opstartconfiguratie
Configureer vervolgens de voeding, klokinvoer en reset circuits volgens de apparaatvereisten.De opstartconfiguratie -pinnen bepalen hoe de processor de initiële code laadt, of het nu uit noch flash-, NAND -flash of seriële bronnen is.Correcte installatie in dit stadium zorgt ervoor dat de CPU na reset een geldig uitvoeringspad heeft.
3. Pin Multiplexing (I/O Setup)
De MC9328MX21CVM maakt gebruik van multiplexen, wat betekent dat één pin meerdere functies kan bedienen.Via de functie -multiplexregisters (FMCR) wijst u pinnen toe aan randapparatuur zoals UART, SPI of LCD.De juiste I/O -configuratie is belangrijk voor randapparatuur om te communiceren zoals verwacht.
4. Klok- en timer -initialisatie
De processor vereist klokbronnen voor de kern-, randapparatuur- en multimediamodules.Het instellen van de klokgeneratiemodule zorgt ervoor dat elk subsysteem op de juiste snelheid werkt.Timers en waakhonden kunnen vervolgens worden ingeschakeld om systeemtiming en veiligheid te bieden.
5. Geheugenconfiguratie
Extern geheugen, zoals SDRAM, NAND FLASH of MMC/SD, moet worden geïnitialiseerd met de juiste timing- en besturingssignalen.De processor ondersteunt foutcorrectie (ECC) voor NAND om de betrouwbaarheid te verbeteren.Met de correcte geheugeninstelling kan het systeem code of gegevens efficiënt laden en opslaan.
6. Perifere initialisatie
Na het geheugen, schakel en configureer en configureer standaard randapparatuur zoals UARTS, USB OTG-, I²C- en audio -interfaces.Elke module wordt bestuurd via speciale registers, waarbij baudrentes, overdrachtsmodi en interruptinstellingen worden gedefinieerd.Met deze stap kan het systeem verbinding maken en interageren met externe apparaten.
7. Bootloader of OS -laden
Zodra de hardware stabiel is, laadt u de bootloader of het besturingssysteem in SDRAM of Flash.De bootloader stelt de uitvoeringsomgeving in en wijst het programmageerkracht op het juiste adres.Op dit moment kan de processor beginnen met het uitvoeren van toepassingen op gebruikersniveau.
8. Multimedia -versnellerconfiguratie
Als multimedia -functies vereist zijn, moeten de verbeterde multimedia -versneller (EMMA) en LCD/CSI -controllers worden geconfigureerd.Deze hardwareblokken beheren het afspelen van video, het vastleggen van afbeeldingen en het weergeven van updates.Het gebruik van ze laadt zware verwerkingstaken van de CPU en verbetert de efficiëntie.
9. Debugging en validatie
Met de kern- en randapparatuur, gebruikt u JTAG of vergelijkbare foutopsporingshulpmiddelen om het systeem te testen.Controleer of het geheugen leest/schrijft, perifere uitgangen en multimedia -functies werken zoals bedoeld.Debuggen in dit stadium zorgt voor stabiliteit voordat u in toepassing wordt ingezet.
10. Power- en prestatie -optimalisatie
Configureer ten slotte modi met laag vermogen en schakel de waakhond in voor systeemveiligheid.Het gebruik van DMA -controllers voor gegevensoverdrachten vermindert ook de CPU -belasting en verhoogt de efficiëntie.Het optimaliseren van zowel stroom als prestaties helpt de levensduur van de batterij verlengen in draagbare toepassingen, terwijl het systeem reageert.
• Efficiënte LCD -afhandeling met slimme vernieuwing bespaart stroom.
• Hardware-geassisteerde camera- en video-verwerking vermindert de CPU-belasting.
• Kosteneffectieve NAND + SDRAM-geheugenondersteuning.
• Goed uitgebalanceerde SOC-integratie van multimedia, geheugen en I/O.
• Laag stroomverbruik ideaal voor draagbare apparaten.
• Gebruikt oudere ARM9 -kern, beperkte prestaties volgens de normen van vandaag.
• Beperkte moderne software- en ecosysteemondersteuning.
• Geen schaalbaarheid met geavanceerde functies zoals multi-core of GPU's.
• Verouderd apparaat, moeilijker te vinden voor nieuwe ontwerpen.
• Minder toekomstbestendige productontwikkeling op lange termijn.

|
Type |
Parameter |
|
Pakkettype |
LFBGA (low-profile Fine-Pitch BGA) |
|
Lichaamsgrootte (L × W) |
17 mm × 17 mm |
|
Ball -pitch |
0,8 mm |
|
Bal telling |
289 |
|
Kogeldiameter |
0,35 mm - 0,45 mm |
|
Algemene pakkethoogte |
1,6 mm (max) |
|
Zithoogte |
0,20 mm - 0,34 mm |
|
Indexmarkering (a1 corner) |
Pin 1 oriëntatie -indicator |
|
Kogellay -out |
18 × 18 rooster met midden leeg |
|
Montagetype |
Oppervlaktemontage |
De MC9328MX21CVM werd oorspronkelijk ontwikkeld en vervaardigd door Freescale halfgeleider, een bedrijf dat gespecialiseerd is in ingebedde processors en systeem-op-chip-oplossingen.In 2015 werd Freescale overgenomen door NXP Semiconductors, een wereldleider in veilige connectiviteit en ingebed verwerkingstechnologieën met hoofdkantoor in Nederland.Vandaag, NXP is de officiële fabrikant en bewaarder van de I.MX21 -familie, inclusief de MC9328MX21CVM, en biedt alle technische documentatie, datasheets en legacy -ondersteuning voor dit apparaat.Hoewel het onderdeel nu verouderd is, blijft NXP productinformatie bijhouden voor langdurige klanten en leidt het ontwerpers naar zijn nieuwere i.mx-families als vervangingen.
De MC9328MX21CVM combineert een ARM9 -kern-, video- en display -ondersteuning, geheugenflexibiliteit en veel verbindingsopties om betrouwbare prestaties te leveren met laag vermogensgebruik.Het kan worden geprogrammeerd in heldere stappen, van stroominstellingen en pin -instellingen tot geheugen, randapparatuur, multimedia en systeemtests.De sterke punten zijn krachtefficiëntie, multimedia -hantering en brede I/O -ondersteuning, terwijl de limieten een oudere kern en minder moderne softwareondersteuning zijn.Hoewel het nu verouderd is, is het nog steeds nuttig voor het handhaven van oudere systemen, en NXP biedt richtlijnen voor het verhuizen naar nieuwere I.MX -processors.
Stuur een aanvraag, we zullen onmiddellijk reageren.
Ja, dankzij het industriële temperatuurbereik (–40 ° C tot +85 ° C) en AEC-Q100-kwalificatie, kan de processor worden gebruikt in infotainment van auto's, display en besturingstoepassingen waar robuuste betrouwbaarheid vereist is.
De processor trekt ongeveer 120 mA in volledige werking en minder dan 1 mA in standby -modus.Dit efficiënte stroombeheer past het goed bij draagbare en op batterijen aangedreven apparaten.
Het ondersteunt meerdere geheugeninterfaces, waaronder SDRAM, NAND Flash met ECC, PCMCIA/CompactFlash en MMC/SD -kaarten.Deze flexibiliteit maakt het mogelijk om verschillende opslagopties te integreren.
Ja, de geïntegreerde verbeterde multimedia-versneller (EMMA) ondersteunt MPEG-4 video-afspelen bij QVGA-resolutie en 30 frames per seconde.Deze hardware -versnelling vermindert de CPU -belasting en verbetert de multimedia -prestaties.
Hoewel technisch mogelijk, is het gebruik van de MC9328MX21CVM in nieuwe ontwerpen niet ideaal vanwege beperkte beschikbaarheid en gebrek aan langdurige ecosysteemondersteuning.Velen worden geadviseerd om huidige I.MX-families te gebruiken voor toekomstgerichte projecten.
Op 2025/08/26
Op 2025/08/26
Op 8000/04/18 147778
Op 2000/04/18 112023
Op 1600/04/18 111351
Op 0400/04/18 83777
Op 1970/01/1 79577
Op 1970/01/1 66966
Op 1970/01/1 63104
Op 1970/01/1 63041
Op 1970/01/1 54097
Op 1970/01/1 52190