

Een merkbaar verschil tussen het LM741 En LM358 zijn hun voedingsvereisten.De LM741 vereist een bipolaire voeding, wat betekent dat het zowel een positieve als een negatieve spanningsbron vereist.Deze configuratie is niet geschikt voor bewerkingen met één levering, waardoor het ontwerp mogelijk wordt ingewikkeld en de kosten voor het zoeken naar systemen die eenvoud zoeken.Aan de andere kant blinkt de LM358 uit met een enkele 30V -voeding, een optie die zijn aantrekkingskracht verbetert.Hierdoor kan de ingangsspanning naar 0V vallen, zich uitstrekt tot de negatieve voedingspen en meer ontwerpflexibiliteit introduceren.De maximale invoer moet echter ten minste 1,5 V onder de positieve voedingspen zijn.In praktische scenario's, het vermogen van de LM358 om te werken met een enkel aanbodstroomlijnen circuitontwerp en vermindert de behoefte aan extra componenten van stroomconversie.
De afzonderlijke interne architecturen van de LM741 en LM358 resulteren ook in verschillende invoervooroordeelstromen.Een 100NA -stroom door een weerstand van 10kΩ lijkt misschien te verwaarlozen, maar deze genereert een foutenspanning van 1 mV, mogelijk ernstig, afhankelijk van de toepassing.Dit kan een opmerkelijke bezorgdheid zijn in precisiemetingen of circuits met veel nauwkeurigheid, waar zelfs kleine fouten opmerkelijke afwijkingen kunnen veroorzaken van normatieve prestatienormen.De lagere input bias van de LM358 vermindert dit probleem en biedt een stabielere werking in precisietoepassingen.Bij bijvoorbeeld apparaten op batterijen, waar energie-efficiëntie en minimale foutenmarges staan, staan bijvoorbeeld aan, de lage biasstroom van de LM358 draagt aanzienlijk bij aan de algehele werkzaamheid.
Door deze onderscheidingen te analyseren, kunt u weloverwogen keuzes maken en componenten selecteren die het beste aan hun prestatiecriteria voldoen binnen bepaalde beperkingen.Kiezen tussen de LM741 en LM358 Axes vaak op de specifieke vereisten van de toepassing.Voor ontwerpen die dubbele voedingen noodzakelijk maken, waar het stroomverbruik minder ernstig is, kan de LM741 geschikt zijn vanwege de robuustheid en de gevestigde prestatiegeschiedenis.Bij lage-kracht- of single-supply-ontwerpen is de LM358 echter voordelig.Dit is meestal duidelijk in draagbare medische hulpmiddelen of teledetectieapparatuur, waar een lange batterijduur kan worden gebruikt.Door gebruik te maken van de unieke eigenschappen van elke operationele versterker, kunt u hun ontwerpen aanpassen om de prestaties, efficiëntie en kosteneffectiviteit te optimaliseren.
|
Specificatie |
LM741 |
LM358 |
|
Leveringsspanning (max.) |
± 22V |
32V (± 16V) |
|
Invoer bias stroom (max.) |
~ 200na |
100na |
|
Ingangsspanningsbereik (max.) |
± 13V (± 15V toevoer) |
0V - (V+ - 1.5V) (30V -levering) |
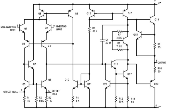
LM741 Intern circuit

De LM741 integreert een complex intern ontwerp, met een paar NPN -transistoren die een PNP -transconductantiefase bufferen.Bovendien verdeelt een huidige spiegel het huidige symmetrisch over de differentiële versterker, terwijl een speciale huidige bron de invoerfase aandrijft, waardoor stabiliteit en prestaties worden verhoogd.
Het opnemen van elementen zoals huidige spiegels en PNP -versterkers stellen operationele beperkingen in voor de LM741.De ingangsspanning moet ten minste 2V boven de negatieve voedingsrail zijn vanwege spanningsdruppels van deze componenten.Voor bewerkingen met één levering worden ingangsspanningen boven 1,5 V gebruikt.De NPN -transistorbufferopstelling verhoogt de biasstroom, die de efficiëntie van de versterker beïnvloedt.
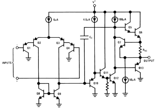
LM358 Intern circuit

De LM358 hanteert een unieke aanpak met een "tweemaal" gebufferde fase, die de biasstromen effectief minimaliseert.In de ingangsfase behouden PNP-transistoren hun emitterspanningen op ongeveer 0,6 V, zelfs wanneer de ingangsspanning op nul staat, waardoor een laagspanningsbewerking wordt gewaarborgd.Deze configuratie maakt gebruik van extra PNP-buffertransistoren voor een consistente diodedaling en beschermen de ingangsstroomspiegel tegen potentiële laagspanningsverstoringen.
|
Functie |
LM741 |
LM358 |
|
Dubbele leveringsbewerking |
Ja |
Ja |
|
Enkele leveringsbewerking |
Nee |
Ja |
|
Voer Common-Mode-bereik in |
Omvat geen van beide voedingsrails, moet ten minste 2V zijn
boven en hieronder |
Inclusief negatieve voedingsrail, gaat hieronder tot 1,5 V
Positieve leveringsrail |
|
Vooringenomen stroom |
Relatief hoger |
Relatief lager |
|
Aanbevolen voor nieuwe ontwerpen |
Nee, ouder deel |
Ja, algemeen, gemakkelijk beschikbaar en goedkoop |
|
Versterkerpakket |
Enkele versterker in een pakket |
Dubbele versterkers in een enkel pakket, quad beschikbaar |
Kiezen tussen de LM741 en LM358 OP-AMP's hangt uiteindelijk af van de specifieke vereisten van uw project.Terwijl het robuuste ontwerp van de LM741 en de hoge gehele snelheid het ideaal maken voor snelle en precisietoepassingen, bieden de energie-efficiëntie van de LM358 en de werking van een enkele levering een grotere flexibiliteit voor low-power, draagbare en ingebedde systemen.Inzicht in hun verschillende sterke punten helpt u de prestaties, efficiëntie en kosten in verschillende elektronische circuits te optimaliseren.Of u nu hoogfrequente precisie of veelzijdige veelzijdigheid nodig hebt, beide op-AMP's bieden betrouwbare oplossingen in verschillende scenario's.
De LM741 functioneert als een comparator, waarbij de ingangsspanningsniveaus worden geëvalueerd om te bepalen of ze hoger of lager zijn.Deze operationele versterker IC bevat 8 verschillende pennen.In contexten die nauwkeurige drempeldetectie vereisen, zoals analoge computing en instrumentatie, levert het betrouwbare prestaties vanwege de ingebouwde frequentieverlening en robuustheid voor feedbackconfiguraties.De effectiviteit ervan in differentiële versterkingsopstellingen heeft de LM741 een nietje in verschillende technische toepassingen weergegeven.Het wijdverbreide gebruik benadrukt zijn dynamische rol bij het waarborgen van nauwkeurige spanningsvergelijkingen en robuuste signaalverwerking.
De LM358 is inderdaad een low-power dubbele operationele versterker, met twee high-gain en frequentie-gecompenseerde op-AMP's.Het blinkt uit in signaalbuffering en versterking in circuits zoals spanningsvergelijkers, actieve filters en spanningsgestuurde oscillatoren (VCO's).Het lage stroomverbruik en het vermogen om over een breed scala aan spanningen te werken, maken het uitzonderlijk efficiënt in signaalconditioneringscircuits.Deze dubbele op-amp is meestal gunstig in systemen op batterijen en draagbare apparaten.Bij de verwerking van het audiosignaal wordt de LM358 opgemerkt voor het aanzienlijk verbeteren van de duidelijkheid en integriteit van het signaal.
Voor de LM741/LM741A bij VS = ± 15 V is het operationele temperatuurbereik -55 ° C tot +125 ° C.Voor de LM741C/LM741E zijn de specificaties van toepassing binnen 0 ° C tot +70 ° C.Deze temperatuurbereiken stellen de LM741 in staat om betrouwbaar te functioneren over verschillende omgevingscondities, waardoor het zich kan aanpassen aan zowel industriële als commerciële toepassingen.Het handhaven van een optimale voedingsspanning wordt gebruikt voor de stabiliteit en levensduur van de prestaties van de op-amp, ondersteund door uitgebreid veldgebruik.Effectieve thermische managementpraktijken kunnen de operationele levensduur van deze apparaten verder verlengen.
Stuur een aanvraag, we zullen onmiddellijk reageren.
Op 2024/10/21
Op 2024/10/21
Op 8000/04/18 147780
Op 2000/04/18 112050
Op 1600/04/18 111352
Op 0400/04/18 83806
Op 1970/01/1 79608
Op 1970/01/1 66988
Op 1970/01/1 63113
Op 1970/01/1 63049
Op 1970/01/1 54097
Op 1970/01/1 52199