
De binair gecodeerde decimale (BCD) teller blijft een hoeksteen in digitale elektronica.Het is bedreven in het tellen van decimale cijfers tot tien en resetten automatisch met elke klokpuls.Unieke uitgangen van 0000 tot 1001 in binair formaat worden gegenereerd met precisie, wat de bijdrage ervan aan systeemefficiëntie illustreert.De IC 7490 is een gedetailleerd geïntegreerd circuit dat specifiek is vervaardigd voor het tellen van decimalen, waardoor de naadloze werking van elektronische circuits wordt gewaarborgd.

BCD -tellers vinden hun plaats in talloze toepassingen, waaronder digitale klokken, odometers en rekenmachines.In scenario's die een nauwkeurige weergave van decimale getallen in binaire vormen vereisen, blinken dergelijke tellers uit door de conversie naar formaten gemakkelijk te laten begrepen.Aangezien BCD -tellers worden gebruikt in controlesystemen en apparaten die een precieze numerieke weergave eisen, ontstaat een diepere waardering voor hun bruikbaarheid door dagelijks gebruik.
De IC 7490 markeert een opmerkelijke stap voorwaarts in digitaal ontwerp, het bevorderen van naadloze overgangen en robuuste prestaties bij het tellen van taken.Ingenieurs houden zijn aanpassingsvermogen hoog in het vaandel, vooral bij het werken aan ingewikkelde elektronica, vanwege de veelzijdige behandeling van verschillende telfuncties.Deze efficiëntie in werking maakt het een favoriete optie voor het maken van digitale systemen waar precisie en betrouwbaarheid een significante waarde hebben.
IC 7490 is een geavanceerd geïntegreerd circuit dat is ontworpen als een 4-bit decennium teller.In de kern maakt het gebruik van een ripple-carry-mechanisme en beschikt over een reeks onderling verbonden master/slave flip-flops.Het circuit is ingenieus georganiseerd in twee verschillende functionele segmenten: de ene faciliteert een verdeeldheid per twee werking en de andere een verdeelde door vijf werking.Deze dubbele configuratie reageert op verschillende klokfrequenties, wat resulteert in dynamische statusovergangen met elke klokpuls.Een dergelijke structurele aanpak maakt veelzijdige telmogelijkheden mogelijk, het openen van wegen voor ingewikkelde digitale implementaties.
Het unieke dual-section framework van de IC stelt u in staat om een reeks digitale teltoepassingen te verkennen.Om te omarmen van de Divide-per-Two en Divide-per-Five-functionaliteiten, kunt u op maatjes counting-reeksen met behulp van complexe logische ontwerpen.Dit aanpassingsvermogen is voordelig in toepassingen met frequentiedeling, waardoor het een waardevol bezit is in klokken, frequentietellers en gerelateerde circuits.U kunt vaak de grenzen van de functies verleggen, streven naar geoptimaliseerde prestaties in zowel synchrone als asynchrone tellende inspanningen.

|
PIN Nr. |
Speldnaam |
Beschrijving |
|
1 |
CLKB |
Klokinvoer 2 |
|
2 |
R1 |
Reset 1 |
|
3 |
R2 |
Reset 2 |
|
4 |
NC |
Niet verbonden |
|
5 |
VCC |
Positieve invoerinvoer |
|
6 |
R3 |
Reset 3 |
|
7 |
R4 |
Reset 4 |
|
8 |
QC |
Uitgangspen 3 |
|
9 |
QB |
Uitgangspen 2 |
|
10 |
GND |
Grond |
|
11 |
QD |
Uitgangspen 4 |
|
12 |
QA |
Uitgangspen 1 |
|
13 |
NC |
Niet verbonden |
|
14 |
Clka |
Klokinvoer 1 |
De onderstaande tabel presenteert de waarheidstabel voor de IC 7490-decade balie.Zoals aangetoond, vordert de teller opeenvolgend door toestanden Van 0 tot 9, op welk punt het automatisch wordt gereset en begint een nieuw tellen cyclus.

|
Functie/specificatie |
Beschrijving |
|
Power Dissipation |
Ongeveer 145 Milliwatt |
|
Tel frequentie |
Werkt op 42 megahertz |
|
Het tellen van modi |
Biedt verschillende telmodi |
|
Input klemdioden |
Beperkt de impact op hoge snelheid beëindiging |
|
Voedingsspanning |
Werkt binnen een voedingsspanning van 5 volt |
|
Omgevingstemperatuurbereik |
Functioneel van -55 ° C tot 125 ° C |

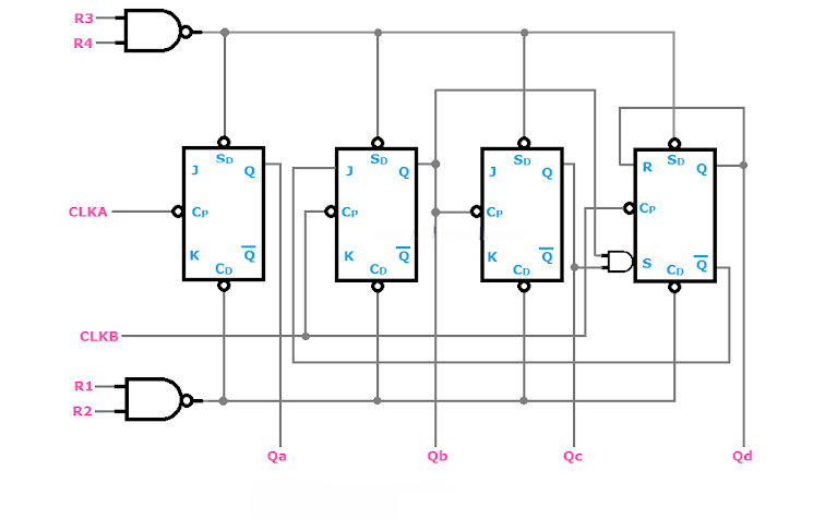
De IC 7490 is architecteerd met een reeks van vier master-slave JK flip-flops samenhangend verbonden, waardoor de kern van zijn operationele schema wordt gevormd.De initiatie van deze reeks begint met een flip-flop die wordt bekrachtigd door de Clka-pin, die de weg vrijmaakt voor latere flip-flops die worden gemanoeuvreerd door de CLKB-pin, die een harmonieuze en sequentiële signaalprogressie orkestreren.

Het structurele diagram van de IC 7490 toont zijn componenten, met een bepaalde focus op inputs die de functionaliteit ervan leiden.
• VCC en GND bieden de energie van het circuit, waarbij VCC het hogere spanningsniveau vertegenwoordigt en GND als de stabiliserende grond die fungeert.
• Klokinvoer (A en B) tegemoet aan de ritmische pulsering die nodig is voor IC-operatie, die een kenmerk van het contrac-ontwerp belichamen.
• Stel ingangen in (S1 en S2) doorgaans verbinding met GND in hun slapende toestand, en biedt een pad om de IC in een gedefinieerde toestand te presenteren, waarbij de telling vaak begint vanaf 0000 (0).
Verschillende concepten dienen als de ruggengraat van het tegenontwerp;Het begrijpen ervan is belangrijk voor een effectieve toepassing:
• Asynchrone toonbanken stellen elke flip-flop onafhankelijk in staat om onafhankelijk te functioneren, zonder gesynchroniseerde klokken, zoals geïllustreerd door IC's zoals 7490 en 7493.
• Synchrone tellers zijn afhankelijk van een uniforme klokbron, die gesynchroniseerde acties bevordert, wat duidelijk is in IC -modellen zoals 74160 en 74163.
• BCD (binair gecodeerde decimaal) transformeert decimale getallen in een binair formaat, waardoor soepelere gegevensinteracties binnen digitale kaders worden bevorderd.
• Mod-n tellen afbakeningen voortgang in 'n' staten voordat een reset optreedt, waarbij de modulus van een teller wordt gedefinieerd.
• Frequentiedivisie articuleert een methode voor het segmenteren van de frequentie van een kloksignaal door de snelheid van flip-flop-activering te moduleren, waardoor de signaalfrequenties in het kader van de signaalfrequenties worden getoond.


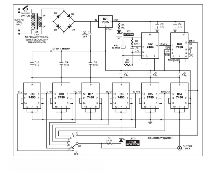
Het functionele vermogen van de IC 7490 in frequentiedivisie is manifest in zijn toepassing met een 10MHz kristaloscillator, vergezeld van een hex -omvormer IC 7404 en verschillende 7490 eenheden.Deze opstelling produceert behendig een spectrum van frequenties variërend van 1MHz tot 1Hz.Op elk tegenniveau ondergaat de frequentie divisie met een factor tien, visueel weergegeven door LED -indicatoren die de uitgangsfrequenties benadrukken, met de nadruk op de robuuste mogelijkheden van de IC 7490 bij het uitvoeren van geavanceerde frequentiedivisietaken.

De IC 7490 werkt als een binair gecodeerde decimaal (BCD) -teller, die elegant vordert door tien verschillende toestanden variërend van 0 tot 9, waardoor het de aanwijzing van een modulo-10 (MOD-10) -teller verdient.In de kern staan twee geïntegreerde teleenheden: een MOD-2 en een MOD-5-teller.Tussen gelijktijdig manifesteren deze eenheden decennia-countingmogelijkheden, waardoor voldoet aan de vereisten van zowel precisie als efficiëntie.Het proces initieert met de MOD-2-teller die oscilleert tussen twee toestanden, 0 en 1. Deze oscillatie genereert een uitgang die functioneert als een klokinvoer, waardoor de MOD-5-teller wordt gestuurd.Exacte verbindingen zijn handig: koppelt de klok van de MOD-5-teller aan CLKB en de MOD-2-teller aan CLKA om een soepele werking te garanderen.

Op het moment dat een klokkensignaal de mod-2-sectie betreft, wisselt het vakkundig de uitgang, QA, tussen 0 en 1. Deze oscillerende uitgang stuwt de MOD-5-sectie door vijf verschillende toestanden, waardoor een BCD-cyclus van 0 tot 9 wordt voltooid met een onberispelijke functionaliteit.Uitgerust met twee resetpennen (R0 en R1) en twee ingestelde pinnen (S0 en S1), biedt de teller flexibele controle over de status.Een resetspen ingaan met een hoog signaal of het instellen van een set -pin lage onberispelijk gereset de telling op 0000, het harmoniseren van het circuit om opnieuw te beginnen.Aan de andere kant kan een laag signaal op de reset en een high op de set de teller toestaan om te stijgen naar zijn maximale telling van 1001 of negen.

Om de telcapaciteit moedig uit te breiden tot dubbele cijfers (met 99, MOD-100) of zelfs drievoudige cijfers (uitstrekkend tot 999, MOD-1000) vereist minimale aanpassingen.Door de hoogste uitgang van de ene IC als de klokinvoer naar de andere in een sequentiële serie op te nemen, worden deze aanpassingen mogelijk.Voor typische MOD-10-bewerkingen moet de tweede klokinvoer, gevonden op pin 1, worden gekoppeld aan QA, met alle andere reset-pins die geschikt zijn.Een enkele puls die aan pin 1 wordt afgeleverd, starten het tellen effectief op.Het aannemen van een vraag van een zoekopdracht, voor MOD-6-bewerkingen, betrekt input 1 met resetpennen R3 en R4 op grond van de grond en verbind QA ingenieus om 2 in te voeren om het telraamwerk opnieuw te kalibreren.
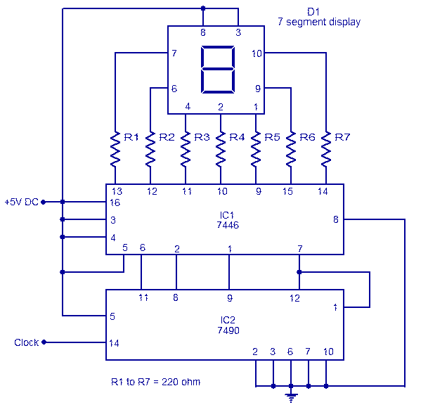
Het verkennen van digitaal circuitontwerp met IC 7490 en IC 7446 om tellingen van 0 tot 9 op een display van 7 segment weer te geven, biedt een spannende reis naar elektronica.Elke klokpuls verandert deze combinatie en creëert een boeiende reeks visuele displays.
De IC 7490 dient als een decenniumbalie en leidt het tellen van 0 tot 9. De taak omvat het splitsen van de klokpuls in tien uitgangen, waarbij de nauwkeurigheid van de telvolgorde die zichtbaar op het display zichtbaar is, ten grondslag ligt aan de nauwkeurigheid.U kunt de IC 7490 vaak bewonderen voor de betrouwbaarheid ervan, vooral in digitale klokken en frequentietellers die een precieze sequentiebeheer vereisen.
In de praktijk omvat het opzetten van IC 7490 zorgvuldige overwegingen zoals vermogensniveaus, geluidsreductie en exacte uitlijning van invoersignalen.Het succesvol beheren van deze aspecten zorgt voor soepele prestaties en voorkomt onregelmatig tellen.U kunt vaak putten uit hun ervaring om circuitparameters te verfijnen, waardoor zowel stabiliteit als precisie worden verhoogd.

IC 7446 speelt een belangrijke rol bij het omzetten van binaire telingsuitgangen in visueel begrijpelijke getallen op een display van 7 segment.Het functioneert als stuurprogramma, interpretatie van de binaire uitvoer van IC 7490 en het activeren van de juiste segmenten voor decimale cijfervorming.
Implementatie van IC 7446 omvat praktische overwegingen.Zorgen voor de huidige beperkingen en verbindingskwaliteit voorkomt burn -out en zorgt voor een duidelijke zichtbaarheid van het cijfer.U kunt strategisch weerstanden opnemen om de huidige stroming te balanceren, waardoor de levenslange levensduur wordt verlengd.
Het kenmerk van verfijnde digitale systemen ligt in hun functionele veelzijdigheid en aanpassing aan verschillende klokfrequenties.Zorgen voor de uitlijning tussen klokpulsfrequentie en het telsysteem ondersteunt een soepele werking, met vereiste aanpassingen voor verschillende ontwerpbehoeften en omgevingen.
Binnen de wereld van digitale tellen staat de IC 7490 centraal met zijn aangeboren capaciteit om door nummers 0 tot 9 te fietsen. Aangezien apparaten streven naar exact telbeheer, de veelzijdigheid en compatibiliteit van dit decennium tegenschijnd wanneer ze met andere digitale elementen mazen,Een symbiotische relatie onthullen die je bewondert.
IC 7490 vindt een zinvolle rol bij displays van 7 segment, waardoor een gestructureerde benadering van cijferrepresentatie wordt vergemakkelijkt.Dergelijke displays zijn gangbaar in consumentenelektronica, waardoor moeiteloze leesbaarheid wordt gewaarborgd.U kunt vaak graven in het onderscheid van het verfijnen van de IC 7490 om optimale weergaveprestaties te bereiken, een vaartuig dat niet alleen uw interactie verhoogt, maar ook de weg vrijmaakt voor het ontdekken van onverwachte efficiëntie.Het kalibreren van deze displays met precisie onderscheidt u van beginners die graag willen leren.
Wanneer ze in het midden van digitale timers en klokken worden geplaatst, onthult de IC 7490 zijn bekwaamheid in nauwkeurig verdeeldheid.Door zijn invloed op tijdsafhankelijke systemen biedt het betrouwbare tijdsegmenten die worden gebruikt voor bewerkingen.Het beheersen van de synchronisatie met complementaire componenten vereist een beschouwde mix van theorie en hands-on experimenteren.Deze zorgvuldige inspanningen transformeert de baseline -functionaliteit in geavanceerde timing -innovaties gekoesterd door tijdwaarnemersliefhebbers.
Het opnemen van IC 7490 in geautomatiseerde besturingscircuits binnen digitale systemen en servers bevorderen verbeterde operationele effectiviteit.Het orkestreert ingewikkelde processen zoals taakplanning en bronnenverdeling door de operationele cycli nauwgezet bij te houden.Degenen die in serverorkestratie worden geïnformeerd, maken gebruik van deze functies om de serverdoorvoer te verfijnen, waardoor de dynamiek van netwerkverkeersbeheer subtiel vormt.Deze voorzichtige toepassing laat zien hoe diep geïntegreerde technologie de systeemmogelijkheden opnieuw definiëren en verhogen.
De verkenning van de IC 7490 in dit artikel benadrukt zijn serieuze rol als een decenniumbalie in digitale elektronica.Met zijn precieze tel- en reset -mogelijkheden, is de IC 7490 in veel toepassingen vereist die betrouwbaarheid en nauwkeurigheid vereisen.De integratie ervan in verschillende apparaten verbetert niet alleen de prestaties, maar stroomlijnt ook de complexiteit die inherent is aan digitaal circuitontwerp.Terwijl we de grenzen blijven verleggen van wat mogelijk is in digitale elektronica, zullen de initiële principes die door de IC 7490 worden geïllustreerd, ongetwijfeld verdere innovaties inspireren, waardoor het een hoeksteen blijft in het ontwikkelen van geavanceerde elektronische systemen.Dit gedetailleerde onderzoek van de IC 7490 verrijkt niet alleen ons begrip, maar viert ook de blijvende relevantie ervan bij het vormgeven van de toekomst van technologie.
Stuur een aanvraag, we zullen onmiddellijk reageren.
De IC 7490 is een binaire teller die telt van 0000 tot 1001, ideaal voor digitaal tellen in tien staten.Het wordt vaak gebruikt in apparaten die nauwkeurig tellen vereisen, zoals digitale klokken of meettellers.Dit IC helpt de tijd in duidelijke segmenten te verdelen en biedt zowel praktisch nut als een herinnering aan het verstrijken van de tijd.
De IC 7490 is gebouwd met onderling verbonden master/slave flip-flops, georganiseerd in Divide-per-twee en Divide-per-Five-secties.Deze opstelling zorgt voor efficiënte overgangen tussen binaire toestanden, ter ondersteuning van synchronisatie in complexe systemen zoals een goed gecoördineerde prestaties.
De IC 7490 werkt asynchroon als een modulo-10-teller.Het is geschikt voor toepassingen waar precieze timing minder gevaarlijk is en een eenvoudiger en meer kosteneffectieve oplossing biedt in vergelijking met synchrone tellers.
De IC 7490 produceert een decenniumteller -output, fietsen door tien vooraf gedefinieerde toestanden.Deze voorspelbare output is nuttig in toepassingen die consistente patronen vereisen, zoals gebeurtenistellers of frequentiedividers bij digitale signaalverwerking.
De IC 7490 voert binair tellen uit van 0 tot 9, geschikt voor standaard decenniumtelling.De IC 4017 heeft daarentegen tien afzonderlijke uitgangen, beter voor het direct besturen van displays of het regelen van stapsequenties.De keuze tussen deze IC's hangt af van de specifieke behoeften van de uitvoerinterface.
De IC 7490 beheert tien staten (MOD-10), waardoor het geschikt is voor taken waarbij tot een enkel decennium wordt geteld.Aan de andere kant kan de IC 7493 maximaal zestien staten (MOD-16) aan, wat gunstig is voor bredere teltoepassingen zoals multifunctionele tellers of meer complexe digitale klokken.
Een decennium teller beweegt door tien verschillende toestanden, meestal van 0 tot 9, en wordt vervolgens gereset.In een 4-bits configuratie kan het ook maximaal 15 tellen. Deze tellers worden vaak gebruikt in apparaten die ordelijke statuswijzigingen vereisen, zoals multiplex-displays of systemen die gebeurtenissen loggen op basis van het tellen.Deze functie zorgt ervoor dat elke cyclus nauwkeurig wordt gevolgd en opgenomen.
Op 2024/11/28
Op 2024/11/27
Op 8000/04/18 147757
Op 2000/04/18 111936
Op 1600/04/18 111349
Op 0400/04/18 83721
Op 1970/01/1 79508
Op 1970/01/1 66909
Op 1970/01/1 63045
Op 1970/01/1 63012
Op 1970/01/1 54081
Op 1970/01/1 52126