

|
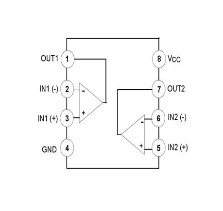
PIN Nr. |
Speldnaam |
PIN BESCHRIJVING |
|
1 |
Uitvoer a |
Uitvoer van IC's eerste (a) sectie of operationele versterker
1 |
|
2 |
Invoer input a |
Invoer input van IC's eerste (a) sectie of operationeel
Versterker 1 |
|
3 |
Niet-omzettende invoer a |
Niet-omkering van IC's eerste (a) sectie of
Operationele versterker 1 |
|
4 |
Grond (GND) |
Grond / negatief voor beide operationele versterkers |
|
5 |
Invoer input B |
Invoer input van IC's tweede (b) sectie of operationeel
Versterker 2 |
|
6 |
Niet-omzettende input B |
Niet-inverterende invoer van IC's tweede (b) sectie of
Operationele versterker 2 |
|
7 |
Uitgang B |
Uitgang van IC's tweede (b) sectie of operationeel
Versterker 2 |
|
8 |
VCC |
Positief aanbod van beide secties / operationele versterkers
van IC |
|
Functie |
Beschrijving |
|
Brede leveringsbereiken |
Enkele voeding: 3 V tot 32 V |
|
Dubbele benodigdheden: ± 1,5 V tot ± 16 V |
|
|
Lage leveringstroomafvoer |
Onafhankelijk van de voedingsspanning: 0,7 mA (typisch) |
|
Gemeenschappelijke modelleerspanningsbereik |
Inclusief grond, waardoor directe detectie in de buurt van de grond toestaat |
|
Lage invoer bias en offset -parameters |
- Input Offset -spanning: 3 mV (typisch) |
|
- A -versies: 2 mV (typisch) |
|
|
- Input Offset Current: 2 NA (typisch) |
|
|
- A Versies: 15 NA (typisch) |
|
|
- Input Bias Current: 20 NA (typisch) |
|
|
- A Versies: 15 NA (typisch) |
|
|
Differentiaal ingangsspanningsbereik |
Gelijk aan de maximale voorzieningspanning: 32 V |
|
Open-lus differentiële spanningsstoel |
100 dB (typisch) |
|
Interne frequentiecompensatie |
Ja |
|
Parameter |
Waarde |
|
Pakket / kast |
PDIP-8 |
|
Aantal kanalen |
2 -kanaals |
|
Voedingsspanning - Max |
32 V |
|
GBP - GAIN BANDBIDTH PRODUCT |
700 kHz |
|
Uitgangsstroom per kanaal |
20 ma |
|
SR - Slew -snelheid |
300 mV/µs |
|
VOS - Input Offset -spanning |
7 mV |
|
Voedingsspanning - min |
3 V |
|
Minimale bedrijfstemperatuur |
0 ° C |
|
Maximale bedrijfstemperatuur |
+70 ° C |
|
IB - Input Bias Current |
250 NA |
|
Bedrijfsvoorzieningstroom |
350 µA |
|
Afsluiten |
Geen afsluiting |
|
CMRR - Gemeenschappelijke modusafwijzingsverhouding |
80 dB |
|
EN - ingangsspanningsruisdichtheid |
40 NV/√Hz |
|
Serie |
LM358 |
|
Verpakking |
Buis |
|
Versterker type |
Hoge versterker versterker |
|
Merk |
Texas instrumenten |
|
Dubbele voedingsspanning |
+/- 3 V, +/- 5 V, +/- 9 V |
|
Functies |
Standaardversterkers |
|
Hoogte |
4.57 mm |
|
Invoertype |
Rail-to-rail |
|
Lengte |
9.81 mm |
|
Maximale dubbele voedingsspanning |
+/- 16 V |
|
Minimale dubbele voedingsspanning |
+/- 1,5 V |
|
Bedrijfsvoorzieningspanning |
3 V tot +/- 32 V, +/- 1,5 V, +/- 16 V |
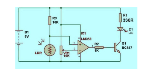
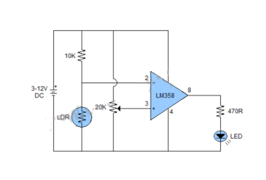
De LM358P Operationele versterker biedt verschillende functionaliteiten in sensorcircuits gericht op lichte en donkere detectie.Het vermogen om adaptief te functioneren in verschillende rollen benadrukt de flexibele aard ervan in sensorspecifieke taken.Inzicht krijgen in zijn prestaties in deze contexten verrijkt het begrip van bredere circuitontwerpmethoden.

In configuraties die zijn ontworpen om de duisternis te detecteren, verbindt de LM358P zich met de middelste pin van een variabele weerstand die aan pin 2 is bevestigd. Deze configuratie past subtiel de responsiviteit van het circuit aan aan scenario's met weinig licht aan.Door een 20K -weerstand te introduceren, zorgt deze opstelling voor een nauwkeurige aanpassing van de gevoeligheidsniveaus, waardoor het circuit uitsluitend kan reageren op opmerkelijke verschuivingen in omgevingslicht.

In lichtdetectiecircuits neemt de LM358P de rol aan van een vergelijker, die dient om de ingangsspanning te beoordelen tegen een vast referentiepunt voor het evalueren van de lichtintensiteit.Het gebruik van een 20K -weerstand, zoals te zien in de toepassing van de donkere sensor, draagt bij aan het instellen van gevoeligheid, waardoor een exacte aanpak wordt geboden.Dit vergemakkelijkt nauwkeurige reacties op veranderingen in verlichting, zoals aangetoond door LED -indicatoren verbonden met pin 1.
Binnen de heerschappij van operationele versterkers, de LM358 serie dient als een basiscomponent en fungeert als een broer of zus naar de LM324 In tal van toepassingen.Het trekt de aandacht voor zijn aanpassingsvermogen en functionaliteit.Voor degenen die opties willen verkennen met vergelijkbare technische specificaties, de LM158,, LM258,, LM2904en LM2409 presenteren zich als haalbare overwegingen.De volgende secties gaan dieper in op deze vervangers en werpen licht op hun rollen en de exacte voordelen die ze in verschillende scenario's bieden.
|
Gelijkwaardig deel |
Fabrikant |
Vervangingstype |
|
LM358PE4 |
Texas instrumenten high-performance analoog |
Drop-in vervanging |
|
LM358PE3 |
Texas instrumenten high-performance analoog |
Drop-in vervanging |
|
LM358PSRE4 |
Texas instrumenten high-performance analoog |
Dezelfde functionaliteit |
|
LM358PSRG4 |
Texas instrumenten high-performance analoog |
Dezelfde functionaliteit |
|
LM358PWRG4-JF |
Texas instrumenten high-performance analoog |
Dezelfde functionaliteit |
|
LM358DR |
Texas instrumenten high-performance analoog |
Dezelfde functionaliteit |
|
LM358DGKR |
Texas instrumenten high-performance analoog |
Dezelfde functionaliteit |
|
LM358PWRG4 |
Texas instrumenten high-performance analoog |
Dezelfde functionaliteit |
|
LM358PWLE |
Texas instrumenten high-performance analoog |
Dezelfde functionaliteit |
|
LM358PSLE |
Texas instrumenten high-performance analoog |
Dezelfde functionaliteit |
|
LM358PWRG3 |
Texas instrumenten high-performance analoog |
Dezelfde functionaliteit |
|
LM358DG4 |
Texas instrumenten high-performance analoog |
Dezelfde functionaliteit |
|
LM358DGKRG4 |
Texas instrumenten high-performance analoog |
Dezelfde functionaliteit |
|
LM358PWG4 |
Texas instrumenten high-performance analoog |
Dezelfde functionaliteit |
|
LM358E4 |
Texas instrumenten high-performance analoog |
Dezelfde functionaliteit |
|
LM358DRG3 |
Texas instrumenten high-performance analoog |
Dezelfde functionaliteit |
|
LM358PSR |
Texas instrumenten high-performance analoog |
Dezelfde functionaliteit |
|
LM358PWR |
Texas instrumenten high-performance analoog |
Dezelfde functionaliteit |
|
LM358D |
Texas instrumenten high-performance analoog |
Dezelfde functionaliteit |
|
LM358PWE4 |
Texas instrumenten high-performance analoog |
Dezelfde functionaliteit |
|
LM358DRG4 |
Texas instrumenten high-performance analoog |
Dezelfde functionaliteit |
De LM358P-operationele versterker bevindt zich op vereiste over een veelheid aan velden, gewaardeerd voor zijn dubbele onafhankelijke OP-AMP's binnen een enkel pakket en het vermogen om minimale stroom te consumeren.Deze mix van functies biedt een aantrekkelijke optie voor aanpasbare en economische circuitontwerpen.
In de wereld van audio -voorversterkers is de LM358P belast met het verheffen van zwakke audiosignalen naar niveaus die zijn geprimed voor latere versterking.De aanwezigheid ervan wordt begunstigd in de engineering van audio-apparaten, waar de precisie met audiosignalen wordt gevierd voor het bijdragen aan de productie van high-fidelity sound.De keuze van LM358P resoneert vaak met een waardering voor zowel betrouwbaarheid als kostenefficiëntie.
Het faciliteren van de efficiënte stimulering van kleine signalen wordt ernstig in apparaten die gevoelig zijn voor elektronische ruis.De LM358P blinkt uit in het versterken van signalen met lage amplitude met behoud van hun integriteit en het minimaliseren van ruisinterferentie.Deze taken vereisen een inzichtelijk begrip van zowel elektronische ruisdynamiek als de subtiliteiten die inherent zijn aan signaalverwerking.
Als het gaat om algemene operationele versterkerscircuits, is de LM358P een veelzijdige mededinger.Het voert meerdere functies uit, zoals integratie, sombes en differentiatie, waardoor u geavanceerde systemen kan maken van gestroomlijnde ontwerpen.Dergelijke mogelijkheden onderstrepen de operationele efficiëntie, waardoor het besluitvormingsproces vaak in verschillende toepassingen wordt gestuurd.
Voor toepassingen in spanningsvolgers en buffering is de LM358P bedreven bij het stabiliseren van de uitgangsspanning, waardoor een glad signaalpad met minimale stroomafname wordt gewaarborgd.Deze prestaties worden vooral gunstig in sensorcircuits, waarbij precisie cruciaal is voor nauwkeurige sensorwaarden.In deze contexten beïnvloeden een diep begrip van sensorspecificaties en nauwkeurigheidsvereisten sterk het ontwerp en de implementatie van circuits.
Instrumenten zoals digitale multimeters en oscilloscopen ontlenen precisie van de bijdragen van de LM358P aan meting en data -acquisitie.Met zijn hoge input en lage uitgangsimpedantie is de op-amp een belangrijke rol bij het mogelijk maken van nauwkeurige metingen.Deze rol maakt het een basiscomponent voor analytische en diagnostische hulpmiddelen, waardoor de vooruitgang in meettechnieken vaak wordt gevormd en de data -precisie wordt verbeterd.
Vakkundig beheren van luscontrole en -regelgeving omvat het verfijnen van operationele parameters, een domein ruim binnen de sterke punten van de LM358P.Het leveren van betrouwbare feedback en stabilisatie, het verzekert de soepele werking van strak gereguleerde systemen.Hier voegt een grondig begrip van dynamisch systeemgedrag en feedbackmechanismen diepte toe aan de toepassing ervan.
Gelegen in Dallas, Texas, Texas Instruments (TI) staat bekend om zijn dapperheid in de halfgeleiderindustrie, vooral bij de productie van geïntegreerde circuits.De reputatie van TI als leider in de analoge chip en embedded processormarkten weerspiegelen zijn strategische nadruk en niet aflatende toewijding aan deze gebieden.Naast zijn dominantie in halfgeleidertechnologie, heeft TI opmerkelijke stappen gemaakt in de verwerking van digitale licht en biedt een divers spectrum van educatieve producten, met de nadruk op de brede mogelijkheden die de technologische evolutie stimuleren.
Analoge chips spelen een dynamische rol omdat ze werkelijke signalen - zoals temperatuur, snelheid en geluid - digitale informatie omzetten.Ingebedde processors zijn belangrijk in het beheren van de functionaliteit van elektronische apparaten.De prestaties van TI in deze gebieden benadrukken hun invloed bij het waarborgen van de efficiënte werking van consumentenelektronica, autosystemen en industriële machines.Deze betrokkenheid vraagt om een diep begrip van elektronische principes en een oprecht respect voor geavanceerde technische technieken.De subtiele kunst van het verbeteren van de chipprestaties wordt impliciet erkend als een katalysator voor opmerkelijke sprongen in technologische efficiëntie.
Stuur een aanvraag, we zullen onmiddellijk reageren.
De LM358P staat bekend om zijn rol bij het versterken van transducers en het beheren van DC -versterkingsblokken, waardoor een verbetering van signaalverwerking biedt die toepassingen op verschillende gebieden vindt.In hedendaagse meetapparaten dragen deze operationele versterkers aanzienlijk bij aan het bereiken van nauwkeurige metingen en controle.U kunt streven naar precisie en betrouwbaarheid en vaak aangetrokken worden naar de LM358P voor zijn betrouwbare prestaties bij het naadloos versterken van ernstige signalen over verschillende domeinen.
De LM358P biedt plaats aan maximaal 32V en biedt aanzienlijk aanpassingsvermogen voor opname in verschillende elektronische ontwerpen.Deze tolerantie vestigt de aandacht op de noodzaak van doordachte circuitontwerp om overspanningsproblemen te dwarsbomen die de integriteit van fragiele elektronica in gevaar kunnen brengen.Door de spanningslimieten te respecteren, kunt u de duurzaamheid en prestaties van de systemen effectief behouden met behulp van deze operationele versterker.
De LM358P heeft een bandbreedte die zich uitstrekt tot enkele honderden Kilohertz, waardoor het minder geschikt is voor hoogfrequente taken.Het bereik ondersteunt adequaat tal van audio- en laagfrequente vereisten, waarbij precisie in versterking voorrang heeft op ultrasnelle functionaliteit.U kunt deze bandbreedte met betrekking tot hun specifieke behoeften zorgvuldig beoordelen, waarbij u de LM358P vaak waardeert voor zijn betrouwbare prestaties in standaardbedrijfsomstandigheden in plaats van wanneer ze worden geconfronteerd met snelle uitdagingen.
Het verschil tussen LM358N en LM358P ligt voornamelijk in hun verpakking;De LM358N wordt geleverd in een dubbel in-line pakket (DIP), terwijl de LM358P over het algemeen beschikbaar is in een enkel in-line pakket (SIP).Deze variatie beïnvloedt de PCB -lay -out en -assemblage aanzienlijk, wat zowel ruimtelijke opstellingen als thermische behandeling in elektrische systemen beïnvloedt.Daarom helpen keuzes met betrekking tot verpakkingsvormfactor, thermisch beheer en gemak van de assemblage u weloverwogen beslissingen te nemen die overeenkomen met hun specifieke ontwerpambities.
Op 2024/11/25
Op 2024/11/25
Op 8000/04/18 147757
Op 2000/04/18 111936
Op 1600/04/18 111349
Op 0400/04/18 83721
Op 1970/01/1 79508
Op 1970/01/1 66909
Op 1970/01/1 63045
Op 1970/01/1 63012
Op 1970/01/1 54081
Op 1970/01/1 52126