
Het verhaal van de JRC4558 Geeft u aan, omdat het dient als een voorkeursdual-operationele versterker.De allure ligt in de substantiële spanningsversterking en indrukwekkend hoge invoerimpedantie die het biedt.Dit geïntegreerde Circuit, op basis van talloze audio- en elektronische circuits, heeft een prominente audio- en elektronische circuits, met pakketten zoals SOP en DIP die zijn aantrekkingskracht in pedaalcircuitontwerpen verbetert.Onder de verleidelijke specificaties zijn een spanningsversterking van 100DB, een gastvrije invoerimpedantie van 5 megaOHM's en een flexibel voedingsbereik van ± 4V tot 18V.Deze attributen, gecombineerd met betaalbaarheid, maken het meestal aantrekkelijk in de ogen van degenen die weten.
Met een standaard 8-pins setup verlicht de JRC4558 sierlijk in complexe circuits.Pin 8 is aangewezen voor de positieve voedingstang.Pin 4 is geschikt voor de negatieve vermogensinvoer.Uitvoerpennen 1 en 7 worden gedeeld tussen de twee operationele versterkers.Inveringsingangen worden toegewezen aan pins 2 en 6. Niet-inverterende ingangen vinden hun huis op pennen 3 en 5. Gemachtigd met interne compensatie en opmerkelijke invoerimpedantie, beveiligt elke operationele versterker een lovenswaardige prestaties onder gevarieerde stroomvoorzieningssituaties.
De JRC4558 stapt afstand van het archetype van een ideale operationele versterker, maar de maximale spanningsversterking van 100DB en een gehele snelheid van 1,7 V/μs biedt toepasselijk de hoofdruimte die nodig is voor de meeste audio- en signaalverwerkingstaken.De talent voor het produceren van hogere uitgangsspanningen over ingang wil het geliefd bij toepassingen van versterkers, vergelijkers en integrators.Friedrich in zijn werking met een enkelvoud +5V -voeding, zet zachtjes de behoefte aan een -5V -tegenhanger opzij, die moderne neigingen herhaalt voor gestroomlijnd, energie -efficiënt ontwerp.

|
PIN Nr. |
Speldnaam |
PIN BESCHRIJVING |
|
1 |
Uit (a) |
De uitgangspin van op-amp a |
|
2 |
Invoer input (a) |
De inverterende invoerpen van de op-amp a |
|
3 |
Niet-omkering input (a) |
De niet-inverterende invoerpen van op-amp a |
|
4 |
Power (-vs) |
Grond- of negatieve leveringsterminal |
|
5 |
Referentie |
De niet-inverterende ingangspin van op-amp B |
|
6 |
Uitgang |
De inverterende invoerpen van de op-amp B |
|
7 |
Power (+vs) |
De uitgangspin van op-amp b |
|
8 |
+Vs |
Positieve leveringsterminal |
|
Functie |
Specificatie/detail |
|
Spanningsbereik |
± 5V tot ± 15V |
|
Bandbreedte |
3MHz |
|
Aantal operationele versterkers |
Twee (dubbele operationele versterkers in één pakket) |
|
Geïntegreerd circuitvorm |
8-pins IC |
|
Bedrijfstemperatuurbereik |
0 ° C tot 70 ° C |
|
Slew -tarief |
1.7V/µs |
|
Signaalspanningsversterking |
Tot 100 db |
|
Beschikbare pakketten |
8-pins SOP- en DIP-pakketten |
|
Frequentiecompensatie |
Niet vereist |
|
Latch-up problemen |
Geen |
|
Huidige consumptie |
Laag |
|
Voedingscompatibiliteit |
Ondersteunt single en dubbele voedingsopstellingen |
|
Differentiaalspanningsbereik |
Breed bereik met grote gemeenschappelijke modus accommodatie |
|
Parameter volgen |
Over gespecificeerde temperatuurbereiken |
|
Fase en winst matching |
Verzekerd tussen versterkers |
|
Input -transistors |
Low-roise |
|
Kosten |
Aanzienlijk kosteneffectief |
|
Target -toepassingen
|
Draagbare en op batterijen bediende apparaten |
|
Pin -compatibiliteit |
Industrie-standaard;Compatibel met LM358 en MC1458 |
|
Betrouwbaarheid |
Bewezen in commerciële apparatuur en apparaten |
•LM74
De JRC4558 OP-AMP toont zijn flexibiliteit in een reeks omgevingen, en past zich efficiënt aan in autosystemen om de signaalversterking te verbeteren.De betrouwbare prestatie blijft bestaan, zelfs in de uitdagende omstandigheden van voertuigbewerking, waardoor een naadloze reis wordt gewaarborgd.In grondgerelateerde systemen blinkt de op-amp uit door stabiliteit en consistentie te bieden, vooral waar precisie onder verschillende componenten wordt gevraagd.U kunt bekend zijn met het onderscheid van soortgelijke op-AMP's, en erkennen dat het bereiken van dergelijke betrouwbaarheid vaak zorgvuldig componenten voor het selecteren van componenten die geschikt zijn voor specifieke operationele instellingen omvatten.
Het integreren van de JRC4558 in draagbare apparaten biedt het voordeel van een laag stroomverbruik, een functie die de levensduur van de batterij verlengt en de wensen van de consument voor gemak en uithoudingsvermogen aanbrengt.Het is een robuuste behandeling van signaaltaken met behoud van energie -efficiëntie verdient waardering van u gericht op het verfijnen van draagbare technologie.Apparaten zoals digitale signaalprocessors benutten de superieure integratiemogelijkheden van de op-AMP, waarbij de functionaliteit naadloos wordt samengevoegd met innovatie.
De JRC4558 vindt zijn niche in monster- en houdcircuits, sleutel in analoge-naar-digitale conversieprocessen die de moderne communicatie ondersteunen.Het uitzonderlijke ontwerp van dit op-AMP vergemakkelijkt precisie en minimale signaalvervorming, aspecten die u kunt waarderen bij het streven naar nauwkeurigheid in signaalverwerking.Dit zorgt ervoor dat de levenslijn van digitale communicatie ongestoord blijft.
Binnen inbraakalarmen valt de JRC4558 op vanwege zijn gevoeligheid en responsiviteit voor veranderingen in het milieu.U kunt componenten waarderen die een minimale onderhoud verzekeren, waardoor hun waakzaamheid tegen ongeautoriseerde toegang wordt gehandhaafd.De breadboard-vriendelijke aard van het circuit stimuleert eenvoudige prototyping en optimalisatie en helpt u in uw zoektocht naar betrouwbare oplossingen.
In de wereld van audiomixers en -recorders wordt de vraag naar high-fidelity geluid bereikt door de JRC4558, die een onschatbare rol speelt bij het verrijken van de auditieve ervaring.U kunt de rol van de op-amp vaak benadrukken in de geluidsverbetering, waardoor vage audiosignalen worden omgezet in gearticuleerde uitgangen.De relevantie ervan strekt zich uit tot dvd -spelers en benadrukt de invloed ervan op entertainmenttechnologie door een boeiende luisterervaring aan te bieden.
Naast dit specifieke gebruik, beweert de JRC4558 zijn rol bij het knutselen van functie -generatoren, comparators en instrumentatiecircuits, die het aanpassingsvermogen illustreren.Langdurige timers en multivibrators profiteren ook van de stabiliteit en nauwkeurigheid van de op-AMP.U kunt vervulling vinden in het vermogen van de JRC4558 om uitgebreide oplossingen te bieden in verschillende circuitontwerpen, waardoor gestroomlijnde benaderingen van complexe geïntegreerde systemen mogelijk worden.
In de beginfase van de invoerconfiguratie werkt een differentiaalversterker met een lange staartpaar (LTP) samen met een huidige spiegel, een opstelling die op grote schaal wordt gevierd vanwege zijn bedrevenheid bij het handhaven en verbeteren van de betrouwbaarheid van invoersignalen.Deze assemblage integreert componenten zoals Q1, Q2, Q3, Q4, Q5, R1, R2, R3 en C1 om evenwichtige signaalverwerking te bevorderen, waardoor een fundament van precisie in de elektronische wereld wordt gecreëerd, waar schommelingen en verstoringen de interpretatie van gegevens kunnen cloud.

De essentie van de LTP -differentiaalversterker ligt in zijn configuratie met perfect gematchte transistors, Q1 en Q2.Deze synchroniciteit is actief in het minimaliseren van gewone mode-ruis, die vaak elektronische systemen voor de zeer nauwkeurige signaalhelder achtervolgt, de duidelijkheid van het signaal.Door deze transistoren identiek te houden, vermindert de versterker niet alleen het geluid, maar verhoogt hij ook de bandbreedte, met als hoogtepunt een verhoogde prestatie die uw intentie weerspiegelt.
Met de componenten Q3, Q4 en R1 werkt de huidige spiegel als een belangrijk mechanisme om een stabiele stroom te leveren aan het differentiële paar.De niet -aflatende stroom draagt bij aan de lineariteit van de versterker, waardoor de operationele betrouwbaarheid in verschillende laadscenario's ernstig wordt beïnvloed.De architectuur van de spiegel beïnvloedt de oprichting van een betrouwbaar bias -punt voor de LTP aanzienlijk, waardoor de stabiliteit van de versterking wordt versterken en de consistente efficiëntie van de versterker waarborgt.
De condensator C1 wordt in dit systeem in een volheid in dit systeem opgenomen en harmoniseert met resistieve elementen R2 en R3 om de frequentierespons in het algemeen te beheren.Door scherp te kiezen voor de waarden van deze componenten, worden de schadelijke effecten van parasitaire capaciteiten beperkt, waardoor oscillaties worden beperkt die de versterker kunnen destabiliseren.Deze strategische aanpak helpt bij het afwenden van signaalvervorming, waardoor een ongerepte signaalroute door verschillende frequentiebereiken wordt behouden.
In het geavanceerde ontwerp van de uitgangsfase valt de VBE-multiplier op voor zijn opmerkelijke rol bij het aanpassen van de biasstroom in de klasse AB-push-pull emitter-volgerversterker.Dit belangrijke element zorgt ervoor dat de versterker aan hoge huidige vereisten voldoet, een taak die vaak wordt beïnvloed door engineering finesse.U kunt vaak uitdagingen tegenkomen, zoals crossover -vervorming, die voortvloeien uit temperatuurveranderingen of componentvariabiliteit.Ervaring laat zien dat het maken van precieze tweaks tijdens de ontwerpfase deze uitdagingen aanzienlijk kan verlichten.

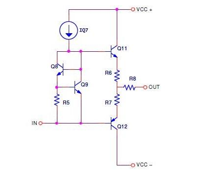
Een klassiek model, de JRC4558, werkt binnen een uitgangsbereik dat doorgaans ongeveer 1,5 V lager blijft dan de voedingsspanning.Gezien het feit dat deze factor dynamisch is voor het verbeteren van de algehele prestaties.In combinatie dragen uitgangsweerstanden R6, R7 en R8 opmerkelijk bij aan systeemintegriteit.Deze componenten vergemakkelijken niet alleen de huidige balans, maar bevorderen ook thermische stabiliteit.Hun functie bij het voorkomen van schadelijke directe belasting tussen transistoren wijdt potentiële inefficiënties of schade af.

De gevarieerde mogelijkheden van de JRC4558 op-amp manifesteren zich door zijn functies zoals versterking, integratie en differentiatie.Het blijkt zeer compatibel met enkele spanningssystemen, die vaak verschijnt in transducer-opstellingen en DC-amplificatieblokken, naast andere analoge circuits.De capaciteit voor differentiële versterking valt op, waardoor een enkele input in een differentiële uitgang wordt getransformeerd.Deze transformatie wordt bereikt door zorgvuldige circuitontwerpen, die zorgen voor superieure lineariteit.

In werkelijke scenario's omvat de opstelling dubbele primaire versterkers.Eén versterker dient als een buffer en produceert vout+.Tegelijkertijd keert de tweede versterker het ingangssignaal om en genereert VOUT- tegen een 12V-benchmark.Dit produceert een differentiële uitgang, VDIFF, bepaald door specifieke spanningsbereiken, berekend met behulp van vooraf vastgestelde vergelijkingen.Dergelijke methoden zorgen voor een precieze controle over uitgangssignalen, waardoor hun nut in exacte signaalverwerking wordt aangetoond.

De operationele versterker van JRC4558 staat als een hoeksteen in de wereld van elektronica, gevierd om zijn veelzijdigheid, betrouwbaarheid en uitzonderlijke prestaties in verschillende toepassingen.Van audioverwerking tot precisiesignaalafhandeling, deze dubbele op-amp levert opmerkelijk aanpassingsvermogen, waardoor het een vertrouwde keuze voor u is.De robuuste specificaties, lage lawaai en betaalbaarheid benadrukken de blijvende aantrekkingskracht in een reeks innovatieve ontwerpen.Of het nu gaat om het verbeteren van de geluidskwaliteit, het waarborgen van stabiele signaalversterking of het aandrijven van creatieve elektronische oplossingen, de JRC4558 blijft een actieve component, die de kloof tussen eenvoud en verfijning in elektronische circuits overbrugt.
Stuur een aanvraag, we zullen onmiddellijk reageren.
De JRC4558 dient voornamelijk als een operationele versterker (OP-AMP), bedreven bij het hanteren van taken zoals signaalversterking en differentiatie.Het werkt goed in zowel wiskundige als vergelijkende circuittoepassingen en biedt een veelzijdige oplossing in diverse ontwerpen.Het aanpassingsvermogen ervan is te zien in circuitontwikkeling waar naadloze prestaties worden gewaardeerd.
De OP-AMP heeft lage ruisniveaus, minimale vervorming en brede bandbreedte, waardoor het geschikt is voor hoogwaardige audiosignaalversterking.Wanneer u in audioconfiguraties wordt opgenomen, kunt u vaak een verbetering van duidelijkheid en precisie opmerken.U kunt de mogelijkheid waarderen om de dynamische onderscheidingen van muzieksignalen soepel af te handelen.
Bekend om snelle responstijden en hogere spanningsvaardigheid, overschrijdt de TL072 de JRC4558 met betrekking tot snelheid en spanningafhandeling.Dit voordeel speelt zich af in situaties die een snelle signaalverwerking vereisen en de mogelijkheid om hogere spanningen te beheren, waarbij nauwgezette precisie zorgt voor superieure prestaties.
Efficiënt functioneren over een bereik van ± 5V tot ± 15V, biedt de JRC4558 een substantiële bandbreedte van 3MHz.De adaptieve aard ervan is duidelijk in verschillende spanningsinstellingen, waardoor betrouwbare prestaties worden gewaarborgd, ongeacht variaties in de voeding.Dit maakt het een veelzijdige optie voor ontwerpen met veranderende spanningsbehoeften.
De RC4559 dient vaak als een directe vervanger, het handhaven van operationele consistentie en biedt vergelijkbare specificaties.Het blijkt een betrouwbare keuze te zijn wanneer de JRC4558 niet beschikbaar of niet geschikt is, waardoor de gewenste resultaten worden gerealiseerd in circuitprestaties.
Met een ingangsimpedantie die 5 megaOHM's, een spanningsversterking van 100DB en een gehele snelheid van 1,7 V/µs benaderen, is de JRC4558 illustreert robuuste en gestage versterkingsmogelijkheden.Deze technische kenmerken zijn van groot belang bij het handhaven van hoge betrouwbaarheid, vooral in audiotoepassingen waar het vermogen om snelle inputveranderingen te beheren gevaarlijk is om de geluidskwaliteit te behouden.
Op 2024/11/26
Op 2024/11/25
Op 8000/04/18 147778
Op 2000/04/18 112032
Op 1600/04/18 111351
Op 0400/04/18 83788
Op 1970/01/1 79589
Op 1970/01/1 66973
Op 1970/01/1 63109
Op 1970/01/1 63043
Op 1970/01/1 54097
Op 1970/01/1 52195