
De BD140 is een zeer aanpasbare op siliconen gebaseerde medium power PNP-transistor, voornamelijk gebruikt in audioversterkers en quasi-complementaire stuurprogramma's.Gehuisvest in een TO-126-pakket, regelt het de huidige tot 1,5A, waardoor het goed geschikt is voor taken zoals rij-relais, LED's en motoren.De robuuste collector-emitter en collector-basespanningen, die pieken op 80V, zorgen voor een bekwame werking in audiotoepassingen.Met een verzadigingsspanning van -0,5V en een vermogensdissipatiesnelheid van 12,5 W, zijn de prestaties in audiocircuits met name verbeterd.De huidige versterkingsfactor van deze transistor, bekend als bèta, varieert tussen 40 en 160, terwijl de basis-emitterspanning maximaal 5V bereikt, waardoor het naadloos wordt geïntegreerd met ingebedde systemen die een functie op logica-niveau vereisen.U kunt de BD140 kiezen voor de betrouwbare balans tussen vermogensefficiëntie en prestaties, voornamelijk gewaardeerd in compacte circuitconfiguraties.
De BD140 PNP -transistor toont uitzonderlijk aanpassingsvermogen, waardoor deze van toepassing is in een breed scala aan scenario's.Wanneer een positieve spanning op zijn basis wordt toegepast, stopt de werking tussen de verzamelaar en emitter;Omgekeerd maakt het verwijderen van deze spanning de elektrische stroom mogelijk.De transistor vergemakkelijkt een piekstroom van 1,5a door zijn emitter-collectorpad om verzadiging te bereiken.Het overschrijden van dit huidige niveau kan de integriteit van het circuit in gevaar brengen.Instappen naar een afsluitmodus, ontgrent de transistor door de basisstroom te stoppen, waardoor de stroomstroom effectief wordt gestopt.U kunt deze mogelijkheid voor zijn rol in overstroombeveiliging waarderen, wat de sleutel is om actieve circuitelementen te beschermen tegen potentiële bedreigingen.Deze inherente veiligheidsvoorziening speelt een nuttig onderdeel bij het handhaven van de levensduur en werkzaamheid van ingewikkelde elektronische systemen.

|
Pin -nummer |
Speldnaam |
Beschrijving |
|
Pin-1 |
Emitter |
De stroom van stroom zal door deze terminal weglopen
en is meestal verbonden met GND. |
|
Pin-2 |
Verzamelaar |
De huidige stroomt door deze terminal en is normaal gesproken
verbonden met de belasting. |
|
Pin-3 |
Baseren |
Deze terminal regelt de vooringenomenheid van de transistor en wordt gebruikt
Om de transistor aan te schakelen. |
|
Functie/specificatie |
Details |
|
Transistortype |
PNP |
|
Contact opnemen |
Tin |
|
Montagetype |
Door gat |
|
Aantal pinnen |
3 |
|
Transistorelementmateriaal |
Silicium |
|
Afmetingen (L X H X W) |
7,8 mm x 10,8 mm x 2,7 mm |
|
Gebruik |
Matig stroomapparaat voor middelgrote stroomcircuits |
|
Winstwaarde (HFE) |
25 tot 250 |
|
Collector Current (IC) |
-1.5a (negatief duidt op PNP -transistor) |
|
Basisstroom (IB) |
-0.5a |
|
Power Dissipation (PD) |
12.5W |
|
Overgangsfrequentie (FT) |
190MHz |
|
Junction Temperatuur (TJ) |
150 ° C |
|
Pakkettype |
TO-126 (rechthoekige vorm, epoxy en plastic materiaal) |
|
Collector-base spanning (VCB) |
-80v |
|
Collector-emitter spanning (VCE) |
-80v |
|
Emitter-base spanning (VEB) |
-80v |
|
Continu Collector Current (IC) |
-1.5a |
|
Basisstroom (IB) |
-0.5a |
|
Emitter-base breakdown spanning (VBE) |
-5V |
|
Gelijkwaardige transistoren |
BD170,, BD140G, BD180, BD790, BD231, BD792, BD238G,, MJE702,, MJE171 |
|
Complementaire NPN -transistor |
BD139 |
|
Vervangingsnoot
|
Spanning en stroomwaarden moeten eerder worden gecontroleerd
vervangen door equivalenten |
Het bereiken van veilig en effectief gebruik van de BD140 -transistor omvat sterke aandacht voor zijn operationele grenzen, waardoor zowel zijn prestaties als duurzaamheid worden verbeterd.Dominant voor het optimale gebruik is werken onder een spanningsdrempel van 80V, een praktijk die de component beschermt tegen potentiële schade of storing.
• De spanning onder 80V houden is een must.Deze drempel symboliseert het uiterste duurzame niveau dat consistentie verzekert en elektrische stress wordt afgewend.Inzichten in spanningsregulatiemethoden zijn nuttig;Het gebruik van componenten zoals spanningsverdeling of gelijkrichters kan helpen om schommelingen te beheren, een methode die vaak wordt vertrouwd in uitdagende instellingen.
• Effectief beheren van warmte blijft dynamisch.Het gebruik van een geschikt koellichaam heeft een belangrijke rol gespeeld bij het bedreven van warmte.De afmetingen en materialen van het koellichaam moeten worden bepaald door de verwachte thermische belasting en de energiedissipatie van de transistor.U kunt vaak thermische pasta aanbrengen om de efficiëntie van de warmteoverdracht te stimuleren, een incrementele aanpassing die de prestaties aanzienlijk kan verbeteren en de operationele levensduur kan verlengen.
• Het implementeren van een geschikte basisweerstand is ernstig voor het reguleren van de basisstroom en het waarborgen van een stabiele functie.Bereken de weerstandswaarde op basis van de voorkeursschakelsnelheid en specifieke toepassingsbehoeften.Tijdens prototyping kunt u deze parameters vaak aanpassen om optimale resultaten te bereiken.
• Functioneren binnen een temperatuurspectrum van -55 ° C tot +150 ° C zorgt voor stabiliteit en bewakers tegen thermische wegloper.Beschermende strategieën zoals thermische isolatie of klimaatgecontroleerde behuizingen herkennen, kunnen beschermende strategieën zoals thermische isolatie of klimaat-gecontroleerde huisingen zijn voor toepassingen in extreme omgevingen.Door deze elementen van temperatuurregeling te grijpen kan sterkere ontwerpen bevorderen.
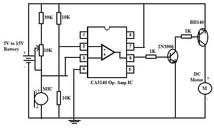
De innovatieve wereld van geluidsgeactiveerde motorcontrole introduceert een fascinerende manier om motoren te beheren via auditieve signalen.Leidend tot deze aanpak is een circuit met de CA3140 IC, die aanpassingsvermogen en precisiebasis oplevert voor naadloze prestaties.Belangrijke componenten zijn onder meer:
• Een variabele voeding (5V-15V batterij)
• 2N3906 NPN -transistor
• CA3140 operationele versterker (op-amp) ic
• DC -motor
• BD140 -transistor
• Elektreticrofoon
• Weerstanden, waaronder een variabele weerstand van 10K voor gevoeligheidsregeling

De CA3140 OP-AMP werkt in de vergelijkingsmodus en verwerkt reactief audio-ingang van de elektreticrofoon.Deze configuratie maakt het ideaal voor scenario's die snelle aanpassing aan geluidsschommelingen eisen.Door bekwame aanpassing kan de gevoeligheid van de comparator worden aangepast om te reageren op specifieke auditieve frequenties of volumes, waardoor exacte besturingsstrategieën mogelijk worden.
BD140- en 2N3906 -transistors functioneren als versterkers voor de output van de CA3140, waardoor voldoende vermogen wordt geleverd om de DC -motor effectief aan te sturen.Hun selectie is gebaseerd op de mogelijkheid om matige vermogensniveaus te beheren, waardoor ze geschikt zijn voor draagbare, laagspanningsscenario's.Beheersing bij het gebruik van deze transistoren kan het langleven en de prestaties van het circuit verhogen door zorgvuldige aanpassingen.
Het inzetten van dit circuit voor visueel gehandicapte personen vereenvoudigt de interactie met elektrische apparaten aanzienlijk, waardoor de noodzaak voor fysieke betrokkenheid of complexe bedieningselementen wordt geëlimineerd.Dit operationele gemak kan een diepgaande invloed hebben op het dagelijkse leven en biedt nieuwe wegen voor onafhankelijkheid.Het opnemen van geluidsgeactiveerde controle in speelgoed en robotica verhoogt uw betrokkenheid door verhoogde interactiviteit.Naast eenvoudige activering legt deze methode de basis voor het bevorderen van ontwerpen waar audiosignalen complexe sequenties in programmeerbare robots of geanimeerd speelgoed kunnen activeren.Ervaringen op deze velden benadrukken het enorme potentieel voor het gebruik van geluid als een dynamische interface.
De BD140 -transistor is een veelzijdige component en vindt zijn plaats in een breed scala aan elektronische toepassingen, variërend van educatieve inspanningen tot complexe industriële systemen.De prominente rol in zowel analoge als microcontroller -circuits, inclusief Arduino -projecten, onderstreept zijn aanpassingsvermogen.Met de mogelijkheid om belastingen onder 1,5A te beheren, blinkt deze transistor uit in het bedienen van kleine relais en motoren.Bovendien wordt het vaak gebruikt in batterijladers en motorrijders, scenario's waarbij standvastige stroombeheer dominant is.
In klaslokalen en workshops introduceert de BD140 -transistor u in de ultieme principes van elektronica, waardoor een tastbare manier is om concepten zoals versterking en schakelen te verkennen vanwege de matige stroommogelijkheden.
In de industriële sfeer vertoont de BD140 betrouwbaarheid in toepassingen die lage tot middelgrote vermogensuitgangen vereisen.Het vindt regelmatig gebruik in audioversterkers en hifi-stuurprogramma's waar precisie in geluidskwaliteit dynamisch is.Bovendien toont de efficiëntie van het schakelen van circuits en voedingen zijn complexe nut.
De BD140 schijnt in praktische toepassingen zoals tv-circuits en meer geavanceerde elektronische frameworks waar multi-vibratorcircuits en relaisdrivers eenvoudig zijn.De werkzaamheid en betrouwbaarheid in verlichtingsregelingen benadrukken verder het nut ervan.Bij signaalversterking zorgt de transistor ervoor dat de integriteit en duidelijkheid van signalen, een sleutelrol spelen bij het handhaven van communicatie en prestatiebenchmarks.
Stuur een aanvraag, we zullen onmiddellijk reageren.
Op 2024/12/10
Op 2024/12/10
Op 8000/04/18 147757
Op 2000/04/18 111936
Op 1600/04/18 111349
Op 0400/04/18 83721
Op 1970/01/1 79508
Op 1970/01/1 66909
Op 1970/01/1 63045
Op 1970/01/1 63012
Op 1970/01/1 54081
Op 1970/01/1 52125