
De AT89S52-24PU Microcontroller is een zeer flexibel apparaat dat een 8-bit CPU integreert met programmeerbaar flash-geheugen op een enkele chip.Door de geavanceerde niet -vluchtige geheugentechnologie van Atmel te benutten, handhaaft deze microcontroller compatibiliteit met de gewaardeerde 80C51 -instructieset.De herprogrammeerbare flits op de chip is geschikt voor de diverse behoeften van verschillende ingebedde besturingssystemen op een manier die zowel efficiënt als kosteneffectief is.De microcontroller beschikt over 8K flash en 256 bytes RAM, waardoor voldoende capaciteit biedt voor ingewikkelde programmering en catering voor toepassingen die complexe gegevensverwerking eisen.De opname van 32 algemene I/O-lijnen biedt de veelzijdigheid om een breed scala aan randapparatuur te verbinden.
Met drie 16-bit timer/tellers ondersteunt de AT89S52-24PU precieze tijdgebaseerde functies, die van onschatbare waarde zijn voor gegevensverwerking en controle-instellingen.De dubbele data -aanwijzingen verbeteren de efficiëntie van gegevensverwerking en ondersteunen snelle scenario's voor gegevensoverdracht effectief.De waakhondtimer voegt een betrouwbaarheidslaag toe door het systeem te resetten tijdens software-onregelmatigheden, een functie gekoesterd door sectoren die prioriteit geven aan de integriteit van de langetermijnsysteem.De capaciteit van de microcontroller voor statische werking bij verschillende frequenties helpt bij het in evenwicht brengen van de prestaties met stroomverbruik.De beschikbaarheid van stroombesparende modi, waaronder inactiviteit en power-down, onderstreept zijn geschiktheid voor batterijbewerkte toepassingen, waardoor geheugeninhoudsbehoud wordt gewaarborgd tijdens power-down fasen.Deze functies hebben betrekking op zorgen van energie-efficiëntie, zoals blijkt uit de goedkeuring ervan in draagbare en op afstand bediende apparaten.

|
PIN NR |
Speldnaam |
Beschrijving |
|
1-8 |
Poort 1 |
Interface 1 heeft interne pull-ups en is een 8-bit
Bidirectionele I/O -poort.Vier TTL -ingangen kunnen in de poort 1 zijn gootsteen/bron zijn
Uitvoerbuffers.Wanneer 1's worden geschreven naar poort 1 pins, de interne pull-ups
Trek ze hoog, waardoor ze als input kunnen worden gebruikt.Vanwege de interne
Pull-ups, poort 1 pins die extern worden geduwd laag, zullen de stroom van de stroom vinden
(IIL) als inputs.Bovendien kunnen, zoals weergegeven in de tabel, p1.0 en p1.1 worden ingesteld
om de timer/counter 2 externe telling input (p1.0/t2) en de
Timer/Counter 2 -trigger -ingang (P1.1/T2Ex), respectievelijk.Tijdens flits
Programmering en verificatie, poort 1 ontvangt ook het lage-orde adres
bytes. |
|
9 |
Eerst |
Input moet worden gereset.Terwijl de oscillator is
Functioneren, een hoogtepunt op deze pin voor twee machinecycli reset het apparaat.
Nadat de waakhond is uitgetust, wordt deze pen hoog voor 98 oscillator
perioden.Deze functie kan worden uitgeschakeld met behulp van het Disro -bit in SFR Auxr
(adres 8EH).De reset high -out mogelijkheden is standaard ingeschakeld in bit
Disrto. |
|
10-17 |
Poort 3 |
Poort 3 is een interne pull-up 8-bit bidirectionele I/O
haven.Vier TTL -ingangen kunnen worden verzonken of geproduceerd met behulp van de poort 3 -uitvoerbuffers.
Wanneer 1's worden geschreven naar poort 3 pinnen, trekken de interne pull-ups ze hoog,
waardoor ze als invoer kunnen worden gebruikt.Vanwege de pull-ups, poort 3 pins dat
zijn extern getrokken laag zal de stroomstroom (IIL) als ingangen.Voor flits
Programmering en verificatie ontvangt poort 3 enkele bedieningssignalen.Zoals vermeld
In de onderstaande grafiek ondersteunt poort 3 ook de functies van talloze AT89S52
Speciale functies. |
|
18 |
XTAL2 |
Uitgang van de inverterende oscillatorversterker. |
|
19 |
XTAL1 |
Input naar de inverterende oscillatorversterker en invoer naar
het interne klokbedrijfscircuit. |
|
20 |
GND |
Grond. |
|
21-28 |
Poort 2 |
Poort 2 is een interne pull-up 8-bit bidirectionele I/O
haven.Vier TTL -ingangen kunnen gootsteen/bron zijn in de poort 2 -uitvoerbuffers.Wanneer
1s zijn geschreven naar poort 2 pins, de interne pull-ups trekken ze hoog, waardoor ze
ze om als input te worden gebruikt.Vanwege de interne pull-ups, poort 2 pins dat
zijn extern geduwd laag zal de stroom (IIL) als ingangen.Tijdens fetches
van extern programma -geheugen en toegang tot extern gegevensgeheugen die gebruiken
16-bit adressen (MOVX @ DPTR), poort 2 straalt de hoge-orde adresyte uit.
Bij het verzenden van 1S gebruikt poort 2 hierin krachtige interne pull-ups
sollicitatie.Poort 2 stuurt de inhoud van het P2 Special Function Register uit
Tijdens 8-bits adres toegang tot extern gegevensgeheugen (MOVX @ RI).Tijdens
Flash-programmering en verificatie, poort 2 krijgt bovendien de hoge orde
Adresbits en verschillende bedieningssignalen. |
|
29 |
Psen |
De leesstroboscoop naar extern programma -geheugen wordt gebeld
Programma Store Enable (PSEN).Psen wordt twee keer per machinecyclus geactiveerd wanneer
De AT89S52 draait code uit extern programma -geheugen, met twee psen
Activeringen genegeerd tijdens elke toegang tot extern gegevensgeheugen. |
|
30 |
Bier/prog |
De adresvergrendeling schakel (ALE) uitgangspuls wordt gebruikt
Vergrendel de lage byte van het adres tijdens externe geheugentoegang.Tijdens
Flash -programmering, deze pin dient ook als de programmapulsingang (PROG).
Ale komt met een gestage snelheid van 1/6 de oscillatorfrequentie vrij in normaal
Bediening en kan worden gebruikt voor externe timing of klokken.Tijdens
Elke toegang tot extern gegevensgeheugen wordt één bierpuls overgeslagen.Bit 0 instellen
van SFR -locatie 8EH tot 0 schakelt ALE -functioneren uit indien gewenst.Ale is alleen actief
Wanneer het bit wordt ingesteld via een MOVX- of MOVC -instructie.Anders is de pin
hoog maar zwak opgeheven.Als de microcontroller zich in externe uitvoeringsmodus bevindt,
Het instellen van het bit van de bier heeft geen effect. |
|
31 |
EA/VPP |
Externe toegang is ingeschakeld.Om het apparaat in te schakelen
Haal code uit van externe programma -geheugenregio's die beginnen bij 0000H en eindigt
Bij FFFFH moet EA worden verbonden met GND.Als lock bit 1 wordt gecodeerd, echter, ea
zal intern worden vergrendeld op reset.Voor interne programma -executies, EA
moet worden gebonden aan VCC.Tijdens flash -programmering, deze pin bovendien
Ontvangt de 12-volt programmeringsspanning (VPP). |
|
32-39 |
Poort 0 |
Interface 0 is een bidirectionele 8-bit open afvoer I/O-poort.
Elke pin kan acht TTL -ingangen zinken als een uitvoerpoort.De pennen op poort 0 kunnen
worden gebruikt als input met hoge impedantie wanneer er 1's aan worden geschreven.Tijdens toegang
Op extern programma- en gegevensgeheugen kan poort 0 ook worden ingesteld als de
Multiplex lage-orde adres/gegevensbus.P0 heeft hierin interne pull-ups
modus.Tijdens flash -programmering krijgt poort 0 ook de code -bytes en uitgangen
hen tijdens programma -verificatie.Tijdens de verificatie van het programma, externe pull-ups
zijn vereist. |
|
40 |
VCC |
Leveringsspanning. |

AT89S52-24PU-symbool

AT89S52-24PU Voetafdruk

AT89S52-24PU CAD-model
• MCS®-51 Standaardcompliantie: volledig compatibel met de MCS®-51-standaard, waardoor robuuste en betrouwbare prestaties worden gewaarborgd.
• 8K ISP Flash -geheugen: slaat grote programma's op.Ondersteunt maximaal 10.000 schrijf/wissen cycli, ideaal voor langdurige toepassingen.
• Brede bedrijfsspanning (4V - 5.5V): past zich aan aan verschillende voedingsomgevingen.
• Hoge snelheidsbewerking: behandelt statische omstandigheden tot 33 MHz, waardoor energie-efficiëntie in evenwicht komt met prestatiebehoeften.
• Verbeterde beveiliging: geheugenvergrendelingsfuncties beschermen intellectueel eigendom.Voorkomt ongeautoriseerde toegang of aanpassingen.
• Flexibele I/O- en Timer -functies: eenvoudige integratie met sensoren en apparaten.Nauwkeurige controle voor tijdstoepassingen die een nauwkeurige timing vereisen.
• Dubbele datapointers: stimuleert de efficiëntie in data-zware taken zoals signaalverwerking en communicatie.Vereenvoudigt de behandeling van gegevensstroom.
• Energiebesparende modi: modi inactief en power-down verminderen het energieverbruik.Geoptimaliseerd voor draagbare apparaten en duurzame ontwerpen.
|
Type |
Parameter |
|
Factory doorlooptijd |
7 weken |
|
Inzetten |
Door gat |
|
Pakket / kast |
40-dip (0.600, 15,24 mm) |
|
Aantal I/OS |
32 |
|
Bedrijfstemperatuur |
-40 ° C ~ 85 ° C TA |
|
Serie |
89s |
|
JESD-609 Code |
E3 |
|
Onderdeelstatus |
Actief |
|
Aantal beëindigingen |
40 |
|
Voedingsspanning |
5V |
|
Frequentie |
33MHz |
|
Bedrijfsvoorzieningspanning |
5V |
|
Interface |
Uart |
|
Contact opnemen |
Tin |
|
Montagetype |
Door gat |
|
Aantal pinnen |
40 |
|
Waakhond timers |
Ja |
|
Verpakking |
Buis |
|
Gepubliceerd |
1997 |
|
PBFree -code |
Ja |
|
Vochtgevoeligheidsniveau (MSL) |
1 (onbeperkt) |
|
Eindpositie |
Dual |
|
Eindpunt |
2,54 mm |
|
Basisonderdeelnummer |
AT89S52 |
|
Voedingsvoorraden |
5V |
|
Geheugengrootte |
8KB |
|
Snelheid |
24 MHz |
|
Spanning - Supply (VCC/VDD) |
4v ~ 5.5V |
|
Aantal bits |
8 |
|
Randapparatuur |
WDT |
|
Kerngrootte |
8-bit |
|
Connectiviteit |
Uart/usart |
|
Toegangstijd |
24 µs |
|
DMA -kanalen |
NEE |
|
PWM -kanalen |
NEE |
|
Aantal timers/tellers |
3 |
|
Aantal UART -kanalen |
1 |
|
Lengte |
52.58 mm |
|
Bereik SVHC |
Geen SVHC |
|
ROHS -status |
ROHS3 -compatibel |
|
Oscillatortype |
Intern |
|
RAM -maat |
256 x 8 |
|
UPS/UCS/perifeer ICS -type |
Microcontroller |
|
Kernprocessor |
8051 |
|
Programma -geheugentype |
FLASH |
|
Programma -geheugengrootte |
8kb 8k x 8 |
|
Bit -maat |
8 |
|
Heeft ADC |
NEE |
|
Gegevensbusbreedte |
8B |
|
DAC -kanalen |
NEE |
|
Adres busbreedte |
8B |
|
Hoogte |
4.826 mm |
|
Breedte |
13,97 mm |
|
Stralingsharding |
NEE |
|
Leid gratis |
Leid gratis |
De drie componenten aan de rechterkant zijn vergelijkbaar met specificaties met die van microchip-technologie AT89S52-24PU.
|
Onderdeelnummer |
Fabrikant |
Pakket / kast |
Aantal pinnen |
Gegevensbusbreedte |
Aantal I/O |
Interface |
Geheugengrootte |
Voedingsspanning |
Randapparatuur |
|
AT89S52-24PU |
Microchip -technologie |
40-dip (0.600, 15,24 mm) |
40 |
8 B |
32 |
Uart |
8 kb |
5 V |
WDT |
|
AT89C55WD-24PU |
Microchip -technologie |
40-dip (0.600, 15,24 mm) |
40 |
8 B |
32 |
Spi, uart, usart |
32 kb |
5 V |
WDT |
|
AT89S51-24PU |
Microchip -technologie |
40-dip (0.600, 15,24 mm) |
40 |
8 B |
32 |
Uart, usart |
4 kb |
5 V |
WDT |
|
AT89C51RC-24PU |
Microchip -technologie |
40-dip (0.600, 15,24 mm) |
40 |
8 B |
32 |
Uart, usart |
20 kb |
- |
WDT |
Het onderstaande diagram illustreert de functionele blokstructuur van de AT89S52-24PU.

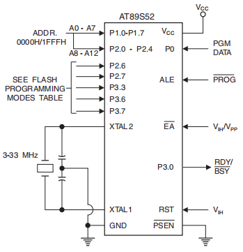
De onderstaande afbeelding illustreert het proces van het programmeren van het flash-geheugen van de AT89S52-24PU in parallelle modus.

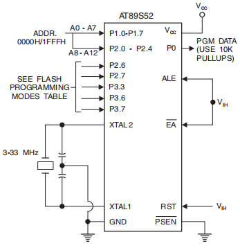
De onderstaande afbeelding toont het proces van het verifiëren van het flash-geheugen in parallelle modus voor de AT89S52-24PU.

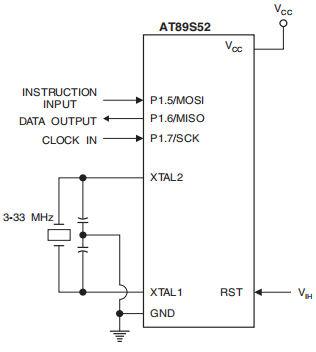
De onderstaande afbeelding illustreert het seriële downloadproces voor het flashgeheugen van AT89S52-24PU.

|
Onderdeelnummer |
Beschrijving |
Fabrikant |
|
AT87F52-24PC |
Microcontroller, 8-bit, flash, 8051 CPU, 24MHz, CMOS,
PDIP40, 0,600 inch, plastic, DIP-40 |
Atmel Corporation |
|
AT87F52-24PI |
Microcontroller, 8-bit, flash, 8051 CPU, 24MHz, CMOS,
PDIP40, 0,600 inch, plastic, DIP-40 |
Atmel Corporation |
|
AT87F52-24PL |
Microcontroller, 8-bit, flash, 24MHz, CMOS, PDIP40, 0.600
Inch, plastic, dip-40 |
Atmel Corporation |
• Monitoring van de gezondheidszorg: verbetert de precisie in medische monitoringapparaten.
• Automotive Safety: integreert functies zoals adaptieve cruise control en rijstrookhulp.
• DIY -elektronica: stelt hobbyisten in staat om aangepaste apparaten te maken.
• Consumentenelektronica: produceert multifunctionele en intuïtieve producten.
• Slimme huizen en steden: verbetert apparaatcommunicatie voor beter energiebeheer en gemak.

Microchip Technology Inc., met zijn hoofdkantoor genesteld in Chandler, Arizona, speelt een rol in de microcontroller en halfgeleiderindustrie.Het bedrijf onderscheidt zich door zijn standvastige toewijding aan baanbrekende vooruitgang en het handhaven van hoge normen door productlijnen die worden erkend voor hun betrouwbaarheid, die de efficiëntie van de ontwikkeling en economische voorzichtigheid versterken.Door zijn ontwerp- en productieprocessen zorgvuldig te verfijnen, komt microchip niet alleen bijeen, maar overtreft de benchmarks in de industrie, het koesteren van een setting die de voortdurende verbetering en het verfijning van het systeem aanmoedigt.Microchip Technology Inc. is veel meer dan een aanbieder van microcontrollers en halfgeleiders;Het vormt actief het landschap waarin deze technologieën worden ontwikkeld en gebruikt.De strategische nadruk op efficiëntie, kostenbeheer en kwaliteitscontrole plaatst het op de voorhoede van de industrie.
Markering van CHGS 11/JUL/2017.pdf
Koperen binding draad 17/okt/2013.pdf
Cilindrische batterijhouders.pdf
Overdracht naar microchip/label/pkg 5/sep/2016.pdf
Overdracht naar microchip/label/pkg 5/sep/2016.pdf
Cilindrische batterijhouders.pdf
Cilindrische batterijhouders.pdf
Markering van CHGS 11/JUL/2017.pdf
Koperen binding draad 17/okt/2013.pdf
MBB/label CHGS 16/nov/2018.pdf
Markering van CHGS 11/JUL/2017.pdf
Stuur een aanvraag, we zullen onmiddellijk reageren.
Het primaire verschil draait om hun flash -geheugengrootte: AT89S51 is uitgerust met 4K, terwijl AT89S52 dit uitbreidt naar 8k.Deze uitbreiding ondersteunt meer geavanceerde toepassingen en de opslag van uitgebreide codebases, in overeenstemming met verschillende behoeften in de ontwikkeling van ingebedde systemen.
AT89S52 wordt gebruikt in verschillende ingebedde controletaken, vaak gewaardeerd voor energie -efficiëntie en betrouwbare prestaties.De veelzijdigheid maakt het vaak een favoriete optie in projecten die gericht zijn op kosteneffectiviteit met behoud van functionaliteit, in overeenstemming met balansinnovatie met financiële overwegingen.
Dit is een 8-bit CMOS-microcontroller, bekend om het samenvoegen van computationele en geheugenmogelijkheden in een compacte eenheid.Deze kwaliteiten zijn verleidelijk in gestroomlijnde ontwerpprocessen waar efficiëntie en ruimte belangrijk zijn.
On-Chip Flash-geheugen maakt herprogrammering mogelijk, biedt aanpassingsvermogen voor software-updates en iteratieve ontwikkeling.Deze functie is een aanvulling op een modern ontwikkelingsperspectief waarbij continue verbeteringen niet alleen mogelijk zijn, maar ook welkom zijn.
De AT89S52-24PU is een voorbeeld van deze combinatie, waarbij een 8-bit CPU harmoniseert met flash-geheugen.Deze integratie levert effectieve verwerking en opslag voor toepassingen die robuuste bewerkingen eisen zonder overtollig.
Het bestaat uit 8K bytes van flash, waardoor het beheer van programmagegevens mogelijk wordt.Deze expansiviteit maakt het geschikt voor uitdagende taken waarbij beperkt geheugen obstakels zou kunnen vormen.
Statische logica is inbegrepen, waardoor werking bij lage frequenties met efficiëntie mogelijk is.Dit kenmerk wordt gebruikt in scenario's die minimaal stroomgebruik eisen, waardoor zowel een lange levensduur als de duurzaamheid in elektronica worden verbeterd.
Idle -modus maakt de CPU inactief en bereikt energiebesparingen met behoud van microcontroller -functies.Dit strategische ontwerp minimaliseert het energieverbruik tijdens perioden van minder intensieve verwerking.
RAM-inhoud blijft intact tijdens de power-down modus, waardoor gegevensbehoud mogelijk is ondanks een verminderd stroomverbruik.Deze functionaliteit is goed in de omstandigheden die gegevensbehoud nodig hebben, naast minimaal energieverbruik, typisch in apparaten op batterijen.
Op 2024/11/22
Op 2024/11/22
Op 8000/04/18 147773
Op 2000/04/18 112011
Op 1600/04/18 111351
Op 0400/04/18 83769
Op 1970/01/1 79565
Op 1970/01/1 66960
Op 1970/01/1 63100
Op 1970/01/1 63040
Op 1970/01/1 54097
Op 1970/01/1 52184