
De AD620 is een economische en zeer nauwkeurige instrumentenversterker.Hiermee kunnen winstaanpassing maximaal 10.000 met slechts één weerstand.Beschikbaar in 8-lead soic en dip-verpakkingen, het biedt een compacte voetafdruk in vergelijking met discrete ontwerpen.
Het apparaat zorgt voor een minimaal stroomverbruik, met een maximale voedingsstroom van 1,3 mA, waardoor het goed geschikt is voor batterijbewerkte en draagbare toepassingen.De AD620 heeft een hoge nauwkeurigheid met een maximale niet -lineariteit van 40 ppm, een offsetspanning van 50 uV max en een offset drift van 0,6 μV/° C max.Deze specificaties maken het efficiënt in precisiegegevensacquisitiesystemen zoals weegschalen en transducer -interfaces.Het beschikt over lage ruis en lage invoer bias stroom, die opmerkelijk zijn voor medische hulpmiddelen die precieze metingen vereisen.


|
Functie |
Beschrijving |
|
Gebruiksgemak |
Eenvoudig te gebruiken ontwerp met externe weerstand voor versterking
aanpassing. |
|
Bereik |
Versterking ingesteld met één externe weerstand, verstelbaar van 1 tot
10.000. |
|
Voedingsbereik |
Werkt over een breed voedingsbereik van ± 2,3 V tot ± 18 V. |
|
Prestatie |
Outpresteert de traditionele 3-op-amp instrumentatie
versterkerontwerpen. |
|
Verpakking |
Beschikbaar in 8-lead dip- en soiC-pakketten. |
|
Laag stroomverbruik |
Maximale voedingsstroom van 1,3 Ma. |
|
DC -prestaties |
B Grade heeft uitstekende DC -prestaties. |
|
Input offset spanning |
Input -offsetspanning van 50 μV. |
|
Input offset drift |
Lage ingangsverschuiving van 0,6 μV/° C. |
|
Input Bias Current |
Maximale ingangsbias stroom van 1,0 Na. |
|
Common-mode afwijzingsverhouding |
Gemeenschappelijke mode-afwijzingsverhouding van 100 dB minimaal bij g = 10. |
|
Lage ruis |
Ingangsspanningsruis van 9 nV/√Hz bij 1 kHz. |
|
Invoergeluid invoeren |
0,28 μV piek-tot-piek ruis in het bereik van 0,1 Hz tot 10 Hz. |
|
AC -specificaties |
Beschikt over uitstekende AC -prestaties met een bandbreedte van 120 kHz
op g = 100. |
|
Setteringstijd |
Snelle bezinktijd van 15 μs tot 0,01%. |
Hier is een gedetailleerde tabel van de Analog Devices Inc. AD620BN Technische specificaties, attributen en parameters, samen met onderdelen met vergelijkbare specificaties.
|
Type |
Parameter |
Details |
|
Contact opnemen |
Lood, tin |
Lood/tin |
|
Inzetten |
Door gat |
Door gat |
|
Montagetype |
Door gat |
Door gat |
|
Pakket / kast |
8-dip (0.300, 7,62 mm) |
8-dip (0.300, 7,62 mm) |
|
Aantal pinnen |
8 |
8 |
|
Aantal elementen |
1 |
1 |
|
Bedrijfstemperatuur |
-40 ° C ~ 85 ° C |
-40 ° C ~ 85 ° C |
|
Verpakking |
Buis |
Buis |
|
JESD-609 Code |
E0 |
E0 |
|
PBFree -code |
Nee |
Nee |
|
Onderdeelstatus |
Verouderd |
Verouderd |
|
Vochtgevoeligheidsniveau (MSL) |
1 (onbeperkt) |
1 (onbeperkt) |
|
Aantal beëindigingen |
8 |
8 |
|
ECCN -code |
EAR99 |
EAR99 |
|
Weerstand |
10GOHM |
10GOHM |
|
Max Power Dissipation |
650 MW |
650 MW |
|
Eindpositie |
Dual |
Dual |
|
Aantal functies |
1 |
1 |
|
Voedingsspanning |
15V |
15V |
|
Eindpunt |
2,54 mm |
2,54 mm |
|
Basisonderdeelnummer |
AD620 |
AD620 |
|
Telling |
8 |
8 |
|
Bedrijfsvoorzieningspanning |
36V |
36V |
|
Bedrijfsvoorzieningstroom |
1,3 ma |
1,3 ma |
|
Nominale voedingsstroom |
1,3 ma |
1,3 ma |
|
Power Dissipation |
650 MW |
650 MW |
|
Slew -tarief |
1.2V/μs |
1.2V/μs |
|
Versterker type |
Instrumentatie |
Instrumentatie |
|
Gemeenschappelijke modusafwijzingsverhouding |
93 dB |
93 dB |
|
Huidige - Input Bias |
500pa |
500pa |
|
Spanning - Supply, single/dual (±) |
4.6V36V ± 2.3V18V |
4.6V36V ± 2.3V18V |
|
Uitgangsstroom per kanaal
|
18 ma |
18 ma |
|
Input offset spanning (VOS) |
30 mV |
30 mV |
|
Negatieve voedingsspanning-nom |
-15V |
-15V |
|
Spanning - invoer offset |
15μV |
15μV |
|
-3DB bandbreedte |
1MHz |
1MHz |
|
Input Offset Current-Max (IIO) |
0,00075μA |
0,00075μA |
|
Spanning gain-min |
1 |
1 |
|
Spanning gain-nom |
10 |
10 |
|
Niet-lineariteit-max |
0,00% |
0,00% |
|
Lengte |
9.27 mm |
9.27 mm |
|
Zittend hoogte (max) |
4,57 mm |
4,57 mm |
|
Stralingsharding |
Nee |
Nee |
|
ROHS -status |
Niet-ROHS-conform |
Niet-ROHS-conform |
|
Leid gratis |
Bevat lood |
Bevat lood |
|
Onderdeelnummer |
Beschrijving |
Fabrikant |
|
AD620BRZ-RL |
Instrumentatieversterker, 85 UV offset-max, 1 MHz-band
Breedte, PDSO8, loodvrij, MS-021-AA, SOIC-8 |
Rochester Electronics LLC |
|
AD620BRZ-reel |
Instrumentatieversterker, 85 UV offset-max, 1 MHz-band
Breedte, PDSO8, MS-021-AA, SOIC-8 |
Analog Devices Inc |
|
AD620BR-REEL |
Lage drift, low power instrumentatie versterking met vaste winst
van 1 tot 10000 |
Analog Devices Inc |
|
AD620BRZ-R7 |
Lage drift, low power instrumentatie versterking met vaste winst
van 1 tot 10000 |
Analog Devices Inc |
|
AD620BRZ |
Instrumentatieversterker, 85 UV offset-max, 1 MHz-band
Breedte, PDSO8, loodvrij, MS-021-AA, SOIC-8 |
Rochester Electronics LLC |
|
AD620BR |
Instrumentatieversterker, 85 UV offset-max, 1 MHz-band
Breedte, PDSO8, MS-021-AA, SOIC-8 |
Rochester Electronics LLC |
|
AD620BRZ-REEL7 |
Instrumentatieversterker, 85 UV offset-max, 1 MHz-band
Breedte, PDSO8, MS-021-AA, SOIC-8 |
Analog Devices Inc |

De AD620, met zijn uitzonderlijke nauwkeurigheid en minimale offsetspanning, bevindt zich thuis in verschillende high-precisie datasystemen.Dergelijke systemen omvatten over toepassingen zoals gewichtsschalen en transducer -interfaces, waarbij het nastreven van meetnauwkeurigheid meedogenloos is.
De AD620 gedijt in omgevingen waar precisie dominant is.Neem weegschalen, vaak gebruikt in onderzoekslaboratoria of industriële omgevingen: hier kan elke meting een stap zijn in de richting van baanbrekende wetenschappelijke ontdekkingen of superieure productkwaliteit.De High Common-Mode-afstotingsverhouding van de versterker (CMRR) en lage ruiskenmerken zijn de ruggengraat van deze betrouwbare en precieze prestaties.
Transducer -interfacetoepassingen zijn een andere arena waar de AD620 zijn mogelijkheden toont.Overweeg transducers die fysische fenomenen zoals druk, temperatuur of kracht transformeren in elektrische signalen.De nauwkeurigheid van deze conversies is ernstig - zij het in de precieze controle van industriële automatiseringssystemen of de waakzame monitoring van omgevingscondities.De hoge ingangsimpedantie van de AD620 speelt een hoofdrol bij het behoud van signaalintegriteit, waardoor het een dwingende keuze voor deze interfaces is.
In de wereld van medische instrumenten schijnt de AD620 helder.Apparaten zoals elektrocardiogrammen (ECG's) en niet-invasieve bloeddrukmonitors vertrouwen op hoge nauwkeurigheid en minimale signaalinterferentie om betrouwbare diagnostiek te leveren.Hier zijn de lage ruis en de vooringenomenheid van de AD620 vereist.Bovendien verlengt de bekwaamheid van de versterker in het behoud van kracht de levensduur van draagbare medische apparaten aanzienlijk - een belangrijk kenmerk in het huidige landschap van mobiele gezondheidszorgoplossingen, waar elk extra uur van operatie een diepgaand verschil kan maken.
Het bedienen van de AD620 omvat een reeks eenvoudige stappen.Beheer het geïntegreerde circuit (IC), om te beginnen efficiënt beheren door pin 7 te koppelen aan de voeding en pin 4 aan de grond.Een enkele +5V -voorraad is vaak voldoende voor deze taak.Ervoor zorgen dat pin 2 (niet-inverteren) en pin 3 (omkeren) het ingangssignaal beheren nuttig is voor de juiste functionaliteit.Om de uitgang te stabiliseren wanneer er geen spanningsverschil is tussen invoerpennen, meestal grondpin 5 (referentie) samen met pin 4.

Het beheersen van de winst van de AD620 is een zeer gestroomlijnd proces, dat slechts één externe weerstand vereist.Stel de versterking in door een weerstand te plaatsen (bijv. 500Ω voor een versterking van 100) tussen pennen 8 (+RG) en 1 (-RG).De versterking wordt vervolgens berekend met behulp van de formule.
G = (49,4 kΩ / rG) + 1.
Deze formule zorgt voor precieze winsten door weerstandswaarden op de juiste manier te selecteren en biedt een eenvoudige maar krachtige methode om de prestaties van de versterker aan te passen aan specifieke behoeften.Een vaak over het hoofd gezien aspect is de stroomstroomstroom.Het ontwerp van de AD620 minimaliseert deze stroom, maar het beperken van eventuele onbalans in de bronimpedantie die is aangesloten op de invoerpennen is nog steeds afgewogen.Het minimaliseren van de mismatch vermindert de offsetspanning, waardoor de algehele nauwkeurigheid wordt verbeterd, wat meestal gevaarlijk is in precisie -instrumenten waar minuscrepanties van minuut ertoe doen.Temperatuurvariaties kunnen de prestaties van de AD620 aanzienlijk beïnvloeden.Ervoor zorgen dat de weerstand die wordt gebruikt voor de versterkingsinstelling een lage temperatuurcoëfficiënt heeft, is gunstig voor het handhaven van stabiele versterking over een breed temperatuurbereik.In toepassingen die worden beïnvloed door omgevingscondities, is deze stabiliteit nuttig voor consistente prestaties.In praktische scenario's zoals industriële monitoringsystemen is het handhaven van stabiliteit bij versterking ondanks temperatuurschommelingen actief om onnauwkeurigheden te voorkomen.Dit benadrukt het belang van het selecteren van geschikte componenten die in harmonie zijn met de operationele omgeving, waardoor betrouwbare en nauwkeurige monitoring wordt gewaarborgd.De referentiepen (pin 5) beïnvloedt de uitgangsspanning aanzienlijk.Het aarding van deze pen samen met pin 4 neste meestal de uitgang wanneer er geen ingangsspanningsverschil is.In meer geavanceerde instellingen kan het verbinden van deze pin met een specifieke spanning echter een bekende offset in de uitgang introduceren, wat gunstig is in toepassingen die precieze spanningsreferentieverschuivingen vereisen.

Analog Devices Inc. (NASDAQ: ADI) blinkt uit in het ontwerp, de productie en marketing van krachtige analoge, gemengde signaal- en digitale signaalverwerking (DSP) geïntegreerde circuits.ADI, opgericht in 1965, heeft zich ertoe verbonden complexe technische uitdagingen in signaalverwerking te overwinnen.Hun ingenieuze oplossingen hebben de kracht om real-world fenomenen zoals temperatuur, druk en snelheid om te zetten in precieze elektrische signalen, waardoor verschillende en praktische toepassingen over de hele wereld mogelijk zijn.
In de loop van de decennia is ADI overgestapt van het uitsluitend op analoge technologie om een meer holistische benadering te omarmen die omvat met gemengd signaal- en DSP-technologieën.Deze verschuiving weerspiegelt een bredere trend in de elektronica -industrie om meerdere functies te integreren in een enkele chip, het verbeteren van de prestaties en het snijden van stroomverbruik.De oplossingen van ADI vinden hun plaats in applicaties in industriële automatisering, gezondheidszorg, consumentenelektronica en automotive -systemen.
De portfolio van ADI omvat een breed scala aan technologieën precisie-analoge producten zoals versterkers, lineaire producten en gegevensconverters, die ernstig zijn voor detectie en meting met hoge resolutie.Mixed-signaaloplossingen die analoge en digitale circuits op een enkele chip combineren, bieden verbeterde functionaliteit en efficiëntie.
AD620 en AD623 zijn beide enkele instrumentatie -versterkers met PIN -compatibiliteit.De duidelijke factor tussen hen ligt in hun voedingsvereisten: AD620 heeft dubbele benodigdheden nodig, terwijl AD623 kan werken met dubbele of enkele benodigdheden.Daarom kan AD620 worden vervangen door AD623 als het oorspronkelijke circuit dubbele voedingen gebruikt.U kunt vaak kiezen voor AD623 voor zijn energie -efficiëntie en vereenvoudigd vermogensontwerp, omdat het functioneert met een enkele voorraad.Na een dergelijke vervanging blijft de prestaties van de microcontroller -kaart stabiel en blijft het naadloos zijn taken uitvoeren, waardoor betrouwbaarheid in praktische toepassingen wordt gewaarborgd.
P1 en P8: Buitenwinstweerstanden
P2 en P3: Input Terminals
P6: Uitgangsterminal
P4 en P7: ± 5V voedingen
P5: Referentiespanningsingang (400 mV)
Deze specifieke PIN -configuratie vergemakkelijkt gestructureerde en geoptimaliseerde componentverbindingen, waardoor consistente prestaties worden gewaarborgd en problemen met het oplossen van problemen wordt vereenvoudigd.
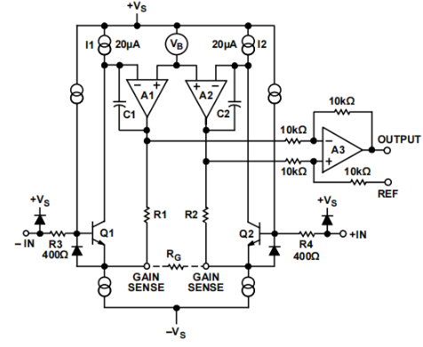
De AD620 is gebaseerd op een traditioneel ontwerp met drie opzetstukken, maar omvat aanzienlijke prestatieverbeteringen breed voedingsbereik (± 2,3-± 18 V) en een laag stroomverbruik (maximale stroom van 1,3 mA).Deze functies maken het geschikt voor laagspanning, low-power ontwerpen.Zijn monolithische build en laserkalibratie garanderen een hoge precisie.Het gebruik van een differentiële bipolaire input via een β -proces bereikt lagere input bias stroom en stabiliseert de collectorstroom via interne feedback.De versterkingsvergelijking is g = 49,4kΩ / r_g + 1, waarbij r_g de externe weerstand is die de versterking regelt.Dit weerspiegelt innovatieve praktijken in elektronica, wat het belang van nauwkeurigheid en efficiëntie in het hedendaagse componentontwerp benadrukt.
De AD620, als een instelbare versterkingsinstrumentatieversterker, levert een spanningssignaal.Deze output veelzijdigheid is met name aandringen op toepassingen die nauwkeurige signaalversterking vereisen, zoals medische instrumentatie en industriële procescontroles.Het vermogen om nauwkeurige signaalversterking te bieden benadrukt zijn rol bij het handhaven van hoge prestatienormen in serieuze toepassingen.
Als de output negatief blijft ondanks een ± 5V -ingang, kunnen verschillende factoren spelen overmatige versterking en circuitonbalans.Inspecteer de verstelbare weerstand die is gekoppeld aan de versterkingspennen om ervoor te zorgen dat deze voldoet aan de specificaties van datasheet en dat de winst niet overdreven hoog is, wat het risico op versterkende interferentiesignalen kan verminderen.Door een matige winst in de eerste fase te handhaven en de vooringenomen weerstand in evenwicht te brengen, kunt u signaal -betrouwbaarheids- en stabiliteitsproblemen effectief aanpakken.Deze technieken voor het oplossen van problemen benadrukken praktische maatregelen om signaalintegriteit in analoge circuits te handhaven.
Stuur een aanvraag, we zullen onmiddellijk reageren.
Op 2024/10/18
Op 2024/10/18
Op 8000/04/17 147721
Op 2000/04/17 111778
Op 1600/04/17 111327
Op 0400/04/17 83645
Op 1970/01/1 79336
Op 1970/01/1 66804
Op 1970/01/1 62965
Op 1970/01/1 62854
Op 1970/01/1 54045
Op 1970/01/1 52032