
De XTR111AIDGQR is een precisiespanning-naar-stroomomzetter ontworpen voor standaard 0MA tot 20 mA of 4MA tot 20 mA analoge signalen uit bronnen tot 36 mA.De verhouding tussen ingangsspanning en uitgangsstroom wordt ingesteld door een enkele weerstand, RSet.Bovendien kan het circuit worden gewijzigd naar de spanningsuitgangsmodus.XTR111AIDGQR heeft niet alleen een laag stroomverbruik, maar heeft ook een snelle verwerkingsmogelijkheden, dus het kan voldoen aan verschillende stroomverbruik en snelheidsvereisten.Als een speciale chip heeft het veel functies en functies, zoals een ingebouwde versterkerversterker, analoog-naar-digitale converter en gegevensverwerker, waarmee de XTR111AIDGQR kan voldoen aan de diverse behoeften van verschillende gebruikers.De XTR111AIDGQR ondersteunt ook verschillende communicatie -interfaces, zoals SPI en I2C, waarmee gebruikers eenvoudig verbinding kunnen maken en communiceren met andere systemen.Deze chip wordt veel gebruikt in verschillende analoge signaalprocessors, zoals lichtsensoren, druksensoren en temperatuursensoren.Met de hoge nauwkeurige ADC/DAC-functie kunnen gebruikers analoge signalen nauwkeuriger verwerven en verwerken, wat de systeemprestaties en stabiliteit verder verbetert.
Alternatieven en equivalenten:
• XTR111AIDGQRG4

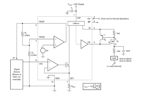
Pin 1 (VSP): positieve toevoer
Pin 2 (is): bronverbinding
Pin 3 (VG): Gate Driver
Pin 4 (Regs): Regelgever Sense
Pin 5 (Regf): Regulator Force
Pin 6 (VIN): ingangsspanning
Pin 7 (set): transconductantieset
Pin 8 (EF ’): foutvlag (actief laag)
Pin 9 (OD): Uitgang Disable (Active High)
Pin 10 (GND): negatieve toevoer
De XTR111AIDGQR biedt geen interne stroomlimiet voor het geval van wanneer de externe FET wordt gedwongen tot lage impedantie.De interne stroombron regelt de stroom, maar een hoge stroom van is tot GND dwingt een interne spanningsklem tussen VSP en moet worden ingeschakeld.Dit resulteert in een lage weerstandspad en de stroom wordt alleen beperkt door de belastingsimpedantie en de huidige capaciteit van de externe FET.Een hoge stroom kan de IC vernietigen.Met de huidige lus onderbroken (de lading losgekoppeld) wordt de externe FET volledig ingeschakeld met een grote poort naar bronspanning die is opgeslagen in de poortcapaciteit.Op het moment dat de lus is gesloten (de lading verbonden) stroomt stroom in de belasting.Maar voor de eerste paar micro-seconden is de MOSFET nog steeds ingeschakeld en kan de destructieve stroom stromen, afhankelijk van de belastingsimpedantie.
Een externe stroomlimiet wordt aanbevolen om de XTR111AidGQR tegen deze toestand te beschermen.De figuur (a) toont een voorbeeld van een stroomlimietcircuit.De stroom moet worden beperkt tot 50 mA.De 15Ω weerstand (R6) beperkt de stroom tot ongeveer 37 mA (33 mA wanneer heet).De PNP -transistor moet een piekstroom van enkele honderden MA mogelijk maken.Een voorbeeldapparaat is de (KST) 2907. Power-dissipatie is normaal niet kritisch omdat de piekstroomduur slechts enkele micro-seconden is.Observeer echter de lekstroom door de transistor van is tot VG.De toevoeging van deze huidige beperkende transistor en R6 vereist nog steeds tijd om de poort van de externe MOSFET te ontladen.R7 en C3 worden om deze reden toegevoegd, evenals om de steilheid van externe vervormingspulsen te beperken.Extra EMI en overspanningsbescherming kunnen volgens de aanvraag nodig zijn.
De figuur (B) is een universeel en basisstroombegrenzercircuit, met behulp van PNP- en NPN -transistoren die kunnen worden aangesloten in de bron (is op S) of in de afvoeruitgang (in serie met het huidige pad).Dit circuit draagt niet bij aan lekstromen.Overweeg om een uitvoerfilter zoals R7 en C3 toe te voegen in dit limitercircuit.

Enkele van de belangrijkste technische voordelen van XTR111AIDGQR worden hieronder vermeld:
Laag stroomverbruik: XTR111AIDGQR richt zich op de controle van het stroomverbruik.Door het ontwerp van het lage vermogen kan het apparaat tijdens lange perioden van bedrijf een laag energieverbruik handhaven, waardoor de levensduur van het apparaat wordt verlengd en de bedrijfskosten wordt verlaagd.
Hoge lineariteit: de XTR111AIDGQR heeft een hoge lineariteit en kan de ingangsstroom nauwkeurig meten en het overeenkomstige spanningssignaal uitvoeren.Dit maakt een goed lineair verband mogelijk tussen het uitgangssignaal en het ingangssignaal, het vermijden van signaalvervorming of aberratie en het verbeteren van de nauwkeurigheid van de gegevens.
Brede ingangsspanningsbereik: de XTR111AIDGQR ondersteunt een breed scala aan ingangsspanningen van 4.75V tot 36V, een functie waarmee het zich kan aanpassen aan een verscheidenheid aan toepassingsscenarioveelzijdigheid en gemak van het apparaat.
Sterk anti-interferentievermogen: de module heeft een sterk anti-interferentievermogen en kan stabiel werken in de complexe elektromagnetische omgeving.Of het nu gaat om elektrische ruis of andere interferentiesignalen, XTR111AidGQR kan effectief worden onderdrukt om de stabiliteit en betrouwbaarheid van het uitgangssignaal te waarborgen.
Ingebouwde stroombemonsteringscircuit: de module heeft een ingebouwde stroombemonsteringscircuit, die het stroomsignaal rechtstreeks kan meten zonder externe weerstanden.Dit vereenvoudigt niet alleen het circuitontwerp en vermindert het gebruik van externe componenten, maar verbetert ook de nauwkeurigheid en stabiliteit van de meting.
Meting met een hoge precisie: de module hanteert een zeer nauwkeurige OP-AMP's en precisiestroombemonsteringscircuits, die nauwkeurige stroommeetresultaten kunnen opleveren.Of het nu gaat om een kleine stroomverandering of een grote stroomfluctuatie, XTR111AidGQR kan nauwkeurig vastleggen en nauwkeurig converteren om de betrouwbaarheid van de gegevens te waarborgen.
Krachtige programmeerbaarheid: XTR111AIDGQR heeft een sterke programmeerbaarheid, gebruikers kunnen flexibel worden geconfigureerd volgens specifieke behoeften.Of het nu het invoer- of uitvoerbereik, de huidige uitvoermodus of andere parameters is, het kan worden geprogrammeerd om in te stellen en aan te passen om te voldoen aan de behoeften van verschillende toepassingen.

Het operationele principe van de XTR111AidgQR is voornamelijk gebaseerd op het ontwerp als een precisiespanning-tot-stroomomzetter.De kernfunctie van dit apparaat is om het ingangsspanningssignaal om te zetten in het overeenkomstige stroomsignaal, of het kan ook een spanningssignaal uitvoeren volgens de configuratievereisten.Tijdens het werk ontvangt XTR111Aidgqr eerst het spanning of het stroomsignaal dat moet worden geconverteerd via de invoerterminal (zoals VIN of IS).Deze signalen worden vervolgens verwerkt door precisie -op -versterkers en huidige bemonsteringscircuits in het apparaat.De high-nauwkeurige operationele versterker zorgt voor een nauwkeurige versterking en verwerking van het ingangssignaal, terwijl het precisiestroombemonsteringscircuit het stroomsignaal direct kan meten zonder de noodzaak van externe weerstanden, waardoor de stroommeting met een hoge precisie wordt bereikt.De XTR111AIDGQR stelt de verhouding in tussen ingangsspanning en uitgangsstroom via de externe weerstandsretus verbonden met de set -pin.Deze verhouding bepaalt hoe het apparaat invoersignalen omzet in uitvoersignalen, waardoor de XTR111AidGQR zich kan aanpassen aan verschillende applicatiebehoeften en flexibele signaalconversiemogelijkheden biedt.
XTR111AIDGQR is een krachtige stroomlussensor die geschikt is voor verschillende toepassingsscenario's die de huidige meting vereisen.De belangrijkste toepassingsgebieden zijn als volgt:
Met zijn precieze huidige meetmogelijkheden kan XTR111AIDGQR de oplaad- en ontlaadingsstroom in het batterij in realtime nauwkeurig vastleggen.Door het brede bereik van ingangsspanningsondersteuning kan het zich aanpassen aan de werkspanningen van verschillende batterijpakketten zonder dat het inputspanningsbereik vaak moet worden aangepast of gewijzigd, waardoor de veelzijdigheid en het gemak van het apparaat aanzienlijk worden verbeterd.
De motorrijder is de kerncomponent van motorregeling.Het is verantwoordelijk voor het omzetten van de elektrische energie die door de voeding wordt verstrekt in de mechanische energie die de motor vereist.In dit proces is nauwkeurige monitoring van huidige signalen cruciaal.XTR111AIDGQR kan het huidige signaal in de motorrijder in realtime meten.Of het nu de huidige wijziging is tijdens het starten, uitvoeren of remmen, deze kan nauwkeurig worden vastgelegd.Hierdoor kan het besturingssysteem de werkstatus van de motor in realtime begrijpen, zoals belastingsomstandigheden, bedrijfsefficiëntie en mogelijke fouten.
Door XTR111AIDGQR te combineren met andere sensoren of meetapparaten, kan een complete energiemeting en monitoringsysteem worden gebouwd.Het kan bijvoorbeeld samenwerken met apparatuur zoals elektrische energiemeters en vermogensfactormeters om realtime monitoring van belangrijke parameters zoals energieverbruik en vermogensfactor in het stroomsysteem te realiseren.Dit helpt de afdeling Power Management de bedrijfsstatus van het energiesysteem te begrijpen, potentiële problemen tijdig te ontdekken en op te lossen en de bedrijfsefficiëntie en stabiliteit van het energiesysteem te verbeteren.
XTR111AIDGQR kan worden gebruikt op het gebied van energiebeheer.Via de bewakingsgegevens van XTR111AIDGQR kunnen we het stroomsysteem nauwkeuriger regelen en beheren.Wanneer de stroomtoevoer bijvoorbeeld een set -drempel overschrijdt, kan het besturingssysteem de uitvoer van de voeding automatisch aanpassen om problemen zoals overbelastingen of kortsluiting te voorkomen.Tegelijkertijd kunnen we ook de belastingwijzigingen van het stroomsysteem voorspellen door de veranderende trend van de stroom te analyseren, om vooraf overeenkomstige aanpassingen te maken.
XTR111AIDGQR kan worden gebruikt voor huidige monitoring en controle in industriële automatiseringsapparatuur.In industriële besturingssystemen zoals PLC en DCS vertoont dit apparaat uitstekende huidige meetmogelijkheden.Als de kerncontrole -eenheden van industriële automatisering zijn PLC en DC's verantwoordelijk voor het ontvangen van sensorsignalen en het nauwkeurig beheersen van het productieproces.In deze systemen zijn huidige gegevens een belangrijke parameter die de status van de apparatuur weerspiegelt.XTR111AIDGQR kan in realtime nauwkeurige huidige gegevens leveren, waardoor PLC en DC's worden geholpen om automatiseringsapparatuur effectief te controleren en te regelen.Zodra de stroomstroom abnormaal is, kan het besturingssysteem snel reageren om de apparatuurstatus aan te passen of het beveiligingsmechanisme te activeren om de veiligheid van de apparatuur en een gladde productie te waarborgen.
We kunnen de volgende maatregelen nemen:
Regelmatig inspectie en onderhoud: we moeten regelmatig de XTR111AidgQR inspecteren en onderhouden, inclusief het controleren van de voeding, aarding, perifere circuits, enz., Om ervoor te zorgen dat alle parameters normaal zijn.Als er afwijking wordt gevonden, moeten we er op tijd mee omgaan om storingen te voorkomen.
Volg de juiste operationele procedures: bij het bedienen van de XTR111AidGQR moeten we de juiste werkprocedures en voorzorgsmaatregelen volgen om storingen te voorkomen die worden veroorzaakt door miswerking of onjuist gebruik.
Geschikte werkomgeving: we moeten ervoor zorgen dat de XTR111AIDGQR werkt binnen het aanbevolen bedrijfstemperatuurbereik, dat -40 ° C tot +125 ° C is.Bovendien moeten we vermijden XTR111AIDGQR te gebruiken in harde omgevingen zoals hoge temperatuur, hoge luchtvochtigheid en hoog stof om het faalrisico te verminderen.
Gebruik gekwalificeerde componenten: bij het bouwen van circuits gerelateerd aan XTR111AidGQR, moeten we gekwalificeerde componenten gebruiken en vermijden het gebruik van inferieure of beschadigde componenten.Bovendien moeten we ook aandacht besteden aan de matching en compatibiliteit van componenten om de stabiliteit en betrouwbaarheid van het circuit te waarborgen.
Juiste voeding en aarding: we bieden een stabiele en geschikte voeding voor XTR111AidgQR en zorgen voor een goede aarding.Onstabiele voeding of slechte aarding kan ertoe leiden dat de chip abnormaal werkt, wat leidt tot storing.
Invoersignaalbescherming: we moeten ervoor zorgen dat de signaalinvoer naar de XTR111AidGQR zich binnen het opgegeven bereik bevindt om abnormale ingangen zoals overspanning en overstroom te voorkomen.We kunnen overwegen om beschermingscircuits toe te voegen aan het invoeruiteinde, zoals huidige weerstanden, filtercondensatoren, enz., Om de impact van het ingangssignaal op de chip te verminderen.
XTR111AIDGQR wordt vaak gebruikt in verschillende industriële en instrumentatietoepassingen zoals procescontrole, data -acquisitiesystemen en sensorinterfacing.
U kunt de XTR111AIDGQR vervangen door XTR111AidGQRG4, XTR111AIDGQT of XTR111AIDGQTG4.
Ja, XTR111AidGQR bevat meestal functies zoals thermische uitschakelingsbescherming en overstroombeveiliging om het apparaat en het aangesloten circuit te beschermen tegen schade als gevolg van overmatige temperatuur of stroom.
Stuur een aanvraag, we zullen onmiddellijk reageren.
Op 2024/08/28
Op 2024/08/28
Op 8000/04/17 147712
Op 2000/04/17 111687
Op 1600/04/17 111315
Op 0400/04/17 83585
Op 1970/01/1 79235
Op 1970/01/1 66754
Op 1970/01/1 62929
Op 1970/01/1 62803
Op 1970/01/1 54024
Op 1970/01/1 51954