
Figuur 1: spanningsregelaar
• Vergelijker
De comparator vergelijkt de uitgangsspanning met een ingestelde referentiespanning.Het is de taak om ervoor te zorgen dat de uitgang binnen een gewenst bereik blijft door bedieningssignalen te verzenden die de spanning dienovereenkomstig aanpassen.Wanneer de uitgang van de referentiewaarde afdrijft, activeert de comparator aanpassingen om de uitgang terug in de lijn te brengen.

Afbeelding 2: Spanningsregelaarcircuit met spanningsvergelijker
• Referentiespanningsbron
Dit is een zeer stabiele spanning die werkt als de benchmark voor vergelijking.De referentiespanning blijft constant, zelfs als er veranderingen zijn in ingangsspanning, temperatuur of belasting.Dit wordt geleverd door een bandgap -referentie en biedt betrouwbare stabiliteit in verschillende bedrijfsomstandigheden.

Figuur 3: Referentiespanningsbron
• Foutversterker
De foutversterker vergroot het verschil tussen de referentiespanning en de uitgangsspanning.Dit versterkte signaal wordt vervolgens gebruikt om het besturingsmechanisme te verfijnen, waardoor de opening tussen de werkelijke uitgang en de doelspanning wordt verminderd.Het zorgt ervoor dat de uitgang de beoogde spanning zo nauw mogelijk overeenkomt.

Afbeelding 4: Spanningsregelaar met foutversterker
• Feedbacknetwerk
Het feedbacknetwerk bestaat uit weerstanden en soms condensatoren, die een deel van de uitgangsspanning terug in het systeem sturen voor monitoring.Deze feedbacklus is belangrijk voor het instellen van de juiste uitgangsspanning en het stabiliseren van de regulator.De feedbackverhouding, bepaald door de netwerkcomponenten, bepaalt hoeveel van de output wordt teruggevoerd naar de foutversterker of -vergelijker.

Afbeelding 5: Feedbacksignaal in spanningsregelaar
• Controlelement
Het besturingselement past de uitgangsspanning actief aan.In lineaire regulatoren is dit een transistor die in zijn actieve toestand werkt om de spanning te reguleren.Bij het schakelen van regulatoren werkt het besturingselement als een schakelaar, waarbij de ingangsspanning in- en uitschakelt om energie door componenten zoals inductoren of condensatoren over te dragen, de output gladstrijken.

Figuur 6: Controlelement in spanningsregelaar
• Laadregelgeving
Laadregeling is het vermogen van de regulator om de uitgangsspanning stabiel te houden naarmate de belasting verandert.Sterke belastingsregeling betekent dat de uitgang constant blijft, zelfs als de hoeveelheid stroom de belasting schommelingen trekt.

Figuur 7: Laadregeling
• Lijnregeling
Lijnregulering meet hoe goed de regulator een stabiele uitgang handhaaft wanneer de ingangsspanning varieert.Een goede spanningsregelaar toont minimale uitgangswijzigingen, zelfs wanneer er verschuivingen in de ingangsspanning zijn.

Figuur 8: Lijnregeling
• Koelmacht
Voor lineaire regulatoren die warmte kunnen genereren door overtollige spanning te verdrijven, is een koellichaam vaak vereist.Het helpt de warmte te verspreiden die wordt geproduceerd door het controlelement, zoals een transistor, waardoor het apparaat binnen veilige bedrijfstemperaturen wordt gehouden.

Figuur 9: koellichaam
• Beschermingscircuit
Veel spanningsregelaars worden geleverd met ingebouwde beveiligingsfuncties zoals overstroom, thermische sluiting en kortsluiting.Deze waarborgen voorkomen dat de regulator en verbonden apparaten worden beschadigd, waardoor de algehele veiligheid en betrouwbaarheid wordt verbeterd.
Lineaire spanningsregelaars gebruiken een hoofddeel dat een pass -element wordt genoemd, meestal een type transistor zoals een bipolaire junctie transistor (BJT) of een MOSFET.Dit deel wordt bestuurd door een operationele versterker.Om de spanning stabiel te houden, vergelijkt de regulator de uitgangsspanning voortdurend met een vaste interne referentiespanning.Als de twee niet hetzelfde zijn, wijzigt de operationele versterker het PASS -element om de uitvoer te repareren.Dit proces blijft werken om het verschil tussen de twee spanningen zo klein mogelijk te maken.
Omdat lineaire regulatoren de spanning alleen kunnen verlagen, zal de uitgang altijd minder zijn dan de ingangsspanning.Hoewel dit beperkt hoe ze kunnen worden gebruikt, zijn lineaire toezichthouders nog steeds populair omdat ze eenvoudig zijn en goed presteren.Ze zijn gemakkelijk te ontwerpen, betrouwbaar, kosteneffectief en produceren zeer weinig elektromagnetische interferentie (EMI), betekent dat er minder ruis en rimpel in de output zit.
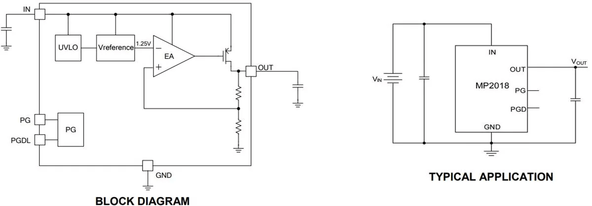
Een eenvoudige lineaire regulator zoals de MP2018 heeft bijvoorbeeld alleen een invoercondensator en een uitvoercondensator nodig om correct te werken.Dit kleine aantal onderdelen maakt het ontwerp gemakkelijk, betrouwbaar en betaalbaar.

Afbeelding 10: Lineaire spanningsregelaar
Regelgevers schakelen zijn een meer geavanceerde optie in vergelijking met lineaire regulatoren, maar hun ontwerp vereist meer precisie en aandacht voor detail.In tegenstelling tot lineaire regulatoren, zijn schakelregelgevers afhankelijk van externe componenten, zorgvuldige stemmingslopen en doordachte lay -outplanning.Deze toezichthouders zijn er in drie hoofdtypen: step-down (buck) converters, step-up (boost) converters en een combinatie van beide.Dit scala aan opties maakt ze veel flexibeler dan lineaire toezichthouders.
Een van de voordelen van het wisselen van regelgevers is hun hoge efficiëntie, die vaak 95%overtreft.Ze blinken ook uit in het beheren van warmte en zijn in staat om grotere stromingen te verwerken en tegelijkertijd een breed scala aan invoer- en uitgangsspanningen te ondersteunen.De afweging voor deze prestaties is echter een verhoogde complexiteit.Om goed te werken, hebben schakelregelaars extra componenten nodig, zoals inductoren, condensatoren, veldeffecttransistoren (FET's) en feedbackweerstanden.
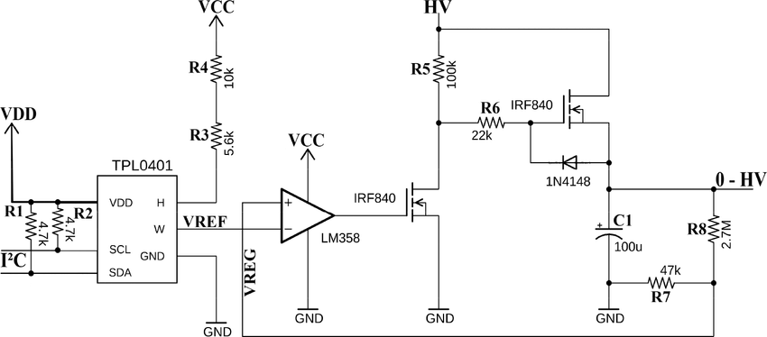
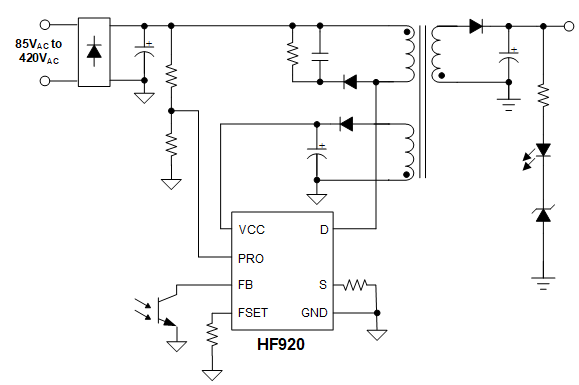
Een goed voorbeeld van een schakelregelaar is het HF920 -model dat de sterke prestaties en betrouwbare energiebeheer demonstreert die deze apparaten bieden.

Afbeelding 11: Schakelspanningsregelaar
Buck -toezichthouders, ook wel step-down converters genoemd, worden gebruikt om een hogere spanning te verminderen tot een lagere, meer bruikbare uitgangsspanning.Het proces begint met een transistor die met hoge snelheid in- en uitschakelt, waardoor de ingangsspanning in korte uitbarstingen wordt gehakt.Deze snelle spanningsuitbarstingen worden vervolgens door een inductor geleid die energie tijdelijk opslaat.Naarmate de spanning doorgaat, wordt deze verder afgevlakt door een condensator, wat resulteert in een gestage lagere uitgangsspanning.Deze methode is efficiënt, waardoor energie wordt verspild als warmte.Buck -toezichthouders zijn goed in apparaten zoals laptops, smartphones en andere draagbare elektronica.

Figuur 12: Circuit van Buck Regulator
Regelgevers stimuleren , vaak aangeduid als step-up converters, werk om een lage ingangsspanning te verhogen tot een hogere uitgangsspanning.Hier laadt een transistor een inductor op wanneer deze actief is en de opgeslagen energie vrijgeeft wanneer deze uitschakelt.Deze gecontroleerde afgifte verhoogt het spanningsniveau.Deze toezichthouders zijn nuttig in situaties waarin het invoervermogen, zoals die van een batterij, te laag is voor de behoeften van het apparaat.Naarmate de batterijen uitputten, zorgt de boostregelaar ervoor dat de spanning consistent blijft, waardoor apparaten operationeel blijven, zelfs als de vermogensniveaus dalen.Dit maakt ze ideaal voor veel elektronica op batterijen die een gestage spanning vereisen ondanks fluctuerende energievoorziening.

Figuur 13: Circuit van Boost Regulator
Buck-Boost-toezichthouders Combineer de kenmerken van zowel buck- als boost -converters, waardoor ze de ingangsspanning kunnen verhogen of verlagen zoals vereist.Deze regulatoren keren eerst de ingangsspanning om en passen deze vervolgens aan, of het of gaat het op of omlaag, afhankelijk van de vereiste uitgang.Deze mogelijkheid om zich aan te passen aan veranderende omstandigheden maakt de regulatoren van buck-boost geweldig in systemen met onvoorspelbare of onstabiele ingangsspanningen, zoals in auto's of toepassingen voor hernieuwbare energie, zoals zonne-energiesystemen.Door een stabiele output te bieden, ongeacht de invoerschommelingen, zorgen ze ervoor dat verbonden apparaten betrouwbaar presteren over een breed scala van omstandigheden.

Figuur 14: Circuit van Buck-Boost-regulator
De breadboard-spanningsregelaarset is het perfecte toegangspunt voor beginners die hands-on ervaring met solderen en basiscircuitontwerp willen opdoen.U leert niet alleen de kernconcepten van elektronica, maar aan het einde van dit project heb je een volledig functioneel apparaat gebouwd, dat in staat is om een gestage 5VDC -uitvoer te bieden voor kleine elektronica -projecten.
Deze kit bevat alles wat u nodig hebt om een betrouwbare spanningsregelaar te monteren:
- Gedrukte printplaat (PCB)
- DC Power Jack
- condensatoren en weerstand
- Power Status LED
- Pin Headers
- Uitgebreide handleiding
De tools die nodig zijn voor dit project zijn:
- Solideren ijzer en soldeer
- Draadsnijders
- Voeding (zoals een 6-18V wandadapter)
Het assemblageproces is stap voor stap afgebroken om u te helpen de werking van een spanningsregelaar te begrijpen terwijl u gaat.
Stap 1: Installeren van de weerstand en condensator
Begin met het oppakken van de weerstand en het buigen van zijn leads om in de R1 -slot te passen.Plaats het in de aangewezen plek op het bord en soldeer de leads stevig vanaf de achterkant.Eenmaal gesoldeerd, snip je extra draad weg die uitsteekt.Pak vervolgens de 0,1 µF -condensator en volg hetzelfde proces voor slot C2.U hoeft zich geen zorgen te maken over welke manier ze worden geconfronteerd, deze componenten kunnen in beide richtingen worden geplaatst omdat ze niet worden gepolariseerd.

Figuur 15: Installeren van de weerstand en condensator
Stap 2: het instellen van de spanningsregelaar en vataansluiting
Plaats de spanningsregelaar in de V-reg slot, zorg ervoor dat u het tabblad uitlijnt met de lijn aangegeven op het bord.Het corrigeren van deze oriëntatie is belangrijk, als de regulator niet naar achteren wordt geïnstalleerd, werkt de regulator niet en kan het circuit beschadigen.De rol van de regulator is om de spanning stabiel te houden, zelfs als de invoer fluctueert, waardoor het vermogen dat op uw circuit wordt geleverd stabiel blijft.Nadat je de kabels bestempelt, trim je de extra draad.Ga nu verder met de vataansluiting, plaats deze in slot B1 en soldeer het op zijn plaats.Dit zal dienen als de belangrijkste stroomverbinding voor uw project.

Afbeelding 16: het instellen van de spanningsregelaar en vataansluiting
Stap 3: het plaatsen van de condensator- en vermogens -led
Plaats de 10 µF -condensator in slot C1 en zorg ervoor dat de langere lead in het (+) pad gaat.Controleer het dubbele dat de streep op de condensator naast het PWR-label ligt voor de juiste oriëntatie.Installeer daarna de LED in zijn sleuf, waarbij u de inkeping uitlijnt met de overeenkomstige lijn op het symbool van de bord om ervoor te zorgen dat deze correct wordt geplaatst.

Afbeelding 17: Plaats de condensator en stroom LED
Stap 4: Installeren van de stroomschakelaar en breadboard -pinnen
Plaats de stroomschakelaar in de PWR -slot en soldeer deze veilig.Als het gaat om de breadboard -pinnen, kunnen ze lastig zijn om te beheren omdat ze eronder moeten worden gesoldeerd.Om ze uitgelijnd te houden, kunt u ze ofwel stabiel houden terwijl u soldeert of een breadboard gebruikt om ze tijdens het proces te ondersteunen.

Afbeelding 18: Installeren van de stroomschakelaar en breadboardpennen
Stap 5: Power Rails configureren
Om ervoor te zorgen dat de spanningsregelaar correct werkt, moet u de power rails instellen.Kies de zijkant van het breadboard dat u wilt gebruiken.Laten we links gaan voor deze opstelling.Match de pads op het bord met de rails ‘+’ en ‘-’ op het breadboard.Zodra alles is uitgelijnd, soldeer je de halve maan pads om de verbinding op zijn plaats te vergrendelen.Als u ooit de stroompolariteit moet omkeren, kunt u onderdeelnummer SWT7 op specifieke pads gebruiken, hoewel dit meestal niet raadzaam is.

Afbeelding 19: Power Rails configureren
Stap 6: het bord voeden
Gebruik een 2,1 mm DC -stroombron die tussen 6 en 18 volt biedt om het bord van stroom te voorzien.Als de ingangsspanning boven 12 volt gaat, kan de regulator warm worden, maar dat is normaal en geen reden tot bezorgdheid.Als u geen breadboard gebruikt, kunt u de "+ -" soldeerkussentjes in de buurt van de vatjack gebruiken om 5V gereguleerd vermogen te trekken.

Afbeelding 20: Breadboard -spanningsregelaarset
Een spanningsregelaar is als een besturingssysteem voor de energie van uw project.Het zorgt ervoor dat uw project de juiste hoeveelheid stroom krijgt.
Stel je voor dat je stroombron meer spanning geeft dan je projectbehoeften.A lineaire regelaar is een eenvoudig apparaat dat de spanning verlaagt naar een veilig niveau voor uw project.Het is gemakkelijk te gebruiken en werkt goed als het verschil tussen de spanning die je hebt en de spanning die je nodig hebt niet te groot is.
Maar lineaire regulatoren kunnen energie verspillen, wanneer er een groot verschil is tussen de invoer- en uitgangsspanning.Deze verspilde energie verandert in warmte en wordt een probleem voor uw project.
Als uw lineaire regulator te heet wordt, betekent dit dat het veel kracht verspilt.In dit geval wilt u misschien een Buck Switching Regulator.Dit type regulator is efficiënter en verspilt niet zoveel energie.Het verlaagt de spanning door het vermogen heel snel in en uit te zetten om een gemiddelde lagere spanning te creëren.
Als uw project meer spanning nodig heeft dan uw stroombron kan bieden, een Boost -schakelregelaar kan helpen.Het verhoogt de spanning van uw stroombron om uw project de extra kracht te geven die het nodig heeft.
Soms is uw stroombron mogelijk niet stabiel, wat te veel of te weinig spanning geeft. Een buck-boost-schakelregelaar Kan zowel de spanning indien nodig verhogen en verlagen, waardoor uw project altijd de juiste hoeveelheid stroom krijgt.
Voor projecten die zeer stabiele kracht nodig hebben, kunt u een Schakelregelaar met een lineaire regelaar.De schakelregelaar verwerkt grote spanningsveranderingen, terwijl de lineaire regelaar ervoor zorgt dat het vermogen glad en stabiel is.
De juiste spanningsregelaar hangt dus af van hoeveel de spanning van uw stroombron verschilt van wat uw project nodig heeft en hoe stabiel en schoon de kracht moet zijn.Elk type heeft zijn eigen sterke punten, dus kies degene die het beste bij uw project past.
De studie van spanningsregelaars omvat een belangrijk onderdeel van elektrotechniek dat praktisch gebruik en theorie combineert.Het artikel legt componenten uit zoals foutversterkers en koellichamen, evenals de verschillen tussen lineaire en schakelregelaars, wat een goed inzicht geeft in hoe deze apparaten de kracht regelen.Het bevat ook een stapsgewijze handleiding voor het bouwen van een spanningsregelaar op een breadboard, wat helpt het proces duidelijker te maken en lezers hands-on ervaring geeft om de concepten te ondersteunen.Naarmate elektronische ontwerpen ingewikkelder worden en de stroombehoeften veranderen, wordt de wetende hoe spanningsregulering werkt erg belangrijk.Dit artikel fungeert als zowel een leermiddel als een praktische gids, waardoor zowel ontwerpers als hobbyisten de beste spanningsregelaars voor hun projecten kunnen kiezen en gebruiken, zodat hun elektronica langer meegaat en goed werkt.
Een spanningsregelaar is belangrijk wanneer stabiele spanning nodig is om elektronische apparaten goed te laten werken.Het beschermt tegen schade door plotselinge spanningsveranderingen, die kunnen optreden als gevolg van verschuivingen in de stroomvraag of aanbodkwesties.Het wordt gebruikt in dingen als computervoedingen, telecomapparatuur en andere apparaten die gevoelig zijn voor spanningswijzigingen.
Ja, AVR (automatische spanningsregelaar) is een type spanningsregelaar.Het past automatisch het spanningsniveau aan om ervoor te zorgen dat een constante en geschikte spanning wordt geleverd aan de apparatuur, ongeacht wijzigingen in de belasting- of ingangsspanning.Dit helpt bij het voorkomen van schade en het verbeteren van de efficiëntie in elektrische apparaten.
Een AC -spanningsregelaar regelt de spanning van de wisselstroom (AC) -vermogen om een stabiele uitgangsspanning te bieden aan aangesloten apparaten.Het compenseert variaties in de ingangsspanning en belastingsomstandigheden, waardoor de levering van een constante AC-uitgang wordt geleverd, goed voor de betrouwbare werking van AC-aangedreven apparaten.
Nee, een omvormer is geen spanningsregelaar.Een omvormer is ontworpen om directe stroom (DC) om te zetten in wisselstroom (AC).Hoewel sommige omvormers ingebouwde mogelijkheden hebben om de uitgangsspanning te stabiliseren, is hun hoofdfunctie de conversie van het huidige type, zonder spanning te reguleren.
Hier leest u hoe u een spanningsregelaar kunt testen:
Stel de multimeter in: stel uw multimeter in om de spanning te meten.
Sluit de multimeter aan: Bevestig de sondes op de uitvoeraansluitingen van de regelaar.
Controleer de spanning: Schakel het systeem in en controleer de lezing.Het moet overeenkomen met de verwachte output van de regulator.
Optioneel: test met belasting: verander de belasting en kijk of de uitgang gestaag blijft, wat laat zien dat de regelaar correct werkt.
Een spanningscontroller past de uitgangsspanning aan op basis van gebruikersingang, zoals het wijzigen van licht helderheid of motorsnelheid.Een spanningsregelaar houdt de spanning stabiel, zelfs als de belasting- of invoer verandert.Controllers veranderen de spanning indien nodig, terwijl regulatoren ervoor zorgen dat het constant blijft.
Stuur een aanvraag, we zullen onmiddellijk reageren.
Op 2024/08/19
Op 2024/08/16
Op 8000/04/18 147757
Op 2000/04/18 111936
Op 1600/04/18 111349
Op 0400/04/18 83721
Op 1970/01/1 79508
Op 1970/01/1 66909
Op 1970/01/1 63045
Op 1970/01/1 63012
Op 1970/01/1 54081
Op 1970/01/1 52125