
De STM32F446RET6 Microcontroller concentreert zich op een krachtige ARM Cortex-M4-kern, die tot 180 MHz draait, waardoor het goed geschikt is voor toepassingen voor prestatiebeheerde.De Cortex-M4-kern ondersteunt de bewerkingen van het zwevende punt, waardoor het complexe wiskundige taken met precisie en efficiëntie kan behandelen.Bovendien biedt het Digital Signal Processing (DSP) -mogelijkheden, die zijn bereik van toepassingen verbreden, van audioverwerking tot sensorbesturing.
Deze microcontroller is uitgerust met ingebouwd flashgeheugen, tot 512 kbytes, naast 128 kbytes SRAM.Beide soorten geheugen zijn ontworpen om snelle en betrouwbare opslag te bieden, en de extra 4 kbytes back -up SRAM zorgen ervoor dat belangrijke gegevens kunnen worden bewaard, zelfs als de hoofdvoeding daalt.
Voor flexibele systeemintegratie biedt het een reeks I/OS- en randapparatuur, verbonden over twee APB-bussen, twee AHB-bussen en een 32-bit multi-ahb busmatrix.Deze configuratie is goed doordacht om gegevensstromen tussen de kern en de verschillende randapparatuur te beheren, waardoor de efficiëntie van complexe bewerkingen wordt verbeterd.
De STM32F446RET6 beschikt ook over drie 12-bit ADC's, twee DAC's, een realtime klok (RTC) voor tijdwaarneming, en verschillende timers, waaronder twee PWM-timers die geschikt zijn voor motorcontroletoepassingen.Een breed scala aan communicatie -interfaces, waaronder I2C's, SPIS, I2SS, USARTS, UARTS en USB OTG -poorten, betekent dat deze microcontroller gemakkelijk verbinding kan maken met en communiceren met andere apparaten in uw systeem.Aanvullende geavanceerde functies zijn onder meer twee CAN CAN-interfaces, twee seriële audio-interfaces (SAI), een SDIO/MMC-interface en ondersteuning voor HDMI-CEC en quadspi, waardoor de connectiviteitsopties nog verder worden uitgebreid.
Met deze functies is de STM32F446RET6 aanpasbaar aan veel taken, met name in gebieden waar zowel gegevensverwerking als connectiviteit worden gewaardeerd.






Technische specificaties, functies, kenmerken en componenten met vergelijkbare specificaties van stmicro -elektronica STM32F446RET6
| Type | Parameter |
| Levenscyclusstatus | Actief (laatst bijgewerkt: 7 maanden geleden) |
| Factory doorlooptijd | 12 weken |
| Inzetten | Oppervlaktemontage |
| Montagetype | Oppervlaktemontage |
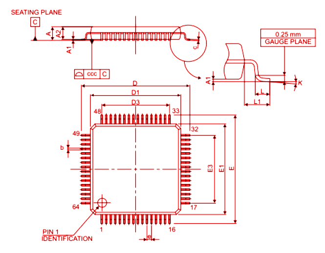
| Pakket / kast | 64-lqfp |
| Aantal pinnen | 64 |
| Gegevensconverters | A/D 16x12b;D/a 2x12b |
| Aantal I/OS | 50 |
| Waakhond timers | Ja |
| Bedrijfstemperatuur | -40 ° C ~ 85 ° C TA |
| Verpakking | Dienblad |
| Serie | STM32F4 |
| Onderdeelstatus | Actief |
| Vochtgevoeligheidsniveau (MSL) | 3 (168 uur) |
| Aantal beëindigingen | 64 |
| Max Power Dissipation | 345 MW |
| Eindpositie | Quad |
| Eindvorm | Meulvleugel |
| Eindpunt | 0,5 mm |
| Frequentie | 180 MHz |
| Basisonderdeelnummer | STM32F446 |
| Kwalificatiestatus | Niet gekwalificeerd |
| Interface | Kan, i2c, i2s, irda, lin, spi, uart, usart, USB |
| Geheugengrootte | 512kb |
| Oscillatortype | Intern |
| RAM -maat | 128k x 8 |
| Spanning - Supply (VCC/VDD) | 1.7V ~ 3.6V |
| Kernprocessor | ARM® Cortex®-M4 |
| Randapparatuur | Brown-Out Detect/Reset, DMA, I2S, LVD, POR, PWM, WDT |
| Programma -geheugentype | FLASH |
| Kerngrootte | 32-bit |
| Programma -geheugengrootte | 512kb (512k x 8) |
| Connectiviteit | CANBUS, EBI/EMI, I2C, IRDA, LINBUS, SAI, SD, SPDIF-RX, SPI, UART/USART, USB, USB OTG |
| Levering huidige max | 115 ma |
| Bit -maat | 32 |
| Gegevensbusbreedte | 32B |
| Aantal timers/tellers | 14 |
| Kernarchitectuur | ARM |
| Op chipprogramma Rom breedte | 8 |
| Aantal A/D -converters | 3 |
| Aantal ADC -kanalen | 16 |
| Max Junction Temperatuur (TJ) | 105 ° C |
| Omgevingstemperatuurbereik hoog | 85 ° C |
| Aantal SPI -kanalen | 4 |
| Aantal USB -kanalen | 2 |
| Hoogte | 1,6 mm |
| Bereik SVHC | Geen SVHC |
| ROHS -status | ROHS3 -compatibel |
| Leid gratis | Leid gratis |
De STM32F446RET6 beschikt over een ARM Cortex-M4 CPU, ontworpen om efficiënt te presteren bij snelheden tot 180 MHz.Deze processor bevat een Floating Point -eenheid (FPU), waardoor deze complexe wiskundige berekeningen soepel en met precisie kunnen verwerken.Met de ingebouwde digitale signaalverwerking (DSP) -capaciteit kunt u verder taken zoals audioverwerking of sensorgegevensanalyse aanpakken met minimale inspanningen.
Deze microcontroller is uitgerust met 512 kbytes flash -geheugen en 128 kbytes SRAM, die betrouwbare opslag bieden voor zowel programmacode als gegevens.Het flash -geheugen biedt aanhoudende opslag, terwijl de SRAM ideaal is voor snelle toegang.Bovendien zorgt een speciale 4 kbytes back -up SRAM ervoor dat essentiële gegevens beschikbaar blijven, zelfs tijdens een stroomverlies.
Voor extra flexibiliteit bevat de STM32F446RET6 een externe geheugencontroller, die tot een 16-bits databus ondersteunt.Met deze functie kunt u extra geheugentypen verbinden, zoals SRAM, PSRAM, SDRAM en zowel NOR en NAND FLASH.Deze optie geeft uw systeem een eenvoudige manier om de opslagcapaciteit voor meer veeleisende applicaties uit te breiden.
De dual-mode quadspi-interface maakt snelle gegevensoverdracht mogelijk, die vooral nuttig zijn in toepassingen die grote hoeveelheden gegevensverwerking of beeldweergave vereisen.Deze interface is een praktische keuze als uw systeem afhankelijk is van hogesnelheidsgeheugen voor het opslaan van grote gegevenssets of afbeeldingen.
De STM32F446RET6 bevat een LCD -parallelle interface die compatibel is met 8080/6800 modi.Deze interface maakt eenvoudige verbinding met LCD -displays mogelijk, waardoor het eenvoudiger is om visuele interfaces in uw systeem te integreren.Het is vooral handig als u apparaten ontwerpt met display-gebaseerde gebruikersinterfaces.
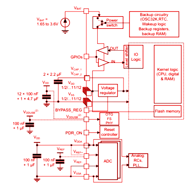
De functies van deze microcontroller's klok-, reset- en leveringsbeheerfuncties bieden een robuust framework om de stabiliteit van uw apparaat te ondersteunen.Met een 1,7 V tot 3,6 V-aanbod, samen met POR (power-on reset), PDR (power-down reset), PVD (programmeerbare spanningsdetector) en BOR (Brown-Out Reset), zorgt deze opstelling voor gladde opstart enBetrouwbare werking.Het omvat ook een kristaloscillator van 4 tot 26 MHz, een 16 MHz interne RC -oscillator en een 32 kHz -oscillator voor RTC, allemaal gekalibreerd voor stabiele en nauwkeurige timing.
De STM32F446RET6 biedt drie modi met lage stroom - slaap, stop en stand -by - die helpen energie te besparen.Deze modi maken het ideaal voor op batterijen bediende apparaten of andere toepassingen waarbij het minimaliseren van stroomverbruik een prioriteit is.Met deze modi kan uw apparaat de benodigde functies uitvoeren en de levensduur van de batterij verlengen.
Deze microcontroller bevat drie 12-bit ADC's en twee 12-bit DAC's.De ADC's (analoge-naar-digitale converters) zorgen voor het omzetten van analoge signalen in digitale gegevens over maximaal 24 kanalen, terwijl de DAC's (digitale naar-analoge converters) digitale signalen mogelijk maken om terug te zetten in analoge vorm.Deze functies zijn waardevol voor toepassingen zoals audioverwerking, sensorlezen en besturingssystemen.
De 16-stream DMA-controller (directe geheugentoegang) met FIFO's en burst-ondersteuning maakt een efficiënte gegevensoverdracht mogelijk zonder constante CPU-interventie.Deze functie is met name nuttig voor high-speed-toepassingen, waarbij gegevens moeten bewegen tussen randapparatuur en geheugen snel en zonder vertragingen.
De STM32F446RET6 bevat maximaal 17 timers, die functies ondersteunen zoals invoeropvang, uitgangsvergelijking, PWM en pulstelling.Onder deze zijn twee waakhond timers voor het monitoren van systeemprestaties en een systick timer voor basistijdige tijdwaardering.Deze timers bieden flexibiliteit en controle, waardoor precieze timing mogelijk is in applicaties zoals motorbesturing en gebeurtenisplanning.
De foutopsporingsinterfaces van de microcontroller, waaronder SWD (Serial Wire Debug) en JTAG (Joint Test Action Group) interfaces, vergemakkelijken eenvoudige probleemoplossing en programmatests.Bovendien omvat het een cortex-M4 Trace macrocell, die meer diepgaande analyse en optimalisatie van de prestaties van uw applicatie mogelijk maakt, met name nuttig in complexe systemen.

STMicro -elektronics, een wereldwijd erkend halfgeleiderbedrijf, staat bekend om het ontwikkelen van betrouwbare oplossingen in het halfgeleiderspectrum.Dit bedrijf combineert expertise in silicium- en systeemontwerp en maakt gebruik van zijn sterke productiemogelijkheden en uitgebreide intellectueel eigendom (IP) -bibliotheek.Door samen te werken met verschillende strategische partners, speelt STMicroelectronics een rol bij het bevorderen van moderne micro-elektronica, met name met zijn focus op System-on-Chip (SOC) -technologie.De STM32F446ret6 is een voorbeeld van deze aanpak, gemaakt om een breed scala aan toepassingen te ondersteunen met zijn veelzijdige mogelijkheden.
| Onderdeelnummer | STM32F401RET6 | STM32F446RET6 | STM32F401RDT6 | ATSAM4S8BA-AU | STM32F411RET6 |
| Fabrikant | Stmicro -elektronica | Stmicro -elektronica | Stmicro -elektronica | Microchip -technologie | Stmicro -elektronica |
| Pakket / kast | 64-lqfp | 64-lqfp | 64-lqfp | 64-lqfp | 64-lqfp |
| Aantal pinnen | 64 | 64 | 64 | 64 | 64 |
| Kernarchitectuur | ARM | ARM | ARM | ARM | ARM |
| Gegevensbusbreedte | 32 B | 32 B | 32 B | 32 B | 32 B |
| Aantal I/O | 50 | 47 | 50 | 50 | 50 |
| Interface | Kan, i2c, i2s, irda, ... | I2C, Irda, MMC, ... | I2c, i2s, irda, spi, ... | I2c, i2s, irda, lin, ... | I2c, i2s, irda, lin, ... |
| Geheugengrootte | 512 kb | 512 kb | 512 kb | 384 kb | 512 kb |
| Randapparatuur | Brown-out detecteren/resetten, ... | Brown-out detecteren/resetten, ... | Brown-out detecteren/resetten, ... | Brown-out detecteren/resetten, ... | Brown-out detecteren/resetten, ... |
Stuur een aanvraag, we zullen onmiddellijk reageren.
Stmicroelectronics staat bekend om zijn werk in System-on-Chip (SOC) technologie.Dit veld combineert verschillende componenten in een enkele chip, Apparaten toestaan om meerdere taken efficiënt uit te voeren.Deze aanpak maakt het mogelijk om krachtige en compacte elektronica te maken voor een brede Bereik van toepassingen.
STMicroelectronics is een toonaangevend bedrijf in Semiconductor Solutions. Ze ontwerpen en produceren componenten die verschillende apparaten helpen voeden in de industrieën, van automotive tot industriële elektronica, verbetering Prestaties en energie -efficiëntie.
De STM32F446RET6 Microcontroller biedt zowel standaard als geavanceerd Communicatie -interfaces, waardoor het verbinding kan maken en met communiceren verschillende apparaten gemakkelijk.Het bevat ook een Floating Point -eenheid (FPU), waardoor het nauwkeurig complexe wiskundige taken kan uitvoeren, waardoor het wordt Het geschikt voor toepassingen die precisie en snelheid vereisen.
Op 2024/10/30
Op 2024/10/30
Op 8000/04/18 147758
Op 2000/04/18 111953
Op 1600/04/18 111349
Op 0400/04/18 83722
Op 1970/01/1 79508
Op 1970/01/1 66920
Op 1970/01/1 63078
Op 1970/01/1 63017
Op 1970/01/1 54081
Op 1970/01/1 52147