
De STM32F103RCT6 is gebouwd rond de arm Cortex-M3 32-bit RISC-kern, ontworpen om efficiënt te werken met een snelheid van 72 MHz.Het combineert deze verwerkingsmogelijkheden met snel ingebedde herinneringen, met tot 512 kbytes flash -geheugen en 64 kbytes SRAM.Deze zijn gekoppeld aan een breed scala aan geavanceerde I/OS- en randapparatuur die naadloos verbinding maken via twee APB -bussen.
Deze microcontroller valt op omdat hij drie 12-bit ADC's, vier algemene 16-bit timers en twee PWM-timers biedt.Bovendien bevat het een rijke verzameling communicatie -interfaces zoals I2C, SPI, I2S, SDIO, USB, CAN en meerdere USARTS, die voldoen aan zowel standaard als geavanceerde applicatie -eisen.
Het apparaat werkt efficiënt over een breed temperatuurbereik van -40 ° C tot +105 ° C en werkt op een flexibele voeding tussen 2,0 en 3,6 V. Het biedt ook verschillende vermogensbesparende modi, waardoor het geschikt is voor low-energy ontwerpen zonderCompromitterende functionaliteit.
Deze mogelijkheden maken de STM32F103RCT6 een aanpasbare oplossing voor diverse toepassingen.Of u nu werkt aan motoraandrijvingen, medische hulpmiddelen of gamingrandapparatuur, deze microcontroller kan het allemaal aan.Het past ook sterk voor industriële automatisering, GPS -systemen en consumentenelektronica zoals alarmen, printers en HVAC -systemen.De veelzijdigheid en robuuste prestaties onderscheiden het als een betrouwbare keuze op meerdere velden.






Technische specificaties, functies, kenmerken en componenten met vergelijkbare specificaties van STMicroelectronics STM32F103RCT6.
| Type | Parameter |
| Levenscyclusstatus | Actief (laatst bijgewerkt: 7 maanden geleden) |
| Factory doorlooptijd | 10 weken |
| Montagetype | Oppervlaktemontage |
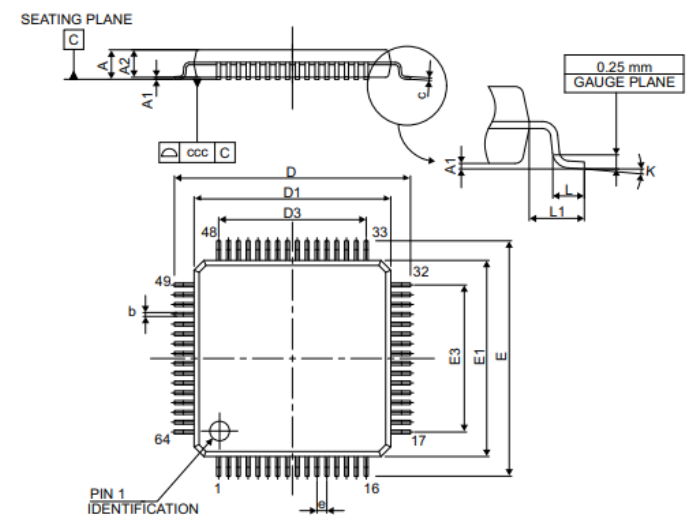
| Pakket / kast | 64-lqfp |
| Oppervlaktemontage | JA |
| Aantal pinnen | 64 |
| Gegevensconverters | A/D 16x12b;D/a 2x12b |
| Aantal I/OS | 51 |
| Waakhond timers | Ja |
| Bedrijfstemperatuur | -40 ° C ~ 85 ° C TA |
| Verpakking | Dienblad |
| Serie | STM32F1 |
| JESD-609 Code | E4 |
| Onderdeelstatus | Actief |
| Vochtgevoeligheidsniveau (MSL) | 3 (168 uur) |
| Aantal beëindigingen | 64 |
| Beëindiging | SMD/SMT |
| Eindafwerking | Nikkel/palladium/goud (ni/pd/au) |
| Max Power Dissipation | 444 MW |
| Eindpositie | Quad |
| Eindvorm | Meulvleugel |
| Voedingsspanning | 3.3V |
| Eindpunt | 0,5 mm |
| Frequentie | 72MHz |
| Basisonderdeelnummer | STM32F103 |
| Telling | 64 |
| Voedingsspanning-min (VSUP) | 2V |
| Interface | Kan, i2c, i2s, irda, lin, sdio, spi, uart, usart, USB |
| Geheugengrootte | 256 kb |
| Oscillatortype | Intern |
| RAM -maat | 48k x 8 |
| Spanning - Supply (VCC/VDD) | 2v ~ 3.6V |
| UPS/UCS/perifeer ICS -type | Microcontroller, RISC |
| Aantal bits | 32 |
| Kernprocessor | ARM® Cortex®-M3 |
| Randapparatuur | DMA, motorbesturing PWM, PDR, POR, PVD, PWM, TEMP SENSOR, WDT |
| Programma -geheugentype | FLASH |
| Kerngrootte | 32-bit |
| Programma -geheugengrootte | 256kb 256k x 8 |
| Connectiviteit | Canbus, I2C, Irda, Linbus, SPI, UART/USART, USB |
| Levering huidige max | 70 mA |
| Bit -maat | 32 |
| Heeft ADC | JA |
| DMA -kanalen | JA |
| Gegevensbusbreedte | 32B |
| PWM -kanalen | JA |
| Aantal timers/tellers | 8 |
| Dikte | 2 MB |
| Kernarchitectuur | ARM |
| Aantal ADC -kanalen | 16 |
| Aantal I2C -kanalen | 2 |
| Aantal SPI -kanalen | 3 |
| Hoogte | 1,45 mm |
| Lengte | 10 mm |
| Breedte | 10,2 mm |
| Bereik SVHC | Geen SVHC |
| Stralingsharding | Nee |
| ROHS -status | ROHS3 -compatibel |
| Leid gratis | Leid gratis |
De STM32F103RCT6 wordt aangedreven door een ARM 32-bit cortex-M3 CPU die werkt met een maximale frequentie van 72 MHz.Het biedt een efficiënte verwerking met 1,25 DMIPS/MHz -prestaties, waardoor een soepele en betrouwbare werking wordt gewaarborgd.De kern ondersteunt single-cycle vermenigvuldiging en hardware-divisie, die ideaal zijn voor het snel afhandelen van complexe berekeningen.
Deze microcontroller biedt flexibele geheugenoplossingen met 256 tot 512 kbytes flash -geheugen voor programma -opslag en tot 64 kbytes SRAM voor gegevensverwerking.Het ondersteunt ook een statische geheugencontroller met vier chip -selectopties, waardoor naadloze integratie met verschillende geheugentypen mogelijk wordt, waaronder Compact Flash, SRAM, PSRAM, NOR en NAND.Bovendien omvat het een LCD -parallelle interface die compatibel is met 8080 en 6800 modi.
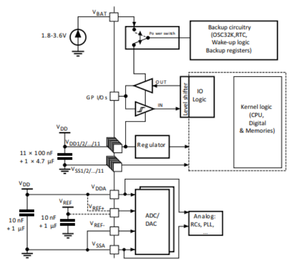
De STM32F103RCT6 zorgt voor betrouwbare stroom- en klokbeheer.Het werkt met een 2,0 tot 3,6 V-voeding en bevat functies zoals Power-on Reset (POR), Power-Down Reset (PDR) en een programmeerbare spanningsdetector (PVD).Het apparaat ondersteunt een verscheidenheid aan oscillatoren, waaronder een 4-tot-16 MHz kristaloscillator, een 8 MHz-fabrieksgebonden RC-oscillator en een 32 kHz-oscillator voor RTC-toepassingen, allemaal met ingebouwde kalibratie-opties.
Voor energie-efficiënte toepassingen biedt deze microcontroller meerdere modi met een laag vermogen, waaronder slaap, stop en standby.Deze modi helpen het stroomverbruik te verminderen met behoud van functionaliteit.Een VBAT-aanbod zorgt ervoor dat de RTC- en back-upregisters operationeel blijven, zelfs in lage vermogensomstandigheden.
Het apparaat omvat drie 12-bit analoog-naar-digitale converters (ADC's) met een snelle conversieratio van 1 µs, ter ondersteuning van maximaal 21 ingangskanalen.Deze ADC's kunnen een breed conversiebereik verwerken van 0 tot 3,6 V en bieden drievoudige monster-en-hold-mogelijkheden.Een ingebouwde temperatuursensor voegt verdere veelzijdigheid toe voor het bewaken van toepassingen.
Twee 12-bit digitale-analoog converters (DAC's) zijn opgenomen, waardoor precieze analoge signaalgeneratie mogelijk is.Deze DAC's zijn geschikt voor toepassingen die soepele en nauwkeurige analoge uitgangen vereisen.
Een 12-kanaals directe geheugentoegang (DMA) -controller vereenvoudigt de gegevensoverdracht tussen randapparatuur zoals timers, ADC's, DAC, SDIO, I2S, SPI, I2C en USARTS.Dit vermindert de CPU -belasting en verbetert de algehele efficiëntie.
De STM32F103RCT6 ondersteunt geavanceerde foutopsporing met seriële debug (SWD) en JTAG -interfaces.Bovendien biedt de Cortex-M3 ingebed Trace Macrocell verbeterde foutopsporingsmogelijkheden voor ontwikkeling en testen.
Deze microcontroller heeft maximaal 112 snelle I/O -poorten, met 51, 80 of 112 I/OS, afhankelijk van het pakket.Veel van deze poorten zijn 5 V-tolerant, waardoor ze geschikt zijn voor het verbinden met externe componenten in verschillende toepassingen.Elke I/O kan worden toegewezen aan externe interruptvectoren, waardoor flexibele configuraties mogelijk zijn.

STMICROElectronics, de fabrikant van de STM32F103RCT6 MicroController, is een toonaangevend wereldwijd halfgeleiderbedrijf.Ze zijn gespecialiseerd in het leveren van een breed scala aan oplossingen voor micro -elektronica, het combineren van expertise in siliciumontwerp en systeemintegratie.Hun producten zijn een integraal onderdeel van verschillende applicaties, waaronder industriële automatisering, consumentenelektronica en autosystemen.De STM32F103RCT6 is een voorbeeld van hun toewijding om hoogwaardige, veelzijdige microcontroller-eenheden te bieden die voldoen aan verschillende behoeften in de industrie.
De onderdelen aan de rechterkant hebben specificaties die vergelijkbaar zijn met de STMicroelectronics STM32F103RCT6.
| Functie | STM32F103RCT6 | MK20DX256VLH7 | STM32F105RCT6 | STM32F107RCT6 | STM32F105RCT7 |
| Fabrikant | Stmicro -elektronica | NXP USA Inc. | Stmicro -elektronica | Stmicro -elektronica | Stmicro -elektronica |
| Pakket / kast | 64-lqfp | 64-lqfp | 64-lqfp | 64-lqfp | 64-lqfp |
| Aantal pinnen | 64 | 64 | - | 64 | 64 |
| Kernarchitectuur | ARM | ARM | - | ARM | ARM |
| Gegevensbusbreedte | 32 B | 32 B | - | 32 B | 32 B |
| Aantal I/O | 51 | 51 | 40 | 51 | 51 |
| Interface | Kan, i2c, i2s, irda, lin, sdio, spi, uart, usart, USB |
Kan, ethernet, i2c, i2s, irda, lin, spi, uart, usart, USB |
- |
Kan, i2c, i2s, irda, lin, spi, uart, usart, USB |
Kan, i2c, i2s, irda, lin, spi, uart, usart, USB |
| Geheugengrootte | 256 kb | 256 kb | - | 256 kb | 256 kb |
| Voedingsspanning | 3.3 V | 3.3 V | 3.3 V | 3.3 V | 3.3 V |
Stuur een aanvraag, we zullen onmiddellijk reageren.
De STM32F103RCT6 is uitgerust met een arm cortex-M3 32-bit RISC-kern Dat werkt met een frequentie van maximaal 72 MHz.Hierdoor staat het toe microcontroller om taken efficiënt af te handelen, waardoor het geschikt is voor Toepassingen die betrouwbare prestaties en snelle verwerking vereisen snelheden.
Deze microcontroller is ontworpen om te werken met een voedingsbereik van 2,0 tot 3,6 V. Deze flexibiliteit zorgt ervoor dat het zich kan aanpassen aan verschillende kracht vereisten met behoud van de consistente werking tussen verschillende Toepassingen.
De STM32F103RCT6 is veelzijdig en kan in veel toepassingen worden gebruikt, inclusief motorcontrole, medische apparaten, gamingrandapparatuur, GPS systemen en industriële automatisering.De functies en het ontwerp maken het ook een goede pasvorm voor apparaten met lage kracht en consumentenelektronica.
Op 2024/11/25
Op 2024/11/25
Op 8000/04/18 147757
Op 2000/04/18 111934
Op 1600/04/18 111349
Op 0400/04/18 83719
Op 1970/01/1 79508
Op 1970/01/1 66894
Op 1970/01/1 63010
Op 1970/01/1 62998
Op 1970/01/1 54081
Op 1970/01/1 52115