
Een binaire teller is een circuit dat is ontworpen om in binaire getallen te tellen.Het werkt met behulp van een reeks slippers, die kleine, stabiele circuits zijn die een enkel binair cijfer of bit kunnen vasthouden.De manier waarop deze flip-flops zijn verbonden, bepaalt hoe de teller functioneert.Elke flip-flop geeft zijn uitvoer door aan de invoer van de volgende in de reeks, waardoor een trapsgewijze effect ontstaat.
Met dit ontwerp kan de teller in binair tellen, waarbij elke toename van de input ervoor zorgt dat de teller naar het volgende binaire getal gaat.Binaire tellers kunnen worden geclassificeerd als asynchroon of synchroon.Het verschil ligt in hoe de flip-flops zijn verbonden en hoe ze reageren op de invoersignalen.Of het nu wordt gebruikt in timingtoepassingen, digitale klokken of andere teltaken, binaire tellers zijn zeer aanpasbaar.
Een binaire teller is een hardwarecircuit gebouwd met behulp van een reeks flip-flops.In deze opstelling maakt de uitgang van elke flip-flop verbinding met de invoer van de volgende in de reeks.Of de teller is geclassificeerd als asynchroon of synchroon hangt af van hoe deze slippers zijn aangesloten.

| Parameter | Waarde |
| Functie | 4-bit binaire teller |
| Rimpel draag output | Ondersteunt Cascading meerdere tellers |
| Typische bedrijfsspanning | 5V |
| Voer klokfrequenties in | 32MHz en 16MHz |
| Uitgang Hoogspanning | 3.5V |
| Uitgang Laagspanning | 0,25V |
| Uitgangsstroom (hoog) | -0.4MA |
| Uitgangsstroom (laag) | 8 ma |
| Pakkettype | 14-pin Dual Inline pakket (DIP) |
| Pin -nummer | Speldnaam | Beschrijving |
| 4, 6, 7, 13 | NC | Geen verbinding |
| 8, 9, 11, 12 | Q0, Q1, Q2, Q3 | Outputpennen |
| 10 | Grond | Grond van het systeem |
| 14 | Clk a | Klokinvoer - Divide door 2 |
| 1 | Clk B | Klokinvoer - Divide door 8 |
| 2, 3 | R | Reset - Degelijke invoer duidelijk |
| 5 | VCC | Voedingsspanning - 4,5 V tot 5,5 V |
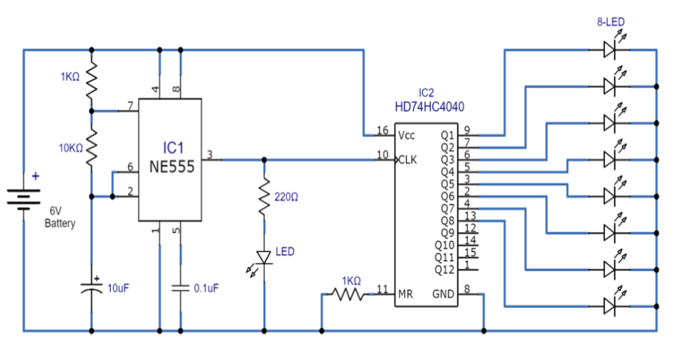
De volgende componenten zijn vereist om een binair tegencircuit te bouwen:
| S.no | Onderdeel | Waarde | Qty |
| 1 | IC | HD74HC4040 | 1 |
| 2 | IC | NE555 timer | 1 |
| 3 | LED's | - | 8 |
| 4 | Keramische condensator | 0,1uf | 1 |
| 5 | Elektrolytische condensator | 10uf | 1 |
| 6 | Weerstand | 1kΩ, 10kΩ, 220Ω | 2, 1, 2001 |
| 7 | Batterij | 6V | 1 |

U kunt de 7493 IC gebruiken voor frequentiedivisie.Dit betekent dat het een invoerfrequentie nodig heeft en deze tot een kleinere frequentie vermindert door het te delen.Dit is handig bij het creëren van stabiele, lagere frequenties voor verschillende elektronische apparaten of systemen die specifieke timing of synchronisatie vereisen.
De IC kan ook worden gebruikt om langdurige vertragingen in elektronische circuits te creëren.Door het circuit zorgvuldig te ontwerpen, kunt u bepalen hoe lang het duurt voordat de teller de cyclus heeft voltooid, waardoor het een nuttig hulpmiddel is in timingtoepassingen.
De IC werkt goed in circuits waarbij timingactiviteiten betrokken zijn.Of u nu timers, klokken of andere apparaten bouwt waar precieze timing nodig is, de 7493 kan helpen de nauwkeurigheid en betrouwbaarheid in het proces te behouden.
U kunt de 7493 IC integreren in op microcontroller gebaseerde projecten.Het werkt effectief als een ondersteunende component in deze projecten, vooral wanneer u een betrouwbare manier nodig hebt om signalen te tellen of te verdelen zonder de microcontroller te belasten met extra verwerkingstaken.
De 7493 IC is een populaire keuze voor het ontwerpen van digitale klokken en timers.De telmogelijkheden maken het gemakkelijk om seconden, minuten of andere intervallen bij te houden, waardoor de apparaten consistent en nauwkeurig werken.
Deze IC kan helpen nieuwe frequenties te genereren door bestaande te combineren en aan te passen.Als u werkt aan een project dat een specifieke frequentie nodig heeft, biedt de 7493 IC een eenvoudige manier om dit te bereiken door functies te gebruiken en te delen.
De IC wordt ook gebruikt voor het genereren van sequenties van binaire getallen.Dit kan worden toegepast in situaties waarin specifieke patronen of stappen moeten worden gevolgd, zoals in geautomatiseerde processen of digitale signaalverwerking.
Het 7493 IC wordt vaak gebruikt in Divide-By-2, Divide-By-8 en Divide-By-16-toepassingen.Met deze modi kunt u frequenties regelen en verminderen door specifieke hoeveelheden, waardoor het gemakkelijker wordt om te passen bij de vereisten van uw project of apparaat.
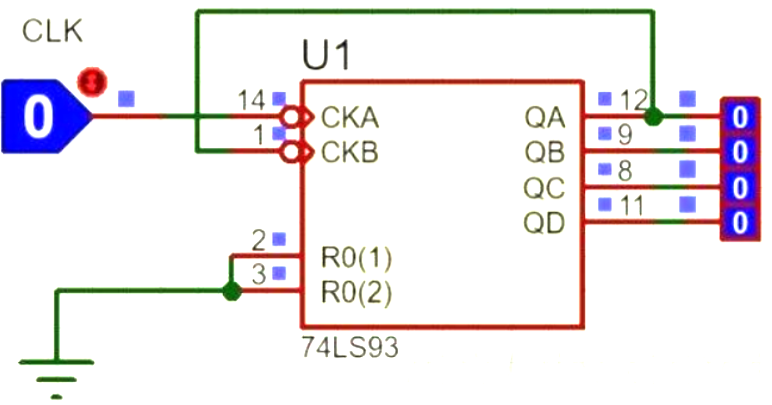
• SN74LS93D
De 7493 IC wordt vaak gebruikt om een 4-bit binaire teller te maken.Met deze opstelling kan het in binaire vorm van 0 tot 15 tellen, door waarden zoals 0000, 0001, 0010, enzovoort, maximaal 1111.Modulus-8 teller.
Het kloksignaal voor de Modulus-2-teller is verbonden met CLKA, terwijl de klokinvoer voor de Modulus-8-teller is aangesloten op CLKB.De resetpennen van de IC, R0 (1) en R0 (2), zijn geaard om de teller te initialiseren.De uitgangen, gelabeld QA, QB, QC en QD, vertegenwoordigen de binaire telling naarmate het vordert.
Wat deze teller veelzijdig maakt, is dat het in verschillende modi kan werken.Bijvoorbeeld, wanneer gebruikt als een MOD-8-teller, telt het van 0 tot 7 in plaats van het volledige bereik van 0 tot 15.Dit wordt gedaan door de klokinvoer aan te passen.Evenzo wisselt de teller in de mod-2-modus af tussen 0 en 1, waardoor de invoerfrequentie effectief in de helft wordt gedeeld.Deze modi maken het IC geschikt voor een breed scala aan toepassingen, zoals frequentiedivisie, timing en digitale taken.

Stuur een aanvraag, we zullen onmiddellijk reageren.
Om een binaire teller te maken, kunt u een reeks J-K-flip-flops gebruiken. De uitgang van de ene flip-flop is verbonden met de klokinvoer van de volgende Flip-flop in de serie.Om ervoor te zorgen dat de flip-flops met elke klok schakelt Puls, de J- en K-ingangen van alle flip-flops moeten worden ingesteld op 1.
De IC 7493 kan functioneren als een 4-bit binaire teller, waardoor het Tel tot 15 in binaire vorm.Als u hoger moet tellen, meerdere IC 7493 eenheden kunnen met elkaar worden verbonden om het telbereik te verlengen.Voor Twee 7493 IC's kunnen bijvoorbeeld tellen van 0 tot 255. Daarentegen, de IC 7490 is een decennium teller, dat telt van 0 tot 9 in binair gecodeerde decimaal (BCD) formaat.Meerdere 7490 IC's kunnen ook worden gecascadeerd om in groter te tellen bereiken.
De 74LS93 is een 4-bit binaire teller die twee soorten bevat Tellers binnen dezelfde IC: een Divide-By-2-teller en een Divide-By-8 balie.Deze tellers kunnen worden gecombineerd voor verschillende toepassingen, dergelijke als het creëren van een cyclus van 8 tellen of het verdelen van invoerfrequenties door twee of acht.De IC is gebouwd met vier J-K flip-flops.
De IC 7493 bestaat uit vier J-K flip-flops.Deze flip-flops zijn Gebruikt om de functies van het tellen en de frequentie te maken van de IC.
In ingebedde systemen worden binaire tellers gebruikt om te tellen bewerkingen, zoals het verhogen of verminderen van waarden.Ze kunnen ook Wissel af tussen deze modi om specifieke sequenties te genereren.De Uitgangen kunnen maximaal 256 bits breed zijn en u kunt een specifieke drempel instellen om een actie te activeren wanneer de telling een bepaalde waarde bereikt.
Een binaire teller kan worden gebruikt als frequentiedeler door de Uitgang van één flip-flop om te fungeren als de klokinvoer voor de volgende fase. Dit verdeelt de invoerfrequentie door een factor die overeenkomt met de Counter's configuratie.Bijvoorbeeld, in een instelling in de kloof, elk Puls bij de uitgang vertegenwoordigt twee invoerklokcycli.Binaire tellers worden ook gebruikt bij het tellen van decimalen, waar ze de frequentie verdelen Tel cijfers van 0 tot 9, met behulp van vier flip-flops voor elk cijfer.
Op 2024/11/29
Op 2024/11/29
Op 8000/04/18 147758
Op 2000/04/18 111956
Op 1600/04/18 111349
Op 0400/04/18 83725
Op 1970/01/1 79508
Op 1970/01/1 66922
Op 1970/01/1 63078
Op 1970/01/1 63017
Op 1970/01/1 54086
Op 1970/01/1 52153