
Afbeelding 1: Symbols voor elektronische componentencircuit
Circuitsymbolen zijn eenvoudige tekeningen die in diagrammen worden gebruikt om verschillende delen van een elektronisch circuit weer te geven.Deze symbolen fungeren als een universele taal in elektronica, waardoor ingenieurs en ontwerpers van over de hele wereld gemakkelijk circuits kunnen begrijpen en bouwen.
Elk symbool is ontworpen om eenvoudig en gemakkelijk te herkennen te zijn, vaak op het component dat het vertegenwoordigt.Het symbool voor een weerstand, die de stroom van elektrische stroom in een circuit vertraagt, is bijvoorbeeld meestal een zigzaglijn.Deze zigzaglijn suggereert het idee van weerstand of vertraging.Evenzo wordt een condensator, die elektrische energie opslaat, weergegeven als twee parallelle lijnen, vergelijkbaar met hoe de werkelijke component eruit ziet.
Het gebruik van deze gestandaardiseerde symbolen zorgt ervoor dat diagrammen duidelijk en consistent zijn.Zonder hen zou het begrijpen of repareren van gecompliceerde circuits veel moeilijker zijn omdat mensen verschillende manieren kunnen gebruiken om dezelfde onderdelen te tonen, wat leidt tot verwarring en fouten.
Deze symbolen helpen ook bij het gemakkelijker maken van complexe diagrammen.In plaats van de fysieke lay -out van de onderdelen te tonen, die ingewikkeld en moeilijk te begrijpen kunnen zijn, richten schematische diagrammen zich op hoe de onderdelen zijn verbonden en samenwerken.Dit maakt het voor ingenieurs gemakkelijker om circuits te ontwerpen, te bestuderen en te veranderen, omdat ze zich kunnen concentreren op hoe de onderdelen elektrisch op elkaar inwerken.
Leercircuitsymbolen is iets dat de meeste mensen kunnen beheren, zelfs als ze net beginnen.Veel van de symbolen zijn gemakkelijk te begrijpen omdat ze zijn ontworpen om eruit te zien als de onderdelen die ze vertegenwoordigen.Het symbool voor een batterij bevat bijvoorbeeld vaak een reeks lijnen die wijzen op de positieve en negatieve uiteinden, waardoor het gemakkelijk is om te onthouden.
Als het gaat om complexere onderdelen, zoals geïntegreerde circuits (IC's), worden de symbolen vaak eenvoudig gehouden.Een IC kan gewoon worden getoond als een rechthoek met sommige labels, in plaats van een gecompliceerde tekening van al zijn innerlijke delen.Dit maakt het voor ingenieurs gemakkelijker om zich te concentreren op het algehele ontwerp van het circuit zonder vast te raken door te veel details.
Hieronder is een tabel met enkele van de meest voorkomende schematische symbolen:
|
Naam |
Symbool |
Details |
|
AC -voeding |
|
Biedt een afwisselende stroom |
|
Ampèremeter |
|
Meet elektrische stroom in ampères |
|
Versterker (operationeel / op-amp) |
|
Versterkt en voert het verschil in spanning |
|
Batterij |
|
Bron van elektrische energie |
|
Condensator (niet-gepolariseerd) |
|
Slaat energie op;Verbindingen zijn verwisselbaar |
|
Diode (knooppunt) |
|
Laat stroom in één richting stromen |
|
Diode (licht emitting / led) |
|
Een diode die licht uitzendt |
|
Samensmelten |
|
Een veiligheidsapparaat dat circuits beschermt tegen overmatige stroom |
|
Inductor |
|
Filtert hoogfrequent geluid |
|
Geïntegreerd circuit / ic |
|
Geminiaturiseerd elektronisch circuit geïntegreerd op een chip |
|
Weerstand |
|
Beperkt de stroomstroom |
|
Transistor (NPN) |
|
Versterkt of schakelt signalen |
|
Voltmeter |
|
Meet spanning tussen twee punten in een circuit |
Circuitnotatie en referentie -aanduidingen zijn zeer nuttige hulpmiddelen voor het lezen en werken met circuitdiagrammen.Ze gedragen zich als een gemeenschappelijke taal die ingenieurs en technici gebruiken om de verschillende onderdelen in een elektrisch circuit te identificeren en te vertellen.Deze gedeelde taal maakt het gemakkelijker om de diagrammen te matchen met de real-life componenten, wat vooral handig is bij het monteren of bevestigen van circuits.
Circuitnotatie verwijst naar de symbolen en labels die worden gebruikt om verschillende elektrische onderdelen op een circuitdiagram weer te geven.Elk symbool staat voor een specifiek type component, zoals weerstanden, condensatoren, diodes of transistoren.Deze symbolen zijn gestandaardiseerd, wat betekent dat ze overal hetzelfde zijn.Op deze manier kan iedereen die elektrotechniek begrijpt het diagram lezen, ongeacht het project.
Bijvoorbeeld:
• Weerstanden worden meestal getoond door een zigzaglijn (in Amerikaanse diagrammen) of een rechthoek (in Europese diagrammen).
• condensatoren worden getekend als twee parallelle lijnen en een van de lijnen kan gebogen zijn als het een condensator is met een positieve en negatieve kant.
• Diodes worden weergegeven door een driehoek die naar een lijn wijst, die de richting toont die de stroomstromen stroomt.
Het gebruik van dezelfde symbolen helpt iedereen de diagrammen gemakkelijk en correct te begrijpen.
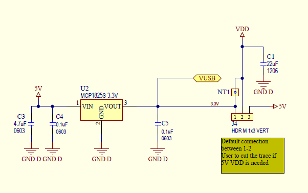
Referentieaanwijzers zijn codes die zijn gemaakt van letters en nummers die aan elk onderdeel in het circuit zijn toegewezen.Deze codes hebben meestal een of twee letters gevolgd door een nummer, zoals R1, C2 of U3.De letters laten zien welk type deel het is en het nummer vertelt u welk specifieke deel het onder andere van hetzelfde type in het circuit is.
Bijvoorbeeld:
• R1, R2, R3 kunnen drie verschillende weerstanden in het circuit zijn.
• C1, C2 Zou twee verschillende condensatoren zijn.
• U1, U2 kan worden gebruikt voor geïntegreerde circuits (IC's).
Dit systeem van referentie -aanwijzers is zeer nuttig tijdens zowel de montage als het onderhoud van elektronische circuits.Hiermee kunnen mensen gemakkelijk de onderdelen in het diagram matchen met de fysieke onderdelen en andere documenten zoals de Bill of Materials (BOM).Dit zorgt ervoor dat de juiste onderdelen op de juiste plaatsen op de printplaat worden gebruikt.
De duidelijkheid van circuitnotatie en referentie -aanwijzers is zeer nuttig tijdens het ontwerp en de productie van elektronische projecten.Tijdens het ontwerpen helpen ze ingenieurs om circuits op een duidelijke en logische manier te regelen, waardoor het gemakkelijker is om potentiële problemen te herkennen.Tijdens de productie maken ze het voor technici gemakkelijker om de circuits correct samen te stellen en problemen te vinden en op te lossen.Ze zijn ook nuttig om documentatie consistent te houden, waardoor het gemakkelijker wordt om projecten in de loop van de tijd te beheren en bij te werken.

Afbeelding 2: Schakelschema met gestandaardiseerde referentieaanwijzers
Om ervoor te zorgen dat referentie -aanwijzers consistent zijn en geen verwarring veroorzaken, worden ze vastgesteld door een standaard.De IEEE 200-1975-standaard werd hiervoor voor het eerst gebruikt, maar nu wordt de ASME Y14.44-2008-standaard gevolgd.Deze normen geven duidelijke regels voor het schrijven en gebruiken van referentieaanwijzers, zodat diagrammen uniform en gemakkelijk te begrijpen zijn.Door aan deze regels te blijven, kunnen ingenieurs schema's lezen en interpreteren zonder problemen, ongeacht wie ze heeft gemaakt of waar.Deze consistentie is vooral nuttig in grote productie -instellingen en teamprojecten waarbij veel mensen mogelijk werken aan verschillende delen van een circuitontwerp.
|
Referentie -aanwijzer |
Componenttype |
|
ATT |
Verzwakking |
|
BR |
Bruggelijkrichter |
|
BT |
Batterij |
|
C |
Condensator |
|
D |
Diode |
|
F |
Samensmelten |
|
IC |
Geïntegreerd circuit |
|
J |
Aansluiting |
|
L |
Inductor |
|
LS |
Luidspreker |
|
P |
Plug |
|
Ps |
Stroomvoorziening |
|
Q |
Transistor |
|
R |
Weerstand |
|
S |
Schakelaar |
|
SW |
Schakelaar (alternatieve afkorting) |
|
T |
Transformator |
|
TP |
Testpunt |
|
TR |
Transistor (alternatieve afkorting) |
|
U |
Geïntegreerd circuit |
|
VR |
Variabele weerstand |
|
X |
Transducer |
|
XTAL |
Kristal |
|
Z |
Zener -diode |
|
ZD |
Zener -diode (alternatieve afkorting) |
Circuitsymbolen zijn de basisbouwstenen van hoe we communiceren in elektronica.Ze bieden een eenvoudige en standaard manier om alle verschillende onderdelen weer te geven waaruit een circuit bestaat.Omdat ze gemakkelijk te leren en algemeen worden herkend, maken deze symbolen het veel eenvoudiger om elektronische systemen te ontwerpen, te begrijpen en te repareren.Of u nu net begint of al jaren met elektronica werkt, wetende dat deze symbolen u in staat stelt om circuitdiagrammen zelfverzekerder en nauwkeuriger te lezen en te maken.Naarmate de technologie verder gaat, zal het begrijpen van deze symbolen altijd een nuttige vaardigheid zijn, waardoor het gemakkelijker is om te werken aan zowel eenvoudige als complexe elektronische projecten.
Als u de symbolen van elke elektronische component kennen, kunt u circuitdiagrammen begrijpen en lezen.Dit is belangrijk voor het bouwen, repareren en het verzorgen van elektronische systemen.
Symbolen in elektrische installatie en onderhoud kunnen iedereen begrijpen hoe elektrische systemen worden samengesteld en hoe ze werken.Dit zorgt ervoor dat alles correct en veilig wordt gedaan.
Elektronische symbolen vertegenwoordigen verschillende delen van een circuit op een eenvoudige en standaard manier, waardoor het gemakkelijker is om elektronische circuits te ontwerpen, te bestuderen en te documenteren.
Er zijn veel versies van elektrische symbolen omdat ze aan verschillende soorten onderdelen, regionale regels en de specifieke behoeften van verschillende industrieën moeten passen.
De standaard voor elektrische symbolen wordt ingesteld door groepen zoals de International Electrotechnical Commission (IEC) en het Institute of Electrical and Electronics Engineers (IEEE).Deze groepen maken richtlijnen om ervoor te zorgen dat symbolen consistent zijn en overal begrepen.
Stuur een aanvraag, we zullen onmiddellijk reageren.
Op 2024/09/4
Op 2024/09/3
Op 8000/04/18 147757
Op 2000/04/18 111936
Op 1600/04/18 111349
Op 0400/04/18 83721
Op 1970/01/1 79508
Op 1970/01/1 66907
Op 1970/01/1 63041
Op 1970/01/1 63012
Op 1970/01/1 54081
Op 1970/01/1 52125