
De BC548 is een veelgebruikte NPN -bipolaire junctietransistor die is ontworpen voor taken zoals schakelen en versterken van signalen in elektronische circuits.Het kan een lading van maximaal 500 ma aan wanneer het wordt gebruikt als een schakelaar, waardoor het veelzijdig is voor verschillende toepassingen met een laag vermogen.Deze transistor wordt geleverd in drie varianten: BC548A,, BC548B, En BC548C.Het belangrijkste verschil tussen deze modellen ligt in hun DC -huidige versterkingswaarden.
De versterking voor de BC548A varieert tussen 110 en 220, terwijl de BC548B een versterkingsbereik van 200 tot 450 heeft en de BC548C het hoogste bereik van 420 tot 800 biedt. Deze waarden bepalen hoeveel de transistor een signaal kan versterken, dat is waarom waarom de reden is waarom de reden waarom de reden isHet selecteren van de juiste variant op basis van de behoeften van uw circuit is cruciaal.Of u nu werkt aan versterking of omschakeling, de BC548 biedt een betrouwbare en efficiënte oplossing.
De BC548 -transistor werkt met behulp van een kleine stroom op zijn basisterminal om de stroom van een grotere stroom tussen zijn collector en emitterterminals te regelen.Om correct te werken, moet de stroom die aan de basis wordt geleverd, beperkt zijn tot niet meer dan 5 mA.Wanneer de basispen is aangesloten op de grond, blijft de verbinding tussen de collector en de emitter open, waardoor er stroom wordt voorkomen dat stroomt door.
Wanneer een signaal wordt toegepast op de basisterminal, sluit het deze verbinding af, waardoor de stroom tussen de collector en emitter kan stromen.Deze toestand wordt het verzadigingsgebied genoemd, waar de transistor volledig "aan" is en het kan tot 500 mA stroom aan.Aan de andere kant, wanneer het signaal naar de basis wordt verwijderd, komt de transistor het afgesneden gebied binnen, schakelt u volledig "uit" en stopt de stroomstroom.
Als u de spanning bij de basisterminal enigszins verhoogt, kan dit een significante verandering in de stroom veroorzaken die door de collector en emitter stroomt.De emitterterminal is zwaar gedoteerd in vergelijking met de andere terminals, waardoor de collectorspanning hoger is dan de basisspanning.Dit gedrag stelt de BC548 in staat om signalen effectief te versterken, waardoor het een betrouwbare keuze is voor veel schakel- en versterkingstaken.
De BC548 -transistor heeft drie terminals, die elk een duidelijke rol spelen in zijn werking.Deze terminals verschillen in termen van hun dopingniveaus en specifieke taken binnen het circuit.Inzicht in de PIN -configuratie helpt u de transistor correct in uw circuit te verbinden.

• Pin-1 (verzamelaar): hier komt de stroom de transistor binnen.Het fungeert als de invoerterminal voor de hoofdstroomstroom in het circuit.
• Pin-2 (basis): de basisterminal is het controlepunt van de transistor.Een kleine stroom die hier wordt toegepast reguleert de grotere stroom die tussen de collector en de emitter stroomt.
• Pin-3 (emitter): dit is de terminal waardoor de stroom de transistor verlaat na het voltooien van zijn pad door het circuit.
De functies en specificaties van de BC548 -transistor worden hieronder gedetailleerd beschreven om inzicht te geven in de functionaliteit en het ontwerp.
| Parameter | Waarde |
| Transistortype | Bi-polair, NPN |
| Aantal pinnen | 3 |
| Pakkettype | TO-92 |
| Maximale verzamelstroom (IC) | 500 mA |
| Maximale collector-emitterspanning (VCE) | 30V |
| Maximale collector-basisspanning (VCB) | 30V |
| Maximale emitter-basisspanning (VEB) | 5V |
| Overgangsfrequentie (FT) | 150 MHz |
| Maximale collectorafwijking | 625 MW |
| DC Current Gain (HFE) | 110 tot 800 |
| Werk- en opslagtemperatuurbereik | -55 ° C tot +150 ° C |
| Mount type | Door de hole |
| Vochtgevoeligheidsniveau (MSL) | 1 (onbeperkt) |
| Maximaal vermogen | 500 MW |
• BC547
• BC549
• BC550
• 2N2222
• 2N3904
• 2N3906
• BC557
• BC558
• BC556
Om ervoor te zorgen dat de BC548 -transistor goed werkt en lang duurt, is het belangrijk om enkele veiligheidsmaatregelen te volgen.Blijf altijd aan de aanbevolen specificaties, omdat het overschrijden ervan schade kan veroorzaken.Vermijd bijvoorbeeld het verbinden van elke belasting die meer dan 30 V of 500 mA vereist, omdat dit verder gaat dan de capaciteit van de transistor.
Let goed op de pin -verbindingen.De pinnen van de transistor moeten correct worden aangesloten;Het omkeren of misplaatsen van ze kan leiden tot storing of permanente schade.Het gebruik van een geschikte weerstand bij de basisterminal is even belangrijk.Dit helpt de stroom die in de basis stroomt te regelen, die niet meer dan 5MA mag overschrijden.
Zorg er ten slotte voor dat de bedrijfstemperatuur binnen het bereik van -55 ° C tot +150 ° C blijft.Overmatige hitte of koude kan de prestaties van de transistor verminderen of leiden tot falen.Het volgen van deze eenvoudige stappen kan u helpen het meeste uit de BC548 -transistor in uw projecten te halen.
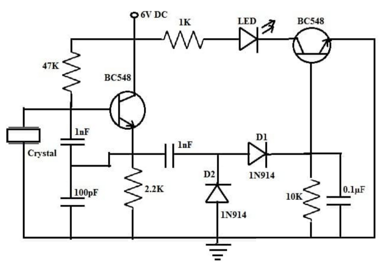
Het kristal testercircuit, gebouwd met behulp van de BC548 -transistor, is een eenvoudige en effectieve manier om te controleren of een kristalcomponent goed werkt.Kristallen vormen een belangrijk onderdeel van veel elektronische projecten, omdat ze helpen bij het genereren van specifieke frequenties.Dit circuit vormt een oscillator en als het kristal functioneel is, knippert de LED in het circuit om aan te geven dat het correct werkt.
Om dit circuit te maken, hebt u een paar basiscomponenten nodig: een 6V DC -voeding, twee BC548 -transistoren, twee 1N914 -diodes, een LED en weerstanden van 2,2 kΩ, 47kΩ, 1kΩ en 10kΩ.Bovendien zijn condensatoren van waarden 0,1 µF, 1NF en 100PF vereist.Nadat u het circuit volgt na het diagram, kunt u met de opstelling kristallen gemakkelijk testen.
Wanneer het kristal is verbonden, genereert het circuit oscillaties, die de eerste BC548 -transistor veroorzaken.Het signaal wordt vervolgens gecorrigeerd door de diodes en gefilterd door condensatoren voordat de tweede BC548 -transistor wordt bereikt, die de LED activeert.Een gloeiende LED geeft een werkend kristal aan, terwijl geen licht suggereert dat het kristal defect is.Deze eenvoudige tester kan tijd besparen en ervoor zorgen dat de kristallen die in uw projecten worden gebruikt, werken zoals zou moeten.

Dit circuit gebruikt twee BC548 -transistoren die samenwerken om de functionaliteit van een kristal te testen.Aangedreven door een 6V -toevoer, is het circuit ontworpen om de stroom veilig te regelen door weerstanden te plaatsen vóór elke component.Het te testen kristal is rechtstreeks verbonden met de basisterminal van de eerste transistor (T1).
Wanneer het kristal oscillaties genereert, activeert het T1 en produceert het een output die door 1N914 -diodes gaat.Deze diodes corrigeren het signaal, dat vervolgens wordt gefilterd door condensatoren voordat deze de basis van de tweede transistor bereikt (T2).T2 versterkt het signaal en verlicht een LED als het kristal correct werkt.
Als de LED niet gloeit, is het kristal defect of beschadigd.Deze opstelling is zeer handig voor het snel verifiëren van de werking van kristallen, vooral in hoogfrequente projecten waar precisie-oscillatoren nodig zijn.De eenvoud en betrouwbaarheid van dit circuit maken het een waardevol hulpmiddel om ervoor te zorgen dat uw kristallen werken zoals verwacht.
Deze transistor is gebouwd met behulp van geavanceerde procestechnologie, waardoor het efficiënt en betrouwbaar werkt in een breed scala van circuits.De gebruikte technologie maakt het geschikt voor zowel schakel- als versterkingstaken, waardoor het een voorsprong in prestaties krijgt.
De BC548 -transistor is ontworpen om een zeer lage foutspanning te produceren.Dit betekent dat het met een hoge precisie werkt, waardoor de stabiliteit in uw circuit wordt gehandhaafd.Deze functie maakt het een betrouwbare keuze voor circuits die nauwkeurigheid vereisen.
Het vermogen om te schakelen tussen aan en uit-toestanden maakt de BC548 al snel ideaal voor snel schakelende toepassingen.Of u nu op een digitaal circuit of een frequentie-afhankelijke opstelling werkt, de snelle reactie zorgt voor soepele prestaties.
De transistor ondersteunt de volledige spanningsbewerking, wat flexibiliteit toevoegt aan het gebruik ervan.Het kan de maximale collector-naar-emitter-spanning effectief verwerken, waardoor een veilige en consistente werking binnen de nominale limieten wordt gewaarborgd.
Met een maximale stroombeoordeling van 500 mA is de BC548 in staat om verschillende componenten tegelijkertijd te besturen.De vermogensafhankelijke capaciteit maakt het ook geschikt voor verschillende toepassingen, van het besturen van LED's tot relais.
De BC548 heeft een hoge DC -stroomversterking, variërend van 110 tot 800, afhankelijk van de variant.Dit maakt het zeer effectief voor het versterken van signalen, vooral bij low-power audio- en signaalverwerkingscircuits.
Vergeleken met vergelijkbare transistoren zoals de BC549 en BC550, produceert de BC548 minder ruis.Dit maakt het een geweldige optie voor circuits waarbij ruisreductie een prioriteit is, zoals in audioversterkers of gevoelige signaalversterkingen.
Dankzij het vermogen om maximaal 500 mA af te handelen, kan de BC548 verschillende componenten aansturen.Het wordt vaak gebruikt met geïntegreerde circuits, andere transistoren, LED's en relais, waardoor het een veelzijdige keuze is voor veel elektronische toepassingen.
De BC548 -transistor wordt vaak gebruikt in Darlington -paren om zwakke signalen te versterken.Door het te koppelen aan een andere transistor, verbetert het de signaalsterkte aanzienlijk, waardoor het ideaal is voor toepassingen die een hoge versterking vereisen.
Deze transistor is een belangrijk onderdeel in sensorcircuits, waardoor signalen van sensoren voor verder gebruik in elektronische systemen worden verwerken en versterken.
Met zijn vermogen om ladingen tot 500 mA aan te kunnen, is de BC548 perfect voor het besturen van kleine belastingen zoals LED's, relais en vergelijkbare apparaten met een low-power.
De BC548 wordt vaak gebruikt in audiocircuits voor het versterken van geluid.Het wordt ook gebruikt in verschillende drivermodules, waaronder LED -stuurprogramma's, estafettrijders en schakelmodules.
Het wordt veel gebruikt in verschillende soorten versterkingsmodules zoals signaalversterkers, push-pull versterkers en audioversterkers.De hoge winst en lage ruis maken het een uitstekende keuze voor deze toepassingen.
U vindt de BC548 in tal van algemene circuits, zoals audio-voorversterkers, aanraakschakelaars, LED-flashcircuits, RF-circuits, warmtegedeling en PWM (pulsbreedtemodulatie) systemen.
Dankzij de snelle schakelsnelheid wordt de BC548 gebruikt in snel schakelapparaten en alarmcircuits.Deze toepassingen profiteren van het vermogen om snel in en uit te schakelen zonder vertragingen.
De BC548 kan vele andere algemene transistoren, zoals de BC547 en 2N3904, vervangen in verschillende elektronische projecten, waardoor het een veelzijdige vervanging is voor vergelijkbare componenten.
Met zijn 500MA -collectorstroombeoordeling kan de BC548 een breed scala aan belastingen aansturen, waardoor het geschikt is voor circuits waarvoor meerdere componenten tegelijkertijd moeten worden aangedreven.
De uitstekende dissipatie van collector en hoge DC-stroomversterking maken de BC548 ideaal voor gebruik in zowel versterkings- als pre-amplificatiestadia van circuits.Dit zorgt voor duidelijke signaalverwerking en efficiënte prestaties.
Stuur een aanvraag, we zullen onmiddellijk reageren.
Op 2024/12/26
Op 2024/12/26
Op 8000/04/18 147767
Op 2000/04/18 111994
Op 1600/04/18 111351
Op 0400/04/18 83758
Op 1970/01/1 79555
Op 1970/01/1 66952
Op 1970/01/1 63098
Op 1970/01/1 63028
Op 1970/01/1 54094
Op 1970/01/1 52176