
Figuur 1. LPC84x-microcontroller
LPC84x-microcontrollers worden veel gebruikt in embedded systemen omdat ze verwerkingscapaciteit, geheugen en randapparatuur combineren in een compact en energiezuinig apparaat.Een betrouwbare werking is echter sterk afhankelijk van een stabiel en goed gecontroleerd opstartproces.Tijdens het opstarten kunnen problemen zoals een onstabiele voedingsspanning, een onjuiste spanningshellingssnelheid of inconsistente resetomstandigheden van invloed zijn op de manier waarop de microcontroller initialiseert.Deze omstandigheden kunnen voorkomen dat het apparaat normaal werkt of het opstarten van het systeem vertragen.
De LPC84x-serie is gebouwd rond de ARM Cortex-M0+ processor, die is geoptimaliseerd voor een laag stroomverbruik en efficiënte prestaties.Deze 32-bits kern ondersteunt snelle interruptafhandeling en deterministische uitvoering, waardoor hij geschikt is voor embedded toepassingen.Dankzij de eenvoudige architectuur kan compacte firmware worden gebouwd met behoud van betrouwbare verwerkingsmogelijkheden.De kern ondersteunt ook standaard ARM-ontwikkeltools voor eenvoudiger programmeren en debuggen.
Deze microcontrollers bevatten on-chip flashgeheugen dat wordt gebruikt om programmacode en firmware op te slaan.De interne flitser biedt doorgaans voldoende ruimte voor ingebedde toepassingen zonder dat er externe geheugenapparaten nodig zijn.Geïntegreerde flitser zorgt voor snellere toegang tot instructies en verbetert de algehele systeemefficiëntie.Het vereenvoudigt ook het hardwareontwerp omdat de microcontroller na het programmeren zelfstandig kan werken.
De LPC84x-familie integreert intern SRAM voor runtime-gegevensopslag en stapelbewerkingen.Dit geheugen biedt snelle toegang tot variabelen, buffers en tijdelijke verwerkingsgegevens.Snelle SRAM verbetert de uitvoeringssnelheid omdat de CPU toegang heeft tot gegevens zonder te wachten op extern geheugen.Het ondersteunt ook multitasking-bewerkingen binnen ingebedde applicaties.
Er zijn meerdere communicatierandapparatuur beschikbaar voor het aansluiten van externe apparaten en modules.Deze omvatten UART-interfaces voor seriële communicatie, SPI-interfaces voor snelle randapparatuurcommunicatie en I²C-interfaces voor sensor- en besturingsnetwerken.Deze ingebouwde communicatieblokken vereenvoudigen hardware-integratie in embedded ontwerpen.Het kan worden gebruikt om beeldschermen, sensoren, geheugenapparaten en andere digitale componenten aan te sluiten.
De LPC84x-microcontrollers bevatten geïntegreerde analoge functies zoals een 12-bit analoog-naar-digitaal converter (ADC).Hierdoor kan het apparaat analoge signalen van sensoren of externe circuits meten.Sommige varianten bevatten ook de Digital-to-Analog Converter (DAC) -functionaliteit voor het genereren van analoge uitgangen.Dankzij deze mogelijkheden kan de microcontroller rechtstreeks communiceren met signalen.
Dankzij GPIO-pinnen (General Purpose Input/Output) kan de microcontroller communiceren met externe hardwarecomponenten.De LPC84x beschikt over flexibele pinconfiguratiefuncties waarmee meerdere functies aan één pin kunnen worden toegewezen.Deze flexibiliteit helpt de PCB-indelingen te optimaliseren en de beschikbare randapparatuur te maximaliseren.GPIO-pinnen kunnen worden geconfigureerd voor digitale invoer, uitvoer of alternatieve randapparatuurfuncties.
Er zijn energiezuinige modi opgenomen om het energieverbruik in toepassingen op batterijen te verminderen.Met deze modi kan de microcontroller ongebruikte randapparatuur uitschakelen of de systeemklokfrequentie verlagen tijdens inactieve perioden.Functies voor energiebeheer helpen de levensduur van de batterij in draagbare apparaten te verlengen.Het systeem kan indien nodig snel terugkeren naar de actieve werking.
Er zijn verschillende timermodules geïntegreerd ter ondersteuning van tijdmeting, signaalgeneratie en gebeurteniscontrole.Deze omvatten timers met meerdere snelheden, door de staat configureerbare timers en watchdog-timers.Timers maken nauwkeurige timingcontrole mogelijk in ingebedde systemen zoals motorbesturing, communicatietiming of periodieke taakplanning.Deze modules verbeteren de betrouwbaarheid en prestaties van het systeem.

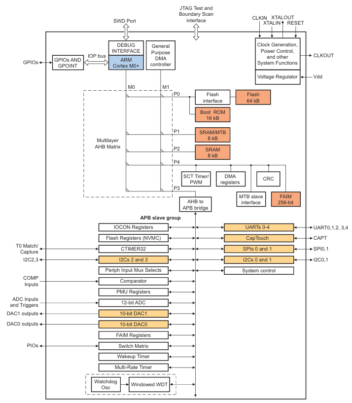
Figuur 2. Blokschema van de LPC84x-microcontroller
De LPC84x-architectuur integreert meerdere functionele blokken die samenwerken om ingebedde verwerkingstaken uit te voeren.Het hart van het systeem wordt gevormd door de ARM Cortex-M0+ CPU, die programma-instructies uitvoert die zijn opgeslagen in het interne flashgeheugen, terwijl toegang wordt verkregen tot gegevens van SRAM.Een meerlaagse AHB-busmatrix verbindt de processor met geheugenmodules en randapparatuurinterfaces, waardoor efficiënte communicatie tussen interne componenten mogelijk wordt.Klokgeneratie en energiebeheer blokkeren de timing van het controlesysteem en zorgen voor een stabiele werking van het apparaat in verschillende prestatiemodi.Debug-interfaces zoals SWD maken het mogelijk om firmware tijdens de ontwikkeling te programmeren en te testen.Diverse randapparatuur, waaronder timers, communicatiemodules en analoge interfaces, zijn via het interne bussysteem verbonden om externe apparaatinteractie mogelijk te maken.Samen vormen deze blokken een compacte microcontrollerarchitectuur die is ontworpen voor efficiënte ingebedde besturing.
|
Parameter |
Symbool |
Typisch / Bereik |
|
Voedingsspanning |
VDD |
1,8 V – 3,6 V |
|
Analoge voedingsspanning |
VDDA |
1,8 V – 3,6 V |
|
Bedrijfsspanning (typisch) |
VDD |
3,3 V |
|
Spanningsdrempel bij inschakelen |
VPOR |
~1,5 V (typisch) |
|
Brown-Out-spanningsniveau |
VBOR |
Configureerbaar (~1,7–2,7 V) |
|
Actieve modus Huidig |
IDD |
Apparaatafhankelijk |
|
Diepe slaapstroom |
IDD(DS) |
Zeer laag (μA-bereik) |
|
Maximale GPIO-spanning |
VIO |
Tot VDD |
|
Bedrijfstemperatuurbereik |
TA |
−40°C tot +105°C |
|
Aanbevolen ontkoppelingscondensator |
— |
0,1 µF nabij elke VDD-pin |
Power-On Reset (POR) is een intern resetmechanisme dat automatisch wordt geactiveerd wanneer de LPC84x-microcontroller voor het eerst wordt ingeschakeld.Het belangrijkste doel ervan is om het systeem in een reset-status te houden totdat de voedingsspanning een veilig bedrijfsniveau bereikt.Wanneer het apparaat wordt opgestart, bewaakt het POR-circuit de voedingsspanning en voorkomt het dat de CPU instructies voortijdig uitvoert.Zodra de spanning stabiel wordt, wordt de resetvoorwaarde opgeheven en begint de processor code uit het interne flashgeheugen uit te voeren.Dit zorgt ervoor dat de microcontroller altijd in een voorspelbare toestand start nadat de stroom is ingeschakeld.In de interne architectuur werkt het resetsysteem samen met de klok- en energiebeheerblokken voordat de normale werking begint.Dit mechanisme vormt de basis van het LPC84x-opstartproces.
Brown-Out Reset (BOR) is een beveiligingsmechanisme dat de LPC84x-microcontroller reset wanneer de voedingsspanning onder een veilige bedrijfsdrempel daalt.Het doel ervan is om te voorkomen dat de CPU werkt onder onstabiele spanningsomstandigheden die onvoorspelbaar gedrag kunnen veroorzaken.Wanneer de spanning onder het geconfigureerde niveau daalt, activeert het BOR-circuit een systeemreset om het geheugen en de randstatus te beschermen.Nadat de voedingsspanning terugkeert naar een stabiel niveau, start het apparaat normaal opnieuw op.Deze functie zorgt voor een betrouwbare werking in systemen waar stroomfluctuaties kunnen optreden.In de interne architectuur werken spanningsbewakingscircuits samen met het vermogensregelblok om laagspanningsomstandigheden te detecteren.Hierdoor kan de microcontroller veilig herstellen van tijdelijke spanningsdalingen.
De externe RESET-pin biedt een hardwaremethode voor het resetten van de LPC84x-microcontroller van buiten de chip.Hiermee kunnen externe apparaten of besturingssignalen de microcontroller indien nodig in een resetstatus dwingen.Wanneer het RESET-signaal actief wordt, stopt de processor met het uitvoeren van instructies en keert terug naar de initiële opstartconditie.Dit zorgt ervoor dat het systeem tijdens bepaalde operationele gebeurtenissen schoon kan herstarten.Nadat het resetsignaal is vrijgegeven, voert het apparaat het interne initialisatieproces uit voordat de firmware opnieuw wordt uitgevoerd.Externe resetcontrole wordt vaak gebruikt tijdens programmeren, debuggen of systeemsupervisie.Binnen de interne systeemstructuur is dit resetpad rechtstreeks verbonden met de centrale resetcontroller.
Een watchdog-reset vindt plaats wanneer de watchdog-timer detecteert dat de systeemsoftware niet langer correct werkt.De watchdog-timer bewaakt voortdurend de uitvoering van het programma door periodieke updates van de actieve firmware te vereisen.Als de software er niet in slaagt de timer binnen de verwachte periode te vernieuwen, loopt de timer af en wordt een systeemreset geactiveerd.Dit mechanisme beschermt het systeem tegen softwarecrashes, oneindige lussen of onverwachte firmwarefouten.Nadat de reset heeft plaatsgevonden, wordt de microcontroller opnieuw opgestart en begint het programma opnieuw uit te voeren.In de interne architectuur werkt de watchdog-timer naast de systeembesturingslogica en timers.Het doel is om de algehele systeembetrouwbaarheid te verbeteren en de continue werking van embedded systemen te behouden.
1. Stabilisatie van de voeding
Wanneer er voor het eerst spanning op het apparaat wordt gezet, hebben de interne circuits een korte periode nodig voordat de voedingsspanning zich stabiliseert.Tijdens deze fase zorgen de interne regelaars en energiebeheerblokken voor de juiste spanningsniveaus voor de CPU en randapparatuur.De microcontroller blijft inactief terwijl deze stabilisatie plaatsvindt.Dit voorkomt onbetrouwbaar gedrag tijdens de vroege opstartfase.Stabiele spanning zorgt ervoor dat interne logische circuits correct kunnen werken.
2. Activering bij inschakelen resetten
Nadat de voeding zich begint te stabiliseren, houdt het Power-On Reset-circuit de processor in een reset-status.Deze reset voorkomt dat de CPU instructies uitvoert totdat de spanning een veilig niveau bereikt.De resetcontroller bewaakt tijdens deze fase continu de voedingsspanning.Pas wanneer de spanning de vereiste drempel overschrijdt, begint de reset te worden vrijgegeven.Dit garandeert dat de microcontroller start met een schone systeemstatus.
3. Initialisatie van de interne klok
Zodra de resetvoorwaarden zijn opgeheven, initialiseert de microcontroller zijn interne kloksysteem.De klokgenerator start de interne oscillator, die timing levert voor CPU- en randapparatuurbewerkingen.Deze klok wordt de belangrijkste timingreferentie voor de uitvoering van het systeem.De processor kan geen instructies uitvoeren zonder een stabiele klokbron.Daarom is klokinitialisatie een belangrijke fase bij het opstarten van het systeem.
4. Geheugeninitialisatie
Tijdens de volgende fase bereidt de processor de interne geheugenstructuren voor die door het programma worden gebruikt.Flash-geheugen levert de firmware-instructies, terwijl SRAM runtime-gegevens opslaat.Het systeem bereidt ook de vectortabel voor die wordt gebruikt voor de afhandeling van interrupts.Door deze geheugenconfiguratie kan de processor het programma-ingangspunt correct lokaliseren.Een goede geheugeninitialisatie zorgt voor een soepele uitvoering van de firmware.
5. Initialisatie van randapparatuur
Na geheugenvoorbereiding schakelt het systeem belangrijke interne randapparatuur in.Deze randapparatuur kan timers, communicatiemodules en besturingsregisters omvatten die vereist zijn door de firmware.Sommige randapparatuur blijft uitgeschakeld totdat de toepassingssoftware deze activeert.De initialisatiefase zorgt ervoor dat de basissysteemomgeving gereed is.Met deze stap wordt het apparaat voorbereid op de uitvoering van toepassingen.
6. Uitvoering van de firmware begint
Zodra alle interne initialisatiestappen zijn voltooid, begint de processor met het uitvoeren van de firmware die is opgeslagen in het flashgeheugen.De uitvoering begint doorgaans vanaf de resetvector die in de programmacode is gedefinieerd.Vanaf dit punt bestuurt de ingebedde applicatie de werking van het systeem.De firmware configureert randapparatuur, verwerkt ingangssignalen en voert systeemtaken uit.Dit markeert de overgang van het opstarten van de hardware naar de runtime van applicaties.
• Langzame spanningsstijging tijdens het opstarten
Als de voedingsspanning te langzaam stijgt, kunnen de interne resetcircuits zich onvoorspelbaar gedragen.Een langzame stijgingssnelheid kan de juiste reset-vrijgave vertragen en de initialisatie van het apparaat beïnvloeden.In sommige systemen probeert de CPU mogelijk op te starten voordat de spanning volledig stabiel is.Dit kan resulteren in inconsistent opstartgedrag.
• Voedingsruis of instabiliteit
Elektrische ruis op de voedingslijn kan het stabiel opstarten van de microcontroller verstoren.Ruis kan tijdelijke spanningsdalingen veroorzaken die onbedoelde resets veroorzaken.Deze fluctuaties kunnen de interne klok- en logische circuits beïnvloeden.Als gevolg hiervan kan de microcontroller herhaaldelijk opnieuw opstarten.
• Onvoldoende ontkoppelingscondensatoren
Slechte ontkoppeling nabij de voedingspinnen van de microcontroller kan tijdens het opstarten een onstabiele spanning veroorzaken.Snelle stroomveranderingen in de chip vereisen nabijgelegen condensatoren om de voeding te stabiliseren.Zonder de juiste ontkoppeling kunnen spanningspieken optreden.Deze instabiliteit kan de systeeminitialisatie beïnvloeden.
• Spanningsdalingen tijdens het opstarten
Als de voeding bij het opstarten niet voldoende stroom kan leveren, kan de spanning kortstondig dalen.Deze situatie kan een brown-out-reset veroorzaken.Dergelijke dalingen kunnen optreden wanneer andere componenten in het systeem tegelijkertijd opstarten.Deze tijdelijke dips kunnen het opstartproces onderbreken.
•Signaalinstabiliteit resetten
Externe resetsignalen die tijdens het opstarten fluctueren, kunnen herhaalde resets veroorzaken.Als het resetsignaal niet stabiel blijft, kan het zijn dat de microcontroller de initialisatie nooit voltooit.Dit kan voorkomen dat de firmware normaal wordt uitgevoerd.Voor een betrouwbare start zijn stabiele resetomstandigheden vereist.
• Onjuiste beschikbaarheid van klokbronnen
Als het systeem afhankelijk is van een externe klokbron die niet correct start, werkt de CPU mogelijk niet goed.Zonder een stabiel kloksignaal kan de uitvoering van instructies niet beginnen.Dit kan ertoe leiden dat het systeem niet meer reageert.Klokstabiliteit is belangrijk voor het normale opstarten van microcontrollers.
• Controleer de stabiliteit van de voedingsspanning
De eerste stap voor het oplossen van problemen is het meten van de voedingsspanning van de microcontroller met behulp van een oscilloscoop of multimeter.De spanning moet tijdens het opstarten binnen het aanbevolen bedrijfsbereik blijven.Plotselinge dalingen of pieken kunnen duiden op instabiliteit van de stroomvoorziening.Het observeren van de spanningsgolfvorm tijdens het opstarten kan verborgen problemen aan het licht brengen.Stabiele spanning is belangrijk voor een betrouwbare initialisatie van de microcontroller.
• Controleer de resetsignaaltiming
Het resetsignaal moet stabiel blijven en goed gesynchroniseerd zijn met het opstartproces.Velen controleren vaak de reset-pin om te bevestigen dat deze zich tijdens het opstarten gedraagt zoals verwacht.Een onstabiel of luidruchtig resetsignaal kan het systeem herhaaldelijk opnieuw opstarten.Het verifiëren van de resettiming zorgt ervoor dat initialisatie alleen plaatsvindt nadat de stroom stabiel is geworden.Correct resetgedrag ondersteunt een correcte opstart van het systeem.
• Inspecteer de filtering van de voeding
Componenten voor vermogensfiltering, zoals ontkoppelcondensatoren, moeten zorgvuldig worden onderzocht.Deze condensatoren helpen bij het handhaven van een stabiele spanning tijdens snelle stroomveranderingen.Een slechte plaatsing of onvoldoende capaciteit kan ertoe leiden dat spanningsruis de microcontroller beïnvloedt.Het garanderen van een goede filtering verbetert de opstartbetrouwbaarheid.Hardware-inspectie kan vaak ontbrekende of verkeerd geplaatste condensatoren aan het licht brengen.
• Bevestig de werking van de klokbron
De systeemklok moet correct starten zodat de processor instructies kan uitvoeren.Controleer de oscillatorsignalen om de juiste werking te bevestigen.Als de klokbron niet start, kan de CPU geen firmware uitvoeren.Het monitoren van het kloksignaal helpt bepalen of timingcircuits correct functioneren.Voor normaal opstarten is een betrouwbare klokwerking vereist.
• Onderzoek de initialisatiecode van de firmware
Opstartcode in de firmware kan het gedrag van de systeeminitialisatie beïnvloeden.Bekijk de reset-handler en systeeminitialisatieroutines.Een onjuiste configuratie van systeemregisters of randapparatuur kan de normale werking vertragen.Het verifiëren van de opstartcode zorgt ervoor dat de firmware de hardware correct initialiseert.Software-inspectie is een aanvulling op hardware-foutopsporing.
• Observeer het opstartgedrag met debug-tools
Debug-interfaces zoals SWD maken het mogelijk om de processoractiviteit tijdens het opstarten te controleren.Controleer met behulp van foutopsporingstools of de CPU het hoofdingangspunt van het programma bereikt.Breekpunten en foutopsporingslogboeken helpen onthullen waar de initialisatie stopt.Deze methode biedt waardevol inzicht in het systeemgedrag tijdens de vroege opstartfasen.
Het betrouwbaar opstarten van een LPC84x-microcontroller is afhankelijk van stabiel vermogen, correct resetgedrag en een goed werkend kloksysteem.Belangrijke opstartfasen zijn onder meer energiestabilisatie, reset-vrijgave, klokinstelling, geheugenvoorbereiding en uitvoering van de firmware.Problemen zoals spanningsdalingen, ruis, slechte ontkoppeling of onstabiele resetsignalen kunnen dit proces onderbreken.Zorgvuldig stroomontwerp en systematische probleemoplossing zorgen voor een consistente opstart en stabiele werking van het systeem.
Stuur een aanvraag, we zullen onmiddellijk reageren.
De LPC84x-microcontroller wordt vaak gebruikt in embedded systemen die een laag stroomverbruik en compacte hardware vereisen.Typische toepassingen zijn onder meer industriële besturingssystemen, sensorinterfaces, consumentenelektronica en IoT-apparaten.
U kunt LPC84x-apparaten programmeren met behulp van ARM-compatibele tools zoals Keil MDK, MCUXpresso IDE of IAR Embedded Workbench.Deze omgevingen ondersteunen foutopsporing, compilatie en firmware-ontwikkeling.
Nee, de LPC84x bevat een interne oscillator die de systeemklok kan genereren.Sommige toepassingen kunnen echter een extern kristal gebruiken voor een hogere timingnauwkeurigheid.
De meeste LPC84x-apparaten werken met kloksnelheden tot ongeveer 30 MHz.Deze snelheid maakt een efficiënte verwerking mogelijk met behoud van een laag stroomverbruik.
Ja, LPC84x-apparaten zijn ontworpen met meerdere energiezuinige modi die het energieverbruik tijdens inactieve perioden verminderen.Dit maakt ze geschikt voor draagbare elektronica, IoT-nodes en op batterijen werkende embedded systemen.
Op 2026/03/10
Op 2026/03/9
Op 8000/04/18 147757
Op 2000/04/18 111936
Op 1600/04/18 111349
Op 0400/04/18 83721
Op 1970/01/1 79508
Op 1970/01/1 66909
Op 1970/01/1 63046
Op 1970/01/1 63012
Op 1970/01/1 54081
Op 1970/01/1 52127