
De TJA1050 Fungeert als een link tussen de CAN -protocolcontroller en de fysieke bus, waardoor een manier ontstaat voor gegevens om soepel over deze punten te bewegen.Het is een betrouwbare oplossing in high-speed omgevingen, waardoor het geschikt is voor systemen waar snelle, consistente gegevensoverdracht vereist is.Het ontwerp minimaliseert elektromagnetische emissies, wat betekent dat het helpt interferentie in andere delen van het systeem te voorkomen.Deze functie is vooral waardevol in netwerken waar andere componenten nauw zijn verpakt en verminderde emissies deze onderdelen kunnen functioneren zonder verstoringen.
Wanneer een knooppunt niet wordt aangetast, handhaaft de TJA1050 stabiliteit, waardoor het algehele netwerk onaangetast blijft.In tegenstelling tot eerdere transceivers slaat dit model de standby-modus over, waardoor het ideaal is voor gedeeltelijk aangedreven netwerken waar delen van het systeem af en toe in een power-down status kunnen gaan zonder de rest van het netwerk te beïnvloeden.Deze mogelijkheid maakt het bijzonder nuttig in auto- of industriële instellingen waar systemen vaak ononderbroken connectiviteit vereisen.

| Symbool | Pin | Beschrijving |
| TXD | 1 | Gegevensinvoer verzenden;leest in gegevens van de CAN -controller naar de buslijndrivers |
| GND | 2 | Grond |
| VCC | 3 | Voedingsspanning |
| RXD | 4 | Gegevensuitvoer ontvangen;leest gegevens van de buslijnen naar de CAN -controller |
| Vreef | 5 | Referentiespanningsuitgang |
| Canl | 6 | Low-level CAN BUS LINE |
| Klauw | 7 | Buslijn op hoog niveau |
| S | 8 | Selecteer invoer voor de hoge snelheid of stille modus |



De TJA1050 maakt een snelle gegevensoverdracht mogelijk en bereikt tot 1 Mbaud, wat betekent dat het high-speed netwerken kan verwerken waar snelle en betrouwbare communicatie een prioriteit is.Deze functie is vooral handig in instellingen die continue, krachtige gegevensuitwisseling vereisen, zoals auto- en industriële netwerken.
De TJA1050 voldoet aan de ISO 11898-standaard en zorgt voor compatibiliteit met andere op CAN gebaseerde systemen.Deze naleving betekent dat u het kunt integreren in verschillende netwerken zonder compatibiliteitsproblemen, waardoor het een veelzijdige keuze is voor verschillende projecten.
Met zijn lage elektromagnetische emissieontwerp helpt de TJA1050 het risico op interferentie met nabijgelegen elektronische apparaten te verminderen.Met deze functie kan de transceiver effectief werken, zelfs in omgevingen waar apparaten nauw op elkaar liggen, zoals automobiel- of industriële instellingen.
Het brede common-mode-bereik van de TJA1050 verbetert de immuniteit van elektromagnetische interferentie, waardoor het stabiele prestaties wordt gehandhaafd in omgevingen met hoge elektromagnetische ruis.Deze stabiliteit is essentieel om ervoor te zorgen dat gegevensoverdracht niet wordt beïnvloed door externe storingen.
Een van de unieke voordelen van de TJA1050 is het vermogen om de CAN -bus stabiel te houden, zelfs wanneer sommige knooppunten niet worden aangetast.Deze functie is waardevol in applicaties waar delen van het netwerk af en toe kunnen worden uitgeschakeld, waardoor de rest van het systeem zonder verstoringen kan functioneren.
De TXD-dominante time-outfunctie voorkomt transmissiefouten door de transmissie automatisch te stoppen als een dominante toestand te lang wordt vastgehouden.Deze functie helpt het netwerk te beschermen tegen onbedoelde interferentie of signaalverstoring, ter ondersteuning van de algehele netwerkstabiliteit.
Met de Silent Mode -functie kunt u de zender uitschakelen, waardoor de TJA1050 ideaal is voor monitoring of diagnostiek.Hierdoor kan het apparaat netwerkactiviteit observeren zonder signalen te verzenden, wat nuttig is in systemen waar u moet voorkomen dat het lopende data -verkeer verstoort.
De TJA1050 bevat ingebouwde bescherming tegen autotransiënten, die het beschermt tegen plotselinge spanningspieken.Deze duurzaamheid zorgt ervoor dat de transceiver betrouwbaar in voertuigen kan werken, waar spanningsschommelingen gebruikelijk zijn vanwege verschillende elektrische systemen.
Compatibel met zowel 3.3V- als 5V -apparaten, werkt de TJA1050 goed in verschillende systemen, waardoor u flexibiliteit hebt bij het ontwerpen en integreren van de transceiver in uw projecten zonder zorgen van spanningscompatibiliteit.
De TJA1050 is uitgerust met thermische bescherming en veerkracht van de kortsluiting en bewaakt het tegen oververhitting en toevallige verbindingen met batterij of grond.Deze functies verbeteren de duurzaamheid van het apparaat, waardoor het een betrouwbare keuze is in applicaties met hoge veiligheids- en prestatievereisten.
Met ondersteuning voor maximaal 110 knooppunten kan de TJA1050 veel apparaten in een netwerk verbinden, waardoor het geschikt is voor grote systemen.Deze capaciteit is gunstig in toepassingen waarbij talloze apparaten effectief moeten communiceren zonder het netwerk te overbelasten.
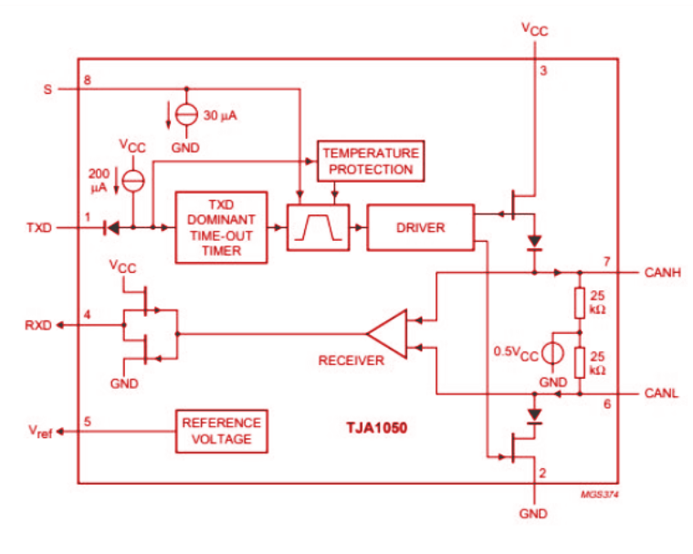
Het blokdiagram van de TJA1050 vertegenwoordigt visueel de manier waarop deze component de gegevensstroom beheert.Het illustreert hoe de zendontvanger gegevenssignalen verzendt en ontvangt, waardoor een evenwichtige uitvoer tussen de canh (hoog-niveau) en CANL (laag niveau) lijnen wordt gehandhaafd.Deze balans is de sleutel tot het regelen van elektromagnetische interferentie, waardoor het apparaat met gemak hoge gegevenssnelheden kan verwerken.Elk deel van het blokdiagram laat zien hoe gegevens worden verwerkt en verzonden, waardoor u de algemene werking van het apparaat kunt begrijpen.
Het is ontworpen met flexibiliteit, het hanteren van snelheden tot 1 Mbaud terwijl je vol blijft aan CAN-normen, waaronder ISO 11898. Met deze aanpak kan de TJA1050 zich naadloos aanpassen aan verschillende toepassingen, wat de functionaliteit en stabiliteit van het apparaat toont in high-speed datacommunicatie-omgevingen.



Technische specificaties, attributen, parameters en vergelijkbare onderdelen voor NXP USA Inc. TJA1050T/N, 118.
| Type | Parameter |
| Montagetype | Oppervlaktemontage |
| Pakket / kast | 8-soic (0,154, 3,90 mm breedte) |
| Oppervlaktemontage | JA |
| Bedrijfstemperatuur | -40 ° C ~ 150 ° C |
| Verpakking | Tape & Reel (TR) |
| Gepubliceerd | 2002 |
| JESD-609 Code | E0 |
| Onderdeelstatus | Verouderd |
| Vochtgevoeligheidsniveau (MSL) | 1 (onbeperkt) |
| Aantal beëindigingen | 8 |
| Type | Zendontvanger |
| HTS -code | 8542.39.00.01 |
| Spanning - levering | 4.75V ~ 5.25V |
| Eindpositie | Dual |
| Eindvorm | Meulvleugel |
| Peak Reflow -temperatuur (CEL) | Niet gespecificeerd |
| Aantal functies | 1 |
| Voedingsspanning | 5V |
| Eindpunt | 1,27 mm |
| Time@peak reflow temperatuur-max (s) | Niet gespecificeerd |
| Basisonderdeelnummer | TJA1050 |
| Telling | 8 |
| Jesd-30-code | R-PDSO-G8 |
| Kwalificatiestatus | Niet gekwalificeerd |
| Voedingsvoorraden | 5V |
| Levering huidige max | 0,075 mA |
| Gegevenssnelheid | 1000 Mbps |
| Protocol | Canbus |
| Aantal stuurprogramma's/ontvangers | 1/1 |
| Duplex | Half |
| Hysterese van de ontvanger | 70 mV |
| Aantal zendontvangers | 1 |
| Lengte | 4,9 mm |
| Zittend hoogte (max) | 1,75 mm |
| Breedte | 3,9 mm |
| ROHS -status | ROHS3 -compatibel |
De TJA1050 en MCP2551 fungeren beide als interfaces tussen de CAN -protocolcontroller en de fysieke blikbus, maar ze hebben unieke kenmerken.De TJA1050 is ontworpen voor high-speed CAN-netwerken, ter ondersteuning van differentiële transmissie en ontvangst tussen de controller en bus.Het is geschikt voor netwerken waar knooppunten kunnen worden ingeschakeld zonder de rest van het systeem te beïnvloeden.De MCP2551 daarentegen ondersteunt ook high-speed CAN, maar staat bekend om zijn fouttolerantie en beschermt de controller tegen hoogspanningspieken veroorzaakt door externe bronnen zoals EMI en ESD.Deze functie biedt een extra laag stabiliteit in de bus, vooral in omgevingen die vatbaar zijn voor elektrische ruis.
Kunnen busspanningsniveaus variëren afhankelijk van de lijn.Op de kieellijn (hoge) lijn bevindt de spanning meestal tussen 2,5 en 3,5 volt wanneer inactief, meestal ongeveer 2,7 tot 3,3 volt tijdens de werking.Op de CANL (lage) lijn varieert de spanning in het algemeen van 1,5 tot 2,5 volt wanneer inactief en tussen 1,7 tot 2,3 volt in loopomstandigheden.Deze niveaus helpen bij het handhaven van een duidelijk differentieel signaal, dat nodig is voor betrouwbare gegevensoverdracht op de CAN -bus.
De TJA1050 werkt binnen een voedingsspanningsbereik van 4,75 V tot 5.25V.Het is een compacte module, met een lengte van 22,0 mm, 11,5 mm breed en 3,3 mm hoog, met een gewicht van ongeveer 0,8 tot 1,0 gram.De TJA1050 kan maximaal 110 knooppunten ondersteunen, waardoor het geschikt is voor grotere CAN -netwerken waar meerdere apparaten naadloos moeten communiceren.
Raspberry Pi wordt niet geleverd met een ingebouwde CAN-businterface, maar het bevat wel een SPI-bus op zijn GPIO-pinnen, die op grote schaal wordt ondersteund door veel CAN-controllers.De SPI -bus maakt gebruik van vier verbindingen: MOSI (master out slave in), miso (master in slave out), SCLK (seriële klok) en CS (chip select), waardoor de frambozen pi kan interface.
De MCP2515 kan module, gecombineerd met de TJA1050 -zendontvanger, communicatie mogelijk maken via een SPI -interface.Deze module voldoet aan V2.0B -normen en ondersteunt de gegevenssnelheden van maximaal 1 Mbps.Het werkt op een 5V DC -voeding en heeft een 8MHz kristaloscillator met een 120Ω beëindigingsweerstand voor signaalstabiliteit.Door verbinding te maken met een SPI-interface op microcontrollers zoals Arduino, maakt deze module naadloze controle over CAN-busapparaten mogelijk, waardoor toepassingen in data-transmissie op lange afstand en signaalstralingpreventie mogelijk worden.
Stuur een aanvraag, we zullen onmiddellijk reageren.
Op 2024/10/29
Op 2024/10/29
Op 8000/04/18 147758
Op 2000/04/18 111938
Op 1600/04/18 111349
Op 0400/04/18 83721
Op 1970/01/1 79508
Op 1970/01/1 66914
Op 1970/01/1 63058
Op 1970/01/1 63012
Op 1970/01/1 54081
Op 1970/01/1 52131