
De Tip32c PNP-transistor is een silicium epitaxiale bascomponent ingekapseld in een TO-220-pakket.Dit ontwerp maakt het goed geschikt voor het schakelen van activiteiten en scenario's die gematigde lineaire prestaties van de stroom vereisen.Met de mogelijkheid om een continue stroombelasting van maximaal 3A te beheren en een piekstroomcapaciteit die 5A bereikt, ondersteunt het een maximale belastingsspanning van 100V.Deze transistor toont een substantieel vermogensdissipatiepotentieel tot 40 W, waardoor het voordelig is voor gebruik in audioversterkersfasen.Het is ook ideaal voor zelfstandige versterkers binnen luidsprekersystemen dankzij de betrouwbare stroomversterking, collectorstroom en het gemak van het beheren van een emitter-base spanning van 5V, naast een basisstroomdrempel van 120 mA.De robuuste stroomafhandeling van de TIP32C benadrukt een effectief gebruik van een koellichaam voor bekwaam thermisch beheer, tijdens langdurige bedrijfsperioden.Deze component vindt de toepassing ervan in audio- en stroomversterkerscircuits waar hoge stroomniveaus worden gewaardeerd.

|
PIN Nr. |
Speldnaam |
Beschrijving |
|
PIN 1 |
Baseren |
Deze pin wordt gebruikt om de transistor -biasing door te regelen
de transistor in-/uitschakelen. |
|
Pin 2 |
Verzamelaar |
Deze pin maakt de stroomstroom mogelijk en is meestal
verbonden met een lading. |
|
Pin 3 |
Emitter |
Deze pin loopt de stroomstroom weg en is meestal
verbonden met GND. |
|
Functie/specificatie |
Details |
|
Transistortype |
PNP |
|
Montagetype |
Door een gat |
|
Pakkettype |
TO-220-3 |
|
Bedrijfstemperatuur (max) |
150 ° C TJ |
|
Vochtgevoeligheidsniveau (MSL) |
1 (onbeperkt) |
|
Power Dissipation (Max) |
40W |
|
Elementconfiguratie |
Enkel element |
|
Collector Current (Max) |
-3a |
|
Cutoff Current - Collector (Max) |
300μA |
|
Verzadigingsspanning van collector-emitter (VCE) |
-1.2V |
|
Emitter basisspanning (vebo) |
-5V |
|
Junction Temperatuur (TJ Max) |
150 ° C |
|
Aantal pinnen |
3 |
|
Elementmateriaal |
Silicium |
|
Verpakking |
Buis |
|
Collector Base Voltage (VCBO) |
-100V |
|
Huidige beoordeling |
-3a |
|
Overgangsfrequentie (FT) |
3MHz |
|
Collector-Emitter-spanning (VCEO) |
-100V |
|
Breakdown-spanning van de collector-emitter |
100V |
|
DC Current Gain (HFE) |
10 tot 50 |
CJF32C, BD582, TIP32D, BD592, 2N6475, BDT32C, 2N6476, MJE30C, 2SB1016, MJE32C, NSP582, MJE5195, NSP5195, RCA32C, RCA30C, TIP62A, TIP62C, TIP62B, 2SB761B, 2SB860, 2SB762B, 2SB869, BD242C, 2SB945, BD540C, ECG292, BD954,, TIP32B,, TIP32A.

De TIP32C PNP -transistor wordt vaak gebruikt in elektronische circuits om als een schakelaar te werken, waardoor de stroomstroom naar een verbonden belasting wordt gereguleerd.In tegenstelling tot de TIP31C NPN -transistor, die zijn emitter heeft aangesloten op de negatieve zijde van de voeding, is de TIP32C omgekeerd geconfigureerd, waarbij de emitter rechtstreeks is aangesloten op de positieve voedingsspanning.Deze omgekeerde setup is wat de werking ervan als PNP -transistor definieert.In zijn rol als schakelaar wordt het gedrag van de transistor geregeld door de spanning die op zijn basisterminal wordt toegepast.Wanneer de basisspanning voldoende lager is dan de emitterspanning, "schakelt de transistor aan", kan de stroom van de emitter naar de collector stromen.Als er geen spanning op de basis wordt toegepast, wordt de transistor "uitgeschakeld", waardoor de stroom naar de belasting wordt geblokkeerd.
Een weerstand is altijd opgenomen in het circuit, verbonden met de basisterminal, om te voorkomen dat overmatige stroom de transistor beschadigt.Deze weerstand beperkt de hoeveelheid stroom die de basis binnenkomt, zodat de transistor veilig werkt.Een mechanische schakelaar kan in het circuit worden geïntroduceerd om de basisspanning te beheren.Wanneer de schakelaar is gesloten, biedt deze de vereiste spanning naar de basis, waarbij de transistor wordt geactiveerd en stroom naar de belasting kan doorgeven.Wanneer de schakelaar open is, wordt de basisspanning verwijderd, waardoor de transistor wordt uitgeschakeld en de belasting loskoppelt van de voeding.

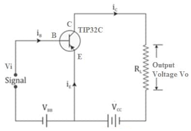
De TIP32C PNP -transistor is niet alleen effectief als een schakelaar, maar dient ook als een component in circuits die zijn ontworpen om signalen te versterken.In deze rol verhoogt het de sterkte van een zwak ingangssignaal, waardoor een robuuster uitgangssignaal wordt geproduceerd.Om dit te bereiken, werkt de transistor in zijn actieve regio, een toestand waar hij lineaire versterking uitvoert met minimale vervorming.Voor een goede versterking moet het circuit specifieke vertekening vaststellen.Twee spanningsbenodigdheden worden gebruikt: de ene om bias door te sturen de emitter-base junction en een andere om de bias van de collector-emitterverbinding om te keren.Deze vooroordelen handhaven de stroom van ladingsdragers, die verantwoordelijk zijn voor het versterken van het ingangssignaal.
In een standaardopstelling wordt de emitter-base junction voorwaarts bevooroordeeld door een spanningsbron, vaak aangeduid als VBB.Met deze bias kan een klein ingangssignaal de stroom van ladingsdragers van de emitter naar de collector moduleren.Tegelijkertijd biedt een afzonderlijke spanningsbron, VCC, omgekeerde bias bij de collector-emitterverbinding, zodat de transistor in zijn actieve gebied blijft en het versterkte uitgangssignaal stabiel en nauwkeurig is.
Het geamplificeerde uitgangssignaal verschijnt over een belastingsweerstand (RL) die is aangesloten op de collectorterminal.Deze uitgang kan versterkte spanning, stroom of vermogen vertegenwoordigen, afhankelijk van de ontwerpvereisten van het circuit.In audiotoepassingen kan de TIP32C bijvoorbeeld zwakke microfoonsignalen stimuleren in luidere luidsprekeruitgangen.Evenzo versterkt het in datacommunicatiesystemen de optische of elektronische signalen voor betrouwbare transmissie over lange afstanden.Het vermogen van de TIP32C om signalen te versterken maakt het zeer waardevol in moderne elektronische ontwerpen.De veelzijdigheid stelt het in staat om taken te verwerken, variërend van kleinschalige audioverwerking tot complexe signaaloverdracht, waardoor de dubbele rol als een schakelaar en een versterker worden versterkt.

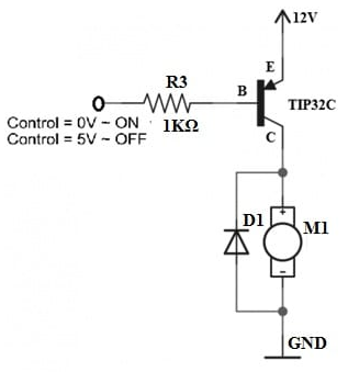
De TIP32C PNP -transistor is een belangrijk onderdeel voor het regelen van DC -motoren in elektronische circuits.Het werkt door de basis te verbinden met het ingangssignaal, de emitter op een constante spanningsbron en de collector naar de motor aan de grondzijde.Met deze opstelling kan de transistor de motorsnelheid reguleren door een proces dat schakelaar wordt genoemd, waarbij het zich volledig op (verzadiging) en volledig uit (afsnijding) toestanden wisselt.Door te regelen hoe lang de transistor in elke toestand blijft, past hij de snelheid en koppel van de motor aan.Een uniek kenmerk van PNP -transistors zoals de TIP32C is hun standaard "aan" -status wanneer de basisspanning laag is, terwijl het aanbrengen van een hogere spanning de motor uitschakelt.Dit maakt het zeer effectief voor toepassingen die precieze en betrouwbare motorcontrole vereisen.De compacte grootte, efficiëntie en betaalbaarheid maken het geschikt voor een breed scala aan toepassingen in zowel industriële systemen als dagelijkse apparaten.
Om de TIP32C -transistor veilig te gebruiken, is het belangrijk om specifieke richtlijnen te volgen.Het kan ladingen tot 3 emperes en 100 volt verwerken, maar het overschrijden van deze limieten kan oververhitting en falen veroorzaken.Voor krachtige toepassingen is het toevoegen van een koellichaam essentieel om warmte te beheren en de transistor binnen het veilige temperatuurbereik van -65 ° C tot +150 ° C te houden.Aangezien de verzamelaar is aangesloten op het metalen tabblad, is een goede isolatie nodig om korte circuits of schade aan componenten in de buurt te voorkomen.Door zich te houden aan deze voorzorgsmaatregelen, zorgt de TIP32C voor betrouwbare prestaties en duurzaamheid in verschillende toepassingen, van huishoudelijke apparaten tot complexe industriële systemen.
• De TIP32C PNP -transistor is een veelzijdige elektronische component die in staat is om hoge stromen en spanningen te verwerken, waardoor het ideaal is voor een reeks toepassingen.
• In versterkingscircuits verhoogt het zwakke signalen met minimale vervorming, het verbeteren van de audiokwaliteit en communicatiehelderheid.
• Het regelt LED's en motoren effectief, waardoor soepel licht dimmen, precieze motorsnelheidsaanpassingen en verbeterde energie -efficiëntie mogelijk zijn.
• Het blinkt uit in hoogstroomschakeltoepassingen, waardoor betrouwbare prestaties in voedingen, motorrijders en industriële apparatuur worden gewaarborgd, terwijl de behoeften aan warmte en onderhoud worden verminderd.
• In combinatie met microcontrollers maakt het geavanceerde motorbesturing in H-Bridge-circuits mogelijk voor robotica en automatiseringssystemen die precisie en flexibiliteit vereisen.
• Op grote schaal gebruikt in industriële en algemene elektronica, ondersteunt het zowel lineaire als schakelsystemen, en biedt aanpassingsvermogen en betrouwbaarheid in veeleisende omgevingen.
• De duurzaamheid en de efficiëntie maken het een go-to-choice voor het optimaliseren van prestaties, het snijden van kosten en het bevorderen van innovatie op verschillende gebieden.
Mult Dev Adv Materiaal Kennisgeving 8/apr/2019.pdf
Stuur een aanvraag, we zullen onmiddellijk reageren.
Op 2024/12/13
Op 2024/12/13
Op 8000/04/18 147757
Op 2000/04/18 111936
Op 1600/04/18 111349
Op 0400/04/18 83721
Op 1970/01/1 79508
Op 1970/01/1 66907
Op 1970/01/1 63037
Op 1970/01/1 63012
Op 1970/01/1 54081
Op 1970/01/1 52125