
De TDA7266SA is een veelzijdige klasse AB Dual-Bridge Audio Power-versterker IC, gebruikt in diverse technologieën zoals computermoederborden, LCD's, tv's en draagbare draadloze apparaten.Gehuisvest in een clipwatt-15-pakket, levert het een winst van 26 dB door zijn dubbele kanalen, met standby, stomme, kortsluiting en thermische bescherming.Het werkt naadloos binnen een spanningsbereik van 3V tot 18V.Een nadere beschouwing van de functies onthult de standby- en stemmingsfuncties van de TDA7266SA en zijn gunstig voor omgevingen gericht op krachtefficiëntie en ruisbeheer.De opname van kortsluitings- en thermische bescherming spreekt tot zijn betrouwbaarheid, wat bijdraagt aan zijn levensduur in apparaten waar robuustheid een prioriteit is.
• TDA7294V
• TDA7297

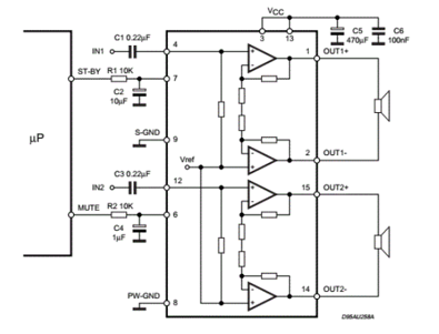
PIN 1: Positieve output (links)
Levert het verrijkte audiosignaal aan het linkerkanaal en biedt duidelijkheid en precisie.
Pin 2: Negatieve uitvoer (links)
Werkt samen met pin 1 om een harmonieuze output voor de linkerkant te handhaven, wat bijdraagt aan uitmuntendheid van audio.
Pin 3: Stroomvoorziening
Biedt de spanning voor het IC, waardoor gestage prestaties en betrouwbaarheid worden gehandhaafd.
Pin 4: Invoer (rechts)
Tunes in het audiosignaal dat is aangewezen voor de versterking van het rechter kanaal.Strategisch aangebrachte afscherming kan ongewenste ruis verminderen.
Pin 12: Invoer (links)
Functies als de gateway voor de linker audio -invoer, waarbij precisie in impedantie -matching de prestaties verbetert.
Pin 6: Stom
Stopt de audio -uitvoer naadloos tijdelijk, een voordeel voor overgangen tijdens verbindingsaanpassingen.
Pin 7: Standby
Behoudt energie door kerncircuits actief te houden, wat waardevol blijkt te zijn in apparaten die werken op beperkte stroombronnen.
Pin 8/9: Grond
Stelt een betrouwbaar pad vast voor stroomrendement, waardoor circuitstabiliteit wordt gewaarborgd.Geavanceerde aardingsmethoden kunnen signaalproblemen zoals vervorming en gebrom voorkomen.
Pin 13: Stroomvoorziening
Dient als een extra vermogensinvoer en benadrukt de vereiste voor efficiënte stroomverdeling om spanning op het circuit te verminderen.
PIN 14: Negatieve uitvoer (rechts)
Voltooi de uitgangsstroom voor het rechter kanaal en harmoniseert met pin 15 om een gebalanceerde audioproductie te bereiken.
Pin 15: Positieve output (rechts)
Voert het verfijnde audiosignaal uit en verzekert naadloze signaaltransmissie naar gepaarde apparatuur.
|
Product
Attribuut |
Attribuutwaarde |
|
Fabrikant |
Stmicro -elektronica |
|
Pakket / kast |
Clipwatt-15 |
|
Verpakking |
Buis |
|
Lengte |
19,85 mm |
|
Breedte |
3,2 mm |
|
Hoogte |
11 mm |
|
Uitgangsvermogen |
7 W |
|
Uitgangsstroom |
2 a |
|
Verdienen |
26 dB |
|
Klas |
Klasse abs |
|
Ratio van de afwijzingsvermogen van de voeding |
56 dB |
|
Voedingsspanning |
3v ~ 18 v |
|
Power Dissipation |
20 W |
|
Bedrijfstemperatuur |
0 ° C ~ 70 ° C |
|
Montagestijl |
Door gat |
|
Aantal kanalen |
2 -kanaals |
|
Producttype |
Audioversterkers |
De TDA7266SA -versterker heeft een vaste winst van 26 dB, ter ondersteuning van een divers spanningsspectrum.Dit bereik is geschikt voor gevarieerde toepassingen, waardoor het aanpassingsvermogen in verschillende contexten wordt verbeterd.Bij praktisch gebruik maakt een dergelijk spectrum naadloze integratie mogelijk in veelzijdige systeemontwerpen, waardoor consistente output in verschillende omgevingen biedt.
De TDA7266SA is uitgerust met uitgebreide beschermende mechanismen en wordt afgeschermd tegen potentiële elektrische verstoringen.Deze functies bewaken tegen risico's zoals overspanning en kortsluiting.Door deze waarborgen op te nemen, kunt u op het apparaat rekenen voor betrouwbare werking en langere levensduur.
Het beheren van audio -uitvoer is eenvoudig met de TDA7266SA's gemakkelijk geactiveerde mute -functie via een besturingspen, waardoor ongewenste ruis wordt vermeden.De standby-modus is vervaardigd om het stroomverbruik te verminderen, in overeenstemming met de principes van energie-efficiënte systemen.Dit doordachte ontwerp ondersteunt moderne milieudoelen en bevordert duurzaamheid.
Onder standaardomstandigheden van 12V met een 8Ω -belasting, biedt de TDA7266SA een uitgang van 8,0 W × 2.Bij 11V met dezelfde belasting verschuift de uitgang naar 7W × 2, met een THD van 10%.Met deze specificaties kunnen luidsprekers met duidelijkheid, geschikt voor gevarieerde applicaties, worden aangebracht en zorgen voor betrouwbare geluidsafgifte.
Winst wordt afgeleid met behulp van de formule:
![]()
In deze vergelijking vertegenwoordigt (RF) de feedbackweerstand en (RI) betekent de invoerweerstand.Het samenspel tussen (RF) en (RI) zorgt voor het verfijnen van winstniveaus, reageren op verschillende behoeften en verlangens.Het kiezen van weerstandswaarden omvat het in evenwicht brengen van verschillende factoren.Overweeg elementen zoals weerstandstolerantie, temperatuurcoëfficiënten en geluidsniveaus.Deze strategie ondersteunt de betrouwbaarheid, zelfs als de voorwaarden fluctueren.
Het moduleren van winst voor verschillende scenario's vereist een vooruitziende blik.Potentiometers bieden instelbare winstopties, waardoor ze ideaal zijn voor precieze aanpassingen in verschillende situaties.In het veld biedt dit een snelle reactie tijdens het testen, het stimuleren van het aanpassingsvermogen en de prestaties van het systeem.Innovatieve methoden, zoals digitaal programmeerbare versterkingsversterkers (DPGA's), vergemakkelijken dynamische versterkingswijzigingen.Deze systemen maken onmiddellijke wijzigingen mogelijk via digitale interfaces, moeiteloos samenvoegen met hedendaagse technologieën.Dergelijke vooruitgang betekent de verschuiving naar meer aanpasbare en intelligente ontwerpstrategieën.
In de TDA7266SA bewaken geavanceerde interne circuits actief tegen potentiële schade van korte circuits.Door de stroom- en spanningsstieken voortdurend te bewaken, gaat het systeem snel in op anomalieën.Het benadrukt de waarde van het handhaven van dergelijk waakzaam toezicht om circuitverstoringen te voorkomen, het praktische succes van deze ingebouwde verdedigingen.
Bij het detecteren van afwijkingen kan het systeem onmiddellijke beschermende maatregelen veroorzaken, zoals het afsluiten of verminderen van het vermogen.Deze doordachte responsstrategie is goed voor het behoud van de integriteit van zowel circuits als sprekers.In praktische omgevingen is dit mechanisme van onschatbare waarde gebleken bij het voorkomen van dure reparaties en het minimaliseren van downtime.
Thermische bescherming gaat met zich mee aan de uitdagingen van overmatige warmte.Door deze aanpak te implementeren, stelt het systeem een operationele consistentie en langdurige levensduur.Er zijn aanwijzingen dat effectief thermisch beheer de duurzaamheid en betrouwbaarheid van elektronische componenten aanzienlijk verbetert.
Na een fout is het aanpakken van de hoofdoorzaken nodig voordat het vermogen wordt hersteld.Grondige inspecties helpen deze problemen te identificeren en verhelpen, het voorkomen van toekomstige incidenten en het waarborgen van een soepele werking.Deze praktijk wordt erkend als een standaardbenadering bij het behouden van optimale prestaties van het elektronische systeem.
De TDA7266SA draagt bij aan de audio -uitvoering van hedendaagse televisies.Het bevat geavanceerde amplificatietechnologie die duidelijkheid en diepte verrijkt.Gebruikerstevredenheid tijdens productevaluatie hangt vaak af van deze audio -precisie.
De TDA7266SA in staat om dual-channel audio te besturen, verbetert het geluid in LCD-displays aanzienlijk.Deze functie wordt duidelijk in instellingen waar meerdere kanalen goed zijn voor een volle audio, die consequent de waarde ervan in hoogwaardige display-systemen bewijst.
In draadloze gadgets functioneert de TDA7266SA -functies in signaalverwerking, waardoor de audiokwaliteit subtiel wordt verbeterd.Deze consistentie over volumeniveaus weerspiegelt vaak de waarde ervan bij het handhaven van een naadloze audio.
De TDA7266SA ondersteunt superieure audio -output op computermoederborden, waardoor duidelijkheid en minimale vervorming worden gewaarborgd.Dit voordeel dient de vraag nauwkeurige geluidsreproductie, hetzij voor gamen of audiotaken.
Het is nodig om opdringerige "pop-roise" te beheren, zorgvuldige controle over stand-by- en stomme signalen.Het gebruik van een microprocessor om de volgorde te orkestreren en capaciteit te implementeren, vermindert langzaam opladen effectief deze geluiden.Systeemontwerp laat zien dat timingvertragingen goed zijn bij het wonen van ongewenste geluiden, waardoor de algehele akoestiek wordt verbeterd.

Het handhaven van lage grondweerstand verhoogt de audiolariteit in TDA7266SA -toepassingen door interferentie en ruis te minimaliseren.Gemalen lussen creëren ongewenst gebrom, wat de goede trouw beïnvloedt.Een sterrenconfiguratie kan deze problemen aanpakken, waardoor potentiële verschillen tussen grondpunten worden verminderd.
Een stabiele voedingspanning tussen 3V en 18V ondersteunt optimale prestaties.Spanningsinconsistenties kunnen audievorming veroorzaken of de versterker beschadigen.Het gebruik van regulatoren of spanningsstabilisatoren zorgt voor stabiele spanningsniveaus.Kleine spanningsschommelingen worden vaak onderschat voor hun impact op de prestaties.
Het beheren van stomme functies vermijdt op de juiste manier abrupte signaalonderbrekingen die pops en klikken veroorzaken.Soft-start mechanismen maken soepele overgangen mogelijk zonder akoestische storingen.
Juiste invoer- en uitgangsimpedantie -matching optimaliseert de efficiëntie van de signaaloverdracht en de trouw.Mismatches leiden tot reflecties en verlies van audiokwaliteit.Impedantie overbruggen of bijpassende transformatoren kunnen voordelig zijn in complexe opstellingen.Het grijpen van de subtiele interacties van circuitcomponenten resulteert vaak in verbeterde geluidsprestaties.
Warmte -dissipatie wordt gebruikt voor de levensduur van de TDA7266SA.Heatsinks of actieve koelsystemen voorkomen oververhitting, een veel voorkomende falen.Effectief thermisch management verlengt de levensduur van de componenten en toont hoe ontwerpende ingewikkeldheden de duurzaamheid kunnen beïnvloeden.
Elektrostatische ontlading (ESD) bescherming verbetert de veerkracht van de versterker tegen statische schade.Beschermingsdioden of ESD-Safe-materialen beschermen gevoelige componenten.Deze praktijk, buiten de voorzorg, is een integraal onderdeel van het stimuleren van de betrouwbaarheid en de levensduur van elektronische systemen.
De TDA7266SA is een dubbele brugversterker, voornamelijk gebruikt om audiosignalen te verbeteren.Het stimuleert de audio -uitvoer in verschillende elektronische apparaten, waardoor de duidelijkheid en de intensiteit van het geluid wordt verhoogd, die doen denken aan verbeteringen die in systemen worden gezocht.Bekendheid met zijn functies maakt aangepaste toepassingen mogelijk, waardoor het gebruik ervan in specifieke contexten wordt geoptimaliseerd.
Dit IC versterkt beide fasen van een audiosignaal en verbetert zowel positieve als negatieve helften.Het verhoogt audiotideliteit en vermindert de vervorming.Evenwichtige versterking is meteen het bereiken van een hoogwaardige output, wat de precisie-inspanningen in audio weerspiegelt.
Het apparaat werkt efficiënt tussen 0 ° C en 70 ° C.Dit bereik zorgt voor consistente prestaties onder verschillende omstandigheden, wat strategieën in het thermische beheer weerspiegelt die prioriteit geven aan de stabiele functie op elektronische apparaten.
De TDA7266SA ondersteunt twee onafhankelijke audiokanalen, waardoor stereo -geluid mogelijk is.Deze opstelling biedt een meeslepende door ruimtelijke scheiding, verwant aan soundstage -technieken die in concertinstellingen worden gebruikt.
Het IC is uitgerust met thermische beschermingscircuits, waardoor schade wordt voorkomen door opnieuw op te starten bij veiligere temperaturen.Dit weerspiegelt een breder ontwerpprincipe in technologie, gericht op het verbeteren van de duurzaamheid en een lange levensduur, net als strategieën voor risicobeheer die serieuze functies onder stress behouden.
Stuur een aanvraag, we zullen onmiddellijk reageren.
Op 2024/10/1
Op 2024/09/30
Op 8000/04/18 147757
Op 2000/04/18 111936
Op 1600/04/18 111349
Op 0400/04/18 83721
Op 1970/01/1 79508
Op 1970/01/1 66909
Op 1970/01/1 63044
Op 1970/01/1 63012
Op 1970/01/1 54081
Op 1970/01/1 52125