

|
PIN -nummer (s) |
Speldnaam |
Beschrijving |
|
3, 4, 5, 6, 12, 13, 14, 15 |
QA naar QH |
Verschuivingsregisteruitvoerpennen |
|
1, 2 |
A&B |
Parallelle invoerpennen |
|
6, 7 |
Kletsen |
Klok ingangen pin |
|
9 |
CLR |
Wissen pin |
|
7 |
VSS |
Grond |
|
14 |
VCC |
Leveringsspanning - 5V, 10V, 15V |
|
Functie |
Beschrijving |
|
Type |
8-bit, parallel-out serie-in shift register |
|
Werkspanning |
3V tot 18V |
|
Voedingsspanning - Max |
5.25V |
|
Voortplantingsvertragingstijd |
25 ns |
|
Max.Klokfrequentie |
36 MHz |
|
Bedrijfstemperatuurbereik |
0 ° C tot +70 ° C |
|
Klokkenmerk |
Volledig gebufferde klok |
|
Pakkettypen |
16-pins PDIP, GDIP, PDSO |
|
Naam |
Type |
|
74LS379 |
Quad Parallel Shift Register |
|
4014 |
4 -bit statische shift -register |
|
CD4035 |
8 bit shift register |
|
74LS323 |
8 bit shift/opslagregister |
|
74LS166 |
8 bit shift register |
|
74HC595 |
Dubbel 4 -bits statisch register |
|
74LS299 |
8 bit shift/opslagregister |
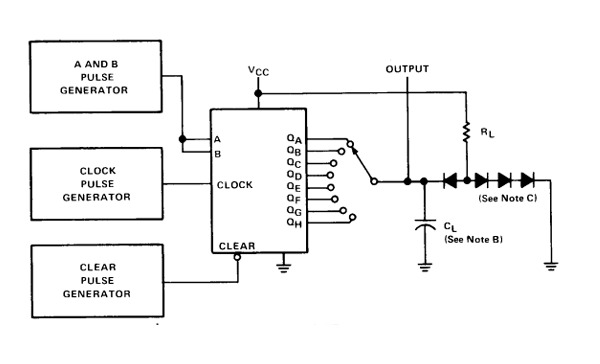
De implementatie van de SN74LS164 Breidt de I/O-mogelijkheden van de microcontroller-gedreven systemen uit en biedt een betrouwbare optie voor digitale elektronische toepassingen.Deze flexibele 14-pins chip beschikt over 4 ingang en 8 uitvoerpennen en stroom- en grondverbindingen, waardoor integratie in een breed spectrum van circuitontwerpen mogelijk wordt.Communicatie met een microcontroller wordt gefaciliteerd door 4 cruciale lijnen: klok, wissen en twee invoerlijnen (A&B).Inputs A en B werken als een typische en poort, waardoor een logische hoge uitgang levert wanneer beide ingangen 5 volt ontvangen, waardoor de signaalregelingsprecisie wordt verbeterd.Het resetten van het schuifregister met de Clear Pin is de ultieme oplossing voor toepassingen die sequentiële gegevensverwerking nodig hebben.
Wanneer projecten talloze perifere verbindingen vereisen, zoals sensornetwerken of ingewikkelde besturingssystemen, is de SN74LS164 nuttig bij het uitbreiden van I/O -pinnen.De toepassing ervan ontdekt innovatieve strategieën voor het optimaliseren van ruimte en middelen, meestal in compacte opstellingen.Het vermogen van de chip om meerdere uitgangen te besturen van beperkte ingangen verhoogt de operationele efficiëntie, waardoor een pad wordt gepresenteerd naar gestroomlijnd circuitontwerp met behoud van functionaliteit.
Het behoud van signaalintegriteit is ernstig bij het opnemen van de SN74LS164 in elektronische circuits.Timingnauwkeurigheid, bereikt door zorgvuldige kloksignaalbeheer, garandeert systeembrede synchronisatie.Door de kloklijn effectief te gebruiken, worden precieze timingreeksen geïmplementeerd, waardoor fouten worden geminimaliseerd en betrouwbare perifere communicatie ondersteunen.Het handhaven van controle over de en gate -ingangen A en B ondernemingen betrouwbare uitgangen, dynamisch in scenario's die een uitstekende betrouwbaarheid vereisen.

In het landschap van technologie komt het SN74LS164 geïntegreerde circuit naar voren als een veelzijdige component met divers nut in verschillende sectoren.
Het tellen van mechanismen
Binnen de wereld van het tegenontwerp valt de SN74LS164 op.De vaardigheid ervan bij het beheren van substantiële datavolumes stroomlijnen tellen van toepassingen, het vinden van relevantie in digitale klokken en frequentietellers.U kunt op zijn precisie en consistentie leunen wanneer de nauwkeurigheid niet-onderhandelbaar is.
Gegevensopslag en overdracht
De SN74LS164 verbetert de gegevensopslag- en overdrachtsmogelijkheden aanzienlijk in registers, waaronder reken- en schuifregisters.De rol van computergieten strekt zich uit tot het stroomlijnen van gegevensbeheer en -verwerking, waardoor het apparaat wordt getoond als een leiding voor het verbeteren van de prestaties binnen computerarchitecturen.Dit weerspiegelt een praktisch begrip van operationele optimalisatie op verschillende apparaten.
Gegevensconversie
Het evolueren tussen seriële en parallelle gegevensformaten wordt naadloos met de SN74LS164, ter ondersteuning van diverse communicatieprotocollen.Deze flexibiliteit voldoet aan de evoluerende eisen van moderne digitale systemen, het verlichten van het aanpassingsvermogen van het technische ontwerp en het voortzetten van de voortgang van communicatietechnologieën.
Systemen voor het genereren van reeks en besturing
In de ingewikkelde dans van sequentievergeniging levert de SN74LS164 precisie en niet aflatende stabiliteit, nuttig voor synchronisatie in controlecircuits.De vaardigheid ervan bij het creëren van stabiele sequenties sluit aan bij de praktische behoeften in PLC's en automatiseringsprocessen, waarbij timing en order de functionaliteit verhogen.
Codeconversie
De SN74LS164 ondersteunt code -conversieprocessen met finesse, die snel tussen gegevensformaten navigeert om te voldoen aan gevarieerde coderingsstandaarden.Dit vermogen stemt technologische oplossingen af met het praktische onderscheid van universeel aanpassingsvermogen, die voldoen aan diverse eisen van het milieu frontaal.

Stuur een aanvraag, we zullen onmiddellijk reageren.
Op 2024/12/20
Op 2024/12/20
Op 8000/04/17 147713
Op 2000/04/17 111742
Op 1600/04/17 111324
Op 0400/04/17 83634
Op 1970/01/1 79282
Op 1970/01/1 66789
Op 1970/01/1 62953
Op 1970/01/1 62838
Op 1970/01/1 54038
Op 1970/01/1 52005