
De 2SC5200 is een krachtige NPN-transistor uit Toshiba.Deze transistor wordt vaak gebruikt in audiofrequentie (AF) versterkers en krachtige audiocircuits.De huidige en hoge huidige winst maken het een ideale keuze voor toepassingen die robuuste prestaties vereisen.Het TO-264-pakket omhult deze transistor, ter ondersteuning van een collector-emitterspanning (VCE) van 230V en een verzamelstroom van 30A, waardoor het kan worden gebruikt in een breed scala aan apparaten zoals televisies, audiosystemen, mobiele telefoons enindustriële controles.
Vervaardigd om veeleisende omstandigheden te doorstaan, is de 2SC5200 een go-to-component geworden voor zowel nieuwe ontwerpen als als vervanging voor de TTA5200.Zijn capaciteit om hoog vermogen aan te pakken en de stroom zorgt ervoor dat het de continue eisen van krachtige uitgangstoepassingen oplevert.In de delicate audiosystemen helpt de hoge huidige winst van de transistor bij het handhaven van duidelijkheid en kracht.De veelzijdigheid wordt verder weergegeven door zijn frequente verschijning in verschillende omgevingen, van de stabiliteit van industriële controlesystemen tot de snelle communicatiebehoeften van mobiele apparaten.
In hoge collectorstroom- en schakelfrequentiescenario's kan de 2SC5200 snel opwarmen, waardoor efficiënt thermisch beheer nodig is.De integratie van koellichamen speelt een rol bij het voorkomen van oververhitting van het circuit, met name in versterkingscircuitontwerpen waar stabiele prestaties en component een lange levensduur prioriteiten zijn.De effectiviteit waarmee warmtedissipatie wordt beheerd, kan de algehele betrouwbaarheid en efficiëntie van het systeem drastisch beïnvloeden.
Vaak in combinatie met de complementaire 2SA1943, vestigt de 2SC5200 een synergie verwant aan de evenwichtige werking van klasse B-versterkers die push-pull-circuits gebruiken.Deze koppeling is niet alleen technisch, maar vertaalt zich in het leveren van hoogwaardige audio-output, resonerend met duidelijkheid en diepte.Velen maken vaak gebruik van thermisch vet of verbinding tussen de transistor en de koellichaam om de warmteoverdrachtsefficiëntie te verbeteren, waardoor de transistoren onder optimale omstandigheden werken.
De praktische implementatie van de 2SC5200 vereist een scherp oog op thermisch beheer om thermische wegloper te voorkomen, een veel voorkomende uitdaging in high-fidelity audioversterkers.Het gebruik van gematchte paren zoals de 2SC5200 en 2SA1943 kan de vervorming aanzienlijk minimaliseren.Bovendien dient het integreren van over-temperatuurbeschermingscircuits als een beveiliging tegen overmatige warmte, die de operationele levensduur van de transistoren kan in gevaar kunnen brengen.
Het robuuste ontwerp en de mogelijkheden van de component illustreren het genuanceerde selectieproces voor het bouwen van betrouwbare en efficiënte elektronische systemen.De strategische combinatie van de 2SC5200 met de 2SA1943 maximaliseert niet alleen de prestaties, maar navigeert ook de dunne lijnen tussen kracht, efficiëntie en duurzaamheid.Deze doordachte benadering van elektronisch ontwerp weerspiegelt een diep begrip van zowel de technische als emotionele elementen die de ontwikkeling van krachtige elektronische systemen stimuleren.
• 2SD1313
• 2SC5242
• 2Sc3320
• FJL4315
• MJL3281A
• KTC5242
• TTC5200
• MJL13002A
• 2SA1943

De 2SC5200 -transistor is ontworpen met drie primaire terminals die een integraal onderdeel zijn van de werking ervan binnen verschillende circuits:
De basisterminal dient als de invoerpen die het voorspellen van de transistor regelt.Door een kleine stroom of spanning toe te passen, regelt de basis de stroom van stroom tussen de collector en de emitter.Deze interactie is vereist voor de functionaliteit van de transistor en kan worden gezien als een toegangspoort die de operationele toestand dicteert, of het nu gaat om afsluiting, actief of verzadiging.
De collector is de terminal waardoor de hoofdstroom stroomt.Verbonden met de belasting in een circuit, vergemakkelijkt het de overdracht van stroom van de externe stroombron via de transistor naar de emitter.De rol van de collector is nodig bij stroomversterking en schakelbewerkingen.
De emitter dient als het uitgangspunt voor stroom die door de transistor stroomt.Het is meestal verbonden met de grond of nul potentieel van het circuit, waardoor een efficiënte stroomuitgang wordt gezorgd.Dit voltooit het circuitpad en stabiliseert de algehele werking.
In praktische scenario's moet aandacht worden besteed aan de precieze configuratie van deze pennen.In audio -amplificatiesystemen kan de juiste biasing aan de basis de vervorming aanzienlijk verminderen, waardoor de akoestische betrouwbaarheid wordt verbeterd.Bij het schakelen van toepassingen is precieze basiscontrole goed voor de snelle overgang tussen geleidende en niet-geleidende toestanden, waardoor optimale prestaties worden gewaarborgd.De impact van robuuste emitterbeurten op thermische stabiliteit en transistorbetrouwbaarheid.Zorgen voor een solide grondverbinding helpt bij het verminderen van oververhitting en bevordert de operationele stabiliteit op lange termijn voor zowel industriële als consumentenelektronica.Bovendien is een efficiënte verbinding met collectorbelasting belangrijk.Onjuiste belastingsverbindingen kunnen leiden tot suboptimale prestaties en potentiële transistorschade.Goed gemaakte lay-outs ondersteund door nauwgezette stroom- en spanningsberekeningen helpen ervoor te zorgen dat de 2SC5200 binnen zijn parameters werkt, waardoor consistente en betrouwbare prestaties worden geboden.
|
Specificatie |
Detail |
|
Type |
High-Power NPN-transistor |
|
Pakket |
TO-264 |
|
Sollicitatie |
Audio -versterker (HIFI) |
|
Schakel |
Eenvoudig in-/uitschakelen |
|
Werkfrequentie |
Lage tot hoge frequentiebereiken |
|
Stroomafwijking |
Laag wanneer |
|
Harmonische vervorming |
Laag |
|
Overgangsfrequentie |
30 MHz |
|
Collector Current (IC) |
15a |
|
Zending tot basespanning (VBE) |
5V |
|
Verzamelaar om spanning te emitter (VCE) |
230V |
|
Basisstroom (IB) |
1.5a |
|
Bedrijfstemperatuur |
-55 ° C tot 150 ° C |
|
Power Dissipation (PD) |
150W |

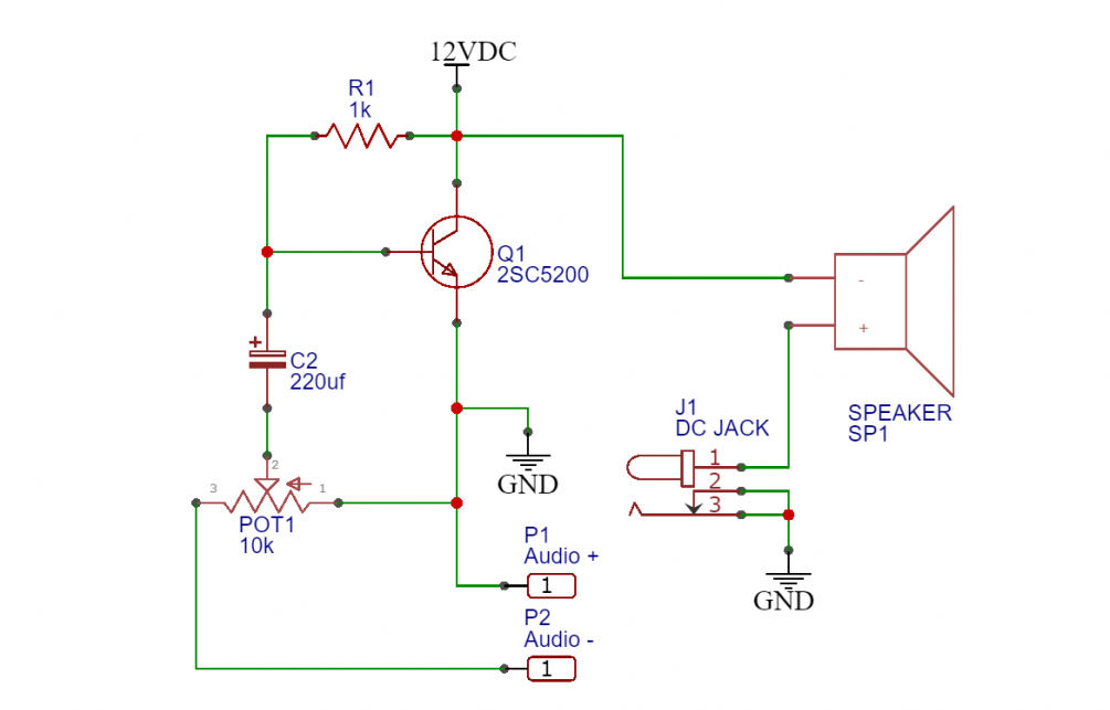
Een functioneel audioversterkercircuit kan worden geconstrueerd met behulp van een 2SC5200 -transistor.Deze opstelling omvat een 0,5 W 8-ohms luidspreker, een 10K potentiometer, een 1K-weerstand, een 220UF-condensator, een 12V DC-voeding, een 3,5 mm DC-aansluiting en een breadboard.
De werking van het circuit begint met een audiosignaal van een bron zoals een smartphone of pc.Eerst wordt het audiosignaal via een potentiometer gevoed, waardoor de gebruiker het ingangsspanningsniveau kan aanpassen en het volume in wezen kan regelen.Vervolgens blokkeert een condensator elke DC -component in het signaal, zodat alleen de AC -component de basisterminal van de transistor bereikt.Deze AC -component is goed voor audiosamplificatie.Vervolgens, bij het bereiken van de basis, versterkt de 2SC5200 -transistor het signaal en transformeert het een zwak gefluister van geluid in een robuuste, heldere uitgang.De versterkte uitgang wordt verkregen uit de collectoraansluiting en geleid naar de negatieve terminal van de luidspreker.Ten slotte is de positieve terminal van de luidspreker rechtstreeks verbonden met de voeding.
Gezien de substantiële stroomversterking, genereert de transistor warmte.Een koellichaam wordt gebruikt om oververhitting te voorkomen, waardoor een efficiënte werking wordt gehandhaafd en de levensduur van het apparaat wordt verlengd.Deze voorzorgsmaatregel is een gerenommeerde praktijk om ervoor te zorgen dat de componenten in de loop van de tijd hoge prestaties blijven leveren.Het beschreven audioversterkercircuit vindt het gebruik ervan in verschillende praktische scenario's.Het wordt vaak gebruikt in muziekopnamestudio's waar het vastleggen en reproduceren van high-fidelity sound een kunst en een wetenschap is.Het circuit is ook een integraal onderdeel van de ontwikkeling van militaire akoestische technologie, waardoor de precieze versterking van geluidsgolven wordt verbeterd voor effectieve inzet.Bovendien profiteren HVAC -radarsystemen van dit circuit omdat het geluidssignalen versterkt, waardoor detectiemogelijkheden worden verbeterd.Deze diverse toepassingen onderstrepen de veelzijdigheid en relevantie van de 2SC5200-transistor in verschillende high-stakes velden.
De 2SC5200 -transistor wordt gewaardeerd vanwege het aanpassingsvermogen over een breed scala aan toepassingen.Het blinkt uit:
• Audiofrequentieversterkers
• Gemiddelde stroomschakelaars
• AF/RF -circuits
• Hoge stroomschakelbelastingen tot 15a
• Apparaten met een laag gedoe
• Push-pull-configuraties
• Hoogkrachtige audiocircuits
• Hoge huidige circuits
• Spanningsregelaarcircuits
• Gemiddelde stroomcircuits
Deze attributen maken het geschikt voor 200 W stereosystemen, die een frequentierespons vereisen van 5Hz tot 100 kHz en een gevoeligheid van 0,75 VRM's.De 2SC5200-transistor wordt geleverd met een duidelijk perceelnummer van drie cijfers dat duidt op naleving van PB-vrije of ROHS-normen.Deze therapietrouw is goed voor milieuvriendelijke elektronische ontwerpen, waardoor u vertrouwen krijgt in de naleving van het product van wereldwijde veiligheids- en milieurichtlijnen.
De gedetailleerde verkenning van de 2SC5200-transistorstructurele attributen, operationele mechanismen en praktische implementaties onthult zijn rol bij het verbeteren van de prestaties en betrouwbaarheid van krachtige audiocircuits en daarna.Om de mogelijkheden van de 2SC5200 volledig te benutten, is bijzondere nadruk op efficiënt thermisch beheer en naleving van regelgevende normen belangrijk.Dit zorgt ervoor dat de transistor niet alleen voldoet aan de prestatieverwachtingen in verschillende veeleisende omgevingen, wat uiteindelijk de lopende vooruitgang en innovatieve toepassingen op het gebied van elektronica weerspiegelt.
Stuur een aanvraag, we zullen onmiddellijk reageren.
Op 2024/10/8
Op 2024/10/8
Op 8000/04/18 147757
Op 2000/04/18 111936
Op 1600/04/18 111349
Op 0400/04/18 83721
Op 1970/01/1 79508
Op 1970/01/1 66909
Op 1970/01/1 63045
Op 1970/01/1 63012
Op 1970/01/1 54081
Op 1970/01/1 52127