
De Max17043 en MAX17044 zijn ontworpen om precieze batterijbewaking te bieden, voor mobiele en handheld -apparaten.De MAX17043 is geoptimaliseerd voor een enkele lithium-ionceltoepassing, terwijl de MAX17044 beter geschikt is voor een opstelling met dubbele cellen.Deze apparaten maken gebruik van geavanceerde algoritmen voor nauwkeurige state-of-lading (SoC) -metingen, waarmee ze worden afgezien van de behoefte aan weerstanden van de huidige zin.Deze aanpak stroomlijnt ontwerpcomplexiteiten en vermindert de kosten, waardoor een opmerkelijke verbetering van de levensduur van de batterij wordt verleend, wat zich vertaalt door precieze ladingsstatusupdates.
In scenario's waar compactheid en energie -efficiëntie zeer wenselijk zijn, zoals in smartphones en wearables, bieden deze monitoren onschatbare, precieze ladingschatting.Deze functionaliteit ondersteunt effectiever batterijbeheer en langere gebruikstijd van apparaten, in overeenstemming met de verwachtingen voor langdurige prestaties.Efficiënte batterijbewaking optimaliseert het energieverbruik, waardoor apparaten in staat worden gesteld om vermogen op basis van gedragspatronen te verwerken.Deze mogelijkheid draagt bij aan duurzame technische ontwikkelingen, waardoor de impact op het milieu afneemt door de levensduur van de batterij te verlengen en elektronisch afval te verminderen.Apparaten met deze monitors leveren de informatie over betrouwbare batterijstatus, die het vertrouwen bevorderen in de resterende gebruikstijd, waardoor de algehele tevredenheid en de perceptie van de productwaarde worden verhoogd.
Het opnemen van de MAX17043- en MAX17044-chips in producten op batterijen markeert een opmerkelijke sprong voorwaarts in draagbare technologie.Door SOC -lezingen aan te bieden en de energie -efficiëntie te verbeteren, bieden deze monitoren plaats aan de dynamische trends in elektronica, resoneren met hedendaagse prioriteiten in duurzaamheid en tevredenheid.Deze evolutie onderstreept het harmonieuze samenspel tussen technologische vooruitgang en de praktische toepassing ervan in producten.

|
PIN |
NAAM |
FUNCTIE |
|
|
UCSP |
TDFN |
||
|
A1 |
8 |
SDA |
Seriële gegevensinvoer/-uitvoer.Open-Drain 2-draads gegevenslijn.
Sluit deze pin aan op het gegevenssignaal van de 2-draads interface.Deze pin heeft een
0,2μA typische pulldown om ontkoppeling te voelen. |
|
A2 |
7 |
SCL |
Seriële klokinvoer.Voer alleen 2-draads kloklijn in.Verbinden
Deze pin naar het kloksignaal van de 2-draads interface.Deze pin heeft een 0,2μA
Typische pulldown om ontkoppeling te voelen. |
|
A3 |
1 |
CTG |
Maak verbinding met de grond.Maak verbinding met VSS tijdens normaal
Bediening. |
|
B1 |
6 |
QSTR |
Quick-start-invoer.Hiermee kan het apparaat resetten
hardware.Maak verbinding met GND indien niet gebruikt. |
|
B2 |
N.C. |
Geen verbinding.Maak geen verbinding. |
|
|
B3 |
2 |
CEL |
Batterijspanningsingang.De spanning van het celpakket is
gemeten door deze pin. |
|
C1 |
5 |
Alrt |
Waarschuwingsuitvoer.Actief-laag onderbrekingssignalering lage toestand van
aanval.Verbind om de ingang van de systeemmicroprocessor te onderbreken. |
|
C2 |
3 |
VDD |
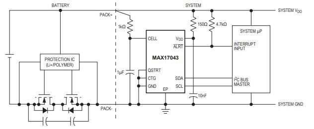
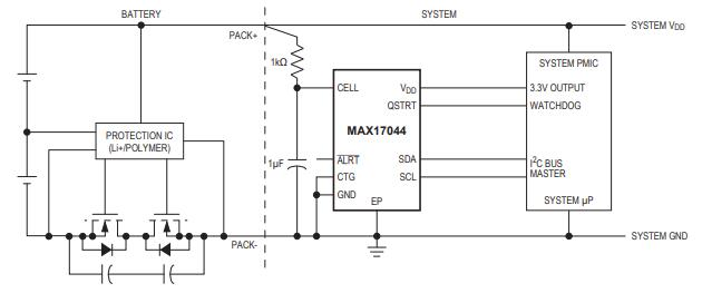
Power-levering input.2.5V tot 4,5 V ingangsbereik.Verbinden met
Systeemvermogen via een ontkoppelingsnetwerk.Verbind een typische ontkoppeling van 10nf
condensator dicht bij pin. |
|
C3 |
4 |
GND |
Grond.Maak verbinding met de negatieve stroomrail van het systeem. |
|
- |
- |
EP |
Blootgestelde pad (alleen TDFN).Maak verbinding met de grond.
|



De precisie van de MAX17043- en MAX17044 -meters is indrukwekkend en biedt spanningswaarden met respectievelijk ± 12,5 mV en ± 30 mV nauwkeurigheid.Deze precisie helpt toepassingen waar prestaties niet kunnen wankelen, omdat zelfs kleine meetfouten kunnen leiden tot inefficiënties of potentiële fouten.Gebruikmakend van het ModelGauge -algoritme, bieden deze meters een nauwkeurige toestand van lading zonder extra componenten zoals zintuiglijke weerstanden nodig te hebben, die het ontwerp vereenvoudigt en de betrouwbaarheid van het systeem verbetert.
Het integreren van deze meters verbetert de batterijbewakingssystemen door de efficiëntie te verhogen.Het ontbreken van externe componenten vermindert de complexiteit en vermindert potentiële faalpunten in circuits.Alarmen voor lage batterijcondities leiden tot tijdige interventies, waardoor het systeemonderzoek wordt voorkomen.Praktisch elektronica -ontwerp laat zien dat het verminderen van externe afhankelijkheden zowel de betrouwbaarheid als de levensduur van het systeem verhoogt.
Ter ondersteuning van een eenvoudige twee-draads interface, zijn deze meters in compacte verpakkingen voor eenvoudige integratie in verschillende apparaten.Deze functie wordt gewaardeerd waar ruimtebeperkingen en integratie -gemak zorgen zijn.De intuïtieve interface vergemakkelijkt snelle implementatie en vereenvoudigt onderhoud, waardoor de projectefficiëntie wordt verbeterd.
Deze meters vertonen aanpassingsvermogen tussen toepassingen, van elektronica tot industriële machines.Hun evenwicht tussen nauwkeurigheid, minimale externe behoeften en vriendelijke interfaces past zich aan technologische vooruitgang aan.Deze vooruitziende blik in configuratieflexibiliteit voldoet effectief aan de diverse eisen van moderne elektronische systemen.
Technische specificaties, kenmerken, parameters en componenten vergelijkbaar met de Max17043g+t uit de MAX17043/MAX17044 -serie van Maxim Integrated.
|
Type |
Parameter |
|
Contact opnemen |
Tin |
|
Montagetype |
Oppervlaktemontage |
|
Aantal pinnen |
8 |
|
Verpakking |
Tape & Reel (TR) |
|
Gepubliceerd |
2012 |
|
Voorvoegselcode |
Ja |
|
Vochtgevoeligheidsniveau (MSL) |
1 (onbeperkt) |
|
ECCN -code |
EAR99 |
|
Eindpositie |
Dual |
|
Voedingsspanning |
3.6V |
|
Time@peak reflow -temperatuur (max) |
30 sec |
|
Functie |
Batterijmonitor |
|
Interface |
I2C |
|
Min voedingsspanning |
2.5V |
|
Nominale voedingsstroom |
50μa |
|
Batterijchemie |
Lithium-ion-polymeer |
|
Hoogte |
800 μm |
|
Breedte |
2 mm |
|
ROHS -status |
Rohs compliant |
|
Inzetten |
Oppervlaktemontage |
|
Pakket / kast |
8-wfdfn blootgestelde pad |
|
Bedrijfstemperatuur |
-20 ° C tot 70 ° C |
|
Serie |
ModelGauge ™ |
|
JESD-609 Code |
E3 |
|
Onderdeelstatus |
Actief |
|
Aantal beëindigingen |
8 |
|
Eindafwerking |
TIN |
|
Peak Reflow -temperatuur (CEL) |
260 |
|
Eindpunt |
0,5 mm |
|
Basisonderdeelnummer |
Max17043 |
|
Aantal kanalen |
1 |
|
Max voedingsspanning |
4.5V |
|
Analog IC - Ander type |
Stroomvoorzieningsbeheercircuit |
|
Verstelbare drempel |
NEE |
|
Aantal cellen |
1 |
|
Lengte |
3 mm |
|
Stralingsharding |
Nee |

Geniet binnen smartphones en tablets van verbeterde connectiviteit, met ontwikkelingen die hun interactie stimuleren.Deze apparaten bieden personalisatie die een groot aantal verlangens en benodigdheden vervult.
Fitness -monitoren illustreren de invloed van technologie op persoonlijke gezondheidsrituelen.Ze bieden inzichten en het volgen van de voortgang en inspireren gezonder leven.Reflecties onthullen opmerkelijke verbeteringen in motivatie en doelenprestaties wanneer deze tools vakkundig worden gebruikt.
Het integreren van geavanceerde technologie in camera's verhoogt zowel beeldkwaliteit als werking.Innovaties zoals Auto-Focus en AI-bewerkte tools hebben fotografie getransformeerd, waardoor het benaderbaarer en bekwaamer wordt.
In de gezondheidszorg versterkt geavanceerde technologische integratie diagnostisch en therapeutisch potentieel.Deze evolutie markeert in de richting van meer op maat gemaakte en nauwgezette oplossingen voor gezondheidszorg, waardoor ze zich eenmaal onachelijk niet kunnen realiseren.
Draadloze luidsprekers vertegenwoordigen de mix van gemak en indrukwekkende audio.Hun eenvoudige werking en compatibiliteit met een scala aan apparaten benadrukt de trend naar Home Entertainment.



Maxim Integrated breidt uitgebreide bijstand en op maat gemaakte oplossingen uit in verschillende domeinen, zoals industriële en medische sectoren.Hun ondersteuning omvat een uitgebreid scala aan ontwerpbronnen en technische documentatie, allemaal gemaakt met een diep begrip van de ingewikkelde uitdagingen in de ontwikkeling van geavanceerde technologie.Met een mix van sectorspecifieke kennis en uitgebreide technische steun, is Maxim Integrated gewijd aan het voeden van innovaties in de industrie.Ze waarderen de rol van continue verbeteringen en pleiten voor een iteratieve productontwikkelingsbenadering.De fusie met gestructureerde ondersteuning verbetert niet alleen de efficiëntie, maar ook voor baanbrekende technologische vooruitgang.
De Max17043 en Max17044 door Maxim Integrated vertegenwoordigen vooruitgang in het gebied van batterijbewaking voor draagbare apparaten.Deze meters leveren precisie bij het monitoren van lithium-ionbatterijen, die naadloos worden aangepast aan eencellige en dubbele celconfiguraties om de betrouwbaarheid en het vertrouwen van het apparaat te verbeteren.Met hun geavanceerde algoritmen en compacte ontwerp verbeteren de Max17043 en Max17044 niet alleen de levensduur van de batterij en verminderen ze ook elektronisch afval, maar komen ze ook perfect in overeenstemming met de moderne eisen voor energie -efficiëntie en duurzaamheid van het apparaat.
Cilindrische batterijhouders.pdf
Maxim geïntegreerde ROHS cert.pdf
Onderdeelnummeringssysteem.pdf
Belangrijke ontwerpoverwegingen voor hartslag.pdf
Inleiding tot gehoorapparaten en belangrijk ontwerp. PDF
Een batterij karakteriseren voor gebruik met een brandstofmeter.pdf
Stuur een aanvraag, we zullen onmiddellijk reageren.
Op 2024/10/28
Op 2024/10/28
Op 8000/04/18 147757
Op 2000/04/18 111931
Op 1600/04/18 111349
Op 0400/04/18 83719
Op 1970/01/1 79508
Op 1970/01/1 66886
Op 1970/01/1 63010
Op 1970/01/1 62984
Op 1970/01/1 54081
Op 1970/01/1 52109