Lage spanning positieve emitter-gekoppelde logica (LVPECL) staat als een belangrijke vooruitgang in digitale logische technologie, afgestemd op de eisen van omgevingen met een laag spanning.LvPecl werkt bij 3,3 V of 2.5V en evolueert uit de traditionele positieve emitter-gekoppelde logica (PECL), die afhankelijk is van een 5,0V-voeding.Deze verschuiving benadrukt de groeiende nadruk op energiezuinige oplossingen die hoge prestaties combineren met een verminderd stroomverbruik.LVPECL is geworteld in de historische ontwikkeling van emitter-gekoppelde logica (ECL) en biedt duidelijke voordelen in high-speed-toepassingen, waaronder telecommunicatie en computergebruik, waar energie-efficiëntie en signaalintegriteit ernstig zijn.Dit artikel graaft in de functies, voordelen en ontwerpoverwegingen van LVPECL en werpt licht op zijn transformerende rol in moderne elektronica.Van praktische toepassingen tot technische onderscheidingen, ontdek hoe LVPecl de toekomst van digitale systemen vormt.

|
Type |
VCC |
Vee |
|
Pecl |
5.0 V |
0,0 V |
|
Lvpecl |
3.3 V |
0,0 V |
|
2.5VPECL |
2.5 V |
0,0 V |
|
2.5Vnecl |
0,0 V |
-2.5 V |
|
Lvnecl |
0,0 V |
-3.3 V |
|
NECL |
0,0 V |
-5.0 V |
• ECL -logica valt op vanwege de opmerkelijk lage uitgangsimpedantie, die in het algemeen tussen 6 en 8 ohm daalt.Deze functie is gekoppeld aan een uitzonderlijk hoge ingangsimpedantie die als bijna oneindig kan worden beschouwd.Dergelijke kenmerken machtigen ECL met indrukwekkende rijmogelijkheden, waardoor het in staat stelt transmissielijnen te beheren met karakteristieke impedanties variërend van 50 tot 130 ohm zonder de prestaties van de AC aanzienlijk af te breken.De mogelijkheid om signaalintegriteit over lange afstanden te behouden is meestal actief in toepassingen zoals backplane bedrading en uitgebreide kabelruns, waarbij het behoud van signaalkwaliteit dominant is.
• De veerkracht van ECL -apparaten tegen schommelingen in spanning en temperatuur is een andere opmerkelijke eigenschap die hen onderscheidt van TTL- en CMOS -technologieën.Deze stabiliteit is voordelig in omgevingen met verschillende omstandigheden, waardoor consistente prestaties worden gewaarborgd.Bovendien vertonen de klokken geproduceerd door ECL-klokchauffeurs superieure synchronisatie en geminimaliseerde scheefheid, die nuttig zijn voor high-speed data-overdrachten.De precisie in timing draagt bij aan verbeterde algemene systeemprestaties, meestal in toepassingen die strikte timingbeperkingen vereisen.
• Bij de vergelijking van ECL met andere signaalmethoden ontstaat een duidelijk onderscheid met betrekking tot frequentieondersteuning.ECL kan frequenties bekwaam verwerken die meer dan 10 GHz overschrijden, terwijl LVD's doorgaans ongeveer 1,5 GHz duiken.Deze mogelijkheid positioneert ECL als een formidabele keuze voor snelle toepassingen, met operationele snelheden die 5 GHz overtreffen en vertragingen consequent onder 1 ns onderhouden.Dergelijke prestatiestatistieken maken ECL vooral gunstig voor kleine tot middelgrote geïntegreerde circuits en digitale systemen met ultrahoogtes, waar elke nanoseconde ertoe doet.
• De compatibiliteit van de ECL met een breder spectrum van transmissielijnimpedanties biedt een opmerkelijk voordeel.In tegenstelling tot LVD's, die een specifieke 100-OHM-beëindigingsweerstand vereist om signaalintegriteit te handhaven, vermindert het aanpassingsvermogen van ECL aan variërende impedanties de waarschijnlijkheid van signaalreflectie en bijbehorende complicaties.Deze flexibiliteit stroomlijnt niet alleen de overwegingen van het ontwerp, maar versterkt ook de betrouwbaarheid bij verschillende toepassingen.De capaciteit om effectief te functioneren in een reeks impedanties, stelt u in staat om ECL te integreren in een bredere verscheidenheid aan systemen zonder de stringente eisen die doorgaans zijn gekoppeld aan andere technologieën.
Terwijl emitter gekoppelde logica (ECL) indrukwekkende voordelen heeft in high-speed-toepassingen, heeft het ook opmerkelijke nadelen die aandacht rechtvaardigen.De primaire problemen omvatten verhoogd stroomverbruik, een beperkte tolerantie voor ruis en een kwetsbaarheid voor externe interferentie.De logische swing in ECL -circuits is beperkt tot slechts 0,8 V, gecombineerd met een DC -ruistolerantie van slechts 200 mV.Dit kenmerk benadrukt de afweging waar de uitzonderlijke snelheidsmogelijkheden van ECL ten koste gaan van vermogensefficiëntie en veerkracht tegen geluidsstoornissen.In werkelijke scenario's kan dit uitdagingen vormen, vooral in omgevingen waar het beheren van stroomverbruik riskant is of waar het handhaven van signaalintegriteit van het grootste belang is.
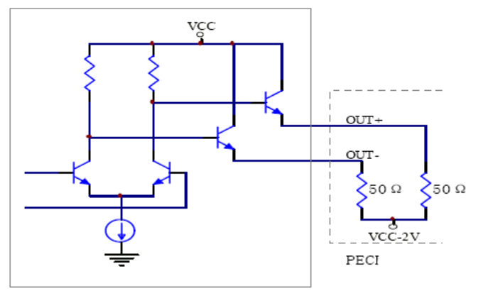
Voor positieve emitter gekoppelde logica (PECL) wordt de standaarduitgangsbelasting ingesteld op 50 ohm met een voedingsspanning van VCC-2V.Onder deze parameters zijn de typische statische niveaus voor OUT+ en Out- VCC-1.3V, met een uitgangsstroom van 14 mA.Hoewel deze configuratie effectief is voor bepaalde toepassingen, kan het mogelijk niet goed overeenkomen met alle situaties, vooral wanneer rekening wordt gehouden met de complexiteit van thermisch beheer en de implicaties van vermogensdissipatie die verband houden met deze uitvoerniveaus.

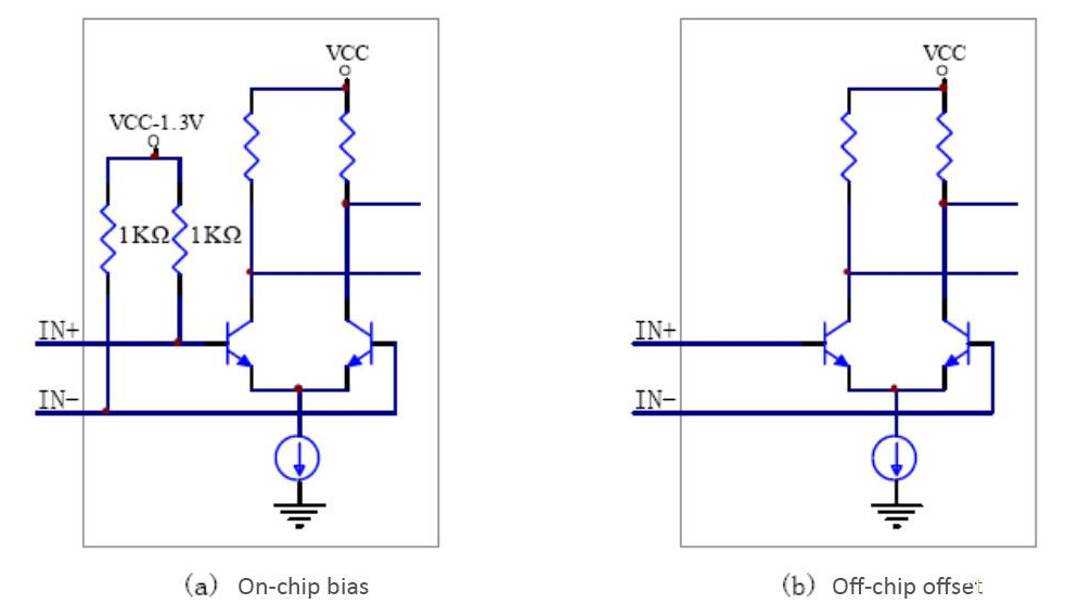
De invoer van PECL is een differentiaalpaar met een hoge ingangsimpedantie.Om het maximale dynamische ingangssignaalniveau te bereiken, moet de gemeenschappelijke modusspanning van dit differentiaalpaar bevooroordeeld zijn tot VCC - 1,3V.Sommige chips bevatten een geïntegreerd biascircuit, waardoor directe verbinding mogelijk is zonder extra componenten.Voor chips zonder dit ingebouwde biascircuit moet echter tijdens gebruik een externe DC-vertekening worden toegepast.

|
Parameter |
Voorwaarde |
Min |
Typisch |
Maximaal |
Eenheid |
|
Output hoog |
Ta = 0 ° C ~ 85 ° C |
VCC - 1.025 |
- |
VCC - 0,88 |
V |
|
Ta = 40 ° C |
VCC - 1.085 |
- |
VCC - 0,88 |
V |
|
|
Output laag |
Ta = 0 ° C ~ 85 ° C |
VCC - 1.81 |
- |
VCC - 1.62 |
V |
|
Ta = 40 ° C |
VCC - 1.83 |
- |
VCC - 1,55 |
V |
|
|
Invoer hoog |
- |
VCC - 1.16 |
- |
VCC - 0,88 |
V |
|
Voer laag in |
- |
VCC - 1.81 |
- |
VCC - 1.48 |
V |
Stuur een aanvraag, we zullen onmiddellijk reageren.
Op 2024/12/27
Op 2024/12/27
Op 8000/04/17 147711
Op 2000/04/17 111670
Op 1600/04/17 111314
Op 0400/04/17 83579
Op 1970/01/1 79220
Op 1970/01/1 66750
Op 1970/01/1 62925
Op 1970/01/1 62798
Op 1970/01/1 54020
Op 1970/01/1 51948