
De LMD18200T is ontworpen om bewegingscontrole eenvoudig en effectief te maken.Deze 3A H-Bridge-driver combineert verschillende soorten circuits in één structuur, waardoor het stabiele, betrouwbare resultaten kan leveren in een reeks toepassingen.Het kan zowel DC- als Stepper -motoren aandrijven, waardoor het veelzijdig is voor veel setups.Met een piekstroomcapaciteit dat tot 6A bereikt, verwerkt de LMD18200T met gemak veeleisende taken.Een uniek kenmerk van dit model is de stroom met lage verlies, die de uitgangsstroom efficiënt helpt beheren.Door zowel bipolaire als CMOS-controle samen met DMOS-stroomapparaten op te nemen, biedt deze H-Bridge een compact en gestroomlijnd ontwerp dat nog steeds alle essentiële motorrijpfuncties omvat zonder extra componenten nodig te hebben.Of het nu wordt gebruikt in robotica, printers of geautomatiseerde machines, de LMD18200T is gebouwd om bewegingscontroletoepassingen te vereenvoudigen.

• Bootstrap 1 -invoer
Deze pin is bedoeld om een bootstrap-condensator aan te sluiten voor de eerste helft van de H-brug.Meestal wordt een 10 NF -condensator aanbevolen tussen deze pin en pin 2 (uitgang 1).Deze verbinding helpt de stabiliteit van het circuit te behouden en ondersteunt een effectieve stroomstroom.
• Uitgang 1
Als de uitvoer voor de eerste helft van de H-brug, behandelt deze pin het vermogen gericht op de motor.Het werkt samen met uitgang 2 (pin 10) om de beweging van de motor te regelen en de snelheid aan te passen op basis van de invoeropdrachten.
• Richtingsinvoer
Deze pin stuurt de rotatie van de motor door de stroom van stroom tussen uitgangs 1 en uitgang 2 te regelen. Het aanpassen van het logische niveau op deze pin verandert de rotatierichting, waardoor nauwkeurige controle over motorbeweging en responsiviteit mogelijk is.
• Reminvoer
Met de remingang kunt u de motor onmiddellijk stoppen door de terminals te kortkorten.Om het remmen te activeren, stelt u deze pin in op een hoog logisch niveau en zorgt u ervoor dat de PWM -ingang (pin 5) ook hoog is.Als u alle uitvoertransistoren wilt uitschakelen, stelt u zowel rem als PWM in op specifieke logische niveaus.Dit ontwerp helpt toevallige beweging te voorkomen wanneer de motor stil moet blijven.
• PWM -invoer
Deze pen wordt gebruikt om de snelheid van de motor te regelen door middel van pulsbreedtemodulatie (PWM).Door het signaalformaat aan te passen en te coördineren met de richtinginvoer (pin 3), kunt u de snelheid van de motor soepel reguleren, waardoor precieze aanpassingen voor verschillende toepassingen mogelijk zijn.
• vs voeding
Dit is de belangrijkste ingangspen van de voeding, die de nodige spanning biedt voor de LMD18200T om te werken.Het ondersteunt de algehele energiebehoeften van het circuit, waardoor de motor- en bedieningsfuncties worden ingeschakeld.
• Grondaansluiting
Deze grondpen dient als het retourpad voor de stroom en voltooit het circuit.Het is ook intern verbonden met het montagetabblad, waardoor het circuit wordt gestabiliseerd en het lawaai kan verminderen.
• Huidige zinsput
Deze pin voert een stroomdetectiesignaal uit en biedt een manier om de stroom te controleren die door de motor stroomt.Door deze output bij te houden, kunt u de prestaties van de motor meten en ervoor zorgen dat deze binnen veilige bedrijfsniveaus blijft.
• Thermische vlaguitgang
De thermische vlaguitgangssignalen wanneer de chiptemperatuur een hoge drempel bereikt, meestal rond 145 ° C.Met deze waarschuwing kunt u preventieve acties ondernemen om oververhitting te beheren en het circuit te beschermen.
• Output 2
Dit is de uitgang voor de tweede helft van de H-brug.Het werkt in synchronisatie met uitgang 1 om de motor aan te sturen, waardoor de beweging wordt aangepast op basis van de invoeropdrachten.Het speelt een centrale rol bij het bieden van evenwichtige controle voor beide richtingen van motorrotatie.
• Bootstrap 2 -invoer
Net als Bootstrap 1 verbindt deze pin zich met een bootstrap-condensator voor de tweede helft van de H-brug.Het gebruik van de aanbevolen condensator helpt een stabiele stroom te behouden en verbetert de prestaties van dit deel van het circuit.



De LMD18200T is ideaal voor het uitvoeren van zowel DC- als Stepper -motoren.Het H-Bridge-ontwerp, gecombineerd met functies zoals huidige detectie en directionele regeling, laat het een soepel, gecontroleerde vermogen bieden.Deze installatie werkt goed in instellingen waar u een betrouwbare motorbewerking nodig hebt met minimale aanpassingen.
In servomechanismen helpt deze bestuurder zowel positie als snelheid te beheren, waardoor motoren reageren op inputveranderingen.De precieze regeling van de LMD18200T over de richting en snelheid maakt het een sterke keuze voor toepassingen die exacte positionering vereisen, zoals in geautomatiseerde machines.
Voor industriële robots biedt de LMD18200T de controle en stabiliteit die nodig is voor repetitieve, nauwkeurige beweging.Het vermogen om hoge piekstromen te verwerken en richtingen soepel te schakelen, past soepel in de eisen van robotsystemen die precieze, geautomatiseerde taken uitvoeren.
In CNC -machines is de nauwkeurigheid van cruciaal belang en ondersteunt de fijne regeling van de LMD18200T over motorsnelheid en richting deze behoefte.De stabiele output en het vermogen om hogere stromen te hanteren, maken het een geschikte optie voor deze machines, die vaak continu worden uitgevoerd en consistente prestaties vereisen.
Deze bestuurder is nuttig in apparaten zoals printers en plotters, waar hij helpt bij het begeleiden van de beweging van onderdelen met zorg.De besturingsmogelijkheden van de LMD18200T maken een soepele, nauwkeurige werking mogelijk, waardoor de kwaliteit en betrouwbaarheid nodig is die nodig is in deze afdruktoepassingen.

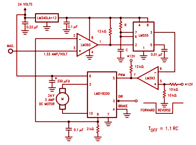
In typische toepassingen werkt de LMD18200T om de motorstroom stabiel te houden wanneer het een ingesteld niveau overtreft.Dit wordt bereikt door tijdelijk nulspanning toe te passen op de motorklemmen, waardoor de stroom zich kan aanpassen rond een gericht gemiddeld niveau.Dit ontwerp houdt de motor niet alleen soepel, maar helpt ook om oververhitting of overmatige slijtage te voorkomen.Een aangesloten LM555-timer behandelt de duur van de off-periode, met behulp van een eenvoudige weerstand en condensatorparen om deze timing te reguleren.Het circuit draait in teken/magnitude -modus, een methode die zorgt voor precieze regeling over motorsnelheid en richting.Met deze installatie kan de LMD18200T het vermogen en de motorprestaties effectief in evenwicht brengen, waardoor het een betrouwbare keuze is voor verschillende motorbesturingsbehoeften.



Technische specificaties, attributen, parameters en vergelijkbare onderdelen voor de Texas Instruments LMD18200T
| Type | Parameter |
| Levenscyclusstatus | Nrnd (laatst bijgewerkt: 4 dagen geleden) |
| Inzetten | Door gat |
| Montagetype | Door gat |
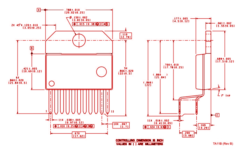
| Pakket / kast | TO-220-11 (gevormde leads) |
| Aantal pinnen | 11 |
| Bedrijfstemperatuur | -40 ° C ~ 150 ° C TJ |
| Verpakking | Buis |
| JESD-609 Code | E0 |
| Onderdeelstatus | Niet voor nieuwe ontwerpen |
| Vochtgevoeligheidsniveau (MSL) | 1 (onbeperkt) |
| Aantal beëindigingen | 11 |
| ECCN -code | EAR99 |
| Eindafwerking | Tin/lead (sn/pb) |
| Toepassingen | Algemeen doel |
| Spanning - levering | 12v ~ 55V |
| Eindpositie | Zigzag |
| Voedingsspanning | 42V |
| Basisonderdeelnummer | LMD18200 |
| Functie | |
| Uitgangspanning | 55V |
| Max uitgangsstroom | 3a |
| Aantal kanalen | 2 |
| Interface | Parallel |
| Bedrijfsvoorzieningstroom | 13MA |
| Uitvoerconfiguratie | Lage zijde (2) |
| Power Dissipation | 3W |
| Max uitgangsspanning | 55V |
| Invoerkenmerken | Standaard |
| Spanning - lading | 12v ~ 55V |
| Uitgang piekstroom limit-nom | 6a |
| Ingebouwde bescherming | Vergankelijk;Thermisch;Onder spanning |
| Uitgangsstroomrichting | Bronzink |
| Motorype - AC, DC | Geborsteld DC |
| Motorype - Stapper | Bipolair |
| Bereik SVHC | Geen SVHC |
| Stralingsharding | Nee |
| ROHS -status | Niet-ROHS-conform |
| Leid gratis | Bevat lood |
| Onderdeelnummer | LMD18200T | LMD18201T |
| Fabrikant | Texas instrumenten | Texas instrumenten |
| Pakket / kast | TO-220-11 (gevormde leads) | TO-220-11 (gevormde leads) |
| Aantal pinnen | 11 | 11 |
| Max uitgangsspanning | 55 V | - |
| Uitgangspanning | 55 V | 55 V |
| Voedingsspanning | 42 V | 42 V |
| Stralingsharding | Nee | Nee |
| Vochtgevoeligheidsniveau (MSL) | 1 (onbeperkt) | 1 (onbeperkt) |
| Aantal beëindigingen | 11 | 11 |
| Bekijk vergelijken | LMD18200T vs LMD18201T |
De LMD18200T is een 3A H-Bridge-stuurprogramma die speciaal is ontworpen voor bewegingscontroletaken.Het wordt vaak gebruikt om DC- en stappenmotoren aan te sturen, waardoor het geschikt is voor verschillende toepassingen die nauwkeurige controle over motorbeweging en snelheid vereisen.Het ontwerp combineert controle- en stroomcomponenten, waardoor het veelzijdig en effectief is voor het omgaan met de eisen van motorgestuurde systemen.
Stuur een aanvraag, we zullen onmiddellijk reageren.
Op 2024/10/29
Op 2024/10/29
Op 8000/04/17 147713
Op 2000/04/17 111758
Op 1600/04/17 111324
Op 0400/04/17 83638
Op 1970/01/1 79298
Op 1970/01/1 66793
Op 1970/01/1 62956
Op 1970/01/1 62844
Op 1970/01/1 54038
Op 1970/01/1 52016