
De LM393D is een chip die twee laagspanningsvergelijkers bevat, die elk vanzelf kunnen werken.Het is gebouwd om op een enkele voeding te draaien over een breed spanningsbereik, maar het kan ook gesplitste voedingen gebruiken, waardoor het flexibel is voor verschillende toepassingen.Een van de opvallende functies is dat het de grond kan verwerken als onderdeel van het invoerbereik, zelfs bij het gebruik van slechts één stroombron.Dit maakt de LM393D een geweldige keuze voor allerlei elektronische projecten, van eenvoudige ontwerpen tot complexere systemen.Dankzij de brede spanningscompatibiliteit kan het werken met reguliere batterijen of andere laagspanningsbronnen terwijl het nog steeds goed presteert.Deze flexibiliteit is vooral nuttig tijdens prototyping en voor toepassingen waar eindbehoeften kunnen variëren.De mogelijkheid om de grond in het invoerbereik op te nemen zonder extra onderdelen maakt circuitontwerp eenvoudiger.Deze functie zorgt voor gemakkelijkere lay -outs met minder onderdelen, waardoor zowel betrouwbaarheid als efficiëntie worden verbeterd.Minder componenten betekenen lagere kosten en maken probleemoplossing en onderhoud gemakkelijker, omdat er minder onderdelen zijn die kunnen falen.

|
Type |
Parameter |
|
Levenscyclusstatus |
Actief (laatst bijgewerkt: 7 maanden geleden) |
|
Inzetten |
Oppervlaktemontage |
|
Pakket / kast |
8-soic (0,154, 3,90 mm breedte) |
|
Gewicht |
4.535924G |
|
Verpakking |
Buis |
|
Onderdeelstatus |
Actief |
|
Aantal beëindigingen |
8 |
|
Type |
Algemeen doel |
|
Max Power Dissipation |
710 MW |
|
Eindvorm |
Meulvleugel |
|
Aantal functies |
2 |
|
Time@peak reflow temperatuur-max (s) |
30 |
|
Telling |
8 |
|
Voedingsvoorraden |
5V |
|
Nominale voedingsstroom |
1MA |
|
Factory doorlooptijd |
25 weken |
|
Montagetype |
Oppervlaktemontage |
|
Aantal pinnen |
8 |
|
Bedrijfstemperatuur |
0 ° C ~ 70 ° C |
|
JESD-609 Code |
E4 |
|
Vochtgevoeligheidsniveau (MSL) |
1 (onbeperkt) |
|
ECCN -code |
EAR99 |
|
Eindafwerking |
Nikkel/palladium/goud (ni/pd/au) |
|
Eindpositie |
Dual |
|
Peak Reflow -temperatuur (CEL) |
260 |
|
Voedingsspanning |
5V |
|
Basisonderdeelnummer |
LM393 |
|
Uitgangstype |
CMOS, DTL, ECL, MOS, Open-Collector, TTL |
|
Aantal circuits |
2 |
|
Power Dissipation |
710 MW |
|
Uitgangsstroom |
18 ma |
|
Voortplantingsvertraging |
1,3 μs |
|
Schakel de vertragingstijd in |
1,3 μs |
|
Spanning - Supply, single/dual (±) |
2V36V ± 1V18V |
|
Input offset spanning (VOS) |
1MV |
|
Gemiddelde bias huidige max (iib) |
0,4μA |
|
Max Input Stroom |
250NA |
|
Input Bias Current |
250NA |
|
Spanning - Input Offset (Max) |
5MV @ 30V
|
|
Omgevingstemperatuurbereik hoog |
70 ° C |
|
Stroom - output (typ) |
18 mA @ 5V |
|
Lengte |
4,9 mm |
|
Bereik SVHC |
Geen SVHC |
|
Stralingsharding |
Nee |
|
Max Supply Current |
1MA |
|
Ruststroom |
2,5 mA |
|
Reactietijd |
1,3 μs |
|
Uitgangsstroom per kanaal |
18 ma |
|
Spanningsversterking |
108.02db |
|
Leveringspanningslimiet |
36V |
|
Dubbele voedingsspanning |
9v |
|
Max Junction Temperatuur (TJ) |
150 ° C |
|
Current - Input Bias (Max) |
0,25μA @ 5V |
|
Natuurlijke thermische weerstand |
125 ° C/W |
|
Hoogte |
1,75 mm |
|
Breedte |
3,9 mm |
|
ROHS -status |
ROHS3 -compatibel |
|
Leid gratis |
Leid gratis |

|
Onderdeelnummer |
Beschrijving |
Fabrikant |
|
LM393DG4 |
Dubbele differentiaalvergelijker, commerciële 8-soelie 0
tot 70 |
Texas instrumenten |
|
LM393N/NOPE |
Laag vermogen lage offset spanning dubbele comparator 8-pdip 0 tot
70 |
Texas instrumenten |
|
LM393M/NOPE |
IC Dual Comparator, 9000 UV offset-max, 1300 ns respons
Tijd, PDSO8, loodvrij, soic-8, comparator |
National Semiconductor Corporation |
|
LM393MX/NOPE |
Laag vermogen lage offset spanning dubbele comparator 8-soelie 0 tot
70 |
Texas instrumenten |
|
LM393YDT |
Dubbele comparator, 9000uV offset-max, 1300NS responstijd,
PDSO8, loodvrij, micro, plastic, SOP-8 |
Stmicro -elektronica |
|
LM393D |
Dubbele differentiaalvergelijker, commerciële 8-soelie 0
tot 70 |
Texas instrumenten |
|
LM393M |
Comparator |
Bay Linear Inc |
|
LM393MX_NL |
Vergelijker, 2 func, 9000uv offset-max, 1400NS-reactie
Tijd, bipolar, pdso8, SOP-8 |
Fairchild Semiconductor Corporation |
|
LM393DRG3 |
Dubbele differentiaalvergelijker, commerciële 8-soelie 0
tot 70 |
Texas instrumenten |
|
LM393DG |
Vergelijker, dubbele, lage offsetspanning, Soic-8 smal lichaam,
98-buis |
Op halfgeleider |
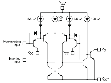
De LM393D dient als een belangrijk element dat lijkt op de LM311 -comparator IC, voornamelijk betrokken bij taken met spanningscontrast binnen digitale netwerken.Het bevat zowel inverterende als niet-omkerende invoeraansluitingen, het bepalen van de uitgang door spanningen te evalueren bij deze knooppunten.Deze comparator vindt vaak zijn plaats in projecten die logisch niveau-transformaties of elementaire analoog-naar-digitale functies nodig hebben, met de brede toepassing in het circuitontwerp.De LM393D werkt met een conventionele +5V -stroombron.De VCC + PIN verbindt naar de + 5V-voeding, terwijl de VCC-pin is verbonden met de grond, waardoor een stabiele 0V-referentie wordt vastgesteld.Deze opstelling wordt gebruikt bij het bereiken van betrouwbare prestaties en het afwenden van problemen met betrekking tot voedingsschommelingen.Door de spanning aan te passen die wordt toegepast op zowel de inverterende als niet-inverterende ingangen, kunnen anderen behendig het uitgangsgedrag van de LM393D beheren.Deze verordening van spanningsingangen vergemakkelijkt precieze bewerkingen, zoals het activeren van specifieke acties wanneer drempelparameters worden vervuld.Hoewel de LM393D pins biedt voor DC -offset -aanpassingen, worden deze meestal niet gebruikt om het algemene invoerbeheer te vereenvoudigen.Er wordt opgemerkt dat handmatige aanpassingen van het schuwen de prestaties kunnen verbeteren en de ontwerpcomplexiteit kunnen minimaliseren.
Toepassing van de LM393D ligt in signaalconditionering, waarbij deze een rol speelt bij het filteren van ruis van analoge signalen.Door inkomende signalen oordeelkundig te vergelijken met een referentiespanning, kan het signaalintegriteit beoordelen met finesse.
Bij motorbesturing wordt de LM393D gebruikt voor pulsbreedtemodulatie (PWM), die profiteren van de snelle input met hoge snelheid.Het transformeert variante ingangssignalen in plaats daarvan in PWM -uitgangen, een mogelijkheden die is gekoesterd voor het faciliteren van motorsnelheid en efficiëntie -aanpassingen.Anderen hebben vastgesteld dat het naleven van aanbevolen bedrijfsomstandigheden stabiele PWM -signalen voedt, waardoor betrouwbare motorcontrole wordt versterkt om aan de technische eisen te voldoen.
In spanningsregulatie -taken werkt de LM393D als een kerncomponent in controlecircuits die spanningsniveaus bewaken en optimaliseren.Door waakzaam schommelingen te detecteren, ondersteunt het het handhaven van de stabiliteit in output, een functie gekoesterd voor het beschermen van gevoelige apparatuur.
De vaardigheid van de comparator in de analyse van het spanningsniveau strekt zich uit tot batterijbewakingssystemen, die erop vertrouwen om beoordelingen van de gezondheid van de batterij en lading te geven.Door continu te matchen met de batterijspanning tegen vooraf gedefinieerde drempels, helpt het overladen of diepe ontladen te voorkomen, een aspect voor het verlengen van de levensduur van de batterij en het bevorderen van veiligheid.Deze mogelijkheid heeft een bijzondere aantrekkingskracht in scenario's waarbij het onderhouden van de batterij -integriteit nodig is.
Opgenomen in bewegingsdetectoren evalueert de LM393D verschuivingen in invoersignalen, zoals die van infraroodsensoren, die deze signalen effectief verwerken om meldingen of acties initiëren.Veldobservaties benadrukken dat het opnemen van de LM393D de responsiviteit en nauwkeurigheid in detectiesystemen verbetert, een eigenschap die wordt gewaardeerd voor het waarborgen van beveiliging en efficiëntie in dynamische omgevingen.
Het LM393D -element bij het maken van overstroombeveiligingscircuits die zijn ontworpen om schade door overmatige stroomstroom te voorkomen.Door potentiële overstroomsituaties te detecteren door een vergelijkende analyse van gevoelige stromen en vaste limieten, biedt het een beschermingsstrategie die de kosteneffectiviteit in evenwicht brengt met betrouwbaarheid.
STMicro-elektronica onderscheidt zich binnen het halfgeleiderrijk, gevierd voor het maken van ingewikkelde oplossingen die naadloos geavanceerde productie-bekwaamheid samenvoegen met een uitgebreide reeks intellectuele eigendomsactiva.Het bedrijf voedt strategische samenwerkingen die de wereldwijde aanwezigheid ervan versterken en lopende vooruitgang voortstuwen.Met de nadruk op System-on-Chip (SoC) -technologie voedt STMicro-Electronics opmerkelijke ontwikkelingen in verschillende moderne applicaties, velden voorwaartse velden zoals telecommunicatie, elektronica en automobielindustrie.De kernbenadering van STMicroelectronics omvat het omzetten van visionaire ideeën in concrete realiteiten door nauwgezette aandacht voor innovatie en strategische partnerschappen.Dit meedogenloze streven naar uitmuntendheid is duidelijk in hun brede scala aan oplossingen die de grenzen van technologische mogelijkheden voortdurend uitdagen.
MEMS en sensoren 27/aug/2013.pdf
Nieuw materiaal ingesteld voor SO8 & SO14 PKG 18/nov/2015.pdf
Mult Dev Cover Tape CHG 14/aug/2019.pdf
Mult Devices Lead Frame 12/jan/2018.pdf
LM193,293,393 (a), 2903 (v) Datasheet.pdf
Mult Devices -lettertype 21/apr/2018.pdf
Cilindrische batterijhouders.pdf
LM393B, LM2903B, LM193, LM293, LM393, LM2903.pdf
BOM/Assembly -site updates 03/dec/2014.pdf
Assembleersite toevoegen 22/okt/2015.pdf
Assembleersite toevoegen Rev 27/okt/2015.pdf
Cilindrische batterijhouders.pdf
Cilindrische batterijhouders.pdf
Soic08 Copper Wire 04/Jul/2013.pdf
Stuur een aanvraag, we zullen onmiddellijk reageren.
De LM393 dient als een veelzijdige dubbele spanningsvergelijker met verschillende invoer- en uitvoeraansluitingen.Het schakelt de uitgangsniveaus in plaats daarvan op basis van de relatie van de ingangsspanning met een vooraf ingestelde referentiespanning.De precieze schakelcapaciteit van de comparators verhoogt de prestaties, goed in lijn met de wens naar nauwkeurigheid en effectiviteit.
Over het algemeen is het niet raadzaam om de LM393 te vervangen door de LM358.Hoewel de LM358, een operationele versterker, de rol van een comparator enigszins kan nabootsen, doet het dit met opmerkelijke beperkingen in snelheid en precisie.Omgekeerd mist de LM393 de versterkingskenmerken die inherent zijn aan de LM358, gezien hun kernontwerpverschillen.
Een belangrijk onderscheid van de LM293 van de LM393 is waarneembaar in hun temperatuurwerkende reeksen.De LM293 is in staat om over een breder bereik van -25 ° C tot 85 ° C te functioneren, in tegenstelling tot de 0 ° C van de LM393 tot 70 ° C.Dit bredere bereik maakt de LM293 een uitstekende keuze voor omgevingen die vatbaar zijn voor temperatuurvariaties of uitersten.
Het gebruik van de LM393 voor spanningsvergelijking houdt in dat een referentiespanning wordt vastgesteld en inzetbare verzwakkingscircuits wordt geïmplementeerd om verschillende ingangsniveaus te beheren.Deze comparator ondersteunt zowel inverterende als niet-inverterende vergelijkingen, die verder worden gebruikt om een LED te bedienen via een omvormercircuit.Deze aanpak is voordelig voor het ontwikkelen van systemen die snelle reacties en minimaal stroomverbruik eisen, waardoor het hulpprogramma en het aanpassingsvermogen van de LM393 in een breed spectrum van toepassingen wordt onderstreept.
Op 2024/11/11
Op 2024/11/11
Op 8000/04/18 147778
Op 2000/04/18 112030
Op 1600/04/18 111351
Op 0400/04/18 83788
Op 1970/01/1 79587
Op 1970/01/1 66973
Op 1970/01/1 63108
Op 1970/01/1 63043
Op 1970/01/1 54097
Op 1970/01/1 52195