
De LM3900 is een veelzijdige quad -versterker -array ontworpen voor efficiënt functioneren over een breed spanningsspectrum en meerdere voedingsconfiguraties, inclusief enkele en gesplitste benodigdheden.Het ontwerp minimaliseert de stroomafvoer ongeacht de voedingsspanning, waardoor een substantiële uitgangsspanningsschommeling en opmerkelijke bandbreedte worden gewaarborgd.Elke versterker in deze reeks is frequentie-gecompenseerd en vertoont een hoge winst, waardoor het geschikt is voor verschillende toepassingen.
Een van de bepalende kenmerken van de LM3900 is het aanpassingsvermogen aan verschillende spanningsbereiken.Dit aanpassingsvermogen maakt het vereiste in scenario's waarbij de voedingsspanningen aanzienlijk fluctueren.Verschillende velden hebben de consistente prestaties opgemerkt, zelfs onder onstabiele spanningsvoorwaarden, die gunstig zijn in dynamische omgevingen.Dit kenmerk zorgt ervoor dat de LM3900 betrouwbaar blijft in toepassingen die precisie en stabiliteit vereisen.
Elke versterker binnen de LM3900-array is frequentie-gecompenseerd, waardoor de versterkers worden gestabiliseerd en oscillaties over verschillende frequenties voorkomen.Het hoge winstaspect garandeert het vermogen van de versterker om zwakke signalen te stimuleren naar krachtiger niveau.In de werelden van audio-, communicatie- en signaalverwerking kunt u deze high-gain-mogelijkheid meestal waardevol vinden.Uit praktische toepassingen blijkt dat deze hoge winst veerkrachtig blijft, zelfs in belastende omgevingen waar het handhaven van signaalintegriteit ernstig is.

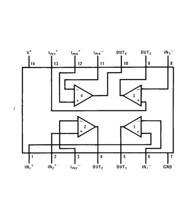
|
Pin -nummer |
Speldnaam |
Beschrijving |
|
1 |
1in+ |
Niet omzettend
Input 1 |
|
2 |
2in+ |
Niet omzettend
Input 2 |
|
3 |
2in- |
Omkeren
Input 2 |
|
4 |
2 -out |
Uitvoer
Pin 2 |
|
5 |
1 -out |
Uitvoer
PIN 1 |
|
6 |
1in- |
Omkeren
Input 1 |
|
7 |
GND |
Grond
Pin |
|
8 |
3in- |
Omkeren
Input 3 |
|
9 |
3 -out |
Uitvoer
Pin 3 |
|
10 |
4 -out |
Uitvoer
Pin 4 |
|
11 |
4in- |
Omkeren
Input 4 |
|
12 |
4in+ |
Niet omzettend
Input 4 |
|
13 |
3in+ |
Niet omzettend
Input 3 |
|
14 |
VCC |
Positief
Voedingsspanning |



De LM3900 ondersteunt een expansief voedingsspanningsbereik, overspannen van 4 VDC tot 32 VDC of ± 2 VDC tot ± 16 VDC.Deze flexibiliteit is van onschatbare waarde voor verschillende toepassingen, waarbij zowel laagspannings- als hoogspanningssystemen worden aangepast.U kunt vaak worden geconfronteerd met gevarieerde voedingsscenario's, waardoor de LM3900 een veelzijdige keuze is voor naadloze integratie in verschillende omgevingen zonder grote herontwerpbehoeften.Voor bedrijven vereenvoudigt dit aanpassingsvermogen productlijnen, waardoor de behoefte aan meerdere discrete componenten en het versoepelen van logistieke lasten wordt geminimaliseerd.
De LM3900 handhaaft een consistente voedingsstroom binnen het bedrijfsspanningsbereik en blinkt uit in vermogensgevoelige toepassingen zoals batterij-bediende apparaten.Het voorspelbare huidige verbruik kan de levensduur van de batterij aanzienlijk verlengen.Deze stabiliteit helpt bij thermisch beheer en algehele circuitstabiliteit, gebruikt tijdens de ontwerpfase om operationele problemen te voorkomen.
De LM3900 beschikt over een lage ingangsbiasstroom van 30 nA, waardoor het geschikt is voor signaalbronnen met hoge impedanties en een precieze signaalverwerking zorgt met minimale belasting.Dit kenmerk is vooral gunstig in de interface van sensor, waar nauwkeurige metingen vereist zijn.U kunt vaak op zoek zijn naar componenten met lage input bias-stromen om fouten in laagstroomtoepassingen te verminderen, waardoor de productbetrouwbaarheid en nauwkeurigheid worden verbeterd.
Met een hoge open-lusversterking van 70 dB versterkt de LM3900 effectief zwakke signalen, waardoor het ideaal is voor analoge signaalverwerkingstaken zoals audiosamplificatie en conditionering van sensorgegevens.Deze winst zorgt voor de gewenste versterking met minimale vervorming.In praktische toepassingen biedt een hoge open-lus-winst ontwerp veelzijdigheid, waardoor robuuste signaalconditioneringscircuits mogelijk zijn die de trouw en prestaties behouden.
De LM3900 beschikt over een brede bandbreedte van 2,5 MHz bij Unity Gain, ter ondersteuning van high-speed signaalverwerkingsbehoeften.Dit zorgt ervoor dat de versterker efficiënt snelle tijdelijke signalen verwerkt zonder substantieel verlies of faseverschuiving, major in telecommunicatie en hoogfrequente toepassingen.U waardeert dergelijke bandbreedtemogelijkheden om optimale prestaties in dynamische signaalomgevingen te garanderen.
Het vermogen van de LM3900 om een substantiële uitgangsspanning te produceren, stelt het in staat om belastingen te stimuleren met aanzienlijke spanningsvereisten, waardoor de compatibiliteit met verschillende componenten en circuits wordt uitgebreid.Deze capaciteit is meestal voordelig voor het besturen van actuatoren of hoogspanningsapparaten, waardoor het circuitontwerp wordt vereenvoudigd en de algehele efficiëntie wordt verbeterd.
Interne frequentiecompensatie binnen de LM3900 stabiliseert zijn prestaties over gevarieerde frequenties, waardoor oscillerende neigingen worden verzonden.In combinatie met inherente kortsluitingsbeveiliging, beschermen deze kenmerken de versterker tegen toevallige schade als gevolg van circuitfouten, waardoor de duurzaamheid en betrouwbaarheid wordt verbeterd.Deze geïntegreerde beschermingen zorgen voor compacte en veerkrachtige ontwerpen, wat een diepgaand begrip van gemeenschappelijke circuitfouten weerspiegelt.
De LM3900 is uitwisselbaar met de LM2900- en LM3900 -modellen van de National Semiconductor en bieden ontwerpflexibiliteit en vervangingsgemak.Deze uitwisselbaarheid stroomlijnt het inkoopproces en ondersteunt robuust voorraadbeheer, waardoor de downtime van de productie wordt verminderd.Het gebruik van interoperabele componenten bevordert efficiënt onderhoud en updates, omdat vervangingen naadloos kunnen worden geïntegreerd zonder uitgebreide revalidatie.
|
Type |
Parameter |
|
Levenscyclus
Status |
ACTIEF
(Laatst bijgewerkt: 2 dagen geleden) |
|
Fabriek
Doorlooptijd |
6
Weken |
|
Contact
Been |
Goud |
|
Inzetten |
Door
Gat |
|
Montage
Type |
Door
Gat |
|
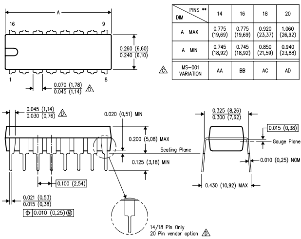
Pakket
/ Geval |
14-dip
(0.300 ", 7,62 mm) |
|
Nummer
pinnen |
14 |
|
Werkzaam
Temperatuur |
0 ° C ~ 70 ° C |
|
Verpakking |
Buis |
|
JESD-609
Code |
E4 |
|
PBFREE
Code |
Ja |
|
Deel
Status |
Actief |
|
Vocht
Gevoeligheidsniveau (MSL) |
1
(Onbeperkt) |
|
Nummer
van beëindiging |
14 |
|
Eccn
Code |
EAR99 |
|
Maximaal
Power Dissipation |
1.15W |
|
Terminal
Positie |
Dual |
|
Nummer
van functies |
4 |
|
Levering
Spanning |
15V |
|
Baseren
Onderdeelnummer |
LM3900 |
|
Pin
Graaf |
14 |
|
Werkzaam
Voedingsspanning |
5V |
|
Nummer
van kanalen |
4 |
|
Werkzaam
Leveringsstroom |
6.2MA |
|
Nominaal
Leveringsstroom |
10 ma |
|
Stroom
Dissipatie |
1.15W |
|
Maximale levering
Huidig |
10 ma |
|
In de loop van de dood
Tarief |
20V/μs |
|
Architectuur |
Spanningsfeedback |
|
Versterker
Type |
Algemeen
Doel |
|
Huidig
- Input Bias |
30NA |
|
Spanning
- levering, single/dual (±) |
4.5V32V
± 2.2V16V |
|
Uitvoer
Stroom per kanaal |
10 ma |
|
Bandbreedte |
2,5 MHz |
|
Eenheid
Ginnen bandbreedte |
2500
kHz |
|
Spanning
Verdienen |
68.94db |
|
Gemiddeld
Bias Current-Max (IIB) |
0,2μA |
|
Low-offset |
Nee |
|
Frequentie
Vergoeding |
Ja |
|
Levering
Spanningsgrens-max |
32V |
|
Lage bias |
Nee |
|
Micropower |
Nee |
|
Vooroordeel
Huidige max (iib) @25 ° C |
0,2μA |
|
Programmeerbaar
Stroom |
Nee |
|
Dual
Voedingsspanning |
3V |
|
Afmetingen
(Hoogte) |
5,08 mm |
|
Afmetingen
(Lengte) |
19,3 mm |
|
Afmetingen
(Breedte) |
6,35 mm |
|
Dikte |
3,9 mm |
|
BEREIK
SVHC |
Nee
SVHC |
|
Bestraling
Verharding |
Nee |
|
ROHS
Status |
ROHS3
Meewerkend |
|
Leiding
Vrij |
Leiding
Vrij |
|
Deel
Nummer
|
Fabrikant |
Pakket
/ Geval |
Nummer
pinnen |
In de loop van de dood
Tarief |
Levering
Spanning |
Werkzaam
Leveringsstroom |
Technologie |
PBFREE
Code |
Nummer
van functies |
Weergave
Vergelijken |
|
LM3900N
|
Texas
Instrumenten |
14-dip (0.300,
7.62 mm) |
14 |
20 V/μs |
15 V |
6.2 Ma |
Bipolair |
Ja |
4 |
LM3900N vs
LM2900N |
|
LM2900N
|
Texas
Instrumenten |
14-dip (0.300,
7.62 mm) |
14 |
20 V/μs |
15 V |
6.2 Ma |
Bipolair |
Ja |
4 |
LM2900N vs
LM3900N |
|
LM224NG |
Op halfgeleider |
14-dip (0.300,
7.62 mm) |
14 |
0,6 V/μs |
5 V |
1.4 Ma |
Bipolair |
Ja |
4 |
LM3900N vs
LM224NG |
|
LM3900NE4 |
Texas
Instrumenten |
Pdip |
14 |
20 V/μs |
15 V |
6.2 Ma |
Bipolair |
Ja |
4 |
LM3900N vs
LM3900NE4 |
|
LM2900NE4 |
Texas
Instrumenten |
Pdip |
14 |
20 V/μs |
15 V |
6.2 Ma |
Bipolair |
Ja |
4 |
LM3900N vs
LM2900NE4 |


Norton-versterkers, ook bekend als huidige-differentieversterkers, zijn zeer veelzijdig in verschillende algemene toepassingen die een single-supply-bewerking vereisen.Door gebruik te maken van de uiteenlopende stroom van de inverterende ingang via de externe feedbackweerstand, genereren deze versterkers de uitgangsspanning.Bovendien beheren ze efficiënt signaalniveaus in de buurt van of onder de grond met behulp van common-mode stroomvoorziening.Om te beschermen tegen negatieve inputs, fungeren interne transistors als klemmen.Een extern netwerk beperkt de stroom tot ongeveer –100 µA onder omstandigheden op hoge temperatuur.De juiste circuitrangschikking en weerstanden van de invoerreeks zijn vereist om door ruis geïnduceerde oscillaties te voorkomen.Het beperken van piekstroom helpt de systeemintegriteit te behouden.
Hoewel het apparaat stromen tot 20 mA kan doorstaan, kan uitgebreide blootstelling aan hoge stromen spiegelversterking afbreken, vooral bij verhoogde temperaturen.Deze afbraak benadrukt de noodzaak van strategisch thermisch beheer binnen circuitontwerp.


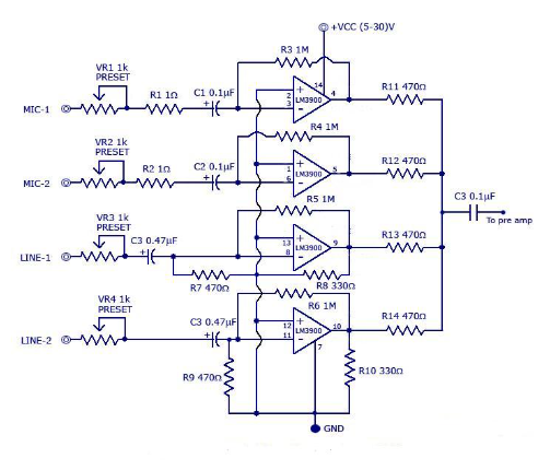
Een audiomixer die de LM3900 -quad -versterker gebruikt, beheert vattig meerdere audio -ingangen, met opmerkelijk aanpassingsvermogen en onderscheid.Deze specifieke opstelling presenteert vier verschillende kanalen: twee microfooningangen die ingewikkeld zijn ontworpen voor het vastleggen van delicate geluidsverschillen, en twee directe lijningangen die verschillende audio -bronnen herbergen.Extra circuits kunnen parallel worden geïntegreerd, waardoor een uitbreiding van het aantal ingangen mogelijk wordt en verdere flexibiliteit aan het systeem toevoegt.Elke invoer is verbonden met de inverterende terminals van de LM3900 -versterkers, waarbij individuele signalen worden versterkt voordat ze naadloos worden gecombineerd bij de uitgang.De uitgang, gekoppeld aan een enkele lijn met een weerstand van maximaal 680K, resulteert in een gemengde audio -uitgang met minimale ruisinterferentie.Om stabiliteit te waarborgen, worden ontkoppelingscondensatoren strategisch geplaatst in elke kanaalingang (C1-C4) en bij de uiteindelijke uitgang (C5).
Het integreren van een hoogwaardige audiomixer in een functionele omgeving omvat zorgvuldige verfijning en het aanpakken van verschillende ontwerpsubtiliteiten.Het creëren van een low-roise omgeving, bijvoorbeeld, vereist vaak effectieve aarding en isolatie van hoge impedantieknooppunten

Deze audiomixer onderscheidt zich door verschillende attributen.
• Het werkt over een breed voedingsspanningsbereik, van 4V tot 32V, waardoor het veelzijdig is voor verschillende stroomsituaties.
• De compatibiliteit met dubbele spanningsbenodigdheden, variërend van ± 2,2 V tot ± 16V, biedt een aanzienlijke flexibiliteit.
• De lage ingangsbiasstroom van slechts 30 NA zorgt voor een hoge ingangsimpedantie, waardoor de signaalbelasting wordt verminderd.
• Met een opmerkelijke hoge open-lusversterking van 70 dB, biedt het een robuuste signaalversterking die in staat is om dynamische audiogebieden te verwerken.
• Ontworpen met output kortsluitbescherming, het voorkomt schade als gevolg van onbedoelde kort circuits, waardoor de betrouwbaarheid wordt versterken.
• Het bereiken van lage vervorming en een goede frequentierespons wordt vergemakkelijkt door een eenvoudig ontwerp, waardoor het onmisbaar is voor high-fidelity audiotoepassingen.
De veelzijdigheid van de LM3900 -operationele versterker schijnt in AC -signaalversterking.De unieke architectuur behaalt aanzienlijke winst en minimaliseert geluid en vervorming.Dit maakt het geschikt voor zowel audio- als radiofrequentiecircuits.De brede frequentierespons verbetert high-fidelity audiotoepassingen, waardoor de geluidsreproductie duidelijk en nauwkeurig is.Ze benadrukken de betrouwbaarheid ervan bij het leveren van consistente prestaties in verschillende audio -omgevingen, vereist voor zowel studio -opnames als live sound -setups.
In het ontwerp van RC -actieve filters valt het vermogen van de LM3900 om een breed scala aan frequenties aan te kunnen en de stabiliteit te behouden onder verschillende belastingsomstandigheden.Deze filters zijn bedreven in het elimineren van ongewenste frequenties uit signalen in telecommunicatie of audioverwerking.Het gebruik van de LM3900 in laagdoorlaat-, high-pass-, band-pass- of band-stopconfiguraties levert precieze controle over filterkenmerken op.Deze exacte controle -voordelen Toepassingen die een hoge selectiviteit en minimale signaalafbraak vereisen.
Voor het genereren van driehoek, vierkante en pulsgolfvormen blijkt de LM3900 van onschatbare waarde.Het produceert stabiele en precieze golfvormen die geschikt zijn voor verschillende elektronische toepassingen, waaronder signaalverwerking en laboratoriumfunctiegeneratoren.Het robuuste ontwerp zorgt voor betrouwbare golfvormgeneratie met minimale drift, gevaarlijk voor consistente experimentele resultaten en apparaattests.U kunt de LM3900 vaak gebruiken vanwege het vermogen om voorspelbare en reproduceerbare resultaten in experimentele elektronica te leveren.
De LM3900 speelt een belangrijke rol bij het ontwikkelen van tachometers, apparaten die worden gebruikt om rotatiesnelheden te meten.De gevoeligheid en snelle responstijd maken het ideaal om rotatiesnelheid te vertalen in een leesbaar elektrisch signaal.Auto -productie en industriële machines benadrukken het belang van nauwkeurige snelheidsmeting voor prestatiebewaking en veiligheidsborging.U kunt de LM3900 vaak aanbevelen voor zijn betrouwbaarheid in harde en verschillende omgevingscondities, wat bijdraagt aan het wijdverbreide gebruik ervan in ernstige snelheidsbewakingssystemen.
In digitale elektronica valt de LM3900 op als een lage snelheid, hoogspanning digitale logische poort.Dit kenmerk is gunstig in scenario's waarbij conventionele logische poorten met een laag spanning achterblijven, voornamelijk in krachtige toepassingen of omgevingen met aanzienlijke elektrische ruis.U kunt zien dat de LM3900 een robuuste oplossing biedt voor logische bewerkingen, wat zorgt voor systeemintegriteit en stabiliteit.De flexibiliteit en duurzaamheid van het apparaat bij het omgaan met hoogspanningssignalen zonder in gevaar te brengen, worden vaak genoteerde activa bij het beheren van complexe elektronische systemen.

Texas Instruments, met zijn hoofdkantoor in Dallas, Texas, valt op als een prominente ontwerper en fabrikant van halfgeleiders en geïntegreerde circuits die zich richten op de wereldwijde markten.Onder de top tien van fabrikanten van halfgeleiders legt Texas Instruments een opmerkelijke focus op analoge chips en ingebedde processors, die het grootste deel van zijn inkomstenstroom vormen.
Opgericht in 1930 onder de naam Geophysical Service Incorporated, concentreerden Texas -instrumenten zich oorspronkelijk op seismische exploratietechnologie.Verschreven door de getijden van tijd, verhuisde het bedrijf later naar Defense Electronics voordat hij uiteindelijk in de jaren 1950 in de halfgeleiderindustrie pionierde.In de jaren tachtig versterkte een opzettelijke draaipunt naar analoge en ingebedde processors zijn reputatie en concurrerende houding binnen de industrie.
Texas -instrumenten blinkt uit in analoge chips, die werkelijke signalen zoals geluid, temperatuur en druk omzetten in digitale gegevens voor elektronische apparaten.Het bedrijf beschikt ook over expertise in ingebedde processors, die worden gebruikt in applicaties, variërend van autosystemen tot industriële automatisering.
LM324 (a), 224, 2902 (v), ncv2902.pdf
De LM3900 integreert vier dual-input, intern gecompenseerde versterkers die zijn ontworpen voor werking met één levering.Het biedt opmerkelijke uitgangsspanningsschommelingen.Met een huidige niet-om-inverterende invoerfunctie, verwerkt het complexe versterkingstaken efficiënt, waardoor het veelzijdig is voor een reeks toepassingen.
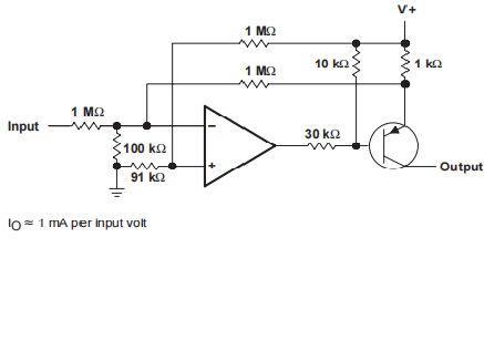
Een Norton-versterker, ook bekend als een stroomverschillende versterker, omvat twee ingangen met lage impedantie en een enkele lage impedantiespanningsuitgang.De uitgangsspanning is recht evenredig met het verschil tussen de ingangsstromen.Dit ontwerp leent zich voor toepassingen die een precieze stroomverschillen vereisen.Deze versterkers bieden een betrouwbare oplossing voor specifieke signaalverwerkingstaken, waardoor de nauwkeurigheid en efficiëntie van bewerkingen wordt verbeterd.
Het operationele temperatuurbereik voor de LM3900 omvat 0 tot 70 graden Celsius.Dit brede bereik ondersteunt de stabiliteit van de prestaties in verschillende omgevingscondities, waardoor het zich kan aanpassen aan verschillende praktische scenario's.
De LM3900 bevat vier Norton operationele versterkers.Deze configuratie ondersteunt complexe signaalverwerkingstoepassingen binnen een enkel geïntegreerd circuit.Het ontwerp verbetert de efficiëntie, waardoor het geschikt is voor zowel eenvoudige als complexe systemen.
Ja, de LM3900 kan werken met gesplitste benodigdheden.Deze flexibiliteit zorgt voor op maat gemaakte voedingsconfiguraties, het voldoen aan specifieke circuitbehoeften en het waarborgen van optimale prestaties onder verschillende omstandigheden.
De voedingsspanning heeft een minimale impact op de huidige afvoer in de LM3900.Dit kenmerk zorgt voor stabiele werking en consistente prestaties, ongeacht de schommelingen van de voedingsspanning.Een dergelijke stabiliteit is voordelig in werkelijke toepassingen met verschillende voedingsvoorwaarden, het handhaven van betrouwbaarheid en efficiëntie.
Stuur een aanvraag, we zullen onmiddellijk reageren.
Op 2024/10/14
Op 2024/10/14
Op 8000/04/18 147757
Op 2000/04/18 111936
Op 1600/04/18 111349
Op 0400/04/18 83721
Op 1970/01/1 79508
Op 1970/01/1 66907
Op 1970/01/1 63039
Op 1970/01/1 63012
Op 1970/01/1 54081
Op 1970/01/1 52125