
De LM358 IC dient als een dubbele operationele versterker, met twee verschillende op-AMP's die een gemeenschappelijke stroombron gebruiken.Deze configuratie loopt parallel met de helft van de LM324, die werkt met vier op-AMP's gevoed door een enkele stroominvoer.De schittering van LM358 ligt in zijn twee onafhankelijk functionerende, high-gain versterkers vergezeld van intern vaste frequentiecompensatie.De LM358, vakkundig overbruggende single- en multi-supply-systemen, integreert naadloos in instellingen met één levering, waardoor de aantrekkingskracht op een groot aantal circuitontwerpen wordt verbeterd.
De LM358 is vervaardigd voor een enorm spanningsspectrum en werkt efficiënt binnen het bereik van 3V tot 32V.Dergelijke veelzijdigheid belooft standvastige prestaties in verschillende contexten van elektronica.Het brede operationele bereik suggereert bijzonder nut in gadgets op batterijen.De LM358 beschikt over een rustige stroom bijna een vijfde van de MC1741 per versterker, die zijn vaardigheid in toepassingen met een laag vermogen onderstreept.
De LM358 verdient zijn plaats als een favoriete keuze vanwege zijn bekwaamheid bij het beheren van diverse inputomstandigheden met behoud van consistente prestaties.De expansieve ingangsspanningscapaciteit, het bereiken van de negatieve stroomrail, zorgt voor aanpassingsvermogen onder verschuivende laadscenario's, die gunstig zijn in toepassingen zoals sensor signaalconditionering, actieve filters en andere analoge signaalverwerkingsinspanningen.Het ontwerp elimineert de behoefte aan externe biasing -onderdelen, stroomlijningscircuitlay -outs en het minimaliseren van de montages, het verbeteren van betrouwbaarheid en bruikbaarheid tussen velden zoals automotive en elektronica.

|
PIN Nr. |
Speldnaam |
Beschrijving |
|
1 |
Uitvoer a |
Uitgang van de eerste operationele versterker. |
|
2 |
Invoer input a |
Invoer van de eerste operationele versterker. |
|
3 |
Niet-omzettende invoer a |
Niet-inverterende invoer van de eerste operationele versterker. |
|
4 |
Grond (GND) |
Grond- of negatief aanbod voor de operationele versterkers. |
|
5 |
Niet-omzettende input B |
Niet-inverterende invoer van de tweede operationele versterker. |
|
6 |
Invoer input B |
Invoer van de tweede operationele versterker. |
|
7 |
Uitgang B |
Uitgang van de tweede operationele versterker. |
|
8 |
VCC |
Positieve spanningsvoorraad voor beide operationele versterkers. |
• Dubbele operationele versterkers: De LM358 omvat twee operationele versterkers in één chip, waardoor het nuttig is voor veel toepassingen.
• Breed voedingsbereik: Het werkt met enkele voedingen van 3V tot 32V of dubbele benodigdheden van ± 1,5 V tot ± 16V, waardoor flexibiliteit in spanningsvereisten mogelijk is.
• Hoogspanningsversterking: Levert een spanningsversterking van ongeveer 100 dB, ideaal voor het versterken van zwakke signalen.
•1 MHz bandbreedte: Behandelt hogere frequentiesignalen efficiënt.
• Laag stroomverbruik: Trekt slechts 700 µA voedingsstroom, waardoor energie wordt bespaard.
• Brede uitgangsspanning swing: Signalen uitvoert die een groot spanningsbereik bedekken, dicht bij de voedingslimieten.
• Inputspanningsflexibiliteit: Het differentiële ingangsspanningsbereik komt overeen met de voedingsspanning, waardoor de compatibiliteit toeneemt.
• Kortsluiting bescherming : De output wordt beschermd tegen schade tijdens korte circuits.
• Interne frequentiecompensatie: Inclusief ingebouwde compensatie, dus externe componenten zijn niet nodig voor eenheidswinst.
• Common-mode spanning naar grond: Behandelt ingangsspanningen die naar de grond gaan, waardoor de behoefte aan extra biasing wordt verminderd.
• Lage input bias stromen: Vereist minimale ingangsbiasstroom en zorgt voor een stabiele bewerking.
• Enkele of dubbele voorraadondersteuning: Werkt met zowel enkele als dubbele voedingen voor grotere veelzijdigheid.
• Standaard bedrijfstemperatuur: Presteert betrouwbaar in temperaturen van 0 ° C tot 70 ° C.
• Hoge soldeertemperatuurtolerantie: Bestand tegen solderen tot 260 ° C, waardoor de montage eenvoudiger wordt.
• Meerdere pakketopties: Wordt geleverd naar-99, CDIP-, Soic-, PDIP- en DSBGA-formaten voor verschillende ontwerpbehoeften.
• ESD -bescherming: Ingebouwde elektrostatische ontladingsbeveiliging op invoerpennen verhoogt de duurzaamheid.
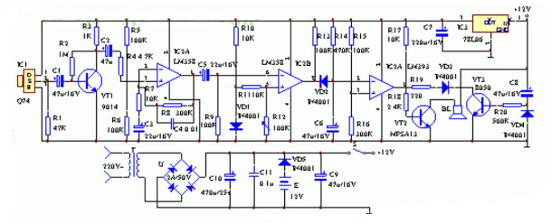
Dit ingewikkelde circuitontwerp concentreert zich op de detectie van uitgestoten infraroodsignalen, waardoor een audioalarm wordt afgezet wanneer een persoon een vooraf gedefinieerd bewakingsgebied binnengaat.Het systeem bestaat uit een infraroodsensor, een signaalversterker, een spanningsvergelijker, vertragingsmechanismen en een audio -meldingsapparaat.Het primaire doel is om de input van de sensor te verbeteren en te onderzoeken om een alarm na een specifieke vertragingsperiode aan te roepen, het negeren van korte en onschadelijke storingen.Door overwegingen op te nemen, zoals omgevingstemperatuur en potentiële valse alarmen, verbetert deze opstelling de betrouwbaarheid in verschillende omstandigheden.

LM358 Circuit: infrarooddetectiealarm
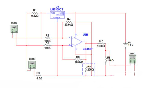
Bij het aanpakken van hindernissen zoals het falen van laagspanningsdetectie- en interferentieproblemen met directe AD-invoer, biedt het high-end detectiecircuit een verfijnde remedie.Deze installatie levert een stabiele uitgang en zorgt voor een duidelijke signaalontvangst zonder onjuiste uitgangen in afwezigheid van stroom.Door het gebruik van feedbacksystemen en nauwkeurig gemanipuleerde filterfasen, vergemakkelijken deze circuits nauwkeurige stroomevaluatie over uitgebreide reeksen, voor taken waar een hoge precisie wordt gevraagd.

LM358 Circuit: high-end stroomdetectie

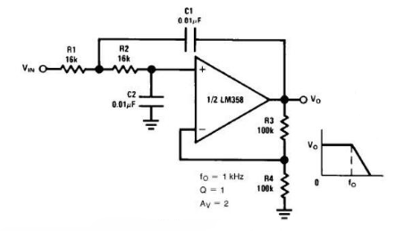
LM358 Circuit: DC-gekoppeld Low-Pass RC Active Filter

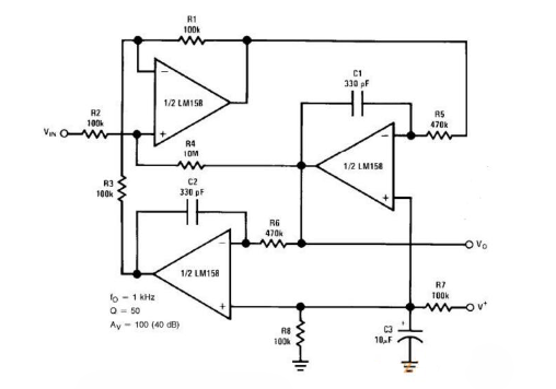
LM358 Circuit: RC Active Band-Pass Filter

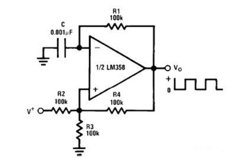
LM358 Circuit: Square Wave Generator
De LM358 is een veelzijdig geïntegreerd circuit dat zowel als een operationele versterker als een comparator functioneert.Het werkt op een breed ingangsspanningsbereik, met pin 8 als zijn stroomingang.Als vergelijker werkt het met 3V tot 32V, terwijl het als een op-amp ± 1,5 V tot ± 16V verwerkt.In de vergelijkende modus vergelijkt de LM358 de spanningen tussen twee pinnen en uitgangen hoog of laag op basis van het verschil.Dit vereenvoudigt taken zoals spanningsmonitoring of nul-kruising detectie zonder extra componenten, zoals pull-up weerstanden.Het wordt vaak gebruikt in systemen zoals Power Management vanwege zijn snelle reactie en eenvoud.
In de OP-AMP-modus versterkt de LM358 differentiële ingangsspanningen en ondersteunt taken zoals audioverwerking en sensor signaalverbetering.De twee kanalen maken gelijktijdige verwerking van signalen mogelijk, waardoor circuits efficiënter en compacter worden.Dit is handig voor toepassingen zoals filtering en spanningsregeling.De LM358 wordt geprezen om zijn betrouwbaarheid, brede temperatuurtolerantie en gebruiksgemak.Het vermogen om naadloos tussen functies te schakelen, maakt het een favoriet om eenvoudige, robuuste ontwerpen te zoeken.Naarmate de vraag naar multifunctionele IC's groeit, blijft de LM358 een populaire keuze voor het verminderen van circuitcomplexiteit en het verbeteren van de prestaties.
De LM358-operationele versterker omvat twee intern gecompenseerde op-AMP's binnen een enkele behuizing.Deze dubbele op-amp-setup maakt de optie mogelijk om beide versterkers tegelijkertijd of afzonderlijk te gebruiken, waardoor een diepte van aanpassingsvermogen in ontwerptaken wordt geboden.De afwezigheid van een vereiste voor dubbele voedingen maakt het circuitontwerp eenvoudiger en vermindert de complexiteit en kosten van componenten.
Een opmerkelijk aspect is het vermogen om direct in de buurt van het grondpotentiaal te voelen, dat het spectrum van mogelijk gebruik uitbreidt.Dit maakt de LM358 zeer effectief in contexten die nauwkeurige signaaldetectie op laag niveau eisen.In tastbare toepassingen hebt u dit vermogen gebruikt om de precisie van sensorinterfaces te verfijnen, wat vaak leidt tot systemen die het vertrouwen inzetten door verbeterde betrouwbaarheid.
De LM358 integreert soepel met alle logische families en zorgt ervoor dat moeiteloos past in verschillende elektronische systemen.De uitgebreide compatibiliteit maakt het een voorkeurskeuze in verschillende projecten, of het nu analoog of gemengd signaal is.Bijgevolg, wanneer geconfronteerd met de taak om apparatuur te ontwikkelen die interactie tussen analoge ingangen en digitale circuits vereist, zien ze de compatibiliteit van de LM358 vaak als een waardevol bezit, waardoor het vereenvoudigt wat anders een ontmoedigend proces zou kunnen zijn.
De LM358 vertoont een opmerkelijke efficiëntie in batterijbewerkte contexten.Het lage stroomverbruik verlengt de levensduur van de batterij, waardoor het een gewilde optie is voor draagbare of externe toepassingen waar energiebesparing een grote overweging is.De operationele versterker van LM358 navigeert effectief verschillende hindernissen in circuitontwerp en dekken aspecten van aanpassingsvermogen en integratie tot energie -efficiëntie.Het subtiele vermogen om net boven de grond te detecteren zonder problemen met de stroomvoorziening, in combinatie met zijn uitgebreide compatibiliteit, biedt praktische en geruststellende oplossingen over meerdere rijken van elektronisch ontwerp.
• LM324
• LM158
• LM258
• LM2904
• LM2409
• GL358
• NE532
• OP04
• OP221
• OP290
• OP295
• OPA2237
• TA75358-P
• UPC358C
• AN6561
• CA358E
• HA17904
De LM358 toont een indrukwekkende capaciteit om effectief te functioneren binnen DC -versterkingsblokken, waardoor hij zich vestigt als een sleutelelement in diverse elektronische circuits.Deze versterkingsblokken zijn van groot belang bij het versterken van signalen op laag niveau zonder een dubbele voeding te vereisen, waardoor de ingewikkeldheden van circuitontwerp worden vergemakkelijkt en kostenvoordelen aanbieden.Vooral in de beginfase van signaalverwerking is een dergelijke functionaliteit van onschatbare waarde voor precieze versterkingsbehoeften.Door de versterkingsniveaus zorgvuldig te optimaliseren, kunnen circuits de beoogde signaalsterkte bereiken die nodig is voor latere manipulatie of gedetailleerde analyse.Regelmatige experimenten en aanpassing in versterkingsinstellingen hebben aangetoond dat ze verbeterde prestaties opleveren in elektronische toepassingen, wat nieuwe potentiaallagen onthult.
Binnen digitale multimeters geeft de dubbele operationele versterkerconfiguratie van de LM358 de precisie onmisbaar voor nauwkeurige spanning en huidige beoordelingen.Het vermogen om zowel AC- als DC -signaalversterking dringend te verwerken, draagt enorm bij aan het aanpassingsvermogen van de multimeter.Dergelijk functioneren zorgt voor de betrouwbaarheid van de lezingen, een aspect dat diep verweven is met het diagnosticeren van elektrische complexiteiten en het valideren van circuitontwerpen.
Wanneer geïntegreerd in oscilloscopen, is de LM358 geweldig in het handhaven van signaalintegriteit door stabiele winst over meerdere frequenties.Het is behoefte aan het versterken van signalen om de visualisatie op het oscilloscoopscherm te verbeteren.Tijdens complexe golfvormanalyses kan het belang van betrouwbaarheid niet worden overdreven, omdat de minste vervorming misleidende interpretaties kan opleveren.Er is vaak opgemerkt dat het opnemen van bufferstadia de duidelijkheid en resolutie van de signaal kan vergroten, waardoor de mogelijkheden in signaalanalyse worden uitgebreid.
Voor signaalconditioneringsprocessen is de LM358 goed in het nauwkeurig transformeren van de sensoruitgangen om te voldoen aan diverse behoeften aan data -acquisitiesysteem.Het verandert capabel de amplitude, vertaalt signaalformaten en filtert ruis, waardoor de fase wordt ingesteld voor latere gegevensverwerking.Het gebruik van de LM358 consequent in signaalconditionering heeft opmerkelijke verbeteringen in de signaalkwaliteit aangetoond, waardoor de precisie van geanalyseerde gegevens en de resulterende resultaten wordt verhoogd.
In transducer -instellingen wordt de LM358 gebruikt vanwege zijn vaardigheid bij het versterken van vage signalen van verschillende sensoren.Deze versterking is belangrijk voor het vertalen van fysische fenomenen in meetbare elektrische signalen.
De opstelling van huidige luszenders haalt voordelen van de vaardigheid van de LM358 in het omzetten van sensoruitgangen in gestandaardiseerde stroomsignalen, geschikt voor overdracht op lange afstand.Deze transformatie bevat industriële contexten, waarbij het handhaven van signaalintegriteit over uitgebreide kabelruns van het grootste belang is.Verbeterde transmissiestabiliteit wordt vaak gerealiseerd door het combineren van afscherming en juiste aardingstechnieken met de LM358, een gewaardeerde eigenschap in veldtoepassingen.
Het aanpassingsvermogen van de LM358 strekt zich uit tot rollen zoals actieve filters en vergelijkers.In de actieve filters maakt het selectieve frequentiemanipulatie mogelijk voor gevarieerde communicatiesystemen.Bij het functioneren van een comparator levert het snelle schakelreacties voor digitale circuits.Aangepaste aanpassingen in deze toepassingen leiden vaak tot verhoogde efficiëntie en geminimaliseerde signaalverstoring.Het brede spectrum van toepassingen van de LM358 benadrukt het aanpassingsvermogen en betrouwbaarheid ervan.
|
Pakket |
Dimensie |
Eenheid |
|
DSBGA (8) |
1.31 x 1.31 |
mm |
|
PDIP (8) |
1.91 x 6.35 |
mm |
|
To-can (8) |
9.08 x 9.31 |
mm |
|
Soic (8) |
4.90 x 3,91 |
mm |

LM358 -pakket
Stuur een aanvraag, we zullen onmiddellijk reageren.
De LM358 vindt frequent gebruik als een transducer -versterker en een blok voor DC -versterking, waardoor een indrukwekkende DC -spanningsversterking van ongeveer 100 dB wordt geleverd.Het vermogen ervan is duidelijk in zijn accommodatie voor verschillende voedingstoestels en het uitgebreide uitgangsspanningsbereik.Deze veelzijdigheid maakt het mogelijk om het in verschillende contexten te gebruiken, hetzij in consumentenelektronica of industriële meetsystemen, waar de flexibiliteit ervan goed overeenkomt met de eisen voor consistentie en aanpassingsvermogen.
Bij het onderzoeken van de LM358 naast de LM741 valt de LM358 op als een operationele versterker met een laag vermogen, in tegenstelling tot de rol van de LM741 als spanningsvergelijker.De efficiëntie van de LM358 maakt het zeer geschikt voor apparaten op batterijen.Dit verschil overstijgt theoretische specificaties en belicht het belang van het stroomverbruik bij het kiezen van componenten, met name in toepassingen zoals draagbare medische hulpmiddelen en externe sensoren.
Ondanks het delen van veel parameters, vereist de uitwisselbaarheid van LM324 en LM358 in circuits enige aandacht voor circuitaanpassingen.De LM358 wordt vaak geselecteerd vanwege het gemak van integratie in eenvoudiger ontwerpen.De beslissing tussen deze opties kan vaak afhangen van specifieke vereisten van een project, zoals beperkingen in de ruimteruimte of de wens om herontwerp te minimaliseren.
Hoewel vergelijkbaar, biedt de LM358S verbeterde prestaties, waardoor het geschikt is voor toepassingen die precisie en snelheid eisen.De LM358S toont zijn voordelen in hoogfrequente of snel veranderende systemen, waardoor een onderscheidende voorsprong wordt opgeleverd bij het ontwikkelen van geavanceerde oplossingen.
De LM258 wordt gekenmerkt door de kwaliteit van industriële kwaliteit, overschreden door de prestaties van de LM358 van de commerciële kwaliteit.Anderen kiezen vaak voor de LM258 in scenario's die verbeterde betrouwbaarheid en levensduur vereisen.Dit deel is voordelig in instellingen die robuustheid eisen, zoals industriële automatisering of uitdagende omgevingen, die zijn rol in veelgevraagde toepassingen onderstreept.
Op 2024/11/27
Op 2024/11/26
Op 8000/04/18 147757
Op 2000/04/18 111936
Op 1600/04/18 111349
Op 0400/04/18 83721
Op 1970/01/1 79508
Op 1970/01/1 66907
Op 1970/01/1 63038
Op 1970/01/1 63012
Op 1970/01/1 54081
Op 1970/01/1 52125