
De LM324 is een dynamische quad-operationele versterker met vier kanalen.Het wordt gevierd vanwege zijn betaalbaarheid en functionaliteit in instellingen voor één levering.Een opmerkelijke functie is het vermogen om de negatieve voeding te integreren in zowel de input- als de uitvoerbereiken, het omzeilen van de vereiste voor externe bias en het een flexibele keuze te maken voor verschillende toepassingen zoals DC -versterkingsblokken en transducer versterkers.De LM324 schijnt in omstandigheden waarbij een sterke signaalversterking een must is.In Sensor Systems verhoogt zijn vaardigheden in het beheren van invoersignalen dicht bij de grond aanzienlijk het nut ervan, het stroomlijnen van het circuitontwerp en het minimaliseren van componentnummers.Dit verlaagt niet alleen de kosten, maar verhoogt ook de betrouwbaarheid - een factor van grote interesse in complexe elektronische configuraties.
Dit versterkerontwerp zorgt voor Smart Power-gebruik, vooral actief in toepassingen op batterijen.Bovendien maakt de stabiele prestaties over een spectrum van temperaturen het aantrekkelijk voor industrieel gebruik.Een dergelijke veerkracht beveiligt zijn rol bij het maken van betrouwbare oplossingen, zelfs in veeleisende omgevingen, met het robuuste ontwerp van de versterker.Het blijvende beroep van de LM324 kan een weerspiegeling zijn van een verlangen naar componenten die efficiëntie verenigen met kosteneffectiviteit.Terwijl nieuwere modellen geavanceerde mogelijkheden bieden, biedt de LM324 een overtuigende balans die ontwerpbeslissingen blijft vormen in verschillende elektronische projecten.

Inzicht verkrijgen in de individuele rollen van elke pin in de LM324 verrijkt de Circuit -toepassingservaring.De LM324 heeft 14 verschillende pennen, die elk bijdragen aan zijn functionaliteit.Bewustwording van deze specifieke functies helpt bij het verbeteren van de ontwerpprecisie en het oplossen van problemen met het oplossen van problemen.
Bepaalde pennen zijn gewijd aan de voeding en aarding, en hun juiste verbinding bevordert de stabiliteit en prestaties van de operationele versterker.Een scherp begrip van deze verbindingen voedt elektrische harmonie.
De invoer- en uitvoerpennen spelen een belangrijke rol bij signaalbehandeling.Het bedreven gebruik van deze pennen beïnvloedt het vermogen van de versterker om signalen effectief te verwerken, waardoor signaalintegriteit wordt verrijkt.Duiken in deze functionaliteiten biedt een route naar het optimaliseren van de prestaties.

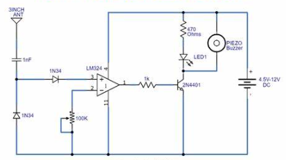
Het ontwerp en de functie van een mobiele telefoondetectorcircuit maakt gebruik van de LM324 IC.Het circuit voelt mobiele telefoons binnen een bereik van 10 tot 20 meter door gecodeerde signalen te onderscheppen tijdens oproepen of sms-berichten, hoewel het geen spraak vastlegt.In de kern is de LM324, waarbij slechts één van de op-AMP's in deze configuratie wordt gebruikt.
Het geïntegreerde Circuit van LM324 is eenvoudig voor dit circuit.Het bevat meerdere OP-AMP's en biedt verschillende toepassingen.In dit ontwerp wordt een enkele operationele versterker gebruikt om signalen te detecteren, met het aanpassingsvermogen.
A 2N4401 Transistor activeert een reeks LED's en een zoemer.Het circuit kan uitzetten om maximaal 25 LED's te ondersteunen, waardoor de zichtbaarheid wordt verbeterd bij het detecteren van een celsignaal.Het benadrukt het handhaven van de juiste spanning om de werkzaamheid van het circuit te verbeteren.
De detector werkt soepel tussen 4,5 tot 12 volt.Weerstandswaarden wijzigen zijn geschikt voor lagere spanningen.Deze flexibiliteit is nuttig in verschillende instellingen met verschillende vermogensbehoeften.
Werkelijke toepassingen tonen aan dat omgevingsfactoren de detectie -precisie kan beïnvloeden.Stedelijke omgevingen kunnen bijvoorbeeld interferentie introduceren, waardoor zorgvuldige kalibratie nodig is.Het concentreert zich vaak op deze verfijningen om betrouwbare prestaties te bereiken, wat hun diepe begrip van elektronische dynamiek onthult.
De LM324 wordt geleverd in vier verschillende pakkettypen.Deze pakketten zijn geselecteerd op basis van hun verschillende fysieke attributen en de specifieke toepassingen die ze ondersteunen.
• TSSOP: het TSSOP-pakket wordt gewaardeerd vanwege zijn compacte grootte, die zich richt op het sparen van ruimtebesparing in circuits met hoge dichtheid.De kleine voetafdruk speelt een belangrijke rol in de slanke elegantie van draagbare apparaten.
• Soic: het soic -pakket wordt gewaardeerd voor zijn balans tussen de grootte en het gemak van de hantering tijdens de productie.Deze harmonie maakt het de voorkeur in de auto- en industriële sferen, waar het zowel de beperkingen als de eisen van robuuste toepassingen weerstaat.
• CDIP: gekozen vanwege zijn thermische stabiliteit en blijvende betrouwbaarheid, blinkt CDIP uit in ruimtevaart en militaire omgevingen.De standvastigheid tegen barre omstandigheden zorgt voor het vertrouwen waar betrouwbaarheid niet kan wankelen.
• PDIP: PDIP wordt vaak gekozen voor in prototyping en educatieve instellingen vanwege de gebruiksvriendelijke test- en breadboarding-mogelijkheden.Het eenvoudige assemblageproces maakt het een vertrouwde keuze in laboratoria en de academische wereld.
|
Pakketten |
Afmetingen |
Eenheden |
|
TSSOP
(14) |
5 ×
4.4 |
mm |
|
Slobs
(14) |
8.65
× 3.91 |
mm |
|
Cdip
(14) |
19.56
× 6.67 |
mm |
|
Pdip
(14) |
19.177
× 6.35 |
mm |
De operationele versterker van LM324 biedt verschillende attributen die zijn functionaliteit in verschillende scenario's dienen, gevormd door menselijk inzicht en noodzaak.
|
Parameters |
Waarden |
Eenheden |
|
Invoeren
Spanning |
-0.3
tot 32 |
V |
|
Differentiaal
Invoerspanning |
32 |
V |
|
Invoeren
Huidig |
50 |
ma |
|
Stroom
Dissipatie |
1130 |
MW |
|
Opslag
Temperatuur |
-65
tot 150 |
° C |
|
Levering
Spanning |
32 |
V |

Het schema van de LM324 onthult zijn interne structuur, waarin wordt beschreven hoe inputs en uitgangen zijn uitgelijnd met specifieke pennen.Het combineert elegant vier operationele versterkers in een enkel pakket, waarbij elke versterker een duidelijk circuitontwerp presenteert.Deze compilatie maakt een verscheidenheid aan versterkingstaken mogelijk, waardoor het aanpassingsvermogen in verschillende scenario's wordt verbeterd.
Elke versterker binnen de LM324 komt overeen met specifieke pennen, waarbij de gestandaardiseerde lay -outafhankelijke integratie in talloze circuits wordt versoepeld.In werkelijke situaties blinken deze versterkers uit in rollen die nauwkeurigheid en standvastigheid eisen.
De quad -configuratie binnen de LM324 verbetert de flexibiliteit.Velen gebruiken deze regeling vaak in geavanceerde circuits, waardoor gelijktijdige versterking van meerdere signalen mogelijk is.Elke versterker werkt onafhankelijk, waardoor interferentie en het behoud van signaalzuiverheid wordt verminderd.
De LM324 wordt bewonderd vanwege zijn veelzijdigheid bij audiotermplificatie en signaalverwerking.Het ontwerp beheert bekwaam een breed scala aan elektrische signalen met betrouwbaarheid.Het is een populaire keuze onder professionals die systemen maken waar compactheid net zo gewaardeerd is als robuuste prestaties.
De operationele versterker van LM324 speelt een rol bij robotica, zoals in lijnvolle robots.Het verwerkt sensorinvoer en beheert motoruitgangen, bloeien in steeds veranderende omgevingen.Het ontwerpen van deze robots vereist een evenwichtsgevoeligheid en responstijd, gebieden waar de LM324 bewonderenswaardig presteert door meerdere inputs efficiënt af te handelen.De selectie van componenten hangt vaak af van de dagelijkse resultaten die zijn waargenomen in competitieve arena's, wat een mix van technische specificatie en daadwerkelijke toepassing weerspiegelt.
In elektronische circuits vervult de LM324 traditionele op-amp-functies.
• versterking
• filteren
• Signaalconditionering
De LM324 wordt gebruikt bij het vormen van oscillatoren en gelijkrichters.
• Golfvormen genereren
• AC converteren naar DC
In de Simulation -omgeving van Proteus heb ik een demonstratie gemaakt met behulp van de LM324 operationele versterker, gecentreerd op een automatisch straatlichtproject.Deze simulatie illustreert kunstmatig hoe de status van de LED -overgangen in reactie op veranderingen in een lichte afhankelijke weerstand (LDR) en biedt een waardevolle blik in zijn functionaliteit.
Ingebed in deze opstelling, integreert de LM324 vier onafhankelijke op-AMP's binnen een enkele IC.Het aanpassingsvermogen maakt het goed geschikt voor signaalconditionering in automatische verlichtingssystemen.Bekend om zijn dual-supply-mogelijkheden en efficiënt stroomgebruik, is het vaak de voorkeur voor milieuvriendelijke ontwerpen.
De LDR detecteert omgevingslichtniveaus en is belangrijk voor het automatiseren van straatverlichting.Naarmate het licht dimt, stijgt de weerstand ervan en beïnvloedt de spanning erover.Deze wijziging wordt vastgelegd door de LM324, die vervolgens de LED -status moduleert.Het optimaliseren van de gevoeligheid in werkelijke instellingen kan het energieverbruik in openbare verlichtingssystemen merkbaar verminderen.
De LM324 is ontworpen met frequentiestabiliteit, die helpt bij het behouden van consistente prestaties in verschillende toepassingen.U maakt vaak gebruik van dit kenmerk om de betrouwbaarheid in precisie -instrumentatie te verbeteren, zodat apparatuur in de loop van de tijd soepel en effectief werkt.
De opmerkelijke DC -spanningsversterking van de IC stelt het in staat om zwakke signalen effectief te versterken en een actieve rol te spelen in velden zoals audioverwerking en sensornetwerken.Dit vermogen om signalen op laag niveau te verbeteren, helpt aanzienlijk bij het ontwerpen van zeer gevoelige meetapparaten waar precisie wordt gewaardeerd.
Met een bandbreedte van 1 MHz is de LM324 veelzijdig genoeg voor gebruik in tal van hoogfrequente toepassingen, waaronder communicatiesystemen.Dit aanpassingsvermogen benadrukt zijn competentie bij het beheren van verschillende taken met behoud van signaaltrede, een aantrekkelijke kwaliteit voor het aanpakken van specifieke behoeften.
Het brede stroomvoorzieningsbereik biedt flexibiliteit in circuitontwerp en ondersteunt het gebruik van batterij-aangedreven gadgets naar meer substantiële industriële apparatuur.Velen waarderen deze flexibiliteit, omdat het integratie naadloos in verschillende omgevingen en stroombronnen mogelijk maakt.
De LM324 handhaaft de prestatiestabiliteit ongeacht de spanningsverschuivingen, die worden gebruikt voor systemen die onderworpen zijn aan onregelmatige stroomvoorwaarden.Dit kenmerk wordt meestal gewaardeerd op serieuze gebieden zoals medische hulpmiddelen, waar een gestage werking diep wordt gewaardeerd.
Variërend van het negatieve tot positieve toevoer, vergemakkelijkt het differentiële ingangsspanningsbereik de robuuste verwerking van invoersignalen.Deze flexibiliteit is aanzienlijk in differentiële versterkerscircuits, wat bijdraagt aan een hoge precisie bij daadwerkelijke gegevensverwerving en -verwerking.
De LM324 vertoont een uitvoerschommel van 0V naar V+ en -1.5V en biedt plaats aan verschillende configuraties, waardoor het nut ervan in scenario's wordt verbeterd die gestabiliseerde uitvoeramplitudes eisen.Deze variabiliteit is gunstig in het ontwerp van de audio- en RF -circuit, waarbij consistente uitvoer zeer gewenst is.
Stuur een aanvraag, we zullen onmiddellijk reageren.
Op 2024/10/2
Op 2024/10/2
Op 8000/04/18 147767
Op 2000/04/18 111994
Op 1600/04/18 111351
Op 0400/04/18 83758
Op 1970/01/1 79555
Op 1970/01/1 66952
Op 1970/01/1 63098
Op 1970/01/1 63028
Op 1970/01/1 54095
Op 1970/01/1 52176