
De LC4384C-75FTN256C is een hoogwaardige complex programmeerbaar logische apparaat (CPLD) van de rooster halfgeleider, behorend tot de ISPMACH 4000C-familie.Het is ontworpen om tegemoet te komen aan applicaties die flexibele digitale logische oplossingen vereisen met een strenge voetafdruk met een laag vermogen.Het apparaat beschikt over 384 macrocellen en 192 input/output pins, die substantiële veelzijdigheid bieden voor verschillende ontwerpbehoeften.De programmering en operationele kernspanning varieert van 1,65 V tot 1,95 V, waardoor efficiënt energiebeheer wordt gewaarborgd.Belangrijkste prestatiestatistieken van de LC4384C-75FTN256C omvatten een voortplantingsvertraging van 7,5 ns en een werkfrequentie die tot 168 MHz kan bereiken.Deze combinatie van snelheid en responsiviteit maakt het ideaal voor hoogsnelheidsverwerkingstoepassingen.Het apparaat ondersteunt meerdere I/O-normen zoals 3,3 V, 2,5 V en 1.8V LVCMO's, met 5V-tolerante ingangen om een breed scala aan signaalniveaus te huisvesten.Elke macrocell wordt verbeterd met individuele bedieningselementen voor klok-, reset-, preset- en klokverbruik, waardoor een nauwkeurig beheer van logische bewerkingen mogelijk is.
Als u betrouwbare, efficiënte en krachtige logische apparaten aan uw producten wilt toevoegen, is de LC4384C-75FTN256C een geweldige keuze.En als u overweegt om een bulkorder te plaatsen, kunt u volledig profiteren van wat deze geavanceerde technologie te bieden heeft voor uw applicaties.

LC4384C-75FTN256C Symbool

LC4384C-75FTN256C voetafdruk

LC4384C-75FTN256C 3D-model
• Hoge prestaties: De LC4384C-75FTN256C werkt met een indrukwekkende maximale frequentie van maximaal 178,57 MHz, in combinatie met een lage voortplantingsvertraging van 7,5 ns.Dit zorgt voor snelle gegevensverwerkingsmogelijkheden en snelle responstijden voor digitale omgevingen met hoge snelheid.
• System-programmeerbaarheid (ISP): Dit apparaat ondersteunt in-system programmering via een IEEE 1532-conforme interface.Deze functie zorgt voor eenvoudige firmware -updates rechtstreeks op het circuit zonder dat apparaatverwijdering nodig is, het vereenvoudigen van onderhoud en upgrades.
• Verbeterde macrocellen: Uitgerust met 384 macrocellen, die elk in staat zijn om onafhankelijke klokken, resetten, preseting en klok in te schakelen.Deze opstelling biedt uitgebreide flexibiliteit en precisie bij het beheren van complexe logische bewerkingen voor aangepaste digitale logische ontwerpen.
• Veelzijdige I/O -ondersteuning: De CPLD beschikt over 192 ingangs-/uitgangspennen die compatibel zijn met meerdere spanningsstandaarden, waaronder 3,3 V, 2,5 V en 1,8 V LVCMOS.Het ondersteunt ook 5V-tolerante ingangen, wat de compatibiliteit met oudere legacy-systemen en verschillende digitale ecosystemen verbetert.
• Laag stroomverbruik: Het is ontworpen om efficiënt te werken binnen een kernspanningsbereik van 1,65 V tot 1,95 V, waardoor het een uitstekende keuze is voor toepassingen waar vermogensefficiëntie vereist is.Dit lage stroomverbruik helpt bij het minimaliseren van de thermische output en het verbeteren van de systeembetrouwbaarheid.

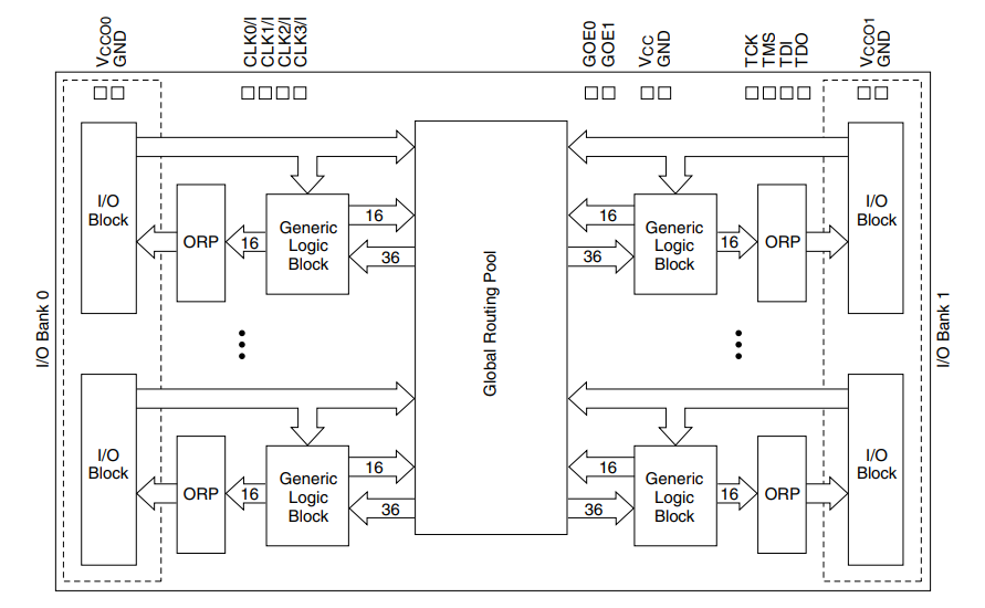
De LC4384C-75FTN256C Blokdiagram toont de interne structuur van een programmeerbaar logisch apparaat.Het is georganiseerd rond een Central Global Routing Pool (GRP) die alle delen van het apparaat verbindt en zorgt voor snelle en flexibele communicatie tussen componenten.Aan elke kant van het diagram zijn er I/O -banken (I/O Bank 0 en I/O Bank 1), die invoer- en uitvoersignalen van en naar het apparaat behandelen.Deze banken zijn verbonden met uitvoerrouteringspools (ORP), die de gegevensstroom tussen de I/O -blokken en de generieke logische blokken (GLB's) beheren.De generieke logische blokken (GLB's) zijn de belangrijkste verwerkingseenheden die logische bewerkingen uitvoeren.Ze zijn gekoppeld aan de ORP's voor invoer en uitvoer en verbonden met de GRP voor communicatie met andere GLB's, waardoor complexe logische functies kunnen worden gemaakt.Bovenaan toont het diagram klok- en besturingsingangen voor het beheren van timing en apparaatbewerking, inclusief meerdere kloksignalen en JTAG -ingangen voor programmeren en testen.Het diagram illustreert hoe het apparaat is ontworpen voor flexibele logica-implementatie met snelle verbindingen en efficiënte signaalroutering.
|
Type |
Parameter |
|
Fabrikant |
Lattice Semiconductor Corporation |
|
Serie |
ISPMACH® 4000C |
|
Verpakking |
Dienblad |
|
Onderdeelstatus |
Verouderd |
|
Programmeerbaar type |
In systeem programmeerbaar |
|
Vertragingstijd TPD (1) Max |
7.5 ns |
|
Spanningsvoorziening - Intern |
1.65V ~ 1.95V |
|
Aantal logische elementen/blokken |
24 |
|
Aantal macrocellen |
384 |
|
Aantal I/O |
192 |
|
Bedrijfstemperatuur |
0 ° C ~ 90 ° C (TJ) |
|
Montagetype |
Oppervlaktemontage |
|
Pakket / kast |
256-lbga |
|
Leverancierapparaatpakket |
256-ftbga (17x17) |
|
Base Productnummer |
LC4384 |

De Generic Logic Block (GLB) van de LC4384C-75FTN256C Processen logische bewerkingen met behulp van een flexibel en efficiënt ontwerp.Het ontvangt 36 ingangen van de Global Routing Pool (GRP), die worden gecombineerd met behulp van een en array om 83 producttermen te vormen.Deze producttermen zijn basislogische combinaties die worden beheerd door een logische allocator.De Logic Allocator verdeelt deze producttermen naar 16 macrocellen, die de belangrijkste verwerkingseenheden zijn.Deze macrocellen voeren logische functies uit, inclusief combinatie- en sequentiële bewerkingen.Ze worden gesynchroniseerd door een klokgenerator met behulp van vier kloksignalen (CLK0 tot CLK3), waardoor precieze timingcontrole mogelijk is.Elke macrocell kan zijn uitvoer terugsturen naar de GRP of naar de uitgangsrouteringspool (ORP) voor verdere verwerking.Ze ondersteunen feedback voor het implementeren van complexe toestandsmachines en opeenvolgende circuits.Het ontwerp van de GLB is zeer flexibel, waardoor complexe logische functies mogelijk zijn met efficiënte routerings- en timingcontrole, geschikt voor geavanceerde digitale ontwerpen.

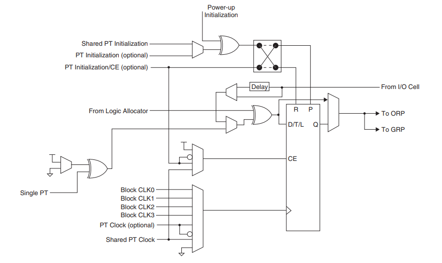
De Macrocell van de LC4384C-75FTN256C is ontworpen voor flexibele en efficiënte logische verwerking.Het ontvangt inputs van de logische allocator en kan initialiseren met behulp van verschillende methoden, waaronder gedeelde PT-initialisatie en power-up initialisatie, waardoor een bekende starttoestand wordt gewaarborgd.De macrocell ondersteunt meerdere klokbronnen zoals blokklokken (CLK0 naar CLK3), PT -klok en gedeelde PT -klok, waarbij een klokmultiplexer de juiste bron selecteert voor precieze timingregeling.In de kern werkt een D/T/L-flip-flop in verschillende modi, D (gegevens), T (toggle) of L (Latch) en beschikt over een klokvermelding (CE) input voor voorwaardelijke klokken.Uitgangen van de macrocell kunnen worden gerouteerd naar de uitgangsrouteringspool (ORP) voor externe verbindingen of de Global Routing Pool (GRP) voor interne feedback, waardoor complexe logische functies en efficiënte signaalroutering mogelijk zijn.Een vertragingselement zorgt voor de juiste timing en signaaluitlijning, waardoor de macrocell zeer aanpasbaar is voor geavanceerde digitale ontwerpen.
Digitale logische toepassingen
Deze CPLD blinkt uit in het omgaan met aangepaste logische functies, zoals toestandsmachines en lijmlogica, die een flexibele oplossing biedt voor het creëren van op maat gemaakte digitale interfaces en routes.Het vermogen om complexe logische circuits efficiënt te beheren, maakt het een primaire keuze om hardwarefunctionaliteiten te stroomlijnen.
Microcontroller en System-on-Chip (SOC) ontwerpen
De LC4384C-75FTN256C verbetert de microcontroller-systemen door extra logica te bieden om een verhoogde functionaliteit te ondersteunen.Het kan dienen als een component in SOC -ontwerpen, waar integratie van meerdere apparaten op een enkele chip nodig is, waardoor wordt geholpen bij het verminderen van de algemene systeemkosten en stroomverbruik.
Ingebedde systemen
Met zijn programmeerbaarheid in system en multi-spanning I/O-mogelijkheden, is dit apparaat perfect geschikt voor ingebedde systemen.Het zorgt voor on-the-fly-updates en systeemaanpassingen zonder de noodzaak van uitgebreide uitvaltijd, waardoor het ideaal is voor toepassingen die een hoge betrouwbaarheid en aanpassingsvermogen vereisen.
Industriële controlesystemen
In industriële omgevingen draagt de LC4384C-75FTN256C bij aan automatisering en procescontrole.Het robuuste ontwerp zorgt voor betrouwbare werking onder uitdagende omstandigheden, waardoor het een waardevol onderdeel is voor het beheren van complexe industriële processen en machines.
Auto -elektronica
Het lage stroomverbruik en high-speed data-hanteringsmogelijkheden van het apparaat maken het een uitstekende keuze voor auto-elektronica.Het wordt gebruikt in applicaties, variërend van voertuigbesturingseenheden tot geavanceerde infotainmentsystemen, waardoor zowel prestaties als veiligheidsfuncties in moderne voertuigen worden verbeterd.
Video- en beeldverwerking
Dankzij het vermogen om snelle signalen efficiënt te verwerken, wordt de LC4384C-75ftN256C ook gebruikt in video- en beeldverwerkingstaken.Het ondersteunt activiteiten zoals video -schaling, filtering en opmaakconversie voor multimedia -toepassingen en apparaten.
Niet-vluchtige configuratie
Deze CPLD profiteert van intern niet-vluchtig geheugen, dat onmiddellijke functionaliteit bij power-up vergemakkelijkt zonder afhankelijkheid van externe configuratiebronnen.Dit inherente vermogen vereenvoudigt niet alleen het algemene ontwerpproces door de behoefte aan extra niet-vluchtige geheugencomponenten te elimineren, maar verhoogt ook de systeembetrouwbaarheid door potentiële faalpunten te verminderen.
Deterministische timing
Het apparaat biedt consistente en voorspelbare vertragingen voor verspreiding, een voordeel voor toepassingen die nauwkeurige timingcontrole vereisen.Deze deterministische timing zorgt ervoor dat alle logische bewerkingen nauwkeurig worden gesynchroniseerd, waardoor de LC4384C-75FTN256C ideaal is voor het beheren van timinggevoelige taken in digitale circuits.
Vereenvoudigd ontwerpproces
In tegenstelling tot FPGA's, die complexe programmering en configuratie kunnen vereisen, heeft de LC4384C-75FTN256C een meer eenvoudige ontwerpbenadering.De gecentraliseerde logische architectuur vergemakkelijkt een gemakkelijkere implementatie van controlelogica en staatsmachines, waardoor de ontwikkelingstijd wordt verkort en de leercurve vereenvoudigt.
Vermogensefficiëntie
Ontworpen voor een laag stroomverbruik, werkt de LC4384C-75FTN256C efficiënt binnen een kernspanningsbereik van 1,65 V tot 1,95 V.Deze vermogensefficiëntie maakt het geschikt voor batterijbewerkte of vermogensgevoelige toepassingen, waardoor de levensduur van het apparaat wordt verlengd en de energiekosten verlagen.
Robuuste I/O -mogelijkheden
Met 192 programmeerbare I/O-pinnen die meerdere spanningsstandaarden ondersteunen, biedt de LC4384C-75FTN256C een uitgebreide interface-flexibiliteit.Met deze mogelijkheid kan het eenvoudig worden geïntegreerd met een verscheidenheid aan digitale en analoge componenten, waardoor de bruikbaarheid op meerdere platforms en technologieën wordt verbeterd.
Snelle prestaties
Met de mogelijkheid om te werken bij frequenties tot 178,57 MHDit maakt het een uitstekende keuze voor toepassingen met snelle gegevensmanipulatie en realtime verwerkingsvereisten.
Verpakkingsafmetingen voor de LC4384C-75FTN256C:
|
Parameter |
Dimensie (mm) |
|
Lichaamsgrootte |
17 x 17 |
|
Ball -pitch |
0,8 |
|
Bal telling |
256 |
Lattice Semiconductor Corporation, gevestigd in Hillsboro, Oregon, is de fabrikant van de LC4384C-75FTN256C, een prominente FPGA (veldprogrammeerbare gate array) component bekend om zijn configureerbaarheid en veelzijdigheid in verschillende toepassingen.Lattice Semiconductor, opgericht in 1983, heeft een niche in de halfgeleiderindustrie gesneden door zich te specialiseren in laag-vermogen, kleine vorm-factor en aanpasbare oplossingen die tegemoet komen aan een breed scala aan marktbehoeften, van elektronica tot industriële toepassingen.De LC4384C-75FTN256C, onderdeel van hun uitgebreide productopstelling, is een voorbeeld van hun toewijding aan het aanbieden van geavanceerde programmeerbare logische apparaten die complexe digitale systemen ondersteunen met een focus op innovatie en efficiëntie.
De LC4384C-75FTN256C toont de toewijding van Lattice Semiconductor aan innovatieve en efficiënte technologie op het gebied van halfgeleider.Dit apparaat is uitgerust voor gedetailleerde ontwerptaken met zijn flexibele invoer-/uitvoeropties en geavanceerde interne structuren.Het is perfect voor gebruik op verschillende gebieden zoals industriële systemen, auto -elektronica en videoverwerking, omdat het gegevens snel verwerkt en gemakkelijk kan worden aangepast aan verschillende behoeften.Deze handleiding benadrukt het vermogen van het apparaat om complexe digitale taken soepel aan te kunnen en de algehele systeemfunctionaliteit te verbeteren, wat bewijst dat het een belangrijk hulpmiddel is in programmeerbare logische apparaten.
Stuur een aanvraag, we zullen onmiddellijk reageren.
De LC4384C-75FTN256C biedt een combinatie van snelle prestaties, laag stroomverbruik en uitgebreide I/O-mogelijkheden.Het is ideaal voor complexe digitale taken in industrieën zoals automotive, industriële controle en multimedia -verwerking, waardoor het een veelzijdige keuze is voor een breed scala aan applicaties.
Ja, het apparaat ondersteunt meerdere I/O-normen, waaronder 5V-tolerante ingangen, waardoor het compatibel is met zowel moderne als oude digitale systemen.Deze flexibiliteit zorgt voor naadloze integratie zonder dat uitgebreide systeemrevisie nodig is.
Het apparaat kan werken op frequenties tot 178,57 MHz met een lage propagatievertraging, waardoor snelle datamanipulatie en doorvoer geweldig voor verwerking en hoge snelheid digitale omgevingen mogelijk zijn.
Met programmeerbaarheid in het systeem kunt u firmware rechtstreeks op het circuit bijwerken zonder het apparaat te verwijderen, waardoor onderhoud en upgrades worden vereenvoudigd.Deze functie is het beste voor het verminderen van downtime van het systeem en het faciliteren van snelle aanpassingen aan evoluerende technologische behoeften.
De LC4384C-75ftN256C werkt binnen een kernspanningsbereik van 1,65 V tot 1,95 V en is ontworpen voor energie-efficiëntie, wat voordelig is voor op batterijen bewerkte of vermogensgevoelige toepassingen.Dit helpt bij het verlengen van de levensduur van het apparaat en het verlagen van de energiekosten.
Op 2025/02/21
Op 2025/02/21
Op 8000/04/18 147770
Op 2000/04/18 112000
Op 1600/04/18 111351
Op 0400/04/18 83768
Op 1970/01/1 79561
Op 1970/01/1 66958
Op 1970/01/1 63098
Op 1970/01/1 63039
Op 1970/01/1 54095
Op 1970/01/1 52179