
De IRF630 wordt erkend voor zijn indrukwekkende 200 V n-kanaalmogelijkheden MOSFET-attributen, naast het bezitten van een onresistentie van 0,29 Ω en het behouden van een continue stroom van 9 A. ingekapseld in een tot 220-pakket, maakt dit apparaat stmicroelectronics 'Pioneering Stripet ™Proces, dat effectief de invoercapaciteit en poortlading vermindert.Deze kenmerken maken de IRF630 geschikt als een primaire schakelaar in geavanceerde, energiebewuste geïsoleerde DC-DC-converters.De StripFet ™ -technologie verhoogt de efficiëntie van de IRF630 door de schakelsnelheid te verfijnen en verliezen te minimaliseren.Deze technologische sprong zorgt ervoor dat het vermogen van het apparaat om hogere frequenties te verwerken, goed in lijn met moderne stroomtoepassingen.De vermindering van de poortlading resulteert in een lager stroomverbruik, wat de algehele systeemefficiëntie verhoogt.De betrouwbaarheid en robuustheid van deze MOSFET is gericht op het gebruik ervan in een breed scala van uitdagende toepassingen.De IRF630 staat hoog aangeschreven in praktische scenario's voor zijn stabiliteit en prestaties onder intense omstandigheden die in industriële en elektronica worden aangetroffen.

|
PIN Nr. |
Speldnaam |
Functie |
|
1 |
Hek |
Regelt de elektronenstroom tussen bron en afvoer;handelt als
Een schakelaar om de MOSFET in of uit te zetten.Vereist precieze spanningsafhandeling,
vaak beschermd door poortweerstanden. |
|
2 |
Droogleggen |
Uitgangspunt voor de hoofdstroom.Verbonden met de belasting in
circuitdiagrammen;Warmte -dissipatietechnieken zoals koellichamen worden gebruikt
Beheer hoge stroomstroom. |
|
3 |
Bron |
Toegangsterminal voor stroom, meestal verbonden met
grond.Handhaaft referentiespanning en helpt elektromagnetisch te verminderen
Interferentie. |

IRF630 -symbool

IRF630 voetafdruk

IRF630 3D -model
Gevierd vanwege zijn opmerkelijke DV/DT -prestaties, gedijt de IRF630 in omgevingen die snelle spanningsovergangen eisen.Deze mogelijkheid is gunstig voor toepassingen die snelle aanpassingen nodig hebben, ter ondersteuning van zowel efficiëntie als betrouwbaarheid.Bijvoorbeeld, geavanceerde stroomschakelsystemen benutten dit vermogen om de functionaliteit te verbeteren te midden van dynamische laadscenario's.
De IRF630 heeft een opmerkelijk lage intrinsieke capaciteit, voor het minimaliseren van stroomverliezen en het stimuleren van de algehele systeemeffectiviteit.Verminderde capaciteit vermindert parasitaire effecten, die vertragingen en energieverspilling in hoogfrequente circuits kunnen veroorzaken.
Met een geminimaliseerde poortlaad valt de IRF630 op in hoge snelheid contexten.Deze eigenschap verlaagt de energievraag om de transistorstatus te schakelen, waardoor snellere schakeltijden worden gepromoot met een verminderd stroomverbruik.Anderen richten zich op dit kenmerk om de efficiëntie in vermogensconversiesystemen te versterken, waar energieverbruik zorgvuldig wordt beheerd.
|
Type |
Parameter |
|
Levenscyclusstatus |
Actief (laatst bijgewerkt: 8 maanden geleden) |
|
Factory doorlooptijd |
12 weken |
|
Inzetten |
Door gat |
|
Montagetype |
Door gat |
|
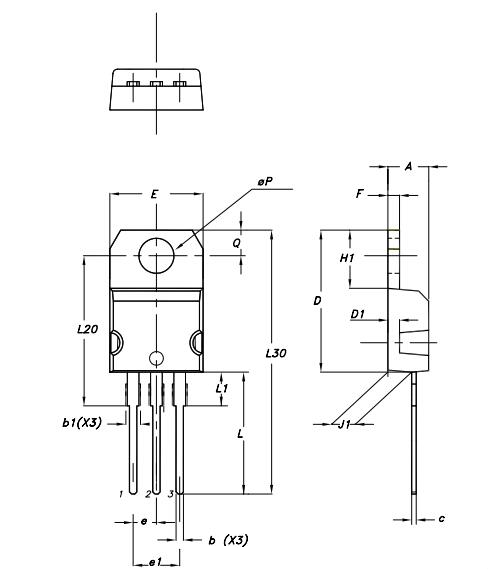
Pakket / kast |
TO-220-3 |
|
Aantal pinnen |
3 |
|
Gewicht |
4.535924G |
|
Transistorelementmateriaal |
SILICIUM |
|
Stroom - continue afvoer (id) @ 25 ℃ |
9A TC |
|
Drive -spanning (max rds on, min rds on) |
10V |
|
Aantal elementen |
1 |
|
Power Dissipation (Max) |
75W TC |
|
Bedrijfstemperatuur |
-65 ° C ~ 150 ° C TJ |
|
Verpakking |
Buis |
|
Serie |
Mesh Overlay ™ II |
|
JESD-609 Code |
E3 |
|
Onderdeelstatus |
Actief
|
|
Vochtgevoeligheidsniveau (MSL) |
1 (onbeperkt) |
|
Aantal beëindigingen |
3 |
|
ECCN -code |
EAR99 |
|
Weerstand |
400 mohm |
|
Eindafwerking |
Mat tin (sn) |
|
Aanvullende functie |
Lawine beoordeeld |
|
Spanning - beoordeelde DC |
200V |
|
Huidige beoordeling |
9a |
|
Basisonderdeelnummer |
IRF6 |
|
Telling |
3 |
|
Hoofdlichaam |
2,54 mm |
|
Elementconfiguratie |
Enkel |
|
Werkmodus |
Verbeteringsmodus |
|
Power Dissipation |
75W |
|
Schakel de vertragingstijd in |
10 ns |
|
FET -type |
Kanaal |
|
Transistortoepassing |
Schakel |
|
RDS ON (MAX) @ ID, VGS |
400mΩ @ 4.5a, 10V |
|
Vgs (th) (max) @ id |
4V @ 250μA |
|
Invoercapaciteit (CISS) (max) @ vds |
700pf @ 25V |
|
Gate Charge (QG) (Max) @ VGS |
45nc @ 10V |
|
Stijgingstijd |
15ns |
|
VGS (Max) |
± 20V |
|
Omgekeerde hersteltijd |
170 ns |
|
Continue afvoerstroom (ID) |
9a |
|
Drempelspanning |
3V |
|
Jedec-95 Code |
TO-220AB |
|
Gate to Source Voltage (VGS) |
20V |
|
Drain stroom-max (ABS) (ID) |
9a |
|
Giet af om de afbraakspanning te breken |
200V |
|
Dubbele voedingsspanning |
200V |
|
Nominale VGS |
3 V |
|
Feedback Cap-Max (CRSS) |
50 PF |
|
Hoogte |
15,75 mm |
|
Lengte |
10,4 mm |
|
Breedte |
4,6 mm |
|
Bereik SVHC |
Geen SVHC |
|
Stralingsharding |
Nee |
|
ROHS -status |
ROHS3 -compatibel |
|
Leid gratis |
Leid gratis |
|
Onderdeelnummer |
Beschrijving |
Fabrikant |
|
IRF630 |
Power Field-effect transistor, N-kanaal, metaaloxide
Halfgeleider FET |
Philips halfgeleiders |
|
SIHF630-E3 |
Transistor 9 A, 200 V, 0,4 ohm, N-kanaal, SI, Power,
MOSFET, TO-220AB, ROHS COMPICIAT, TO-220, 3 PIN, FET ALGEMEEN ALGEMEEN POWER |
Vishay Siliconix |
|
SIHF630 |
Transistor 9 A, 200 V, 0,4 ohm, N-kanaal, SI, Power,
MOSFET, TO-220AB, TO-220, 3 PIN, FET ALGEMENE POOTE POWER |
Vishay Siliconix |
|
Irf630pbf |
Power Field-Effect Transistor, 9a (ID), 200V, 0.4ohm,
1-element, N-kanaal, silicium, metaal-oxide halfgeleider FET, TO-220AB, ROHS
Compliant, To-220, 3 pin |
Vishay Siliconix |
|
Onderdelen |
IRF630 |
SIHF630 |
|
IHS -fabrikant |
Stmicro -elektronica |
Vishay Siliconix |
|
Bereik de nalevingscode |
niet compliant |
onbekend |
|
HTS -code |
8541.29.00.95 |
|
|
Factory doorlooptijd |
12 weken |
|
|
Samacsys Beschrijving |
IRF630, N-kanaal MOSFET Transistor 9 A 200 V, 3-pins
TO-220 |
|
|
Samacsys -fabrikant |
Stmicro -elektronica |
|
|
Avalanche Energy Rating (EAS) |
160 MJ |
250 MJ |
|
Feedback Cap-Max (CRSS) |
50 PF |
250 PF |
|
JESD-609 Code |
E3 |
E0 |
|
Power Dissipation Ambient-Max |
100 W |
|
|
Power Dissipation-Max (ABS) |
75 W |
74 W |
|
Eindafwerking |
Mat tin (sn) |
Tin/lead (sn/pb) |
|
Turn-On Time-Max (ton) |
180 ns |
|
|
Basisnummer overeenkomsten |
6 |
11 |
|
PBFree -code |
Ja |
Nee |
|
ROHS -code |
Ja |
Nee |
Schakeltoepassingen: De IRF630 wordt vaak gebruikt in circuits die snel en betrouwbaar schakelen vereisen.Het is ideaal voor voedingen, motorbesturingselementen en verlichtingssystemen, waarbij het de energie -efficiëntie helpt verbeteren door warmte en vermogensverlies te verminderen.
Voedingen: In voedingscircuits zoals spanningsregelaars, omvormers en DC-DC-converters beheert de IRF630 de stroom efficiënt, waardoor energieverlies en warmte minimaliseert.Het wordt ook gebruikt in uninterruptibele voedingen (UPS) om een stabiel uitgangsvermogen te garanderen tijdens spanningsschommelingen.
Motorbesturing: De IRF630 wordt veel gebruikt in DC -motorrijders en PWM -besturingssystemen, waardoor de motorsnelheid en het koppel worden aangepast in apparaten zoals ventilatoren, pompen, robots en elektrische voertuigen.Het snelle schakelen verbetert de prestaties en vermogensefficiëntie in motorsystemen.
Audioversterkers: In klasse D-audioversterkers maakt de IRF630 een hoogwaardige geluidsuitgang met minimale warmte mogelijk.Het wordt vaak gebruikt in home audiosystemen, auto -audio en draagbare luidsprekers, waardoor efficiënte en betrouwbare prestaties worden gewaarborgd.
LED -verlichting: De IRF630 is handig bij het regelen van LED -verlichtingssystemen, waaronder dimbare lichten en slimme verlichtingsoplossingen.Het helpt vermogen efficiënt te beheren in straatverlichting, autolichten en thuisverlichtingssystemen.
Solar en hernieuwbare energiesystemen: De IRF630 wordt gebruikt in zonne -omvormers om DC -vermogen van zonnepanelen om te zetten in bruikbare ac -vermogen.Het wordt ook gevonden in batterijopslagsystemen en opstellingen van windenergie, het verbeteren van de energieconversie en het minimaliseren van stroomverlies.
Batterijbeheersystemen (BMS): In batterijbeheersystemen regelt de IRF630 het opladen en ontladen van de batterij, waardoor de levensduur van de batterij wordt verlengd en overladen of oververhitting wordt voorkomen.Het is belangrijk voor apparaten zoals elektrische voertuigen en draagbare elektronica.
Industriële automatisering: De IRF630 wordt gebruikt in automatiseringssystemen om relais, solenoïden en actuatoren in fabrieken en machines te regelen.De duurzaamheid en het snelle schakelen maken het betrouwbaar voor het hanteren van zware belastingen in industriële omgevingen.
Hoogfrequente circuits: Vanwege de snelle schakelmogelijkheden is de IRF630 geschikt voor hoogfrequente toepassingen zoals RF-versterkers, oscillatoren en telecommunicatie.Het helpt stabiele signalen in draadloze systemen te behouden.
Beschermingscircuits: De IRF630 wordt gebruikt in beschermingscircuits om schade door spanningspieken of onjuiste stroomverbindingen te voorkomen.Het zorgt voor veiligheid door het vermogen tijdens fouten snel af te snijden.

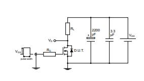
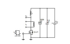
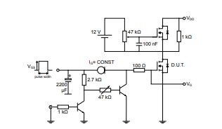
Testcircuit voor inductieve ladingschakeling en hersteltijden van diode

Testcircuit voor weerstandstijden

Niet -geklemde inductieve laadtestcircuit

Testcircuit voor gate ladingsgedrag

Niet -geklemde inductieve golfvorm

Wisseltijdgolfvorm schakelen


STMicro -elektronica komt naar voren als een invloedrijke kracht binnen de halfgeleidersector.STMicro-elektronica blinkt uit in het maken van siliconen gebaseerde halfgeleiders.Deze vaardigheid weerspiegelt een toewijding aan voortdurende innovatie en jarenlange ijverige verfijning om aan te passen aan marktverschuivingen.Continu onderzoeks- en ontwikkelingsinspanningen voeden het creëren van geavanceerde, betrouwbare producten voor een wereldwijd publiek.De kerncompetentie van het bedrijf in systeemintegratie onderscheidt het in de industrie.Door middel van uitgebreide integratiemethoden ontwerpt STMicroelectronics -oplossingen voor ingewikkelde toepassingen in verschillende sectoren, zoals automotive en elektronica.STMicro -elektronica past voortdurend een visionaire vooruitzichten aan die de evolutie van de halfgeleiderindustrie erkent.Dit voortdurende streven naar verbetering manifesteert zich over productinnovatie en grotere strategische projecten.Het perspectief, gevormd door empirische kennis en scherpe marktobservaties, toont de rol van flexibiliteit en vooruitziende blik in een industrie die wordt gedefinieerd door snelle technologische progressie.Door middelen en strategieën af te stemmen op opkomende patronen stelt STMicro -elektronica in staat om zijn leidende rol te handhaven, waardoor benchmarks worden vastgesteld in efficiëntie en technologische bekwaamheid die leeftijdsgenoten in de sector inspireren.
Stuur een aanvraag, we zullen onmiddellijk reageren.
Nee. Omdat de IRF630 en 9N25C opmerkelijke variaties in vermogensbeoordelingen, continue stroom en spanningscapaciteiten hebben, kan de IRF630 niet effectief functioneren als vervanging voor de 9N25C.Het selecteren van de juiste component vereist een diepe overweging van de unieke specificaties en potentiële invloed op de werking van het circuit.Ineffectieve substituties kunnen leiden tot verminderde prestaties of zelfs circuitfalen.Door de ingewikkelde technische details te grijpen kan inzichten bieden tijdens de selectie van componenten.
De IRF630- en SIHF630-transistoren worden onderscheiden door specificaties, met name de Avalanche Energy Rating and Manufacturing Standards zoals JESD-609-codes.In het bijzonder biedt de IRF630 een lawine -energie -rating van 160 MJ, terwijl de SIHF630 een superieure beoordeling van 250 MJ biedt.Bovendien benadrukken verschillen in hun JESD-609-codes de verschillende normen met betrekking tot hun productie en beoogde toepassingen.U moet deze onderscheidingen begrijpen om prestaties te verfijnen en ervoor te zorgen dat de afstemming van de industriële normen, wat uiteindelijk bijdraagt aan aanhoudende betrouwbaarheid en efficiëntie.
Op 2025/01/13
Op 2025/01/12
Op 8000/04/18 147757
Op 2000/04/18 111936
Op 1600/04/18 111349
Op 0400/04/18 83721
Op 1970/01/1 79508
Op 1970/01/1 66907
Op 1970/01/1 63038
Op 1970/01/1 63012
Op 1970/01/1 54081
Op 1970/01/1 52125