
De AD736 is een zeer veelzijdig geïntegreerd circuit dat is ontworpen voor nauwkeurige echte RMS-naar-DC-spanningsconversie, met minimaal stroomverbruik en een precisiemarge van ± 0,3 mV en ± 0,3% voor sinusgolfingangen.Het vermogen om verschillende golfvormen te verwerken, zoals pulssignalen en triac-gecontroleerde sinusgolven, maakt het ideaal voor het verbeteren van precisieverlichting en het aanpassen aan diverse elektronische toepassingen.Van hernieuwbare energiesystemen die nauwkeurige signaalverwerking vereisen tot apparaten op batterijen die profiteren van een laag energieverbruik, ondersteunt de AD736 efficiëntie en betrouwbaarheid.De precieze architectuur is goed voor industrieën zoals medische en industriële apparatuur.De AD736 combineert compact ontwerp, geavanceerde technologie en kostenefficiëntie en is een voorbeeld van moderne trends in multifunctioneel circuitontwerp en biedt schaalbare oplossingen voor precisiegedreven toepassingen.

|
PIN Nr. |
Speldnaam |
Beschrijving |
|
1 |
CC |
Koppelingscondensator |
|
2 |
Vin |
Hoge invoer impedantiepen |
|
3 |
CF |
Sluit een hulpkastje met een low-pass filtercondensator aan van de
Uitvoer |
|
4 |
-Vs |
Negatieve voedingsspanning als dubbele benodigdheden worden gebruikt, of
Ground indien verbonden met een bron met één levering |
|
5 |
Uitharden |
Sluit de gemiddelde condensator hier aan. |
|
6 |
Uitvoer |
DC -uitgangsspanning. |
|
7 |
+Vs |
Positieve voedingsspanning. |
|
8 |
Com |
Gewoon. |
|
Functie/specificatie |
Beschrijving |
|
Hoge invoerimpedantie |
10¹² ω |
|
Lage invoer bias stroom |
25 PA |
|
Maximale hoge nauwkeurigheid |
± 0,3 mV ± 0,3% van de lezing |
|
RMS -conversie met signaalkamfactoren |
Maximaal 5 |
|
Breed voedingsbereik |
+2,8 V, −3.2 V tot ± 16,5 V |
|
Laag vermogen |
200 µA maximale voedingsstroom |
|
Gebufferde spanningsuitgang |
Ja |
|
Externe versieringen vereist voor nauwkeurigheid |
Nee |
|
Stand -bystroom |
Slechts 25 μA |
|
Uitgangsimpedantie |
8 kΩ |
|
ESD -rating |
500 V |
|
Opslagtemperatuurbereik |
–65 ° C tot +150 ° C |
• AD637
• AD636
De 8-lead PDIP onderscheidt zich vanwege het aanpassingsvermogen, waardoor het een aanwinst is in prototyping en kleinschalige productie.Dit type heeft de voorkeur in instellingen waar handmatige installatie, eenvoudige vervanging en testen voorrang hebben.Het blijvende ontwerp is gunstig in educatieve arena's en experimentele laboratoria, het bevorderen van snelle iteraties en aanpassingen zonder gespecialiseerde tools.De toegankelijkheid van de PDIP ontsteekt een gevoel van prestaties bij het aanpassen en perfectioneren van hun ontwerpen, waardoor de allure verder wordt verbeterd.
De 8-lead CERDIP blinkt uit in ongunstige omstandigheden, waarbij zijn keramische structuur superieure temperatuurstabiliteit en mechanische robuustheid oplevert.Ideaal voor scenario's met hoge betrouwbaarheid zoals ruimtevaart en militaire operaties, het vertegenwoordigt standvastigheid en precisie.Door harde omgevingen te doorstaan zonder functieverlies, belichaamt de rol van de CERDIP een rustig vertrouwen, wat zijn onbezongen heldstatus weerspiegelt in toepassingen waar stabiliteit wordt gekoesterd.
Geschikt voor toepassingen met een kleinere voetafdruk en effectief gebruik van bordruimte, schijnt de 8-lead soic in ontwerpen die miniaturisatie en lichtheid vereisen.De oppervlaktemontagetechnologie maakt de weg vrij voor slanke elektronica en draagbare apparaten.Deze strakheid sluit aan bij het streven van de industrie op geleidelijk kleinere, efficiëntere apparaten, een trend die de harten boeit die zonder compromis innovatie zoeken.
De AD736 is een veelzijdige en precieze RMS-to-DC-converter die is ontworpen om alternatieve stroom (AC) -signalen om te zetten in overeenkomstige directe stroom (DC) -uitgangen, waardoor stabiele vermogensafgifte door een weerstand mogelijk wordt.De interne architectuur integreert componenten zoals een inputversterker, een precisie full-wave gelijkrichter, een RMS-kern en een uitvoerversterker, die samenwerken om een soepele en nauwkeurige RMS-conversie te garanderen.Afhankelijk van de configuratie kan de AD736 werken als een gemiddelde reagerende converter of als een echte RMS-to-DC-converter.In de gemiddelde reagerende modus richt en filtert het apparaat het AC-signaal om een RMS-equivalente spanning te berekenen door de gemiddelde waarde te schalen.Afbeelding hieronder illustreert het functionele blokdiagram van de AD736, met de interne modules, inclusief de ingangsversterker, full-wave gelijkrichter, RMS-kern en uitvoerversterker.Dit diagram benadrukt de logische stroom van het RMS-naar-DC-conversieproces.

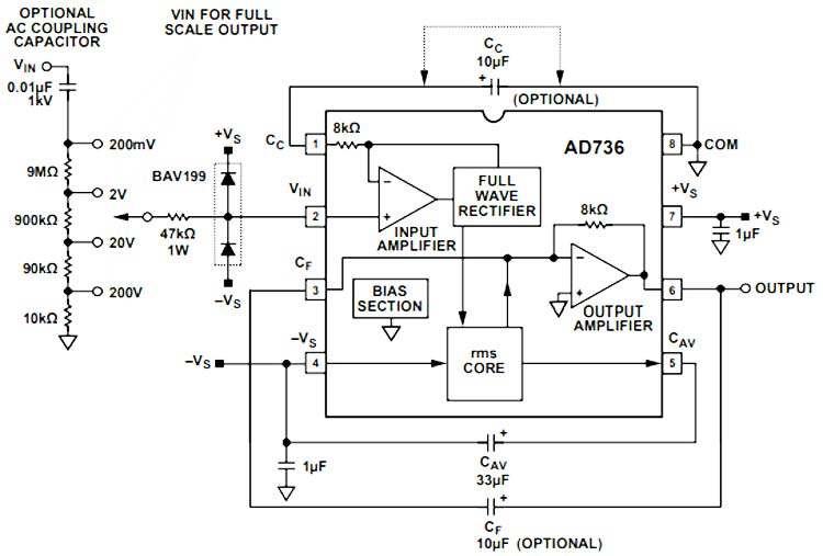
Het innovatieve ontwerp van het apparaat bevat een hoge ingangsimpedantie om de laadfouten te minimaliseren, waardoor het vooral geschikt is voor toepassingen die nauwkeurige laagspanningsmetingen vereisen, zoals het beoordelen van 200 mV tikspanningen.Externe componenten, zoals weerstanden en diodes, kunnen worden toegevoegd om te beschermen tegen AC -lijnspanningstieken, waardoor de duurzaamheid en betrouwbaarheid van de opstelling wordt verbeterd.U kunt de AD736 verder aanpassen aan specifieke toepassingen door aanbevelingen in het gegevensblad te volgen, zoals het aanpassen van de waarden van koppelingscondensatoren of het afvlakken van condensatoren om responstijden te wijzigen of de prestaties onder unieke omstandigheden te verbeteren.Dit aanpassingsvermogen maakt de AD736 een ideale keuze voor een breed scala aan RMS -meetbehoeften.Onderstaande afbeelding biedt een gedetailleerd applicatiecircuit voor de AD736.Het bevat optionele externe componenten, zoals koppelingscondensatoren en beschermingsdioden, samen met aanbevolen configuraties voor het bereiken van nauwkeurige RMS -conversie en bescherming tegen spanningsstieken in verschillende scenario's.

Precisiemeting: Ideaal voor een nauwkeurige meting van niet-sinusoïdale spanningen.Vaak gebruikt in laboratoria voor precieze gegevensvalidatie tijdens experimenten.
Precisievoltmeters: Powers Precision Voltmeters die worden gebruikt in educatieve en industriële omgevingen.Betrouwbaar en aanpasbaar aan diverse spanningsmeetbehoeften.
Multimeters en veelzijdigheid: Verbetert multimeterfunctionaliteit voor het meten van verschillende parameters die verder gaan dan spanning.Voorkeur voor zijn compacte, multifunctionele ontwerp.
Batterij-bediende RMS naar DC-conversies: Energie-efficiënt voor langdurig gebruik in apparaten op batterijen.Uitstekend voor veldwerk in afgelegen gebieden met beperkte stroomtoegang.
Gemiddelde reagerende circuittoepassingen: Gebruikt bij audiotests en vermogensmeting voor consistente prestaties.Verbetert de geluidskwaliteit en verbetert de betrouwbaarheid van audioapparatuur.

Stuur een aanvraag, we zullen onmiddellijk reageren.
Op 2024/12/26
Op 2024/12/26
Op 8000/04/18 147760
Op 2000/04/18 111969
Op 1600/04/18 111351
Op 0400/04/18 83732
Op 1970/01/1 79520
Op 1970/01/1 66930
Op 1970/01/1 63080
Op 1970/01/1 63023
Op 1970/01/1 54088
Op 1970/01/1 52162