




De SN6505BDBVR belichaamt een transformerende sprong in de technologie voor transformatorchauffeurs, erkend vanwege het vermogen om ruis effectief te verminderen en elektromagnetische storingen te beheren.Deze attributen maken het uitzonderlijk gemonteerd voor gebruik in compacte geïsoleerde voedingsinstellingen.Het geavanceerde ontwerp ondersteunt low-profile, centrale getapte transformatoren die efficiënt werken wanneer ze worden aangedreven door een DC-spanning variërend van 2,25 V tot 5 V.
In het elektronische landschap van vandaag is het streven naar kleinere en efficiëntere oplossingen voor voeding in toenemende wijze.De SN6505BDBVR speelt een sleutelrol in deze progressie en levert resoluties die geschikt zijn voor de delicate balans tussen hoge prestaties en beperkte ruimte.Het vermogen om te functioneren onder lage spanning helpt niet alleen bij het behoud van energie, maar draagt aanzienlijk bij aan de verhoogde efficiëntie van compacte elektronische systemen.Zoals door u waargenomen, is de integratie van dergelijke componenten in ingewikkelde circuits eenvoudig, waardoor minimale aanpassing vereist en een gemakkelijke praktische implementatie vergemakkelijkt.
De primaire functie van het apparaat wordt versterkt door een reeks technische kenmerken die zowel efficiëntie als betrouwbaarheid verbeteren.Met zijn vermogen om EMI te minimaliseren, zorgt de SN6505BDBVR voor het aanbieden van schoon en betrouwbaar vermogen, dat een bepaalde waarde heeft voor delicate elektronische segmenten.U kunt benadrukken dat de robuuste aard van de SN6505BDBVR bijdraagt aan minder complicaties tijdens diagnostisch en onderhoudswerkzaamheden, waardoor de levensduur en betrouwbaarheid van systemen die profiteren van de implementatie ervan uiteindelijk uitbreiden.
De veelzijdige mogelijkheden van deze component vinden toepassing in verschillende domeinen, met name in systemen die geïsoleerde voedingen noodzakelijk maken.Deze systemen omvatten interfaces zoals CAN, RS-485, RS-422, RS-232, SPI en I2C.Isolatiehulpmiddelen bij het vermijden van grondlussen en het behoud van gegevensintegriteit over verschillende segmenten van het systeem - een element prioriteit gegeven aan technische oplossingen vanwege de potentiële impact op prestaties en betrouwbaarheid.
Deze component blijkt meestal nuttig te zijn in omgevingen die minimale ruis vereisen, inclusief geïsoleerde USB -voedingen.Op het terrein van precisie-elektronische systemen zijn lage ruis attributen actief om gegevenscorruptie en onnauwkeurigheden te voorkomen.Hightech productieomgevingen zijn vaak afhankelijk van deze eigenschappen om optimale prestaties te behouden zonder verstoringen.
Telecommunicatie en industriële procescontroletoepassingen halen substantiële voordelen van samenhangende voedingsoplossingen.Deze oplossingen verhogen stabiliteit en betrouwbaarheid te midden van verschillende omstandigheden, die traditionele technieken overtreffen.Een diep begrip van machtsdynamiek ontgrendelt verbeteringen in deze sectoren en bevordert sterkere en flexibelere communicatie- en controlekaders.
In het dynamische veld van radiodistributie en bijbehorende voedingen zijn innovatieve oplossingen vereist om interferentie en uitdagingen op het gebied van stroomstabiliteit aan te pakken.De opname van ondersteunende componenten die ononderbroken werking voeden, kan een opmerkelijke vooruitgang in de efficiëntie en dekking van het radiosystemen voortstuwen.Met bekwaam ontwerp worden subtiele winst in signaalhelderheid duidelijk door strategische selectie van componenten.
Binnen de wereld van medische en precisie -instrumenten, het bereiken van hoge nauwkeurigheid, terwijl de veiligheid het ultieme is.Hier zijn geïsoleerde benodigdheden die aan de instrumenten zijn verbonden dominant in het beschermen van zowel de apparaten als hun operators.De kunstzinnige balans tussen prestaties en veiligheid is een bewijs van succesvol instrumentontwerp en gebruik in deze sector.
In scenario's met lage ruis gloeidraadbenodigdheden speelt de component een belangrijke rol bij het verminderen van ongewenste interferentie, waardoor de integriteit van de eindtoepassing intact wordt gehouden.In deze contexten kunnen zelfs minutenaanpassingen de algehele prestaties aanzienlijk beïnvloeden-een inzicht vaak afkomstig van uitgebreide praktische applicatie-ervaring.
• Max253EUA-T

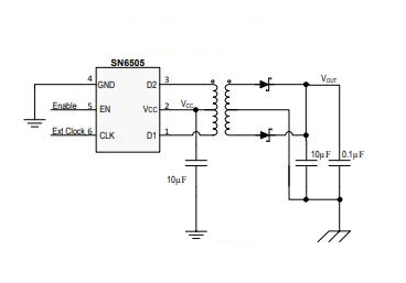
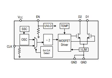
De SN6505 is vervaardigd om de push-pull-topologie te gebruiken voor het besturen van geïsoleerde DC/DC-converters met vaardigheid.Deze configuratie dient om de krachttransmissie te optimaliseren en elektrische ruis te regelen, een factor van consequenties in verfijnde toepassingen.Door een zorgvuldig gekalibreerde oscillator- en gate-drive-circuit op te nemen, kan het apparaat twee aanvullende uitgangssignalen genereren.Deze signalen worden fundamenteel voor de afwisselende werking van twee transistoren, het bevorderen van synchronisatie en het verminderen van het risico op overlap gerelateerde complicaties, een subtiele maar diepgaande technologische prestatie.
Dominant van de werking van de SN6505 is de oscillator, een sleutelcomponent die de basis operationele parameters van het apparaat vaststelt.In combinatie met een frequentiedeler heeft dit element invloed op de timing en synchronisatie van poortsignalen.Dit duo verbetert niet alleen de effectiviteit tussen verschillende belastingsomstandigheden, maar ondersteunt ook de stabiliteit onder de eisen van het fluctueren van het systeem.In werkelijke toepassingen zorgen betrouwbare oscillatorprestaties ervoor dat apparaten die door SN6505 worden aangedreven veerkrachtig blijven over verschillende omgevingscondities, hetgeen een dieper begrip van de technische betrouwbaarheid onder stress weerspiegelt.
De SN6505 integreert een geavanceerde break-before-make-logica om transistoroverlap te voorkomen, een typische uitdaging in energiebeheer.Dit mechanisme garandeert dat de ene transistor volledig is uitgeschakeld vóór de activering van de andere, waardoor het afnemen van korte circuits en het verminderen van de componentstam afneemt.In praktische contexten bevordert een dergelijke functie de duurzaamheid en efficiëntie van energiesystemen, het inkapselen van het inzicht dat vooruitziende blik in ontwerp beschermt tegen mogelijke complicaties, wat resulteert in meer duurzame en betrouwbare producten.



|
Type |
Parameter |
|
Levenscyclusstatus |
Actief (laatst bijgewerkt: 3 dagen geleden) |
|
Factory doorlooptijd |
6 weken |
|
Contact opnemen |
Goud |
|
Inzetten |
Oppervlaktemontage |
|
Montagetype |
Oppervlaktemontage |
|
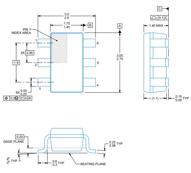
Pakket / kast |
SOT-23-6 |
|
Aantal pinnen |
6 |
|
Schakelfrequentie |
424 kHz |
|
Bedrijfstemperatuur |
-55 ° C ~ 125 ° C |
|
Verpakking |
Tape & Reel (TR) |
|
JESD-609 Code |
E4 |
|
PBFree -code |
Ja |
|
Onderdeelstatus |
Actief |
|
Vochtgevoeligheidsniveau (MSL) |
1 (onbeperkt) |
|
Aantal beëindigingen |
6 |
|
ECCN -code |
EAR99 |
|
Toepassingen |
Transformer Driver |
|
Spanning - levering |
2.25V ~ 5.5V |
|
Eindpositie |
Dual |
|
Eindvorm |
Meulvleugel |
|
Aantal functies |
1 |
|
Voedingsspanning |
5V |
|
Eindpunt |
0,95 mm |
|
Basisonderdeelnummer |
SN6505 |
|
Aantal uitgangen |
1 |
|
Uitgangspanning |
16V |
|
Uitgangstype |
Verstelbaar |
|
Max uitgangsstroom |
1a |
|
Bedrijfsvoorzieningspanning |
5.5V |
|
Bedrijfsvoorzieningstroom |
1,56 mA |
|
Nominale voedingsstroom |
1,56 mA |
|
Uitgangsstroom |
1a |
|
Min -ingangsspanning |
2.2V |
|
Max ingangsspanning |
5.5V |
|
Interface IC -type |
Interfacecircuit |
|
Max Junction Temperatuur (TJ) |
150 ° C
|
|
Omgevingstemperatuurbereik hoog |
125 ° C |
|
Hoogte |
1,45 mm |
|
Lengte |
2,9 mm |
|
Breedte |
1,6 mm |
|
Dikte |
1,2 mm |
|
ROHS -status |
ROHS3 -compatibel |
|
Leid gratis |
Leid gratis |
|
Onderdeelnummer |
SN6505BDBVR |
MIC2009A-1YM6-Tr |
MIC2005-0.8YM6-Tr |
LMR12010XMK/NOPB |
MIC2009A-2YM6-Tr |
|
Fabrikant |
Texas instrumenten |
Microchip -technologie |
Microchip -technologie |
Texas instrumenten |
Microchip -technologie |
|
Pakket / kast |
SOT-23-6 |
SOT-23-6 |
SOT-23-6 dunne, TSOT-23-6 |
SOT-23-6 |
SOT-23-6 |
|
Aantal pinnen |
6 |
6 |
6 |
6 |
6 |
|
Max uitgangsstroom |
1a |
800 ma |
1a |
900 ma |
900 ma |
|
Uitgangsstroom |
1a |
- |
- |
- |
- |
|
Min -ingangsspanning |
2.2 V |
2.5 V |
2.5 V |
2.5 V |
2.5 V |
|
Max ingangsspanning |
5.5 V |
5.5 V |
5.5 V |
5.5 V |
5.5 V |
|
Uitgangspanning |
16 V |
6 V |
17 V |
- |
- |
|
Aantal uitgangen |
1 |
1 |
1 |
1 |
1 |
Stuur een aanvraag, we zullen onmiddellijk reageren.
Op 2024/11/21
Op 2024/11/21
Op 8000/04/18 147757
Op 2000/04/18 111936
Op 1600/04/18 111349
Op 0400/04/18 83721
Op 1970/01/1 79508
Op 1970/01/1 66907
Op 1970/01/1 63039
Op 1970/01/1 63012
Op 1970/01/1 54081
Op 1970/01/1 52125