
De TP4056 Module biedt een kosteneffectieve oplossing voor het opladen van een cel lithium-ion of polymeerbatterijen.Dit apparaat gebruikt de TP4056 IC om de laadcyclus te beheren via een USB -interface of andere externe stroombronnen, waardoor efficiënte en veilig opladen mogelijk is met minimale extra componenten.In de kern van de module vereenvoudigt het IC het laadproces door verschillende veiligheidsmaatregelen op te nemen, zoals overspanningsbeveiliging en automatische ladingbeëindiging.Deze functies zijn goed in het voorkomen van batterijschade en het bijdragen aan de levensduur van het apparaat, afgestemd op effectief batterijbeheer.
De veelzijdigheid van de module maakt het geschikt voor tal van toepassingen, van consumentenelektronica tot draagbare gadgets, waardoor voordelig is in projecten waar kostenefficiëntie en ruimtebesparing gewenst zijn.Voor een goede implementatie is het begrijpen van de thermische kenmerken nodig.De IC kan tijdens de werking warmte genereren, dus het opnemen van koellichamen of ervoor zorgen dat een geschikte ventilatie raadzaam is om warmtedissipatie te ondersteunen.
|
Specificatie |
Waarde |
|
Batterijtype |
Lithium-ion |
|
Ladingsspanning |
4.2V (vast) |
|
Maximale laadstroom |
1A (verstelbaar) |
|
Ingangsspanningsbereik |
4.5V tot 5.5V |
|
Bedrijfstemperatuurbereik |
-40 ° C tot 85 ° C |
|
Beëindiging |
Laad beëindiging wanneer de stroom daalt tot 1/10 van de set
waarde |
|
Lading precisie |
± 1,5% |
|
Stand -bystroom |
<2µA |
|
Pakket |
SOP-8, DFN-8 |
De essentie van de module ligt in de TP4056 IC, bekend om zijn nauwkeurige spanning en stroomregeling.Deze controle speelt een rol bij het bevorderen van zowel veilige als efficiënt opladen.Het IC omvat geavanceerde overbelastingsbeveiliging, het stoppen van het laadproces bij het bereiken van capaciteit, waardoor de levensduur van de batterij wordt gevoed en schade wordt voorkomen.
Het beschermingscircuit van de module beschermen niet alleen tegen overladen, maar biedt ook verdedigingen tegen kortsluiting.Deze elementen dragen bij aan het handhaven van de algehele gezondheid en levensduur van de batterij.Een overontladingsbeschermingsmechanisme wordt ook opgenomen, voor batterijefficiëntie, omdat het ontslag voorkomt buiten veilige limieten, een frequent probleem bij batterijbeheer.
LED's op de module bieden onmiddellijke visuele aanwijzingen met betrekking tot de laadstatus, waardoor het monitoringproces wordt vereenvoudigd.Connectoren voor zowel micro-USB als Type-C zorgen voor eenvoudig USB-aangedreven opladen.Met deze dubbele compatibiliteit verhoogt het aanpassingsvermogen, kunt u stroombronnen selecteren op basis van toegankelijkheid en voorkeur.
De connector vergemakkelijkt het gebruik van de module met een gewone USB -oplader, powerbank of computer USB -poort door deze te koppelen aan een USB -stroombron.Afhankelijk van het modulemodel kan micro-USB of Type-C worden gekozen.Type-C biedt een modern en aanpasbaar verbindingsalternatief.

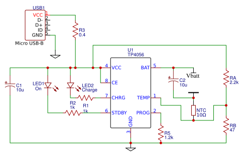
Stel een stabiel verband op tussen de Bat+ en Bat-pins en de batterijterminals, waardoor een betrouwbare energiestroom bevordert.Het gebruik van hoogwaardige connectoren introduceert minimale weerstand, het bevorderen van optimale prestaties en soepele werking.
Integreren in+ en in- met een betrouwbare 5V-stroombron.Stabiele spanningsingang voedt apparaatfunctionaliteit en schommelingen kunnen leiden tot onverwachte uitdagingen.Proactief stroomvoorzieningsbeheer minimaliseert onderbrekingen en zorgt voor een naadloze workflow.
Direct synchronisatie+ en met de lading, waardoor continu vermogen tijdens het opladen wordt vergemakkelijkt.Deze configuratie zorgt voor naadloze apparaatbewerking terwijl de energieverdeling in evenwicht is.Een goed afgeronde greep van belastingsvereisten versterkt systeemefficiëntie, waardoor zowel prestaties als veiligheid ten goede komen.

De module zorgt voor een precieze regulering van spanning en stroom, die de laadprocessen diep beïnvloedt.Verbinding maken met een stroombron via USB, beheert het zorgvuldig verschillende laadfasen om zowel veiligheid als efficiëntie te verbeteren.Een dergelijke verordening verlengt de levensduur van de batterij en verfijnt het energieverbruik.
Aan het begin functioneert de module in de constante stroom (CC) -modus, waardoor een stabiele stroom naar de batterij wordt geboden.Deze fase vergemakkelijkt snel opladen en houdt de thermische niveaus in evenwicht.Effectief thermisch beheer hier aftroffen, een bewijs van goed geraffineerde praktijken die zich in de loop van de tijd ontwikkelden.
Naarmate de batterij de volledige capaciteit nadert, beweegt hij zich in de fase van de constante spanning (CV).Tijdens deze overgang loopt de module een stabiele spanning op, waardoor veilig opladen zonder overspanningsrisico's mogelijk is.Deze techniek trouwt treffend efficiëntie met veiligheidsmaatregelen, die evolueren door voortdurende technologische verbeteringen.
Bij het naderen van de volledige lading verschuift de module naar de druppellaadmodus.Deze zachte voltooiingsfase zorgt ervoor dat de batterij subtiel wordt afgesloten, waardoor zijn levensduur en capaciteit worden gehandhaafd.De methode profiteert van genuanceerde aanpassingen gericht op het verlengen van de gezondheid van de batterij, geïnformeerd door ervaren inzichten.
De TP4056 wordt veel gebruikt in draagbare elektronica, gewaardeerd vanwege zijn compacte vorm en efficiënte laadfuncties.Het integreren van deze module zorgt voor een evenwichtig energieverbruik, waardoor prestaties met duurzaamheid worden gecombineerd.Oplaadpraktijken en apparaatinteractie, kan men de levensduur van de batterij aanzienlijk verbeteren en tastbare vooruitgang in het dagelijks leven leveren.
Voor DIY -batterij -enthousiastelingen komt de TP4056 naar voren als een vertrouwd stuk voor het maken van aangepaste oplossingen.Het biedt een eenvoudige methode om lithium-ioncellen veilig op te laden.Door hands-on experimenteren en iteratieve tweaks, gevormde innovatieve setups die zijn afgestemd op hun unieke ambities, waardoor zowel veiligheid als efficiëntie worden voldaan.
Als component in batterijbeheersystemen draagt de TP4056 bij aan het behouden van de gezondheid van de batterij en verlengt de levensduur van de services.Het helpt bij het voorkomen van problemen zoals overladen en overladen.Observaties van praktisch gebruik benadrukken het belang van het verfijnen van elk systeem om aan zijn specifieke omgeving te voldoen.
Het inbedden van de TP4056 in powerbanks toont zijn flexibiliteit in draagbare stroomoplossingen en revolutioneert een revolutie teweeg in hoe energie te beheren onderweg.Feedback van verschillende mensen wijst op ontwerpen verbeteringen die zich richten op energie -efficiëntie, laadsnelheid en compactheid, die voldoen aan de stijgende behoefte aan mobiele connectiviteit.
In de context van zonne -opladen pleiten de TP4056 voor duurzame energie door het sporadische vermogen van zonnepanelen efficiënt te beheren.Dit opent wegen voor milieuvriendelijke innovaties in gebieden met een beperkte elektrische infrastructuur.Lessen uit praktische toepassingen die de plaatsing van paneel en opslagstrategieën optimaliseren om energieopvang en -gebruik te maximaliseren.
De TP4056-module blinkt uit in efficiënt opladen van lithium-ionbatterijen.Door oplaadstromen dynamisch aan te passen volgens de behoeften van de batterij, verbetert het de levensduur van de batterij en zorgt het voor piekprestaties.Met verstelbare huidige instellingen biedt het aangepaste oplossingen voor verschillende batterijspecificaties, met het aanpassingsvermogen.
Veiligheid blijft een hoofdelement van de TP4056 -module, met bescherming van overstroom en overtemperatuur.Deze maatregelen beschermen zowel de module als de batterij tegen potentiële schade en bieden betrouwbaarheid die elk elektronisch project verrijkt.Velen waarderen deze ingebouwde bescherming voor het vereenvoudigen van ontwerp- en behoudsruimte, waardoor de noodzaak voor extra veiligheidscircuits in compacte apparaten wordt geëlimineerd.
In diverse omgevingscondities levert de TP4056 -module een gestage prestaties, zelfs te midden van omgevingstemperatuur en variaties in de invoerspanningsvermogen.Deze veerkracht is geweldig, met name in projecten die zich afspelen in dynamische omgevingen zoals consistente werking.
Het gebruiksgemak draagt bij aan de TP4056 -module's met eenvoudige verbindingen en eenvoudige werking, het is toegankelijk voor degenen die aan hun eerste elektronische projecten beginnen.Met deze gebruiksvriendelijke aard kunt u creativiteit en innovatie verkennen zonder verstrikt te raken in gecompliceerde installatieprocessen.
Het kiezen van superieure componenten verbetert de duurzaamheid en prestaties.Hoogwaardige materialen bieden verbeterde functionaliteit en uitgebreid gebruik, waardoor het gedoe van vervangingen wordt verminderd.Het selecteren van gerenommeerde merken kan de stabiliteit van het systeem stimuleren en een meer bevredigende vaardigheden bieden.
Luchtstroom speelt een rol bij het behouden van piekprestaties.Componenten zoals CPU's en GPU's stoten aanzienlijke warmte uit die efficiënt moeten worden beheerd.Innovatieve koeloplossingen, inclusief vloeistofkoelsystemen, kunnen oververhitting voorkomen en de betrouwbaarheid van het systeem verbeteren.
Temperatuurextremen kunnen zowel de prestaties als de levensduur van componenten drastisch beïnvloeden.Consistente monitoring helpt potentiële schade af te wenden.Thermische sensoren zijn voordelig voor het waarschuwen van temperatuurpunten, waarmee waardevolle apparatuur wordt beschermd.
Waakzaam beheer van laadgewoonten ondersteunt de gezondheid van de batterij.Smart Chargers die op intelligente wijze de huidige hulp wijzigen om overladen te voorkomen.Het handhaven van ladingsniveaus tussen 20% en 80% kan de levensduur van de batterij verlengen door stress op batterijcellen te verminderen.
Het selecteren van geschikte laadstromen verlicht de batterijstress.Langzaam opladen kan leiden tot verminderde warmteproductie, wat de levensduur van de batterij positief beïnvloedt.Het gebruik van adaptieve oplaadtechnologieën kan de duurzaamheid van batterij-aangedreven systemen verder verbeteren.
Het vermijden van diepe lozingen bij het ondersteunen van de gezondheid van de batterij.Bewijs toont aan dat routinematig uitputten van batterijen volledig kan leiden tot capaciteitsverlies.Het handhaven van een consistente laadroutine kan de batterijen efficiënt houden en hun operationele effectiviteit verlengen.
Controleer eerst dat LED -verbindingen zijn uitgelijnd en veilig zijn.Onderzoek naar losse draden die signalen kunnen verstoren.Zorg ervoor dat LED -componenten zelf functioneren.Het gebruik van een multimeter om spanningsniveaus te vergelijken met specificaties biedt een praktisch diagnostisch hulpmiddel.
Onvoldoende huidige instellingen of onvoldoende stroombronnen kunnen langzaam opladen veroorzaken.Beoordeel de output van de lader en de vereisten van het apparaat, omdat moderne apparaten vaak specifieke wattage -behoeften hebben.Bijvoorbeeld, ruilen naar een gecertificeerde oplader van een generieke kan persistente langzaam opladen oplossen, wat de subtiele impact van compatibiliteit aantoont.
Zorgen voor de juiste luchtstroom is God voor thermische controle.Plaats apparaten op geventileerde plekken en vermijd krappe gebieden waar warmte zich ophoopt.Regelmatige taken zoals het verwijderen van stof van ventilatieopeningen en fans dragen bij aan thermisch beheer, een praktijk die vaak door fabrikanten wordt herhaald.
Defecte verbindingen leiden vaak tot laadonderbrekingen.Inspecteer kabels en poorten op stof, puin of schade die contact kan belemmeren.Kleine verontreinigingen kunnen geleidelijk de connectiviteit beïnvloeden, totdat ze zijn gewist.
Een batterij die geen lading niet vasthoudt, vereist waarschijnlijk een hoogwaardige vervanging.Gebruik diagnostische hulpmiddelen om de gezondheid en efficiëntie van de batterij te beoordelen en biedt inzichten in laadcycli en een lange levensduur.Kwaliteitsvervangingen verjongen vaak verouderingsapparaten, waardoor de prestaties worden verbeterd.
De TP4056-laadmodule valt op als een veelzijdige en efficiënte oplossing voor het beheren van lithium-ionbatterij opladen, uitgerust met robuuste veiligheidsfuncties en zich aanpassen aan verschillende toepassingen.De TP4056-module bevordert betrouwbaarheid, efficiëntie en prestaties in apparaten op batterijen, waardoor het een geweldig onderdeel is in het bevorderen van moderne technologische oplossingen.Deze exploratie toont de impact die toegewijde laadtechnologie zoals de TP4056 kan hebben op zowel dagelijkse als gespecialiseerde elektronische toepassingen, waardoor u aanmoedigt om deze vooruitgang te benutten om uw elektronische projecten te optimaliseren.
Stuur een aanvraag, we zullen onmiddellijk reageren.
Op 2024/10/4
Op 2024/10/4
Op 8000/04/18 147757
Op 2000/04/18 111936
Op 1600/04/18 111349
Op 0400/04/18 83721
Op 1970/01/1 79508
Op 1970/01/1 66909
Op 1970/01/1 63045
Op 1970/01/1 63012
Op 1970/01/1 54081
Op 1970/01/1 52126