
De PIC16F886 is een 8-bits microcontroller, goed geschikt voor veel projecten vanwege het brede scala aan functies tegen een betaalbare prijs.Het wordt geleverd met 28 pins en bevat een interne oscillator, die u kunt aanpassen via programmeren.Deze microcontroller biedt een flash-geheugen van 16 byte, wat voldoende is voor de meeste taken die u waarschijnlijk tegenkomt.
Met krachtbesparende modi en een ingebouwde Watchdog-timer is de PIC16F886 ontworpen om efficiënt en betrouwbaar te werken.Het komt ook in verschillende pakkettypen, waardoor flexibiliteit mogelijk is, afhankelijk van uw specifieke circuitbehoeften.Programmeren is eenvoudig, omdat het slechts twee pinnen vereist, waardoor het een gebruiksvriendelijke optie is voor zowel beginners als ervaren gebruikers.
De volgende afbeelding toont de pinout voor de PIC16F886.

Hieronder staan het PIC16F886 -symbool, voetafdruk en 3D -model.



De PIC16F886 MicroController biedt veel nuttige functies die het aanpasbaar maken voor verschillende toepassingen.Hier is een eenvoudige uitsplitsing van de belangrijkste kenmerken:
De PIC16F886 heeft een eenvoudige RISC -CPU die slechts 35 instructies vereist, waardoor het gemakkelijker wordt om te programmeren.De meeste van deze instructies worden uitgevoerd in een enkele cyclus, behalve voor takinstructies.Het kan op snelheden tot 20 MHz werken, met een instructiecyclus van 200 nanoseconde.Je hebt ook interruptmogelijkheden, een diepe hardwarestapel met 8 niveaus en verschillende manieren om toegang te krijgen tot geheugen, waardoor je flexibiliteit hebt in hoe je de microcontroller gebruikt.
Deze microcontroller wordt geleverd met een ingebouwde precisie interne oscillator die in de fabriek is gekalibreerd met een nauwkeurigheid van ± 1%.U kunt de frequentie aanpassen van 8 MHz tot 31 kHz met behulp van software.De chip heeft krachtige functies zoals slaapmodus, met twee versnellingen opstarten en de mogelijkheid om klokmodi te schakelen tijdens de werking.Het heeft ook veiligheidsfuncties zoals Power-On Reset (POR), Power-Up Timer (PWRT) en Brown-Out Reset (BOR) met een software-optie.De Watchdog Timer (WDT) bevat een on-chip oscillator en kan worden aangepast met behulp van software.
De PIC16F886 is ontworpen om heel weinig vermogen te gebruiken, wat ideaal is wanneer u de levensduur van de batterij wilt verlengen.In de standby -modus trekt het slechts 50 NA bij 2.0V.Tijdens het normale werking gebruikt het ongeveer 11 μA bij 32 kHz en 220 μA bij 4 MHz, beide bij 2,0 V.De waakhondtimer verbruikt ook minimaal vermogen, ongeveer 1 μA bij 2,0 V.
U kunt gebruik maken van maximaal 24 invoer/uitvoer (I/O) -pennen, elk met zijn eigen richtingregeling.Deze pinnen kunnen hoge stromen verwerken, zodat u LED's direct kunt besturen.De CHIP ondersteunt ook interrupt-on-change pins, programmeerbare zwakke pull-ups en een ultra-low-power wake-up functie (ULPWU).Bovendien zijn er twee analoge vergelijkers, een verstelbare spanningsreferentie en een 10-bit A/D-converter met maximaal 14 kanalen, waarmee u analoge signalen effectief kunt verwerken.
De microcontroller bevat drie ingebouwde timers voor precieze timingtaken.Timer0 is een 8-bit timer met een programmeerbare prescaler.Timer1 is een 16-bit timer met een externe poortinvoermodus en een speciale 32 kHz-oscillator voor lage vermogensbewerking.Timer2 is een 8-bit timer met zowel een prescaler als een postscaler.Deze timers helpen bij het creëren van vertragingen, het meten van tijdsintervallen en het genereren van pulsbreedtemodulatie (PWM) signalen.
De verbeterde opname/vergelijk/PWM+ -module maakt nauwkeurige controle van signalen mogelijk.Het ondersteunt 16-bits vangst met een resolutie van 12,5 ns en de vergelijkingsfunctie heeft een resolutie van 200 ns.De module bevat ook een 10-bits PWM die maximaal vier uitvoerkanalen ondersteunt, zodat u motorbesturing of LED-dimt-taken effectief kunt beheren.
De PIC16F886 ondersteunt verschillende communicatieprotocollen.Het bevat een verbeterde USART-module die RS-485, RS-232 en LIN 2.0 aankan.De auto-bauddetectie en automatische wake-up bij startbitfuncties maken soepelere communicatie mogelijk.De microcontroller ondersteunt ook SPI en I2C via zijn Master Synchrone Serial Port (MSSP) -module, waardoor het gemakkelijker is om met andere apparaten te communiceren.
Met twee pennen gewijd aan in-circuit seriële programmering (ICSP), kunt u eenvoudig de PIC16F886 programmeren en debuggen zonder deze uit het circuit te verwijderen.Dit maakt het ontwikkelingsproces sneller en minder ingewikkeld.
De PIC16F886 wordt geleverd met een hoog duurgeheugen.Het flashgeheugen kan 100.000 schrijfcycli aan, terwijl de EEPROM 1.000.000 schrijfcycli kan doorstaan.Dit zorgt ervoor dat uw gegevens in de loop van de tijd veilig blijven, met een retentieperiode van meer dan 40 jaar.Met de CHIP kunt u ook het geheugen van het programma lezen of schrijven tijdens de runtime, waardoor u tijdens de werking meer flexibiliteit krijgt.
De onderstaande tabel biedt technische specificaties en parameters voor de microchip PIC16F886-I/SP.
| Type | Parameter |
| Factory doorlooptijd | 5 weken |
| Inzetten | Door gat |
| Montagetype | Door gat |
| Pakket / kast | 28-dip (0.300, 7,62 mm) |
| Aantal pinnen | 28 |
| Leverancierapparaatpakket | 28-SPDIP |
| Gegevensconverters | A/D 11X10B |
| Geheugentypen | FLASH |
| Aantal I/OS | 24 |
| Waakhond timers | Ja |
| Bedrijfstemperatuur | -40 ° C ~ 85 ° C TA |
| Verpakking | Buis |
| Serie | Pic® 16F |
| Gepubliceerd | 2001 |
| Onderdeelstatus | Actief |
| Vochtgevoeligheidsniveau (MSL) | 1 (onbeperkt) |
| Max bedrijfstemperatuur | 85 ° C |
| Min bedrijfstemperatuur | -40 ° C |
| Max Power Dissipation | 800 MW |
| Frequentie | 20MHz |
| Basisonderdeelnummer | PIC16F886 |
| Interface | I2c, spi, uart, usart |
| Max voedingsspanning | 5.5V |
| Min voedingsspanning | 2V |
| Geheugengrootte | 14KB |
| Oscillatortype | Intern |
| Nominale voedingsstroom | 220μA |
| Snelheid | 20MHz |
| RAM -maat | 368 x 8 |
| Spanning - Supply (VCC/VDD) | 2v ~ 5.5V |
| Aantal bits | 8 |
| Kernprocessor | Pic |
| Randapparatuur | |
| Programma -geheugentype | FLASH |
| Kerngrootte | 8-bit |
| Programma -geheugengrootte | 14KB 8k x 14 |
| Connectiviteit | I2c, spi, uart/usart |
| Toegangstijd | 20 μs |
| Gegevensbusbreedte | 8B |
| Aantal timers/tellers | 3 |
| Adres busbreedte | 8B |
| Kernarchitectuur | Pic |
| EEPROM -maat | 256 x 8 |
| Maximale frequentie | 20MHz |
| Aantal A/D -converters | 1 |
| Aantal programmeerbare I/O | 25 |
| Aantal UART -kanalen | 1 |
| Aantal ADC -kanalen | 11 |
| Aantal PWM -kanalen | 2 |
| Aantal I2C -kanalen | 1 |
| Aantal SPI -kanalen | 1 |
| Hoogte | 3,81 mm |
| Lengte | 35,56 mm |
| Breedte | 7.493 mm |
| Bereik SVHC | Geen SVHC |
| Stralingsharding | Nee |
| ROHS -status | ROHS3 -compatibel |
| Leid gratis | Leid gratis |
De tabel toont onderdelen met vergelijkbare specificaties als de microchip PIC16F886-I/SP.
| Onderdeelnummer | PIC16F886-I/SP | PIC16F726-I/SP | PIC16F883-I/SP | PIC16F723A-I/SP |
| Fabrikant | Microchip -technologie | Microchip -technologie | Microchip -technologie | Microchip -technologie |
| Pakket / kast | 28-dip (0.300, 7,62 mm) | 28-dip (0.300, 7,62 mm) | 28-dip (0.300, 7,62 mm) | 28-dip (0.300, 7,62 mm) |
| Aantal pinnen | 28 | 28 | 28 | 28 |
| Kernarchitectuur | Pic | - | - | - |
| Gegevensbusbreedte | 8B | 8B | 8B | 8B |
| Maximale frequentie | 20MHz | - | 20MHz | - |
| Aantal I/O | 24 | 24 | 25 | 25 |
| Interface | I2c, spi, uart, usart | I2c, spi, uart, usart | I2c, sci, spi, ssp, uart, usart | I2c, spi, uart, usart |
| Geheugentype | FLASH | - | FLASH | - |
| Geheugengrootte | 14KB | 7kb | 14KB | 7kb |
| Min voedingsspanning | 2V | - | - | - |
| Max voedingsspanning | 5.5V | - | - | - |
| Bekijk vergelijken | PIC16F886-I/SP vs PIC16F726-I/SP | PIC16F886-I/SP vs PIC16F883-I/SP | PIC16F886-I/SP vs PIC16F723A-I/SP |
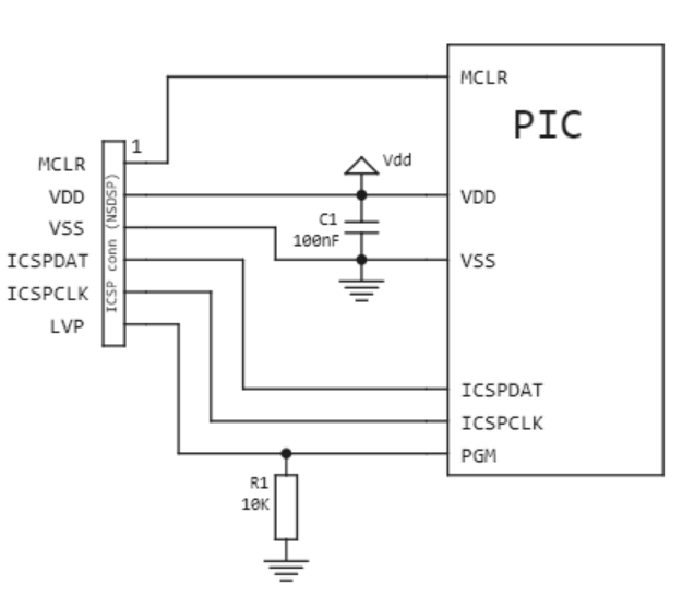
De volgende afbeelding toont de LVP -programmeerinstelling voor de PIC16F886.

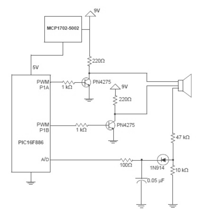
Hieronder vindt u een voorbeeld van de installatie van PIC16F886 Horn Driver.

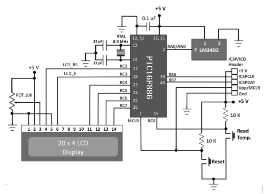
De volgende afbeelding toont het circuitontwerp met behulp van de PIC16F886.

Hieronder is het functionele blokdiagram van de PIC16F886.
• PIC18F883
| Onderdeelnummer | Beschrijving | Fabrikant |
| PIC16F886-H/MLVAO | RISC Microcontroller, 8-bit, flash, CMOS, PQCC28 | Microchip Technology Inc |
| PIC16F886FT-E/MLM | 8-bit, flash, 20 MHz, RISC MicroController, PQCC28, 6 x 6 mm, 0,90 mm hoogte, plastic, QFN-28 | Microchip Technology Inc |
| PIC16F886T-I/MLVAO | RISC Microcontroller, 8-bit, flash, 20MHz, CMOS, PQCC28 | Microchip Technology Inc |
| PIC16F886-I/MLM | 8-bit, flash, 20 MHz, RISC MicroController, PQCC28, 6 x 6 mm, loodvrij, plastic, QFN-28 | Microchip Technology Inc |
De PIC16F886 werkt goed voor thuisgebaseerde doe-het-zelfprojecten zoals eenvoudige automatiseringssystemen, verlichtingsbedieningen of basisbeveiligingsapparaten.Het gebruik met lage stroom en het eenvoudige programmeren past het goed bij kleine, betaalbare projecten die u zelf kunt verwerken.
In commerciële producten wordt deze microcontroller gebruikt in apparaten die eenvoudige besturingssystemen nodig hebben, zoals basiselektronica of kleine apparaten.De functies en gebruiksgemak maken het een goede keuze voor producten die in grote hoeveelheden worden gemaakt.
De PIC16F886 kan u helpen de motorsnelheid te regelen met behulp van de PWM -functie (pulsbreedtemodulatie).Je kunt het gebruiken in apparaten zoals ventilatoren of pompen waar het regelen van de motorsnelheid nodig is.
Koffiemachines gebruiken vaak microcontrollers zoals de PIC16F886 om taken te verwerken zoals het timen van het brouwproces, het regelen van de temperatuur en het reageren op gebruikersinvoer.Het past goed bij het beheren van deze taken omdat het meerdere functies tegelijk kan verwerken.
Vending Machines gebruiken de PIC16F886 om dingen te controleren zoals het nemen van betalingen, het geven van producten en het bijhouden van inventaris.Het lage stroomgebruik en de mogelijkheid om met andere delen van de machine te communiceren, maken het een betrouwbare optie voor dit soort werk.
De volgende afbeelding toont het pakketontwerp van de PIC16F886.

Microchip Technology Inc. is het bedrijf achter de PIC16F886.Ze zijn een wereldleider in het leveren van microcontrollers en analoge halfgeleiders.Hun producten ondersteunen verschillende gebieden, waaronder industriële, automotive en consumentenmarkten.Microchip staat bekend om het aanbieden van betrouwbare en gemakkelijk te gebruiken oplossingen die u kunnen helpen uw ideeën tot leven te brengen.Hun uitgebreide portfolio, gecombineerd met nuttige ontwikkelingstools, stelt u in staat om efficiënte ontwerpen te creëren en tegelijkertijd tijd te besparen en het risico te verminderen.Microchip, gevestigd in Chandler, Arizona, zorgt ook voor producten van hoge kwaliteit en technische ondersteuning om aan uw behoeften te voldoen.
Ja, u kunt het in C programmeren. Sommige C -compilers kunnen echter duur zijn.Als u voor een goedkopere of gebarsten versie gaat, kan dit met bepaalde beperkingen komen.
Nee, de PIC16F886 kan alleen de temperaturen tot +125 ° C aan.Bij 300 ° C zou het waarschijnlijk smelten.
Om de ruststroom te meten, moet u de voeding losmaken.Plaats vervolgens een ampèremeter tussen het netsnoer en de microcontroller.Wanneer u deze inschakelt, geeft de ampèremeter de ruststroom weer.
Het flashgeheugen van 16 byte is meestal voldoende om veel typische taken aan te kunnen.
De ingebouwde Watchdog-timer helpt zijn betrouwbaarheid te verbeteren door het systeem te bewaken en potentiële problemen te voorkomen.
Het wordt geleverd met twee programmeerpennen, waardoor het setup- en programmeerproces eenvoudig wordt.
Stuur een aanvraag, we zullen onmiddellijk reageren.
Op 2024/10/16
Op 2024/10/16
Op 8000/04/17 147713
Op 2000/04/17 111752
Op 1600/04/17 111324
Op 0400/04/17 83638
Op 1970/01/1 79296
Op 1970/01/1 66792
Op 1970/01/1 62955
Op 1970/01/1 62842
Op 1970/01/1 54038
Op 1970/01/1 52012