
De 74LS32 is een geïntegreerd circuit dat vier verschillende 2-input of poorten omvat, waardoor opmerkelijke veelzijdigheid wordt geboden in digitale technologische toepassingen.Als onderdeel van de 74xxyy -serie overbrugt het gracieus CMOS, NMOS en TTL -circuits.De uitgangen, die zich houden aan TTL -normen, zorgen voor soepele interacties met microcontrollers en vergelijkbare systemen.Het geïnspireerde ontwerp van de 74LS32 biedt een indrukwekkende mix van snelheid en betrouwbaarheid, kenmerken die verschillende toepassingen verbeteren.
De integratie van de 74LS32 in digitale systemen benadrukt vaak zijn indrukwekkende compatibiliteit en operationele efficiëntie.Als een component binnen flip-flops, illustreert het hoe de 74LS32 bijdraagt aan robuuste circuitontwerpen.De naadloze opname is te wijten aan de binaire of werking, logische functie die ingewikkelde computertaken ondersteunt.Wanneer ze zich in expansieve architecturen bevinden, versterkt de 74LS32 zowel eenvoud als functionaliteit, waardoor het systeempotentieel wordt verrijkt.

|
PIN Nr. |
Speldnaam |
PIN BESCHRIJVING |
|
1 |
1a |
Input 1 van Gate 1 |
|
2 |
1B |
Input 2 van Gate 1 |
|
3 |
1y |
Uitgang van poort 1 |
|
4 |
2a |
Input 1 van Gate 2 |
|
5 |
2B |
Input 2 van Gate 2 |
|
6 |
2y |
Uitgang van poort 2 |
|
7 |
GND |
Grondpen |
|
8 |
3y |
Uitgang van poort 3 |
|
9 |
3B |
Input 2 van Gate 3 |
|
10 |
3a |
Input 1 van poort 3 |
|
11 |
4y |
Uitgang van poort 4 |
|
12 |
4B |
Input 2 van Gate 4 |
|
13 |
4a |
Input 1 van poort 4 |
|
14 |
VCC |
Voedingsspanning |
|
PIN Nr. |
Speldnaam |
PIN BESCHRIJVING |
|
1, 4, 9, 12 |
Of poortinvoerpen (a) |
Eerste invoerpen voor de of poort |
|
2, 5, 10, 13 |
Of poortinvoerpen (b) |
Tweede invoerpen voor de of poort |
|
3, 6, 8, 11 |
Of poortuitgangspen (Q) |
Uitvoerpen voor de of poort |
|
7 |
Grond |
Verbinding maken met de grond van het circuit |
|
14 |
VCC (VDD) |
Gebruikt om de IC van stroom te voorzien (meestal +5V) |
• Quad 2-input of poorten: Bevat vier onafhankelijke 2-input of poorten voor efficiënte logische bewerkingen.
• Spanningsbereik: Werkt tussen 5V en 7V, compatibel met TTL -logische apparaten voor naadloze integratie.
• Snelle prestaties: Ontworpen voor snelle logische bewerkingen, essentieel voor moderne digitale circuits.
• 14-pins pakket: Compact en gemakkelijk te integreren ontwerp voor gebruik in grotere systemen.
• Standaardmodellen: Werk van 0 ° C tot 70 ° C.
• Robuuste modellen: Werk van -55 ° C tot 125 ° C, geschikt voor extreme omgevingen.
• Betrouwbaar en consistent: Ideaal voor verschillende elektronische toepassingen, die betrouwbare prestaties bieden.
De 74LS32 of Gate werkt door een hoge uitgang op te leveren wanneer ten minste één ingang een hoog signaal ontvangt.Dit gedrag wordt weergegeven door de waarheidstabel, waaruit blijkt dat beide ingangen laag moeten zijn om de output ook laag te zijn.Dit kan worden aangetoond met behulp van weerstanden en knoppen die zijn verbonden met een stroombron, en biedt een interactieve manier om te onderzoeken hoe invoertoestanden dynamisch kunnen worden gecontroleerd.De onderstaande afbeelding toont de waarheidstabel voor de 74LS32 quad 2-input of poort IC, met details hoe de output x zich gedraagt voor verschillende combinaties van ingangen A en B.
|
A |
B |
X |
|
0 |
0 |
0 |
|
0 |
1 |
1 |
|
1 |
0 |
1 |
|
1 |
1 |
1 |
74LS32 Truth Table

74LS32 of gate schematisch diagram
Het opnemen van de 74LS32 in circuitontwerpen omvat vaak het combineren van weerstanden voor huidige regulering en tijdelijke drukknoppen voor verschillende invoerregeling.Het activeren van een knop introduceert spanning in een poortingang en het onderhouden van ten minste één hoge ingang houdt de uitgang hoog.Deze eenvoudige logica ondersteunt de basis van meer ingewikkelde digitale systemen die worden gebruikt in basiscomputer- en besturingstoepassingen.De fysieke interactie met knopbewerkingen verbetert het begrip van hoe digitale signalen zijn gekoppeld aan elektronische ontwerpen.
Het proces van het opnemen van de 74LS32 IC in een circuit omvat het verbinden met een stroombron via de VCC- en GND -pennen, die werken op 5V.Deze IC bevat verschillende of poorten die basis logische functies uitvoeren en een hoge uitvoer leveren wanneer ten minste één ingang hoog is.Het effectief gebruiken van deze poorten legt de basis voor veel digitale systemen, wat aantoont hoe of logica subtiel specifieke vereisten kan voldoen.De onderstaande afbeelding toont de waarheidstabel, PIN-configuratie en het interne logische diagram voor een 2-input of poort, wat aantoont hoe de uitvoer Q reageert op verschillende combinaties van ingangen A en B.
|
A |
B |
Q |
|
0 |
0 |
0 |
|
0 |
1 |
1 |
|
1 |
0 |
1 |
|
1 |
1 |
1 |
74LS32 Truth Table

74LS32 PIN -diagram
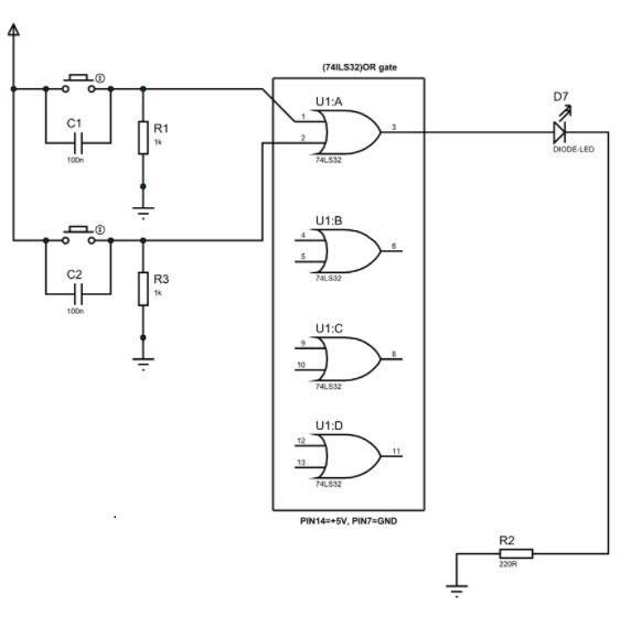
Een voorbeeld van een praktische opstelling omvat het ontwerpen van een eenvoudig circuit met behulp van de 74LS32, aangevuld met pull-down weerstanden om ervoor te zorgen dat de ingangen laag blijven wanneer drukknoppen niet worden ingedrukt.Wanneer een knop is ingeschakeld, schakelt deze de invoer naar een hoge toestand en schakelt u een LED in aan de uitgang aan.Belangrijke componenten voor een dergelijke opstelling omvatten de 74LS32 IC, een LED, weerstanden en drukknoppen.De onderstaande afbeelding toont een praktische circuitinstelling met een 74LS32 of GATE IC, met pull-down weerstanden, drukknoppen om ingangsstatussen te besturen, en een LED die oplicht wanneer de ingang hoog is.

74LS32 Circuit
• Gemakkelijk interfaces met verschillende logische families (bijv. TTL en CMO's).
• Ondersteunt gemengde signaalomgevingen en soepele overgangen tussen oudere en nieuwere technologieën.
• Budgetvriendelijk, geschikt voor kostengevoelige projecten.
• Betrouwbaar gedurende lange periodes, het verlagen van onderhouds- en vervangingskosten.
• Ideaal voor legacy -systemen en duurzame ontwerpen met uitgebreide levenscycli.
• Eenvoudig te implementeren, zelfs voor beginners.
• moedigt experimenten en snelle prototyping aan.
• Flexibel voor gebruik in complexe systemen zoals signaalverwerking, besturingssystemen en innovatieve technologieën.
74HC32,, 74HCT32,, 74LVC32,, 74AC32,, 74ALS32,, 74F32,, 74C32,, 74LS00,, 74LS08,, 74LS02,, 74LS04,, 74HCT04.
De quad of poort binnen de 74LS32 vormt een kern bij de constructie van basislogische circuits.Het vindt zijn plaats in het ontwerp van multiplexers en decoders en draagt actief bij aan het verbeteren van processen in digitale signaalverwerking en netwerksystemen.
Wanneer ingebed in controlecircuits, ondersteunt de 74LS32 de integratie van geautomatiseerde antwoorden, waardoor lagen van aanpassingsvermogen en nauwkeurigheid aan systemen worden toegevoegd.In computersystemen helpt de of poort bij het afhandelen van instructies en logische besluitvorming, wat goed is voor de uitvoering van het vloeistofprogramma.Het vermogen om talloze signalen tegelijk te beheren, benadrukt het belang ervan in computerarchitectuur.
Het bereik van de 74LS32 strekt zich uit tot dagelijkse consumentenelektronica zoals deurbel en keukengadgets, waar het een rol speelt bij het vereenvoudigen van betrokkenheid en het verbeteren van de responstijden van het apparaat.Deze poorten helpen bij het beheren van taaksequenties die zorgen voor praktische functionaliteit in elektronica voor dagelijkse gebruik.Door dergelijke componenten te gebruiken, kunnen tastbare verbeteringen in tevredenheid en productduurzaamheid worden gerealiseerd.Een solide begrip van dit circuit vergemakkelijkt de ontwikkeling van meer vriendelijke en efficiënte elektronische producten.


Het 74LS32 Integrated Circuit is een belangrijke speler in de wereld van digitale elektronica.Het wordt geleverd met vier 2-ingangen of poorten, waardoor het een handig hulpmiddel is voor het bouwen van allerlei digitale systemen, van eenvoudige gadgets tot geavanceerde computers.Het ontwerp maakt het gemakkelijk om verbinding te maken met verschillende technologieën, en het werkt betrouwbaar in een breed scala aan toepassingen.Deze kleine chip laat zien hoe belangrijk basislogische poorten zijn om de moderne technologie vooruit te helpen.
Stuur een aanvraag, we zullen onmiddellijk reageren.
De 74LS32 is integraal in het bouwen van complexe digitale circuits, zoals encoders, decoders, multiplexers en rekenkundige logica -eenheden.Deze of poorten vergemakkelijken logische besluitvorming in digitale systemen, waardoor logische functies een vlotte uitvoering mogelijk maken.
De 74LS32 bevindt zich in een 14-pins dubbele in-line pakket met vier afzonderlijke 2-input of poorten.Dit ontwerp ondersteunt een efficiënt functioneren binnen een spanningsbereik van 2,0 V tot 6,0 V.Beheersing van pin -configuraties en hun optimalisatie in circuitontwerp kan de prestaties en betrouwbaarheid aanzienlijk stimuleren, in overeenstemming met de wens naar robuuste en intuïtieve onderling verbonden systemen.
De 74LS32 wordt gedefinieerd als een dubbele ingang of poort, die functioneert in digitale logica door een hoog logisch niveau uit te voeren wanneer ten minste één ingang hoog is.Deze mogelijkheid benadrukt zijn rol in binaire besluitvorming en signaalverwerking binnen digitale systemen, resonerend met neiging tot duidelijkheid en volgorde in logisch circuitontwerp op basis van kern Booleaanse logische principes.
Dit geïntegreerde circuit omvat vier individuele of poorten.Deze variëteit biedt de veelzijdigheid om verschillende logische bewerkingen binnen een enkele IC uit te voeren, waardoor ruimte en bronnen in elektronica worden geoptimaliseerd, een groot aspect bij het nastreven van miniaturerende hedendaagse apparaten.
"Quad" geeft aan dat de IC vier identieke 2-input poorten omvat.Hoewel de oorspronkelijke tekst ten onrechte naar NAND Gates verwees, bestaat de 74LS32 uit of poorten.Deze poorten zijn perfect voor het samenvoegen van meerdere signalen, het verrijken van digitaal circuitontwerp met hun aanpasbare functionaliteit en gemak van integratie, hetgeen de capaciteit voor vindingrijkheid en innovatie weerspiegelt.
Op 2024/11/24
Op 2024/11/23
Op 8000/04/18 147757
Op 2000/04/18 111936
Op 1600/04/18 111349
Op 0400/04/18 83721
Op 1970/01/1 79508
Op 1970/01/1 66909
Op 1970/01/1 63045
Op 1970/01/1 63012
Op 1970/01/1 54081
Op 1970/01/1 52125