
De 74HC132 Vertegenwoordigt een hogesnelheid, laagkrachtige 2-input NAND Schmitt Trigger Gate, gemaakt met geavanceerde C²MOS-technologie.Deze component is ontworpen om de snelle bewerkingen samen te voegen die vergelijkbaar zijn met LSTTL-chips met de energiebesparende voordelen die inheems zijn in CMOS-technologie.Deze naadloze integratie stelt het apparaat in staat om bewonderenswaardig te presteren in verschillende computerinstellingen, waardoor de aantrekkingskracht op hedendaagse elektronische toepassingen wordt verbeterd.Een opmerkelijk aspect van de 74HC132 is de bekwaamheid bij het efficiënt beheren van langzame invoersignalen, bijgestaan door een 25% VCC -hysterese bij zijn input.Deze eigenschap helpt bij het verzachten van ruis, bij zeer nauwkeurige taken waarbij signaalintegriteit nodig is.In signaalverwerkingsomgevingen, waar langzame of variabele signalen uitdagingen kunnen veroorzaken, straalt de 74HC132 veerkracht uit tegen mogelijke verstoringen, waardoor betrouwbare prestaties worden gewaarborgd.
De 74HC132 omvat robuuste waarborgen tegen statische ontlading en tijdelijke spanningspieken, wat bijdraagt aan verhoogde duurzaamheid en betrouwbaarheid.Als gevolg van industriële scenario's, vertonen systemen met geavanceerde beschermingsstrategieën de neiging om duurzame robuustheid te vertonen, wat het belang van deze kenmerken in praktische toepassingen tentoongesteld.De combinatie van snelle snelheid en verminderd stroomverbruik binnen een enkele component, geïllustreerd door de 74HC132, wordt opmerkelijk te midden van stijgende eisen voor energiezuinige ontwerpen.De tastbare voordelen die worden waargenomen in duurzaamheidsgerichte industrieën onderstrepen de verdienste om een dergelijke efficiëntie te bereiken.Het opnemen van elementen met een laag vermogen in grootschalige implementaties kan het algemene energieverbruik dramatisch verminderen, wat aanzienlijke economische voordelen op lange termijn oplevert.

|
Pin -nummer |
Speldnaam |
Beschrijving |
|
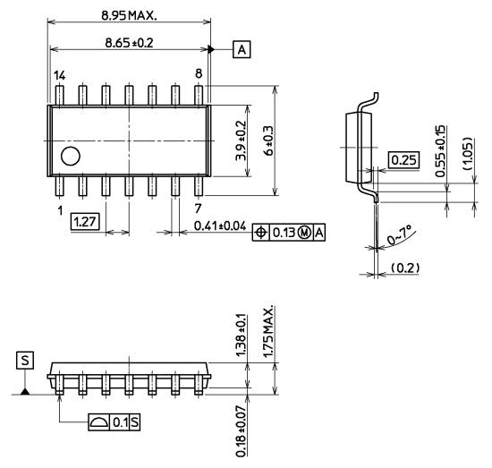
1 |
1a |
Kanaal 1, invoer A |
|
2 |
1B |
Kanaal 1, invoer B |
|
3 |
1y |
Kanaal 1, uitvoer y |
|
4 |
2a |
Kanaal 2, invoer A |
|
5 |
2B |
Kanaal 2, invoer B |
|
6 |
2y |
Kanaal 2, uitvoer y |
|
7 |
GND |
Grond |
|
8 |
3y |
Kanaal 3, uitvoer y |
|
9 |
3a |
Kanaal 3, invoer A |
|
10 |
3B |
Kanaal 3, invoer B |
|
11 |
4y |
Kanaal 4, uitvoer y |
|
12 |
4a |
Kanaal 4, invoer A |
|
13 |
4B |
Kanaal 4, invoer B |
|
14 |
VCC |
Positief aanbod |



De 74HC132 levert opmerkelijke prestaties met zijn snelle snelheid, met een propagatievertraging van slechts 11 ns bij 5V.Deze snelheid vergemakkelijkt snelle gegevensverwerking en biedt een voorsprong in scenario's die snelle logische beslissingen eisen.Anderen benut deze mogelijkheid om circuitprestaties te verbeteren in digitale communicatiesystemen waar efficiëntie nodig is.
De 74HC132 Pakken Toepassingen die gevoelig zijn voor energieverbruik vertoont minimale energieverbruik met slechts 1,0 µA bij 25 ° C.Dit lage stroomgebruik, in combinatie met zijn sterke functionaliteit, ondersteunt ontwerpen gericht op duurzaamheid, wat bijdraagt aan energiebesparing in zowel draagbare apparaten als vaste installaties.Velen vinden dit aspect voor het construeren van economische en milieuvriendelijke apparaten.
De 74HC132 is opmerkelijk vanwege zijn hoge ruisimmuniteit, waardoor stabiele functionaliteit zelfs te midden van elektrische interferentie biedt.De ondersteuning voor een spanningsbereik van 2,0V tot 6.0V verbetert zijn compatibiliteit over verschillende vermogensomstandigheden.Deze kenmerken worden vaak gebruikt om gegevensintegriteit en consistente apparaatprestaties onder diverse operationele instellingen te waarborgen.
Door af te stemmen op Jedec -normen, zorgt de 74HC132 voor naadloze compatibiliteit en interoperabiliteit binnen elektronische systemen.Bescherming tegen ESD (elektrostatische afvoer) en opsluiting verhoogt het gebruik ervan over een breed scala aan sectoren, waaronder automotive, industriële en elektronica.De naleving van de industriële normen maakt het vaak een voorkeurskeuze in ontwerpscenario's.
Technische specificaties, kenmerken, parameters en compatibele componenten voor Toshiba Semiconductor en 74HC132 van de opslag, vergelijkbaar met de 74HC132D.
|
Type |
Parameter |
|
Factory doorlooptijd |
12 weken |
|
Pakket / kast |
14-Soic (0,154, 3,90 mm breedte) |
|
Gebruiksniveau |
Industriële kwaliteit |
|
Verpakking |
Cut -tape (CT) |
|
Gepubliceerd |
2016 |
|
Vochtgevoeligheidsniveau (MSL) |
1 (onbeperkt) |
|
Spanning - levering |
2V ~ 6V |
|
Eindvorm |
Meulvleugel |
|
Aantal functies |
4 |
|
Time@peak reflow temperatuur-max (s) |
Niet gespecificeerd |
|
Voedingsspanning-min (VSUP) |
2V |
|
Familie |
HC/uh |
|
Logica type |
Nand Gate |
|
Huidige - rust (max) |
1µA |
|
Lengte |
8,85 mm |
|
Breedte |
3,9 mm |
|
Montagetype |
Oppervlaktemontage |
|
Oppervlaktemontage |
JA |
|
Bedrijfstemperatuur |
-40 ° C ~ 85 ° C |
|
Serie |
74HC |
|
Onderdeelstatus |
Actief |
|
Aantal beëindigingen |
14 |
|
Eindpositie |
Dual |
|
Peak Reflow -temperatuur (CEL) |
Niet gespecificeerd |
|
Voedingsspanning |
5V |
|
Supply Voltage-Max (VSUP) |
6V |
|
Aantal circuits |
4 |
|
Aantal ingangen |
2 |
|
Max Voortplantingsvertraging @ V, Max Cl |
19ns @ 5V, 50pf |
|
Functies |
Schmitt trigger |
|
Zittend hoogte (max) |
1,75 mm |
|
ROHS -status |
Rohs compliant |

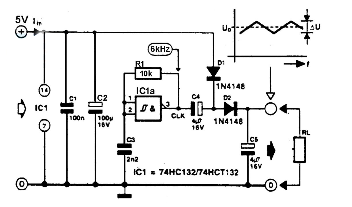
De 74HC132 Quad Nand Schmitt -trigger dient als een flexibele basis voor het creëren van een robuust circuit dat is ontworpen om de spanning efficiënt te stimuleren.Door elementen zoals condensatoren en diodes te integreren, kan dit circuit een 5V -ingang naar bijna 10V verheffen.De eenvoudigheid van het ontwerp verlaagt niet alleen de kosten in spanningsconversietaken, maar demonstreert ook het praktische gebruik ervan over een reeks stroombeheerapplicaties.Met een diepe duik in de fijne kneepjes van het kiezen van condensatoren en het begrijpen van diode -eigenschappen, kunt u de efficiëntie en stabiliteit van de spanningsuitgang verbeteren.
Bij het ontwerpen van een spanningsdubbelcircuit speelt het selecteren van geschikte condensatoren en diodes een rol.Kiezen voor condensatoren met lage equivalente seriesweerstand (ESR) vermindert het energieverlies, waardoor de efficiëntie wordt verbeterd.Diodes met minimale voorwaartse spanningsval zijn goed voor het effectief versterken van spanning.Deze doordachte beslissingen vormen een grote vorm van de functionaliteit van het circuit en helpen bij het behalen van gunstige resultaten in hun elektronische creaties.
Het implementeren van condensatoren en diodes in spanning verdubbeling is niet beperkt tot hun technische functies alleen.Het gebruik van tantalum -condensatoren kan bijvoorbeeld veerkracht bieden in onstabiele temperatuuromstandigheden.Schottky -diodes, begunstigd voor hun lagere voorwaartse spanningsval, worden vaak gekozen om soortgelijke redenen.Het creëren van een spanningsdubbel omvat meer dan alleen het kiezen van onderdelen;Het vereist zorgvuldige aandacht voor circuitontwerp- en timingregelgeving via de 74HC132.Het verfijnen van de opstelling kan de efficiëntie en betrouwbaarheid van het circuit verbeteren.Dit rigoureuze proces combineert theoretisch begrip met praktische experimenten, waarbij continue verbeteringen de prestaties van het circuit in de loop van de tijd verfijnen.
|
Onderdeelnummer |
Beschrijving |
Fabrikant |
|
74HC132PW |
Nand Gate, HC/UH-serie, 4-func, 2-input, CMOS, PDSO14 |
NEXPERIA |
|
74HC132PW-T |
IC HC/UH-serie, Quad 2-input NAND Gate, PDSO14,
SOT-402-1, TSSOP-14, Gate |
NXP -halfgeleiders |
|
MC74HC132ADTR2G |
Quad 2-input NAND Gate met Schmitt-trigger-ingang,
TSSOP-14, 2500-reel |
Onsemi |
De 74HC132 dient het unieke doel van het maken van golf- en pulsvormers, elementen die een rol spelen in moderne elektronica.Deze golfvormen zijn goed voor het vormen van digitale signalen in verschillende toepassingen, het handhaven van integriteit en nauwkeurigheid.Velen aangedreven door uitdagingen in het genereren van golfvorm, vinden dat de voorspelbaarheid en stabiliteit die de 74HC132 biedt, veel helpen bij het verfijnen van signaalparameters.
Bij het ontwerpen van astabiele multivibrators wordt de 74HC132 een zeer nuttige component, waardoor toepassingen worden verbeterd die ononderbroken blokgolfgeneratie vereisen.Het iteratieve experimentenproces onthult dat de consistente betrouwbaarheid en de uitvoerfrequentiestabiliteit van deze component.Een breed frequentiebereik is haalbaar door vakkundig het netwerk van de weerstands-capaciteit aan te passen, een feit dat resoneert met degenen die zeer vertrouwd zijn met circuitontwerp.
Binnen monostabele multivibrators functioneert de 74HC132 als een bouwsteen en transformeert het transformeren van input in enkele uitgangspulsen.De efficiëntie wordt verhoogd als gebruik van de 74HC132, waardoor het vermogen is om consistente pulsduur te leveren.Gevoelig voor invoervariaties, waardeer de bijdrage aan precisie wanneer timing van essentieel belang is.
Het vermogen van de 74HC132 om timing signalen te genereren, benadrukt de relevantie ervan in verschillende elektronische situaties.Naarmate de complexiteit van het circuit toeneemt, is er een groeiende behoefte aan betrouwbare timingoplossingen.De betrouwbare timinguitgangen van de 74HC132, bereikt door een zorgvuldige configuratie, spreken tot de effectiviteit ervan.De 74HC132 onderscheidt zich door zijn flexibiliteit en efficiëntie over meerdere elektronische toepassingen, met gemak aan de dynamische behoeften van technologie en zorgt voor naadloze bewerkingen en superieure signaalkwaliteit.

Toshiba Semiconductor & Storage beïnvloedt de ontwikkeling van geïntegreerde producten in meerdere sectoren diep, met een focus op automobiel- en digitale markten.De snel veranderende technologische landschappen van deze velden nodigen creativiteit en vooruitstrevende uit, belichamen de kwaliteiten die Toshiba wil bijbrengen.Een fascinerend aspect van de invloed van Toshiba op halfgeleider- en opslagtechnologie is het vermogen om trends van de wereldwijde markt te beïnvloeden.Naarmate de progressie van technologische innovatie zich ontvouwt, kunnen de inspanningen van Toshiba fungeren als een katalysator voor toekomstige ontwikkelingen in elektronica en automotive -technologieën.Deze vooruitziende blik inspireert belanghebbenden in de branche om strategische allianties en innovatiegerichte groei te beschouwen als belangrijke aspecten van toekomstige prestaties.
Materiaalverklaring MC74HC132ADTR2G.PDF
Assembleerverandering 16/feb/2023.pdf
Stuur een aanvraag, we zullen onmiddellijk reageren.
De 74HC132 is een quad 2-input NAND-poort die naadloos werkt binnen een 2V tot 6V-spanningsbereik.In tegenstelling tot de Schmitt -trigger -variant, biedt dit model een andere set mogelijkheden, waardoor het aan specifieke operationele vereisten kan voldoen.
Overweeg alternatieven zoals de 74HCT132D of 74AHC132D om een defecte 74HC132 op een moederbord aan te pakken.Het moet verifiëren dat de nieuwe component overeenkomt met de spanning- en logische parameters van de bestaande opstelling.Door een geschikte vervanging te kiezen, verbetert u de duurzaamheid van het systeem, waarbij standaardpraktijken worden weerspiegeld waarbij componibiliteit van componenten goed is voor het behoud van systeemfunctionaliteit.
De 74HC132 is bedreven in het uitvoeren van NAND-bewerkingen, waarbij de Schmitt-getriggerde invoerfunctie bijdraagt aan het vermogen ervan door de signaalstabiliteit en immuniteit voor ruis te verbeteren.Dit is relevant in omgevingen die gevoelig zijn voor elektrische interferentie, waarbij het handhaven van signaalintegriteit goed is om een bevredigende werking te waarborgen.Een dergelijke integratie komt overeen met technieken in telecommunicatie, waardoor de robuustheid prioriteit wordt gegeven aan het beschermen van signaalhelderheid temidden van potentiële verstoringen.
Op 2024/11/7
Op 2024/11/7
Op 8000/04/18 147761
Op 2000/04/18 111984
Op 1600/04/18 111351
Op 0400/04/18 83743
Op 1970/01/1 79538
Op 1970/01/1 66948
Op 1970/01/1 63087
Op 1970/01/1 63028
Op 1970/01/1 54092
Op 1970/01/1 52171